MSUL6_stars_2013.ppt
- Количество слайдов: 46
Лекция 6. Динамическое и тепловое равновесие в звездах. Звезды на главной последовательности. Термоядерные реакции. Солнечные нейтрино. Курс 2013 г. (параграфы, отмеченные звездочкой, требуют знания курса общей физики и могут быть пропущены при чтении неспециалистами) 2/14/2018 L 6 1
Основные параметры звезд • Масса M (динамически в двойных системах или по спектру) 0. 08 -120 M , M =2 x 1033 г, Nbaryons~1057 • Радиус R (непосредственно для ближайших или по затмениям в затменных двойных системах ) 10 км (NS) – 0. 01 R (WD) – 105 R (сверхгиганты) R =7 1010 cm • Светимость L=4πR 2σTeff 4 (если известно расстояние) 10 -4— 106 L , L =4 1033 эрг/с (L/M=2 эрг/г/с– оч. мало!) • Химсостав (из спектров) H (75%), He (25%), другие (т. н. ‘тяжелые’ эл-ты, или ‘металлы’) (<1 %) • Возраст (положение на ГР-диаграмме, изотопы) 0 -14 млрд. лет (в шаровых скоплениях); Солнце: ~5 млрд лет (геофизика, радиоактивные изотопы…) • Вращение, магнитное поле 2/14/2018 L 6 2
Диаграмма- цвет-светимость (Герцшпрунга. Рессела) Удобна для описания эволюции! 2/14/2018 L 6 3
22000 звезд из каталога Гиппархос + 1000 звезд из каталога Глизе (R. Powell) 2/14/2018 L 6 4
Важнейшие феноменологические связи Главная посл-сть: L ~ M 4 (~M для самых массивных) R ~ M 0. 8 Белые карлики (вырожденные звезды): R ~ M-1/3 2/14/2018 L 6 5
Уравнение состояния* • Невырожденное вещество (Максв. -Больцманн): давление: P = ид. газ (ρRT/μ) + излучение (ar T 4/3); мол. вес полностью иониз. плазмы: 1/μ=2 X+3/4 Y+2 Z энтропия на грамм: ид. М-Б газ: s/k. B=5/2+ln(T 3/2/ρ)+const=5/2+ln(P 3/2/ρ5/2)+const излучение: s=(4/3)ar. T 3/ρ • Вырожденное вещество: P = ид. Ферми-газ (электроны, нейтрино) = f (ρ) • Полезное приближение: политропные УС P=KρΓ, напр. Γ=Cp/Cv (индекс адиабаты) для ид. МБ (5/3 одноатомный); Γ=5/3 ид. нерел. ФГ (p. F<
Звезды в равновесии Гидростатика теорема вириала отрицательная теплоемкость Тепловое равновесие (звезды не взрываются на главной последовательности!) Характерные времена: Динамическое: td~1/(Gρ)1/2~ часы Тепловое: t. KH~ Q/L = GM 2/RL~ 30 x 106 лет Ядерное: tn~Mc 2/L~1/M 2~ миллиарды лет td<
Гидростатическое равновесие • Самогравитирующий газовый шар • Оценка по порядку величины 2/14/2018 L 6 8
Гидростатическое равновесие* Δφ=4πGρ Только для сферическисимметричного распределения! 2/14/2018 L 6 9
Теорема вириала для звезд* 2/14/2018 L 6 10
Частный случай*: политропное УС P=kρΓ 1 начало ТД Тепловая энергия невырожденных звезд! 2/14/2018 L 6 11
Важный случай: Γ=4/3 Q=-U, E=Q+U=0. Что это значит? U~-GM 2/R=-GM 5/3ρ1/3 Q~MP/ρ ~ MK ρ1/3 E=(-GM 5/3+ MK ) ρ1/3=0 значит, что 1) Равновесие возможно (при заданном K!) только при M=M 0=(K/G)3/2 2) Радиус не определяется (безразличное равновесие) 2/14/2018 L 6 12
Важнейшее следствие Γ>4/3 мех. равновесие возможно Γ<4/3 мех. равновесие невозможно Полная энергия для разных Γ=1+1/n Полная энергия Q+U ~MP/ρ-GM 5/3ρ1/3~Aρ(Г-1) -Bρ1/3 устойчиво неустойчиво 2/14/2018 L 6 13
Приложение: отрицательная теплоемкость невырожденных равновесных звезд Γ=5/3 (ид. одноатом. газ): 2 Q=-U, E=Q+U=-Q ΔE=-ΔQ Добавление энергии (ΔE>0) ведет к охлаждению (ΔQ<0), и наоборот: отбор энергии (напр. , излучение фотонов) (ΔE<0) ведет к разогреву звезды (ΔQ>0). Звезда «подстраивается» к гидростатическому равновесию путем изменения радиуса (увеличение или уменьшение, соответственно) в тепловой шкале времени (время Кельвина-Гельмгольца) t. KH=Q/L~ GM 2/RL ~ 30 млн. лет для Солнца 2/14/2018 L 6 14
Перенос тепла в звездах* • Оценки по порядку величины: Условие применимости диффузного приближения Поток лучистой энергии 2/14/2018 L 6 15
Пример: соотношение массасветимость* • Для массивных звезд L~M 3 Поток лучистой энергии 2/14/2018 L 6 16
Перенос тепла в звездах*: 1) Диффузия излучения Уравнение диффузии изл. Плотность энергии изл. Коэффициент диффузии Росселандова непрозрачность Томсоновское рассеяние Тормозное поглощение (Крамерс) Работает в конвективно-устойчивых областях звезды (ядра и оболочки звезд ГП тяжелее Солнца, ядро и внешние слои Солнца) 2/14/2018 L 6 17
От диффузии излучения переходим к градиенту температуры по радиусу: * Вывод: Чтобы излучение обеспечивало перенос тепла (т. е. поддерживало поток тепла L/4πr 2 ) , градиент температуры должен удовлетворять этому уравнению. Во многих случаях, особенно на поздних стадиях эволюции, плотность уменьшается медленнее T 3, так что d. T/dr становится слишком большим и перенос тепла осуществляется конвекцией (нерадиальные движения газа) 2/14/2018 L 6 18
Перенос тепла в звездах: 2) Конвекция * P 2 , ρ2’ , S 2 P 2 , ρ2 , S 1 g S=const P 1, ρ1, S 1 P 1 , ρ1 , S 1 Пусть химически однородная среда (Шварцшильд). Энтропия объема сохраняется. Объем будет всплывать при ρ2<ρ2’ (конвективная неустойчивость) или тонуть если ρ2>ρ2’ (конвективная устойчивость) Ид. МБ газ: S/k. B=5/2+ln(T 3/2/ρ)+const = 5/2+ln(P 3/2/ρ5/2)+const ρ~exp(-S/k. B)P 3/5 ρ2 -ρ2’=P 23/5(exp(-S 1/k. B)- exp(-S 2/k. B)) ρ2<ρ2’ если S 2ρ2’ если S 2>S 1 Конвекция выравнивает энтропию d. S/dr=0! 2/14/2018 L 6 19
Уравнения внутреннего строения нормальной звезды * Гидростатическое равновесие Уравнение неразрывности Диффузия излучения Генерация энергии Уравнение состояния Средняя Росселандова непрозр. Генерация энергии на грамм Граничные условия 2/14/2018 L 6 20
Источники энергии звезд • • Запас тепла (KГ) : Q~-U~GM 2/R, t. KH=Q/L~3 107 лет – слишком мало! Ядерная (Эддингтон, ~1921): энергия связи ядер ~ неск. Mэ. В на барион (~1 Гэ. В) эфф-сть η=ΔE/mc 2~ 0. 007 (ср. хим. реакции – огонь ~ 1 э. В/Гэ. В ~ 10 -9!). Ожидаемое время жизни звезды ~ млрд. лет – то, что нужно! Fe group 2/14/2018 L 6 21
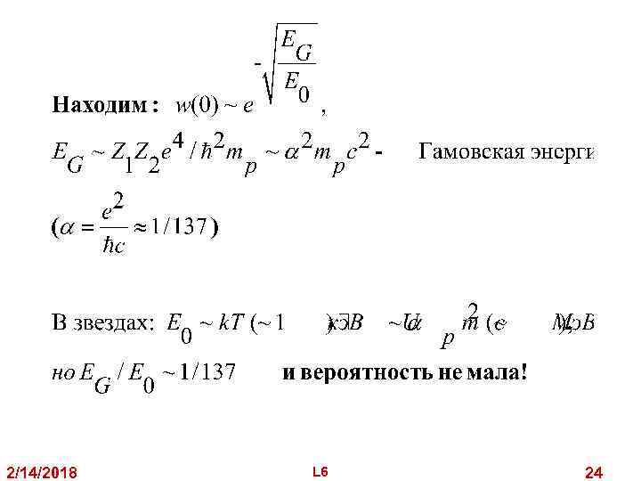
Горение водорода • Проблема: центральная т-ра Tc~ 1 кэ. В (Солнце: 14 х 106 K) недостаточна для ядерных реакций: Кулоновский барьер для p+p реакции e 2/(10 -13 см)~1 Mэ. В Класс. частица отразится от барьера Epart • Решение: Atkinson & Houtermans (1929) после теории Гамова α-распада – подбарьерное квантовое туннелирование 2/14/2018 Кв. частица может проникнуть под барьер L 6 22
Вероятность подбарьерного перехода* 2/14/2018 L 6 23
2/14/2018 L 6 24
p-p цикл (Г. Бете, 1939, Нобелевская премия 1967) (1906 -2005) 2/14/2018 L 6 25
P-p ‘цепочки’ 1. 4 p He 4 +2 e+ +2νe+26. 7 Mэ. В 2. 1 р-я самая медленная (τ=1/(nσv)~1010 лет) из-за слабого взаимодействия 3. Дейтерий (2 я реакция) быстро (<1 с) превращается в He 3 3. ε~ρT 4… 8 [эрг/г/с] 4. 2 нейтрино уносят энергию ~0. 6 Мэ. В 0. 1% 65% 35% 2/14/2018 Проценты указаны для центра Солнца : X=0. 5, Y=0. 5, ρ=100 г/см 3 T=15 млн K pp. III важна для Солнечных нейтрино L 6 26
CNO-цикл (преобладает в звездах массивнее Солнца) 1. Доминирует при T>20 106 K (M>1. 5 M ) 2. C 12 явл. катализатором 3. 4 p He 4+2 e+2νe+25 Мэ. В 4. ε~ρT 10 -20 2/14/2018 L 6 27
CNO(F) ‘цепочки’ 2/14/2018 L 6 28
Солнечная модель: структура L/L ρ, g/cm 3 T M/M ρ 2/14/2018 L 6 29
2/14/2018 L 6 30
Солнечные нейтрино Pp-нейтринная светимость: d. Nν/dt=2 L /(26. 7 Мэ. В)~2 x 1038 с-1 Поток pp-нейтрино на Земле: F~2 x 1038/(4π (а. е. )2) ~ 1011 см-2 с-1 2/14/2018 L 6 J. Bahcall 1935 -2005 31
Нейтрино в рр-цепочке 2/14/2018 L 6 32
• Нейтрино выходят из Солнца за 2 с и достигают Земли через 8 мин. • Тепло (в виде фотонов) выходит из центра Солнца за 200 000 лет и достигает Земли через 8 мин. ~ 1011 см-2 с-1 2/14/2018 L 6 33
2/14/2018 L 6 34
Детектор Супер. Камиоканде (Япония) 50000 т. чистой воды 13000 ФЭУ Высокоэнергичные (борные) нейтрино от Солнца. Черная точка – видимый размер Солнца (0. 5 град) http: //www-sk. icrr. u-tokyo. ac. jp 2/14/2018 L 6 35
Солнечные нейтрино: проблема Измеряемый поток ve во всех экспериментах в ~2 раза меньше предсказываемого моделью Солнца 2/14/2018 . Идея: Осцилляции v если mν≠ 0. (Грибов и Pontecorvo 1969; В веществе: Михеев, Смирнов 1986 Wolfenstein 1978) L 6 36
Солнечные нейтрино: эксперименты (1/2 Нобелевской премии 2002) R. Davies M. Koshiba Sudbury нейтрин. детектор на тяжелой воде (Canada) (1000 т). Может регистр. нейтрино 3 сортов (νe, νμ, ντ) Super. Kamiokande водный черенковский детектор (50 кт) (Япония). Детектирует в основном электронные нейтрино. 2/14/2018 L 6 37
Зачем тяжелая вода? * Обычная вода – только электронные нейтрино взаимодействуют Тяжелая вода – Взаимодействуют нейтрино всех сортов! 2/14/2018 L 6 38
Осцилляции нейтрино* 2/14/2018 L 6 39
Солнечные нейтрино: решение 2/14/2018 L 6 40
Выводы: 1. Стандартная модель Солнца верна 2. Нейтрино должны осциллировать ненулевая масса! 3. Выход за рамки Стандартной Модели ядерной физики 2/14/2018 L 6 41
MSW-смешивание* • Данные по солнечным нейтрино лучше всего объясняются резонансными осц. нейтрино в веществе (MSW) c большим углом смешивания • Это решение подтверждается лабораторными экспериментами с нейтрино от ядерных реакторов (Kam. Land) • Конверсия в стерильные нейтрино маловероятна 2/14/2018 L 6 42
Гелиосейсмология 2/14/2018 L 6 43
• Солнце как резонатор (отражение от градиента плотности вблизи поверхности и рефракция зв. волн вблизи нижней границы конвективной зоны) • Источник волн – конвективная зона • Акустические волны (рмоды, 2 -4 м. Гц, в конв. зоне), гравитационные волны (g-моды, 0 -0. 4 м. Гц, под конвективной зоной) и поверхностные гравитационные волны (fмоды) 2/14/2018 L 6 44
Акустические р-моды описываются сферическими гармониками Ylmn 5 -мин. пик Спектр солнечных колебаний (м. Гц) (по данным SOHO) 2/14/2018 L 6 45
Колебания фотосферы солнца наблюдаются по доплеровскому смещению линий поглощения в спектре Позволяет «видеть» внутреннее дифференциальное вращение Солнца 2/14/2018 L 6 46


