4th year lect6r.ppt
- Количество слайдов: 32
Лекция 6 Дифракция и нейтронная оптика Положения ядер в кристалле rn мы определили тремя базисными векторами решетки, называемыми векторами трансляций, a 1, a 2, a 3 следующим образом: ni — целые числа Потенциал взаимодействия нейтрона с кристаллом записали в виде суммы потенциалов атомов, расположенных в узлах решетки rn,
Разложение потенциала кристалла по векторам обратной решетки Для решения дифракционных задач удобно этот потенциал (сумму атомных потенциалов), обладающий свойством трансляционной инвариантности V (r) = V (r + ai), представить в виде суммы потенциалов кристаллографических плоскостей. Последнее называется разложением потенциала по векторам обратной решетки. Каждую систему плоскостей можно задать вектором g, который перпендикулярен плоскостям и равен по величине |g| = 2π/d, где d – межплоскостное расстояние. Это можно считать определением векторов обратной решетки.
Периодический (в направлении g, ось x) потенциал системы плоскостей разложили в ряд Фурье: gn=2 n/d, где каждая гармоника описывает потенциал своей системы плоскостей gn (тогда дифракция n-го порядка это дифракция первого порядка, но на системе плоскостей с межплоскостным расстоянием dn=d/n). Здесь мы учли Поскольку V(r) вещественнен и положили
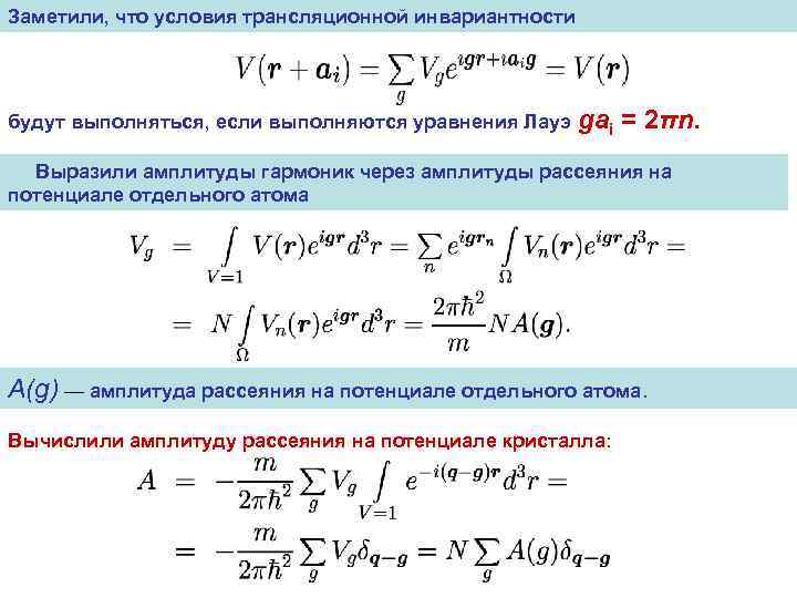
Заметили, что условия трансляционной инвариантности будут выполняться, если выполняются уравнения Лауэ gai = 2πn. Выразили амплитуды гармоник через амплитуды рассеяния на потенциале отдельного атома A(g) — амплитуда рассеяния на потенциале отдельного атома. Вычислили амплитуду рассеяния на потенциале кристалла:
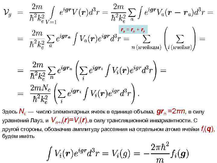
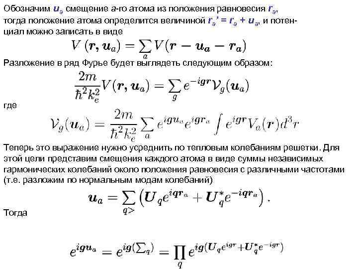
Тепловые колебания атомов в решетке. Фактор Дебая–Уоллера Теперь повторим вывод разложения потенциала кристалла по векторам обратной решетки более аккуратно, с учетом того, что в каждой элементарной ячейке может находиться несколько атомов разного типа, а также с учетом тепловых колебаний атомов в узлах решетки. i будем нумеровать атомы, относящиеся к одной элементарной ячейке, а индексом n — сами элементарные ячейки, то есть координату ra любого атома Индексом в кристалле можно представить в виде ra = rn + ri, , где rn определяются r n = n ia i, В силу трансляционной симметрии, потенциал можно разложить в ряд Фурье. Для удобства введем безразмерную величину V(r)=2 m. V(r)/2ℏ 2 ke 2, которая есть отношение потенциальной энергии нейтрона в кристалле к кинетической энергии падающего на него нейтрона с начальным импульсом ℏke.
ra = rn + ri, Здесь Nc — число элементарных ячеек в единице объема, grn =2πn, в силу уравнений Лауэ, и Vn+i(r)=Vi(r), в силу трансляционной инвариантности. С другой стороны, обозначив амплитуду рассеяния на отдельном атоме ячейки fi(q), будем иметь
В результате Nc Величина Fg называется структурной амплитудой ячейки. Величина Fg = e igr i называется геометрическим структурным фактором. Она определяет степень подавления или усиления амплитуды рассеяния ячейкой, по сравнению с амплитудами рассеяния отдельными атомами ячейки, в результате их интерференции за счет разности фаз, обусловленной чисто геометрическим расположением атомов. Для каждого типа решетки существуют такие векторы для которых Fg g, = 0 (так называемые законы погасания). Это означает, что некоторые системы плоскостей совсем не отражают нейтронов (или отражают слабо), т. е. волны, рассеянные под заданным углом разными атомами ячейки, полностью гасят друга. Мы рассмотрели случай, когда ядра атомов в узлах ячейки неподвижны. На самом деле они совершают тепловые колебания, т. е. меняют свои положения, поэтому амплитуды гармоник потенциала
Обозначим ua смещение a-го атома из положения равновесия ra, тогда положение атома определится величиной ra’ = ra + ua, и потенциал можно записать в виде Разложение в ряд Фурье будет выглядеть следующим образом: где Теперь это выражение нужно усреднить по тепловым колебаниям решетки. Для этой цели представим смещения каждого атома в виде суммы независимых гармонических колебаний около положения равновесия с различными частотами (т. е. разложим по нормальным модам колебаний) Тогда
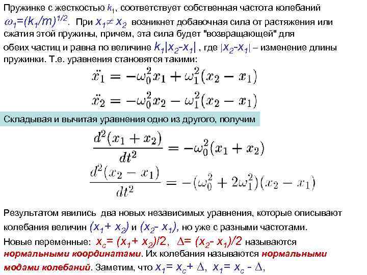
Система двух связанных осцилляторов. Нормальные моды Колебания двух связанных маятников Система двух маятников, связанных при помощи пружины с жесткостью k 1. Их длины равны l, массы m. Считаем, что массы перемещаются вдоль оси x, их координаты равны X 1 и X 2. Смещения масс от положений равновесия (0 и a): x 1 = X 1 и x 2 = X 2 - a Уравнения движения при к 1 = 0 (отсутствие связи)
Пружинке с жесткостью k 1, соответствует собственная частота колебаний 1=(k 1/m)1/2. При x 1 x 2 возникнет добавочная сила от растяжения или сжатия этой пружины, причем, эта сила будет "возвращающей" для обеих частиц и равна по величине k 1|x 2 -x 1| , где |x 2 -x 1| изменение длины пружинки. Т. е. уравнения становятся такими: Складывая и вычитая уравнения одно из другого, получим Результатом явились два новых независимых уравнения, которые описывают колебания величин (x 1+ x 2) и (x 2 - x 1), но уже с разными частотами. xc= (x 1+ x 2)/2, = (x 2 - x 1)/2 называются Новые переменные: нормальными координатами. Их колебания называются нормальными модами колебаний. Заметим, что x 1= xc+ , x 1= xc - ,
Возбуждена первая (мягкая) мода колебаний (x 2=x 1) с частотой 0, связанная с изменением положения центра масс системы. Вторая мода не возбуждена расстояние между маятниками остается неизменным Маятники колеблются в противофазе. Возбуждена только вторая, более жесткая мода (x 2= частотой -x 1) колебаний с Изменяется расстояние между массами, положение центра масс остается неизменным
В общем случае каждый из маятников будет участвовать в колебаниях обоих типов, а поскольку они происходят с разной частотой, то между ними возникают биения, которые приводят к периодическому изменению амплитуды колебаний. Для иллюстрации пусть мы отклонили один из маятников, затем отпустили, т. е. Общее решение Первые два начальных условия дают откуда Вторые два
При
Поскольку с увеличением номера моды возрастает величина угла между струной и горизонтальной осью, то увеличивается возвращающая сила, действующая на грузы. Поэтому с увеличением номера моды возрастает частота колебаний. Смещения струны, соответствующие нормальным модам будет иметь вид:
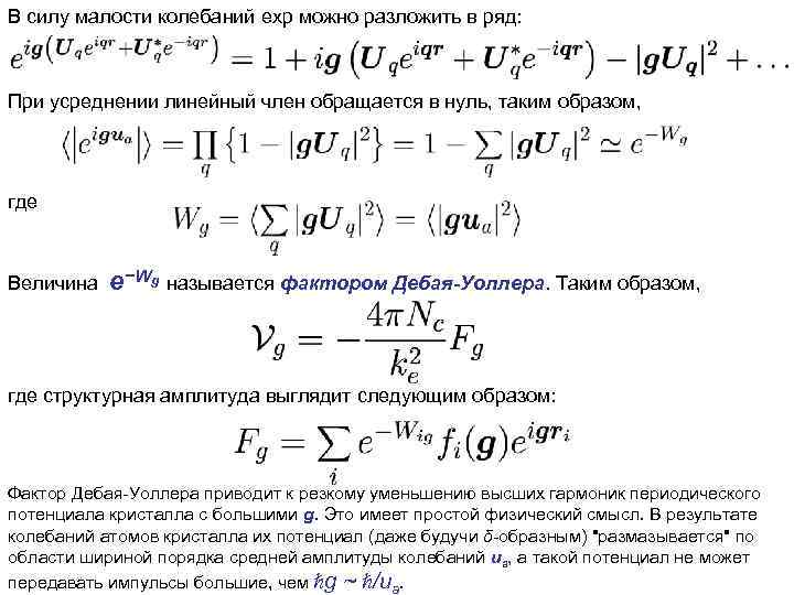
В силу малости колебаний exp можно разложить в ряд: При усреднении линейный член обращается в нуль, таким образом, где Величина e−Wg называется фактором Дебая-Уоллера. Таким образом, где структурная амплитуда выглядит следующим образом: Фактор Дебая-Уоллера приводит к резкому уменьшению высших гармоник периодического потенциала кристалла с большими g. Это имеет простой физический смысл. В результате колебаний атомов кристалла их потенциал (даже будучи δ-образным) "размазывается" по области шириной порядка средней амплитуды колебаний ua, а такой потенциал не может передавать импульсы большие, чем ℏg ~ ℏ/ua.
С другойстороны, фактор Дебая - Уоллера можно интерпретировать, как вероятность такого рассеяния нейтрона кристаллом, при котором импульс передается не конкретному ядру, а всему кристаллу в целом (безотдачное рассеяние), т. е. как вероятность рассеяния без добавочного возбуждения колебаний атомов (фононов) в кристалле. Очевидно, вероятность такого рассеяния тоже убывает с ростом передачи импульса. Действительно, если энергия отдачи ядра (равная ħ 2 g 2/2 M) превосходит энергию связи атома в кристалле (которая связана с амплитудой колебаний атомов, которая, в свою очередь, определяется температурой кристалла), то в этом случае атом с большой вероятностью будет вырываться из решетки, и рассеяние будет происходить, как на свободном ядре. Так что при больших передачах импульса связь между атомами становится несущественной. Впервые фактор Дебая - Уоллера был введен при описании дифракции рентгеновских лучей. Точно таким же фактором определяется вероятность безотдачного излучения γ-кванта ядром (эффект Мессбауэра), только вместо переданного импульса ħg в него будет входить импульс γ-кванта ħk. В этом случае он называется фактором Лэмба - Мессбауэра.
Уравнения динамической теории дифракции Пусть нейтроны падают на кристалл через плоскую границу, n — нормаль к этой границе, направленная внутрь кристалла. Если начало координат поместить в этой плоскости, то ее уравнение будет иметь вид (nr) = 0. Волновая функция нейтрона в вакууме: В. ф. нейтрона внутри кристалла удовлетворяет у. Ш. где
Волновую функцию нейтрона внутри кристалла можно искать в виде суперпозиции прямой волны и волн, отраженных от всевозможных систем кристаллографических плоскостей (это будет разложением волновой функции по векторам обратной решетки). Поскольку каждая система плоскостей передает соответствующий импульс g, то где k 0 – волновой вектор нейтрона в кристалле. Подстановка в у. Ш. дает Переход к суммированию по g’’ = g’ + g во втором слагаемом (и замена g’ = g’’ − g) приводит к следующей системе уравнений для амплитуд ugs: Это – основные уравнения динамической дифракции. Условия разрешимости данной системы линейных однородных уравнений и граничные условия определяют набор допустимых в кристалле волновых векторов k 0, с которыми нейтронная волна может распространяться в кристалле.
Эта система аналогична системе уравнений, описывающих многоуровневую систему состояний |kg> = |k 0 + g> с невозмущенными энергиями Eg =ħ 2 kg 2/2 m. Периодический потенциал вызывает переходы между этими невозмущенными уровнями. Матричные элементы переходов равны амплитудам гармоник потенциала. Каждая гармоника Vg связывает два состояния с импульсами, отличающимися на вектор g. Амплитуда отраженной волны ugs не мала, когда коэффициент при ней близок к нулю, что выполняется вблизи условия Брэгга. С другой стороны, близость к условию Брэгга означает близость энергий состояний |k 0> и |k 0 + g> с волновыми векторами k 0 + g, ke 2≈ k 02 ≈ |k 0+ g|2 что приводит к сильному перемешиванию уровней, а это и означает появление сильной отраженной волны. Это проблема дифракции с другой стороны. Граничные условия требуют непрерывности волновой функции и ее градиента на границе (nr) = 0. Непрерывность волновой функции (из плоских волн) можно обеспечить, если все экспоненты совпадают в любой точке границы. Это возможно, когда тангенциальные компоненты волновых векторов совпадают, а меняется только нормальная компонента. То есть k 0 =ke+Δ·n. Это также следует из связи между однородностью пространства и сохранением импульса. Тангенциальные составляющие волновых векторов в отраженных волнах отличаются от ket на величину тангенциальных составляющих векторов g. Непрерывность волновой функции на границе и неизменность тангенциальной составляющей волнового вектора гарантируют непрерывность тангенциальной составляющей градиента. Граничные условия сводятся к непрерывности на границе волновой функции и нормальной составляющей ее градиента.
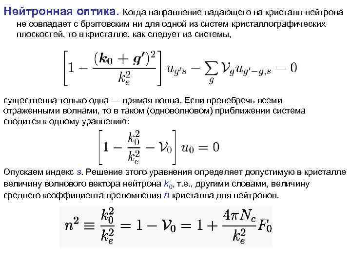
Нейтронная оптика. Когда направление падающего на кристалл нейтрона не совпадает с брэгговским ни для одной из систем кристаллографических плоскостей, то в кристалле, как следует из системы, существенна только одна — прямая волна. Если пренебречь всеми отраженными волнами, то в таком (одноволновом) приближении система сводится к одному уравнению: Опускаем индекс s. Решение этого уравнения определяет допустимую в кристалле величину волнового вектора нейтрона k 0, т. е. , другими словами, величину среднего коэффициента преломления n кристалла для нейтронов.
Это уравнение эквивалентно уравнению Шредингера для нейтрона, движущегося в постоянном усредненном потенциале кристалла, который в точности совпадает с нулевой гармоникой его разложения V 0. Действительно, Поэтому одноволновое приближение, учитывающее только взаимодействие нейтрона со средним потенциалом вещества, описывает нейтронную оптику как в аморфной среде, так и в кристалле. Влияние кристаллической структуры можно учесть по теории возмущений. Действительно, перепишем выделяя из суммы слагаемое с g =0
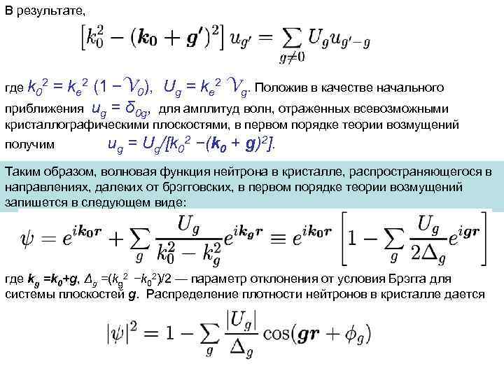
В результате, = ke 2 (1 −V 0), Ug = ke 2 Vg. Положив в качестве начального приближения ug = δ 0 g, для амплитуд волн, отраженных всевозможными где k 02 кристаллографическими плоскостями, в первом порядке теории возмущений получим ug = Ug/[k 02 −(k 0 + g)2]. Таким образом, волновая функция нейтрона в кристалле, распространяющегося в направлениях, далеких от брэгговских, в первом порядке теории возмущений запишется в следующем виде: где kg =k 0+g, Δg =(kg 2 −k 02)/2 — параметр отклонения от условия Брэгга для системы плоскостей g. Распределение плотности нейтронов в кристалле дается
Нейтронная оптика Волновая функция нейтрона в кристалле, распространяющегося в направлениях, далеких от брэгговских, в первом порядке теории возмущений. Энергия фиксирована, меняется направление. Vg = ћ 2 Ug/2 m, EK= ћ 2 K 2/2 m, EK+g= ћ 2 |K+g|2/2 m
в зависимости от знака параметра отклонения от условия Брэгга 2 g=|K+g|2 K 2, происходит концентрация нейтронов на плоскостях т. е. максимумах потенциала ( g<0, красный цвет), либо между ними на минимумах ( g>0, голубой цвет на рис. ) Направление фиксировано, меняется энергия (длина волны). Это приводит к небольшому изменению кинетической энергии нейтронов (т. е. к зависимости коэффициента преломления от энергии нейтрона и его направления в кристалле) приближении к условиям Брэгга.
При приближении к точному условию Брэгга (Δg → 0) для плоскостей g амплитуда "отраженной" этой системой волны неограниченно возрастает, так что пользоваться теорией возмущений становится нельзя уже при Δg ~ |Ug|. Точное выполнение условия Брэгга (Δg = 0) соответствует тому, что уровень с энергией нейтрона Ek становится двукратно вырожденным, ему будут отвечать два состояния с импульсами ħk 0 и ħ(k 0 + g). Амплитуды этих состояний становятся сравнимыми по величине, и нужно решать двухуровневую задачу, так называемое двухволновое приближение динамической теории дифракции. Двухволновая дифракция. Если падающая нейтронная волна имеет направление, близкое к брэгговскому для одной системы плоскостей, характеризуемой вектором G, то в этом случае внутри кристалла существенны две волны с волновыми векторами k 0 и k. G = k 0 + G, и уравнения принимают вид Условие разрешимости этой системы однородных уравнений (равенство det = 0) имеет вид
Условие разрешимости определяет допустимый набор волновых векторов k 0 в кристалле и в обратном пространстве (т. е. пространстве волновых векторов) описывает так называемую дисперсионную (изоэнергетическую) поверхность. Двухволновая дифракция – это наиболее частый (и простой) случай, реализуемый при рассеянии нейтронов толстыми кристаллами. Она имеет большое число применений для различного рода точных измерений. ke
Различают дифракцию на прохождение (по Лауэ) и на отражение (по Брэггу). Симметричные схемы дифракции по Лауэ (когда граница перпендикулярна плоскостям) и по Брэггу (когда граница кристалла параллельна отражающим плоскостям) изображены на рис. а) и б)
О физической сути явлений Дифракция по Лауэ: Условие Брэгга: |k 0+g|=|k 0| или 2 d sin B= (|g|=2 /d, |k 0|= 2 / ) Нейтроны движутся вдоль кристаллографических плоскостей со скоростью:
О физической сути явлений Нейтроны концентрируются на «ядерных» плоскостях, либо между ними, т. е. в областях максимумов или минимумов ядерного потенциала (движутся по «ядерным рельсам» ) (и имеют слегка отличные скорости) В нецентросимметричных кристаллах g 0
При падении нейтронов с заданной энергией и импульсом на кристалл в последнем могут возбуждаться волны обоих типов: Амплитуды возбуждения c 1 и c 2 определяются граничными условиями на входной грани кристалла. В симметричной схеме дифракции по Лауэ при точном выполнении условия Брэгга оба типа волн возбуждаются в кристалле с одинаковой амплитудой, т. е. c 1 = c 2 =1/ , и волновая функция нейтрона внутри кристалла будет иметь вид Здесь K =(k(1)+k(2))/2, ось z направлена параллельно кристаллографическим плоскостям (перпендикулярно границе кристалла) и учтено, что вектор Δk =k(2) − k(1) направлен по оси z , поскольку на границе кристалла может передаваться импульс, только перпендикулярный этой границе. Биения волн разного типа с разными волновыми векторами приводят к периодической по глубине кристалла "перекачке" интенсивности нейтронов из прямого пучка в отраженный и наоборот. Это явление носит название "Pendellosung" — маятниковый эффект (букв. с нем. «маятниковое решение» ).
Маятниковый эффект Результат – осцилляции интенсивностей прямого и отраженного нейтронных пучков, прошедших через кристалл толщиной L, в зависимости от величины φ: где φ = Δk L. Величина Δk =|k(2) − k(1)| определяется из уравнения дисперсионной поверхности.
Маятниковый эффект Внутрикристаллические электрические поля, действующие на нейтрон в кристалле без центра симметрии были впервые обнаружены и измерены в опыте по динамической дифракции поляризованных нейтронов по сдвигу фазы маятниковой картины при перевороте спина нейтрона. Величина поля для кристалла кварца оказалась равной E 110=(2, 1 0, 12) 108 В/см и совпала с расчетной. Величина g , определяющая пространственный период в биений в кристалле называется экстинкционной длиной. Заметим, что в дифракции рентгеновских лучей разная симметрия волн приводит еще к одному эффекту, который долгое время оставался загадкой, – эффекту аномальной прозрачности для волны, сконцентрированной между кристаллографическими плоскостями, и к эффекту аномального поглощения для волны, сконцентрированной на кристаллографических плоскостях. Это – так называемый эффект Бормана (1941 г. ).


