ЛЕКЦИЯ 5 05.10.16.ppt
- Количество слайдов: 35
Лекция 5 Переменный синусоидальный ток. Элементы цепей переменного тока. Импеданс цепи переменного тока. Импульсный ток, его характеристики. 1
Связь с последующей деятельностью Изучение курса «Биофизика» : 1. Пассивные электрические свойства тканей 2. Электрические воздействия на ткани Практическое применение: 1. Электрические методы исследования свойств тканей 2. 2. Физиотерапия (воздействие на ткани) 2
i Переменный ток: i i = f(t) t t i i t t 3
Электромагнитный контур q – заряд конденсатора в момент времени t ; u – напряжение на конденсаторе в момент t Сила тока в контуре в момент t: + - Закон сохранения энергии: 4
Вывод: 5
Отступление Концепция магнитного поля N Постоянный магнит S 6
7
Физическое обоснование способа генерации переменного гармонического (синусоидального) тока – закон электромагнитной индукции Фарадея: изменение во времени магнитного поля преобразуется в замкнутом электрическом контуре в направленное движение свободных носителей заряда (в электрический ток) Главный практический способ изменения магнитного поля во времени для генерации тока – вращение источника постоянного магнитного поля (постоянного электромагнита) 8
потребитель Источник электроэнергии: преобразует энергию вращения магнитного поля в электрическую Преобразователь энергии иного типа в энергию вращения Иной тип энергии (тепловая) Общая схема преобразования другого вида энергии в электрическую (универсальную) энергию: 9
Способ генерации гармонического переменного тока Замкнутый на нагрузку электрический контур (обмотка статора генератора) Постоянный э/магнит Изменение напряжения на нагрузке 10
11
Вывод: источником синусоидального переменного тока является источник переменного напряжения, изменяющегося по гармоническому закону (см. Лекция 1): Замена обозначений: u(t) – мгновенное значение напряжения в момент t; U 0 – амплитудное значение напряжения; ω – циклическая частота колебаний напряжения; φ0 – начальная фаза колебаний напряжения 12
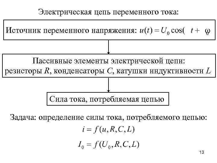
Электрическая цепь переменного тока: Источник переменного напряжения: Пассивные элементы электрической цепи: резисторы R, конденсаторы C, катушки индуктивности L Сила тока, потребляемая цепью Задача: определение силы тока, потребляемого цепью: 13
Эквивалентная электрическая схема ткани: 14
Упрощение: индуктивные пассивные электрические свойства у биологических тканей отсутствуют: L = 0 Следствие: достаточно рассмотреть свойства резистивных и емкостных элементов в цепи переменного тока Простейшая электрическая эквивалентная схема замещения такой цепи: → 15
Идеальный резистор в цепи переменного тока Закон Ома для резистора: u i Вывод: колебания силы тока и напряжения происходят t в одной фазе (синхронно). 16
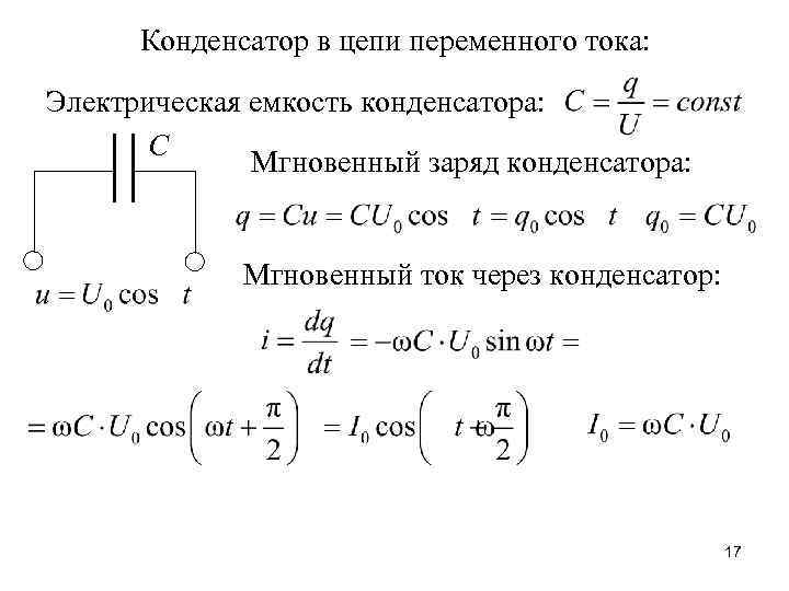
Конденсатор в цепи переменного тока: Электрическая емкость конденсатора: С Мгновенный заряд конденсатора: Мгновенный ток через конденсатор: 17
u i t 18
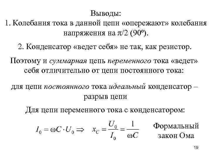
Выводы: 1. Колебания тока в данной цепи «опережают» колебания напряжения на π/2 (90º). 2. Конденсатор «ведет себя» не так, как резистор. Поэтому и суммарная цепь переменного тока «ведет» себя отличительно от цепи постоянного тока: для цепи постоянного тока идеальный конденсатор – разрыв цепи Для цепи переменного тока с конденсатором: Формальный закон Ома 19
Емкостное сопротивление – частотно-зависимое 20
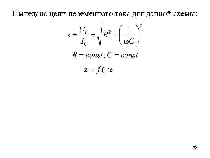
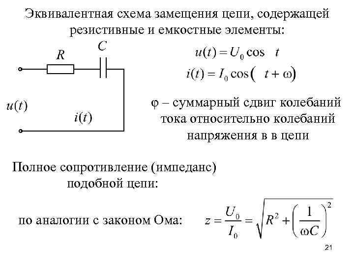
Эквивалентная схема замещения цепи, содержащей резистивные и емкостные элементы: φ – суммарный сдвиг колебаний тока относительно колебаний напряжения в в цепи Полное сопротивление (импеданс) подобной цепи: по аналогии с законом Ома: 21
Импеданс цепи переменного тока для данной схемы: 22
Эквивалентная электрическая схема ткани: 23
Импульсный электрический ток Электрический импульс – кратковременное изменение силы тока (электрического напряжения) Радиоимпульс (двуполярный) i i t АМ (ДВ, СВ, КВ) t ЧМ (УКВ, FM) 24
Видеоимпульс (преимущественно однополярный) (импульсный ток – череда видеоимпульсов) i i t t 25
Передни Задний фронт Характеристики импульсного сигнала Вершина Хвост 26
Т – период следования импульсов τi – длительность импульса Imax – амплитуда импульса Скважность импульсов: Коэффициент заполнения: Крутизна переднего фронта: Раздражающее действие тока (РДТ): 27
Модель сегодняшнего дня: Проведение возбуждения (передача информации) имеет внутреннюю электрическую природу Возбуждение → электрический сигнал Причина Следствие 28
Постановка обратной задачи: Внешнее электротоковое воздействие Появление возбуждения Контроль воздействия Регистрация параметров возбуждения Метод исследования свойств + метод воздействия 29
Эффект воздействия определяется не только абсолютным значением тока, но и плотностью тока под стимулирующим электродом. Плотность тока определяется отношением величины тока, протекающего по цепи, к величине площади электрода, поэтому при монополярном раздражении площадь активного электрода всегда меньше пассивного. 30
Раздражающее действие прямоугольных импульсов в значительной мере зависит от их длительности, обуславливающей наибольшее смещение ионов за время действия импульса. Эта зависимость описывается уравнением Вейса-Лапика: , 31
Раздражающее действие импульсного тока Характеристика возбуждения данной мышцы (гипербола В – Л) 2 R τi → 0 Aq → 0 - + chr R – горизонтальная асимптота гиперболы В – Л chr = τi при IП = 2 R 32
Хронаксия chr и реобаза R характеризуют возбудимость органа или ткани и могут служить показателями их функционального состояния или диагностическим признаком при их поражении. Действие переменного синусоидального тока на организм оценивается: 1. Порогом ощутимого тока; 2. Порогом неотпускающего тока 33
I, м. А 50 1 50 f, Гц 34
Общие выводы: 1. Переменные во времени токи оказывают на ткани 2. раздражающее действие. 3. 2. Пассивные электрические свойства тканей 4. определяются проводящими свойствами 5. цитоплазмы и межклеточной жидкости 6. и емкостными свойствами клеточных мембран 35


