Lektsiya_Пределы.pptx
- Количество слайдов: 40
Лекция 4 Теория пределов. Литература. В. Г. Зубков, В. А. Ляховский, А. И. Мартыненко, В. Б. Миносцев. Курс математики для технических высших учебных заведений Учебное пособие часть I Под редакцией В. Б. Миносцева и Е. А. Пушкаря. 2012 г. Лекция 6, 7, 8. Числовые последовательности, предел последовательности, прогрессии, предел функции, односторонние пределы, ограниченные функции. Бесконечно малые функции, бесконечно большие функции, связь бесконечно больших и бесконечно малых функций, основные теоремы о пределах, 1 -ый замечательный предел. Сравнение бесконечно малых функций. Эквивалентность бесконечно малых функций. Приемы раскрытия неопределённостей.
2
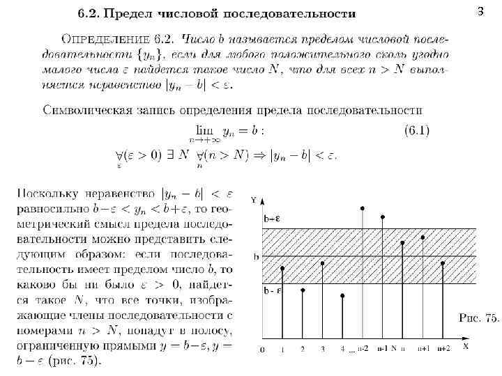
3
4
5
6
7
8
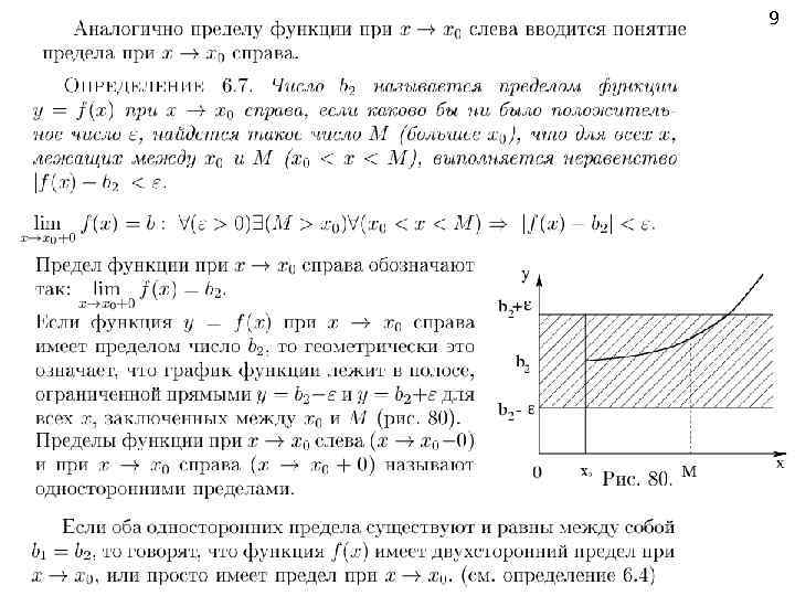
9
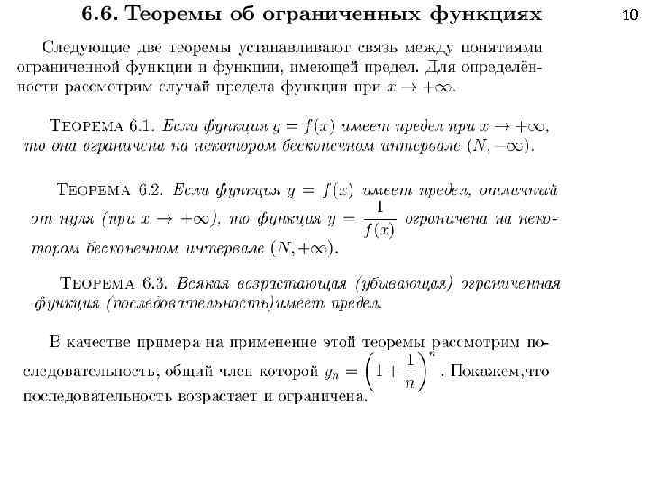
10
11
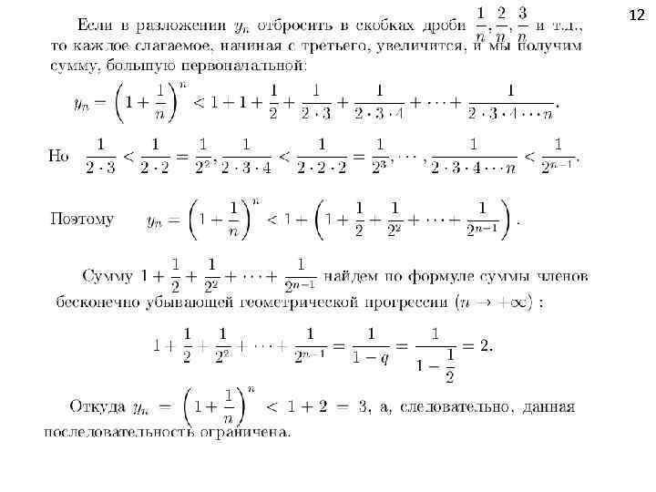
12
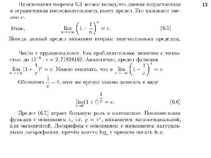
13
14
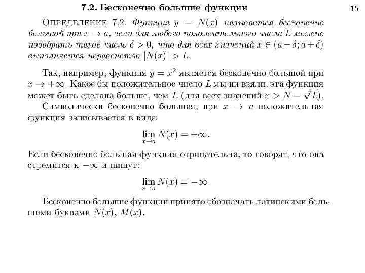
15
16
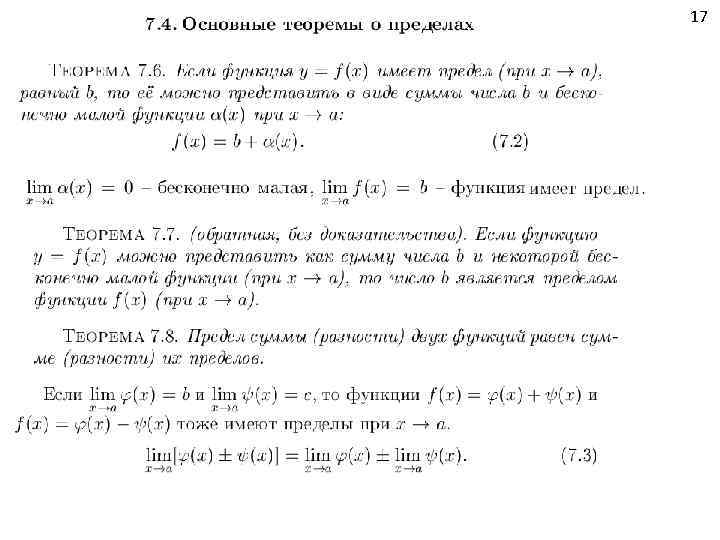
17
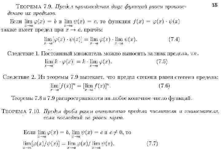
18
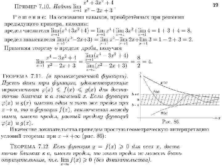
19
20
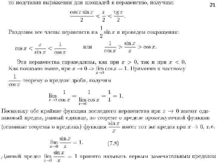
21
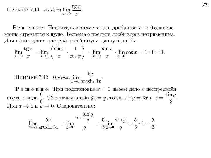
22
23
24
25
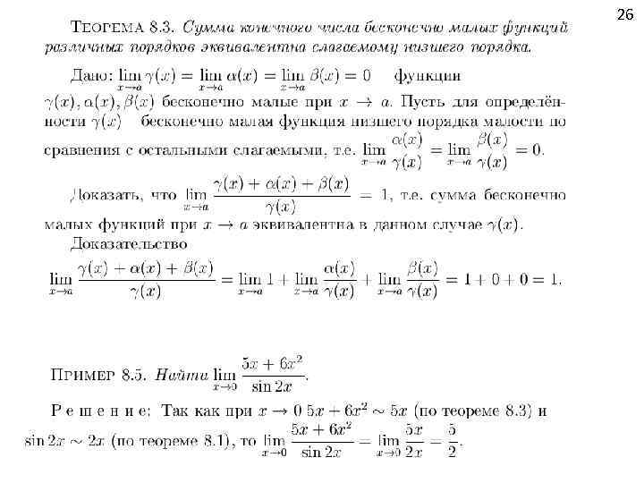
26
27
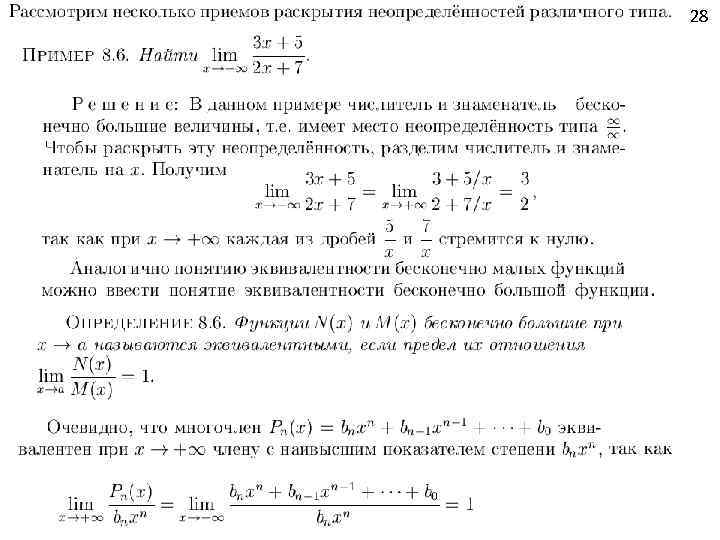
28
29
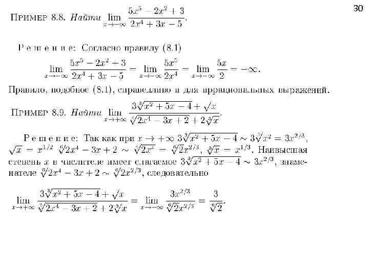
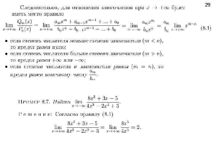
30
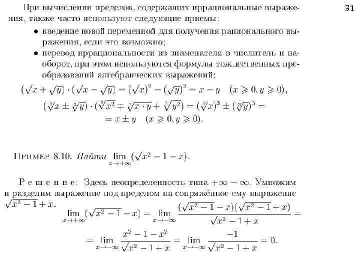
31
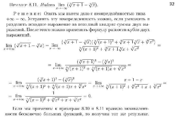
32
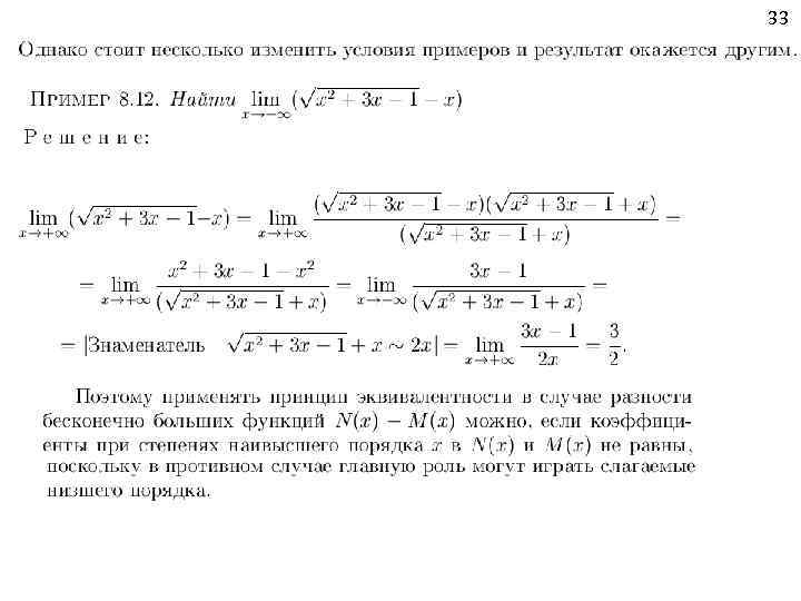
33
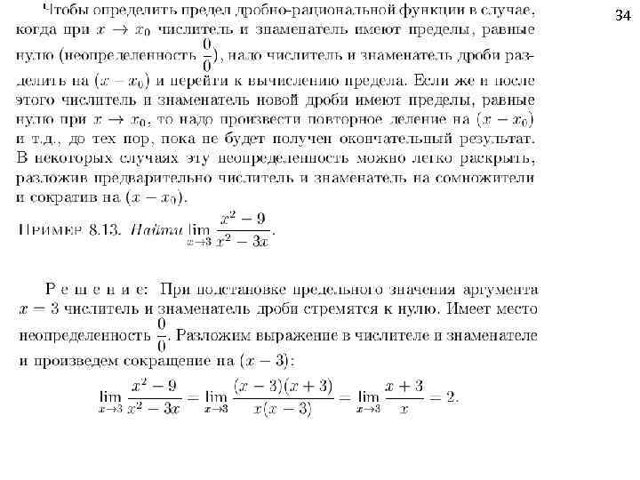
34
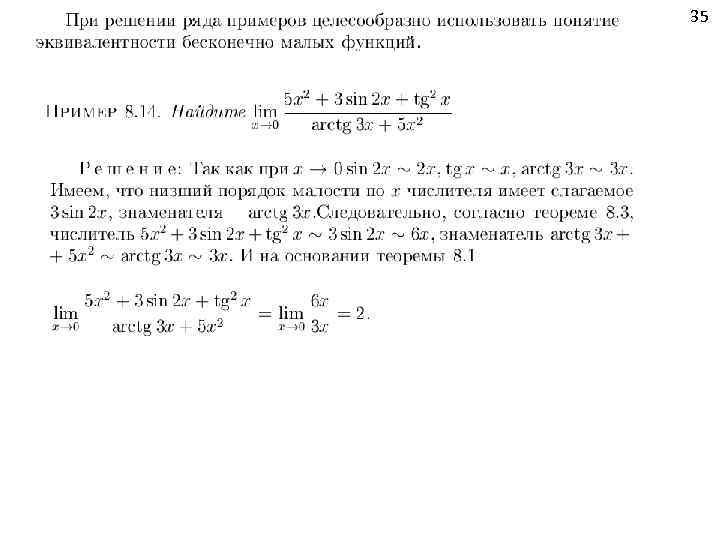
35
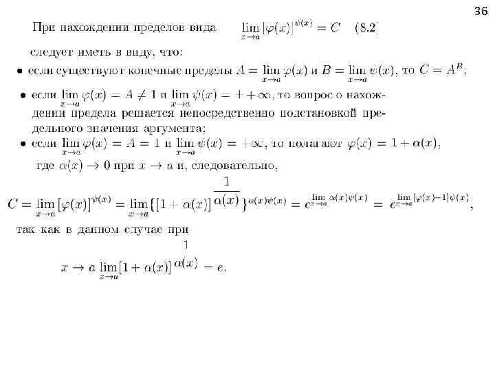
36
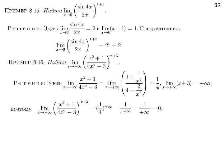
37
38
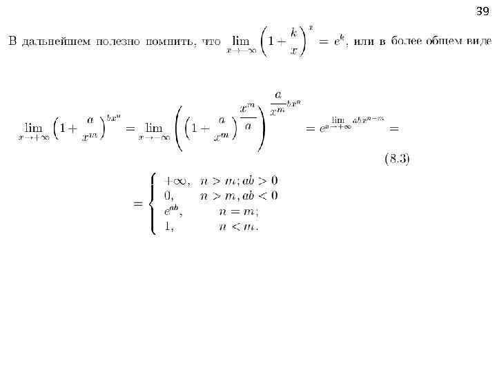
39
40 Спасибо за внимание
Lektsiya_Пределы.pptx