Лекция 4_МСиС_1 сем КАА.ppt
- Количество слайдов: 17
Лекция № 4. Неисключенные остатки систематической погрешности. Статистическая обработка однократных наблюдений. 2/17/2018 1
Неисключенные остатки систематической погрешности - некий доверительный интервал - доверительная вероятность попадания в этот интервал К неисключенным остаткам в случае электрических измерений можно отнести: размытость сопротивления модели инструментальные погрешности личностные погрешности (погрешности оператора) погрешности, обусловленные размытостью внутреннего сопротивления средства измерения 2
Анализ источников возникновения НО П 1 Неисключенные остатки обьекта измерения R = 50 к. Ом, точность 10 % 1 = 5 к. Ом; 2 = 5 к. Ом П 2 Неисключенные остатки источников питания На входе трансформатора 1 = 7 В; 2 = 10 В. П 4 Неисключенные остатки класса точности СИ П 3 Неисключенные остатки размытости внутреннего сопротивления СИ П 5 Неисключенные остатки личностной погрешности 3
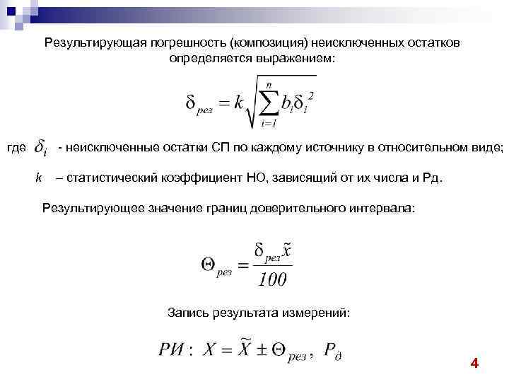
Результирующая погрешность (композиция) неисключенных остатков определяется выражением: где - неисключенные остатки СП по каждому источнику в относительном виде; k – статистический коэффициент НО, зависящий от их числа и Рд. Результирующее значение границ доверительного интервала: Запись результата измерений: 4
Общий алгоритм обработки однократных наблюдений 1. Определение методической погрешности измерений 2. Определение поправки 3. Определение оценочного значения результата измерения 4. Определение неисключенных остатков систематической погрешности 5. Определение границ доверительного интервала 6. Запись результата измерения 5
Пример обработки однократных наблюдений 6
Решение 1. Найдем измеренное значение тока в цепи 2. Найдем действительное значение тока в цепи (при отсутствии амперметра) 3. Определим методическую систематическую погрешность 4. Определим поправку 7
5. В данном случае исправленный результат измерения совпадает с действительным значением: 6. Определим неисключенные остатки систематической погрешности - инструментальная погрешность - личностная погрешность 8
- погрешность, обусловленная размытостью внутреннего сопротивления амперметра - погрешность, обусловленная размытостью сопротивления модели 7. Найдем результирующую погрешность неисключенных остатков k = 1, 13 (см. учебное пособие Казачков В. С. и др. стр. 105 – л. р. № 10). 9
8. Определим границы доверительного интервала 9. Запишем результат измерения 10
Пример обработки с учетом температурной погрешности Дано: R = (50 1) Ом, внутреннее сопротивление вольтметра RV = 5 к. Ом, размытость внутреннего сопротивления RV = 0, 5 %, предел измерения вольтметра UN = 15 В, максимальное число делений шкалы – 150. Стрелка вольтметра отклонилась на 123 дел. Температура окружающей среды Токр = 17 С. Класс точности Кп = 1 %. Коэффициент температурного влияния задан значениями m = 2%; T = 5 С. Необходимо записать результат измерения при Рд = 0, 99. 11
Решение 2. Абсолютная систематическая погрешность Действительное значение напряжения U = IR Показания вольтметра 12
3. Относительное значение систематической погрешности 4. Поправка В 5. Оценочное значение результата В 13
5. Неисключенные остатки систематической погрешности 14
6. Температурная погрешность 15
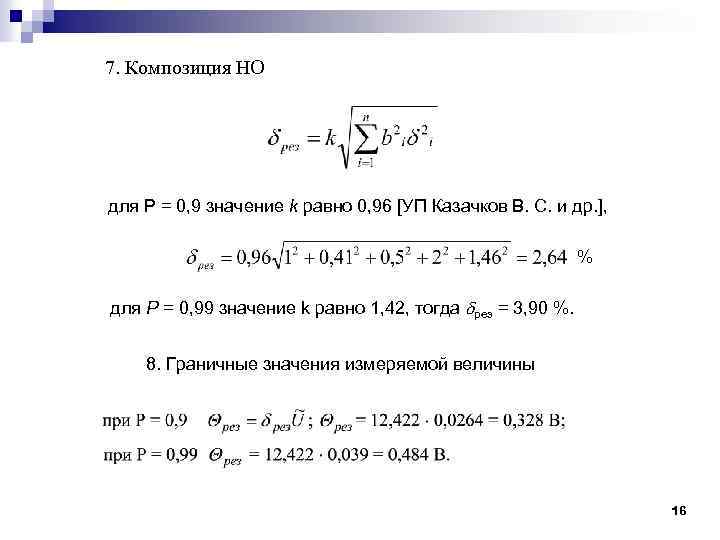
7. Композиция НО для Р = 0, 9 значение k равно 0, 96 [УП Казачков В. С. и др. ], % для Р = 0, 99 значение k равно 1, 42, тогда рез = 3, 90 %. 8. Граничные значения измеряемой величины 16
9. Результат измерения с округлением 17


