Скачать презентацию Лекция 4 Многократное рассеяние Кулоновское рассеяние частица Скачать презентацию Лекция 4 Многократное рассеяние Кулоновское рассеяние частица

four-delta_el-s_mult_sc14.pptx

  • Количество слайдов: 16

Лекция 4 Многократное рассеяние Кулоновское рассеяние частица + e частица + ядра (Coulomb) При Лекция 4 Многократное рассеяние Кулоновское рассеяние частица + e частица + ядра (Coulomb) При рассеянии адрон + ядро также проявляется действие ядерных сил.

0 01 x qi – полярный угол отклонения в i–м событии (j=0 -360 градусов). 0 01 x qi – полярный угол отклонения в i–м событии (j=0 -360 градусов). ai –угол отклонения qi в проекции на плоскость. Qi – полярный угол отклонения i–й частицы на пути х.

N – число столкновений, испытанных частицей (m, z) на пути х. M, Z m, N – число столкновений, испытанных частицей (m, z) на пути х. M, Z m, z число отклонений на угол q на пути х. n концентрация рассеивающих центров.

ze заряд частицы ze заряд частицы

Излучение Вавилова – Черенкова. Если частица, движущаяся с скоростью v, теряет энергию (импульс), должно Излучение Вавилова – Черенкова. Если частица, движущаяся с скоростью v, теряет энергию (импульс), должно выполняться условие: Следовательно, закон сохранения энергии-импульса запрещает излучение в вакууме для частиц со скоростью v < c.

В среде с показателем преломления n > 1 скорость света Скорость частицы может быть В среде с показателем преломления n > 1 скорость света Скорость частицы может быть больше скорости света в среде: Излучение диполей гасится до выхода частицы из зоны возмущения. Частица успевает выйти из зоны возмущения, находясь впереди фронта излучения

Пусть Пользуемся принципом Гюйгенса для получения фронта излучаемой волны. В момент t=0 частица в Пусть Пользуемся принципом Гюйгенса для получения фронта излучаемой волны. В момент t=0 частица в точке 0, в момент t частица – в точке х. 0 Определив угол излучения Черенкова, находят скорость частицы .

По углу q определяют . По углу q определяют .

В соответствии с теорией Тамма - Франка Энергия кванта Черенковского излучения равна h. n В соответствии с теорией Тамма - Франка Энергия кванта Черенковского излучения равна h. n – коэффициент преломления среды. Спектр одинаков для частиц с одинаковым зарядом.

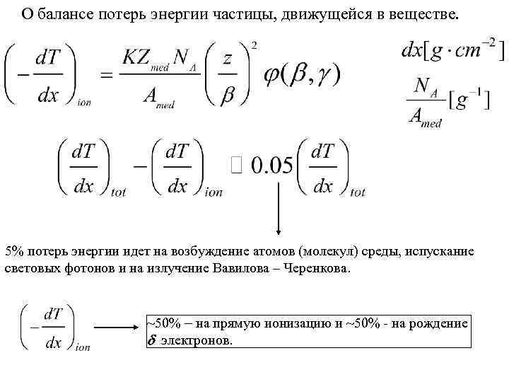
О балансе потерь энергии частицы, движущейся в веществе. 5% потерь энергии идет на возбуждение О балансе потерь энергии частицы, движущейся в веществе. 5% потерь энергии идет на возбуждение атомов (молекул) среды, испускание световых фотонов и на излучение Вавилова – Черенкова. ~50% на прямую ионизацию и ~50% - на рождение d электронов.

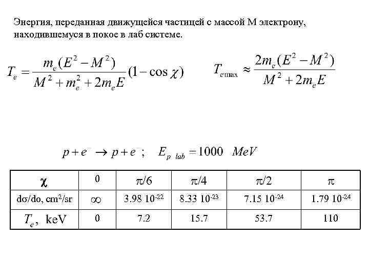
Энергия, переданная движущейся частицей с массой М электрону, находившемуся в покое в лаб системе. Энергия, переданная движущейся частицей с массой М электрону, находившемуся в покое в лаб системе. c ds/do, cm 2/sr 0 p/6 p/4 p/2 p 3. 98 10 -22 0 8. 33 10 -23 7. 15 10 -24 1. 79 10 -24 7. 2 15. 7 53. 7 110

Сечение образования электронов zе – заряд частицы. Нерелятивистское приближение; лабораторная система координат. Энергия, полученная Сечение образования электронов zе – заряд частицы. Нерелятивистское приближение; лабораторная система координат. Энергия, полученная электроном, испытавшим рассеяние при прохождении частицы. Отсюда

Nd(Te ) - число электронов в интервале энергии ne – плотность электронов в среде. Nd(Te ) - число электронов в интервале энергии ne – плотность электронов в среде. N число электронов с энергией от Te до (Te)max Число электронов:

О вторичных электронах Вторичные ( ) электроны частица О вторичных электронах Вторичные ( ) электроны частица

газ Eexc e. V Eion e. V I 0 e. V Wi e. V газ Eexc e. V Eion e. V I 0 e. V Wi e. V np cm 1 n. T cm 1 Н 2 10. 8 15. 0 15. 4 37 5. 2 9. 2 He 19. 8 24. 5 24. 6 41 5. 9 7. 8 Ne 16. 6 21. 5 21. 6 36 12 39 Ar 11. 6 15. 7 15. 8 26 29. 4 94 15. 2 16. 1 28 16 53 CH 4 Eexc – min энергия возбуждения; Eion – min энергия ионизации; I 0 – средний эффективный потенциал ионизации на один электрон; Wi – энергия на создание одной пары эл-н – ион; np – кол-во первичных пар (min ионизирующая частица); n. T – полное кол-во пар (min ионизирующая частица).