Лекция 4_Дисперсия света.ppt
- Количество слайдов: 29
ЛЕКЦИЯ 4. ДИСПЕРСИЯ СВЕТА И. Ньютон (1672 г. – экспериментально). Рассмотрим монохроматический луч света на призму (n; A) (показатель преломления и угол преломления призмы). После 2 -х кратного преломления луч отклонится на угол Обычно чем больше частота волны, тем больше показатель преломления среды и меньше ее скорость света в ней: - у красного цвета максимальная скорость в среде и минимальная степень преломления - у фиолетового цвета минимальная скорость света в среде и максимальная степень преломления
Из рис. следует, или Предположим, что углы А и малы, тоже малы Тогда по закону преломления: Учтем Из (1) и (2) Т. к. т. е. угол отклонения тем больше, чем больше А. , то при падении естественного света получаем спектр!
Дисперсией света называется явления, обусловленные зависимостью показателя преломления вещества от длины световой волны (частоты). Эту зависимость можно охарактеризовать функцией: Дисперсией вещества называется: Экспериментальные результаты зависимости В области, где дисперсию называют нормальной Дисперсия аномальная имеют вид: и
обычная дисперсия - показатель преломления с ростом частоты увеличивается аномальная дисперсия - показатель преломления, наоборот, уменьшается синие лучи преломляются меньше, чем красные, другие лучи поглощаются веществом и от наблюдения ускользают В 1860 году французский физик Леру, проводя измерения показателя преломления для ряда веществ, неожиданно обнаружил, что пары йода преломляют синие лучи в меньшей степени, нежели красные. Леру назвал обнаруженное им явление аномальной дисперсией света. детально исследовано немецким физиком Кундтом в 1871— 1872 гг. Последующие исследования аномальной дисперсии света показали, что наиболее интересные экспериментальные результаты получаются, когда вместо двух скрещенных призм используется, например, призма и интерферометр. Такая экспериментальная методика была применена известным русским физиком Д. С. Рождественским в начале XX века
Радужная стена
Ореол
Белая радуга
Околозенитная дуга
Призрак Броккена
Свет Будды
Хроматическая аберрация Аберрация (лат. ab- «от» + лат. errare «блуждать, заблуждаться» ) – это отклонение от нормы, ошибка, некое нарушение нормальной работы системы.
Хроматическая аберрация является прямым следствием дисперсии света. Суть: луч белого света, проходя через линзу, разлагается на составляющие его цветные лучи. Коротковолновые лучи (синие, фиолетовые) преломляются в линзе сильнее и сходятся ближе к ней, чем длиннофокусные (оранжевые, красные).
Nikon AF-S Nikkor 18 -200 mm f/ 3. 5 -5. 6 G
Рассмотрим распространение плоской монохроматической волны вдоль некоторого направления, совмещенного с осью х : Скорость распространения поверхности постоянной фазы, фазовая скорость: На практике излучение электромагнитных волн происходит прерывисто, волновыми цугами. Образование из групп волн иногда называют волновым пакетом. Если распространение составляющих волн разной частоты происходит с различными скоростями, то имеет место дисперсия волн. Дисперсия света это явления, обусловленные зависимостью фазовой скорости распространения света от частоты световых колебаний. Дисперсия имеет место во всех средах, кроме вакуума. Скорость перемещения группы волн называется групповой скоростью Для нормальной дисперсии: для аномальной дисперсии:
КЛАССИЧЕСКАЯ ТЕОРИЯ ДИСПЕРСИИ Дисперсия результат взаимодействия света с веществом У прозрачных сред, состоящих из атомов, имеются на оболочках электроны. Электромагнитная волна электрическим полем взаимодействует с этими атомами, возбуждая вторичную электромагнитную волну, направление распространение которой такое же и она когерентна исходной. Результирующая волна обладает другой скоростью и зависит от разности частот исходной волны и собственной частоты электрона в атоме.
Поглощением (абсорбцией) света - явление потери энергии световой волной, проходящей через вещество, вследствие преобразования энергии волны в другие формы В результате поглощения интенсивность света при прохождении через вещество уменьшается по закону Бугера где I 0 и I – интенсивности плоской монохроматической световой волны на входе и выходе слоя поглощающего вещества толщиной х, - коэффициент поглощения, зависящий от длины волны света, химической природы и состояния вещества и не зависящий от интенсивности света. При Зависимость интенсивность света I по сравнению с I 0 уменьшается в e раз от длины волны характеризует спектр поглощения. Это связано с явлением резонанса при вынужденных колебани ях электронов в атомах или молекулах диэлектрика одноатомные газы имеют линейчатый спектр поглощения многоатомные – полосы поглощения (т. е. линии очень близкораспол оженные) жидкие и твердые диэлектрики имеют сплошные спектры поглоще ния состоящие из полос поглощения в пределах которых а достигает max и плавно меняется в зависимости от длины волны.
Вращение плоскости поляризации Существуют оптически активные вещества, которые обладают способностью поворачивать плоскость поляризации. В твердых телах φ – угол поворота плоскости поляризации, ℓ – длина твердого тела, φ0 – постоянная вращения
В растворах: где [φ0 ] – удельное вращение, с – концентрация вещества. Известны вещества право- и лево- вращающие. Интерференция поляризованного света Схема опыта
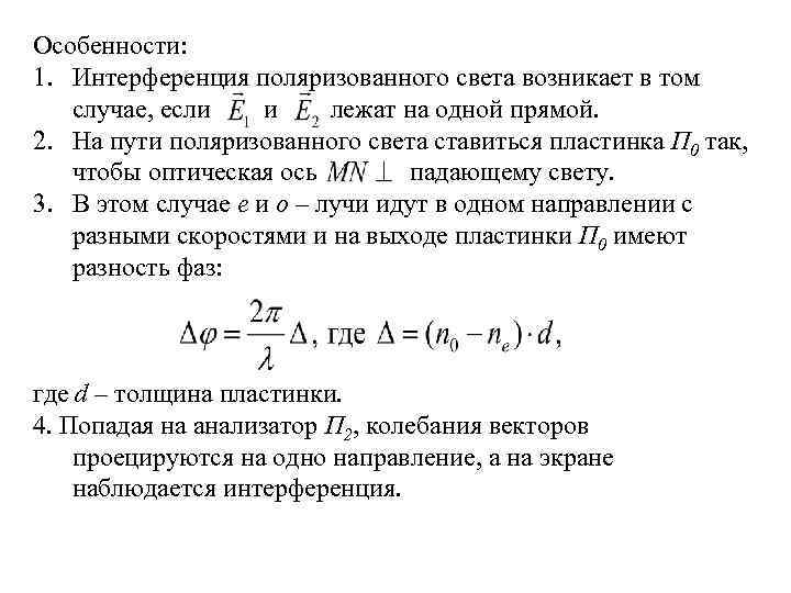
Особенности: 1. Интерференция поляризованного света возникает в том случае, если и лежат на одной прямой. 2. На пути поляризованного света ставиться пластинка П 0 так, чтобы оптическая ось падающему свету. 3. В этом случае е и о – лучи идут в одном направлении с разными скоростями и на выходе пластинки П 0 имеют разность фаз: где d – толщина пластинки. 4. Попадая на анализатор П 2, колебания векторов проецируются на одно направление, а на экране наблюдается интерференция.
Разложение векторов Математическое обоснование: θ – угол между плоскостью поляризатора П 1 и MN Через П 2 пройдут:
Условие минимума: Условие максимума:


