ЛЕКЦИЯ 4.1МЕМБРАНЫ 01.03.17.ppt
- Количество слайдов: 32
Лекция 4 01. 03. 2017 Биофизика мембран. Функции мембран. Транспорт веществ через мембраны. Потенциалы покоя и действия.
Введение Первое начало термодинамики. Диффузия.
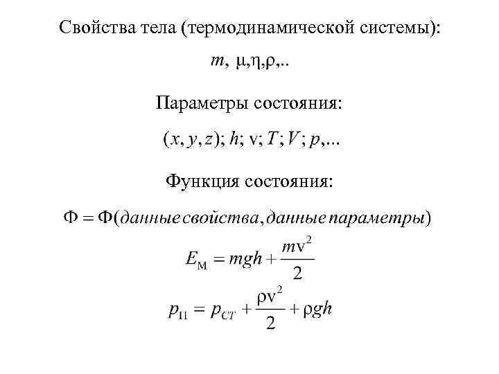
Свойства тела (термодинамической системы): Параметры состояния: Функция состояния:
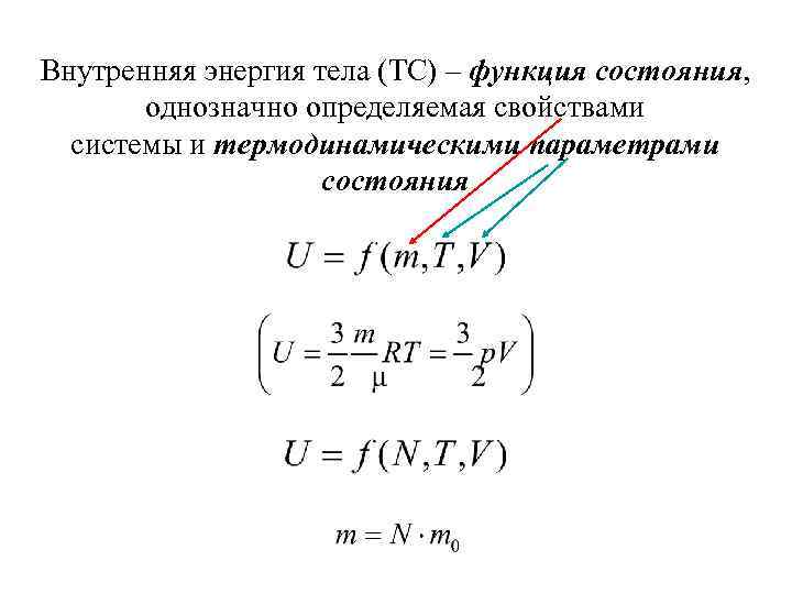
Внутренняя энергия тела (ТС) – функция состояния, однозначно определяемая свойствами системы и термодинамическими параметрами состояния
Приращение внутренней энергии системы постоянного химического состава (N = const): Две формы передачи энергии Передача энергии упорядоченного движения Передача энергии хаотического движения
Приращение внутренней энергии тела (ТС): Сообщенная системе теплота Работа над системой
Приращение внутренней энергии тела (ТС) переменного химического состава (N = var): Сообщенная Изменение системе энергии, теплота связанное с изменением (превращением) частиц системы Работа над системой
Химический потенциал системы для частиц одного сорта: μ – функция состояния Приращение внутренней энергии системы за счет изменения числа частиц одного сорта:
Смесь молекул: В расчете на 1 моль химический потенциал i – того компонента смеси: Для чистого компонента Полное число частиц
Частицы заряженные: φ
Потенциальная энергия заряженной частицы в электрическом поле: В расчете на 1 моль i – того компонента смеси: Кл/моль
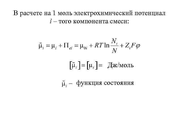
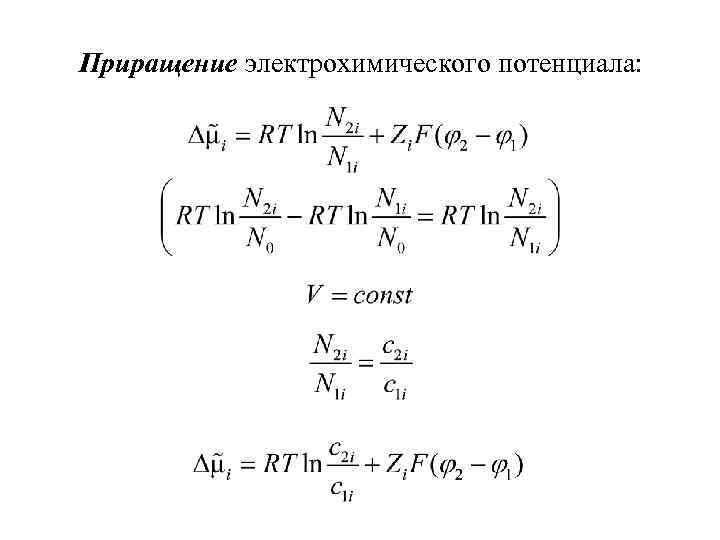
В расчете на 1 моль электрохимический потенциал i – того компонента смеси: Дж/моль функция состояния
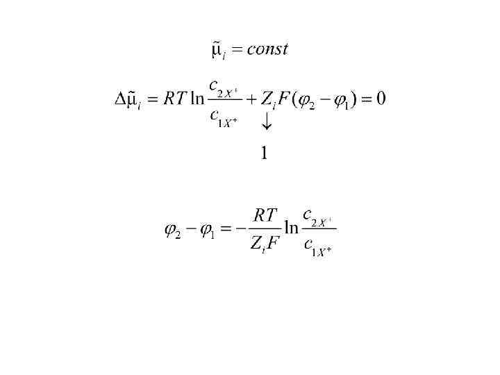
Приращение электрохимического потенциала:
Мысленный эксперимент (не рассматриваются причины)
1 ППП 2
Термодинамическое равновесие 1 2
ППП = мембрана 1 – внутри клетки i - inside (Потенциал внутренней поверхности мембраны) 2 – снаружи клетки (межклеточная жидкость – условный нуль )
Уравнение Нернста:
Диффузия – самопроизвольный процесс переноса вещества «Движущая сила» (причина) – градиент концентрации Перенос вещества
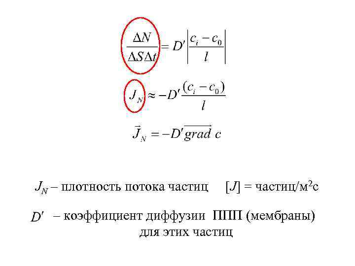
Уравнение диффузии – закон Фика: j – плотность потока массы Любой самопроизвольный процесс - антиградиентный
1 ППП 2
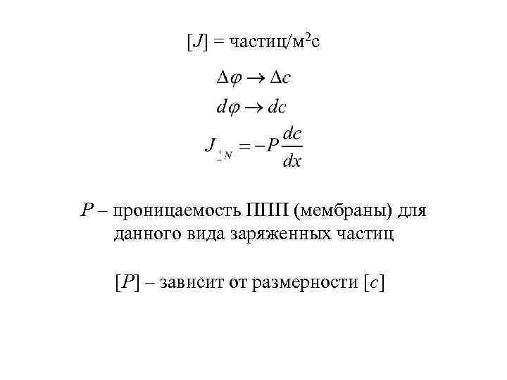
JN – плотность потока частиц [J] = частиц/м 2 с – коэффициент диффузии ППП (мембраны) для этих частиц
Частицы электрически заряжены: 1 2 Перенос частиц Перенос заряда
Суммарный перенос заряженных частиц: 1 2
Суммарный перенос ионов: вещество + заряд
Уравнение Нернста – Планка: Градиент концентрации (химического потенциала) Градиент электрического потенциала = Градиент электрохимического потенциала
[J] = частиц/м 2 с Р – проницаемость ППП (мембраны) для данного вида заряженных частиц [P] – зависит от размерности [c]
Продолжение мысленного эксперимента: 1 – внутри клетки i - inside 2 – снаружи клетки (межклеточная жидкость – условный нуль )
Суммарная плотность потока:
Общие выводы к введению: 1. Химический и электрохимический потенциалы – составляющие внутренней энергии системы с непостоянным химическим составом 2. Химический и электрохимический потенциалы – функции состояния, неизменные в состоянии равновесия
3. Химические и электрические свойства систем с переменным составом являются неразрывно связанными 4. «Движущей силой» самопроизвольного процесса переноса заряженных частиц является градиент электрохимического потенциала Конец введения
ЛЕКЦИЯ 4.1МЕМБРАНЫ 01.03.17.ppt