0d5624d75c76d2d4ec157422399749e2.ppt
- Количество слайдов: 133
Лекция 3 Основные направления развития водородной энергетики. Водород – универсальный энергоноситель: его достоинства, недостатки, характеристики водорода как топлива. Производство водорода. Хранение и транспорт водорода. Использование водорода. Производство топливных элементов и энергоустановок на их основе. Топливный элемент: устройство и принцип его работы; виды топливных элементов; основные характеристики топливных элементов. Области применения топливных элементов. Водородная безопасность. 1
основные направления развития водородной энергетики в середине 70 -х годов прошлого столетия водородная энергетика сформировалась как одно из направлений развития научно-технического прогресса основная идея водородной энергетики замена ископаемых органических видов топлива во всех сферах их применения на новый энергоноситель - ВОДОРОД. производство водорода хранение водорода основные направления развития водородной энергетики использование водорода транспорт водорода производство топливных элементов 2
водород история, происхождение названия Ø 1766 г. - открытие водорода английским физико-химиком Г. Кавендишом. При взаимодействии цинка с кислотами он наблюдал выделение газа, сгорающего на воздухе с образованием воды. Кавендиш исследовал этот газ и назвал его «горючим воздухом» . Ø 1783 г. - французский химик А. Лавуазье совместно с инженером Ж. Менье, используя специальные газометры, осуществили синтез воды, а затем и её анализ, они разложили водяной пар раскалённым железом. Таким образом они установил, что «горючий воздух» входит в состав воды и может быть из неё получен. Лавуазье дал водороду название hydrogène (от др. – греч. (ὕδωρ — «вода» и γενναω — «рождаю» ) - «рождающий воду» . Ø 1824 г. – химик М. Ф. Соловьев предложил русское наименование «водород» . 3
водород химический элемент Ø Водород H (Hydrogenium) - первый элемент периодической системы; Ø не имеет полной аналогии с остальными химическими элементами и не принадлежит ни к какой группе; Ø относительная атомная масса природной смеси водорода 1, 00797, атомный номер 1, валентность 1; Ø водород характеризуется наименьшими силами межмолекулярного взаимодействия по сравнению со всеми другими веществами, кроме гелия; Ø свойства водорода при обычных температурах и давлениях близки к свойствам идеального газа и хорошо подчиняются уравнению состояния идеального газа; Ø в обычных температурных условиях водород состоит из двух атомов (формула Н 2); Ø при высоких температурах (~ 2500 – 5000 К) образуется атомный водород, а при температурах ~105 К он заметно диссоциирует на протоны и электроны. 4
водород химический элемент Ø в молекуле водорода атомы соединены весьма устойчивой ковалентной химической связью. Энергия разрыва одной связи Н - Н равна 4, 4776 э. В (1 э. В = 1, 60210· 10 -19 Дж), или 430, 95 к. Дж на 1 кмоль; Ø энергия ионизации молекулярного водорода составляет 1490 Дж/моль; сродство к электрону составляет 71 к. Дж/моль, межъядерное расстояние 1, 06· 10 -10 м; Ø атомы в молекуле водорода колеблются друг относительно друга с основной частотой 1, 32· 1014 Гц, причем эти колебания не вполне гармоничны; Ø в молекуле Н 2 электроны спарены, поэтому она диамагнитна. Ионы Н 2+ и Н 2 - имеют по одному неспаренному электрону, и поэтому они парамагнитны. 5
водород химический элемент Ø молекулярный водород нетоксичен; Ø он не имеет вкуса и запаха, бесцветен, легко воспламеняется и горит бледно – голубым слабосветящимся пламенем; Ø водород почти не растворим в полярных растворителях, но хорошо растворим в неполярных растворителях; Ø вследствие небольшой молярной массы водород обладает наибольшей из всех газов диффузионной и эффузионной способностями; Ø в широком диапазоне температур водород имеет наибольшую теплопроводность, которая, например, при температуре 25 ºС и атмосферном давлении примерно в 7 раз больше, чем у воздуха. Водород проводит тепло в 7 раз лучше воздуха. 6
водород физико – химические свойства H+ Н 2 НD D 2 молекулярный водород DT НT T 2 1 1 H + 21 H(D) 1 Н – легкий водород или протий 2 Н = D – дейтерий 3 Н = Т - тритий природный водород 7
водород химические свойства Н 2 р. Н 2 нормальный водород (Т > 200 К) 75 % (о. Н 2) и 25 % (р. Н 2) о. Н 2 равновесный водород Т = 20, 4 К 99, 8 % (р. Н 2) 8
водород самый лёгкий газ Ø водород легче воздуха в 14, 5 раз (очевидно, что чем меньше масса молекул, тем выше их скорость при одной и той же температуре); Ø как самые лёгкие, молекулы водорода движутся быстрее молекул любого другого газа и тем самым быстрее могут передавать теплоту от одного тела к другому. Отсюда следует, что водород обладает самой высокой теплопроводностью среди газообразных веществ. Его теплопроводность примерно в семь раз выше теплопроводности воздуха. 9
Жидкий водород Ø существует в очень узком интервале температур от − 252, 76 до − 259, 2 °C; Ø это бесцветная жидкость, очень лёгкая (плотность при − 253 °C 0, 0708 г/см 3) и текучая (вязкость при − 253 °C 13, 8 спуаз); Ø критические параметры водорода очень низкие: температура − 240, 2 °C и давление 12, 8 атм. Этим объясняются трудности при ожижении водорода; Ø в жидком состоянии равновесный водород состоит из 99, 79 % пара-Н 2, 0, 21 % орто-Н 2; Ø жидкий водород примерно в 15 раз легче воды; Ø он представляет собой прозрачную бесцветную легкоподвижную жидкость, которая не проводит электричество и обладает небольшим поверхностным натяжением. 10
Твердый водород Ø образуется при охлаждении водорода до -259 ºС; Ø твердый водород представляет собой белую пенообразную или снегоподобную массу, плотность которой в 12 раз меньше плотности воды (т. е. температура плавления − 259, 2 °C, плотность твердого водорода 0, 0807 г/см 3 (при − 262 °C). 11
Водород Ø тройная точка равновесного водорода 13, 81 К или -259, 34 ºС; Жидкость Ø водород нетоксичен, но пожаро- и взрывоопасен. Температура взрывного самовоспламенения в воздухе 577 о. С; Таким образом, в газообразной форме водород самый легкий газ, а в жидком и твердом состояниях он является соответственно самой легкой жидкостью и кристаллом. Давление, атм Ø точка кипения равновесного водорода 20, 28 К или -252, 87 ºС; Тв. Газ Температура, К p–T фазовая диаграмма водорода Tt and Tc тройная и критическая точки. Красная стрелка – точка кипения при атм. давлении 12
водород химические свойства шугообразное состояние водорода При охлаждении водорода до температуры ниже температуры тройной точки (Т=33, 0 К) водород переходит в твердое состояние. А при температурах несколько выше температуры тройной точки возможно получение смеси твердого водорода с жидким. Именно такую смесь, которая представляет собой суспензию, и принято называть шугообразный водород. 13
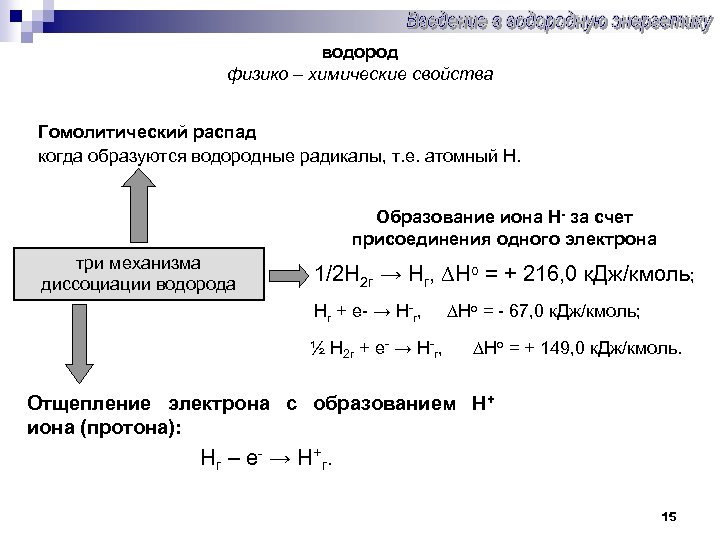
водород физико – химические свойства водород восстановитель реже как окислитель реакция диссоциации водорода Н 2 → 2 Н, ∆Но = 432, 1 к. Дж/кмоль 14
водород физико – химические свойства Гомолитический распад когда образуются водородные радикалы, т. е. атомный Н. Образование иона Н- за счет присоединения одного электрона три механизма диссоциации водорода 1/2 Н 2 г → Нг, ∆Но = + 216, 0 к. Дж/кмоль; о Нг + е- → Н г, ∆Н = - 67, 0 к. Дж/кмоль; ½ Н 2 г + е- → Н-г, ∆Но = + 149, 0 к. Дж/кмоль. Отщепление электрона с образованием Н+ иона (протона): Нг – е- → Н+г. 15
водород химические свойства Ø водород обладает признаками, которые свойственны элементам первой и последней групп периодической системы химических элементов; Ø двойственное положение водорода в таблице элементов объясняется тем, что в химических соединениях водород обычно имеет положительную валентность, а следовательно ведет себя подобно щелочному металлу, однако в гидридах ион водорода отрицательно одновалентен; Ø многие соединения водорода с металлоидами при комнатной температуре являются газами; Ø соединения водорода с металлами в обычных условиях находятся в кристаллическом состоянии. 16
водород химические свойства Ø водород обладает сильными восстановительными свойствами, он может отнимать кислород или галогены от многих металлов и металлоидов; Øно при 25 ºС и 0, 1 МПа его химическая активность невелика, и в этих условиях он медленно реагирует даже с кислородом (а вот при Т=550 ºС эта реакция носит взрывной характер); Øбез нагрева водород способен реагировать лишь с фтором и хлором (на свету). И с металлоидами он более активен, чем с металлами; Øпри повышенных температурах водород вступает в соединения со многими элементами; 17
водород химические свойства Ø реакционная способность водорода возрастает под действием света (ультрафиолетовые лучи), также под действием электрической искры и электроразряда, кроме того в присутствии катализаторов, под действием элементарных частиц атомного распада; Ø повышенная реакционная способность водорода в момент его выделения объясняется тем, что при этом реагируют не только молекулы, но и атомы водорода; Ø атомный водород уже при комнатной температуре соединяется с серой, фосфором, мышьяком, кроме того при комнатной температуре он восстанавливает оксиды ряда металлов, а также вытесняет некоторые металлы (Cu, Pb, Ag и др. ) из их солей. 18
водород химические свойства основные реакции с водородом: 1. Цепная реакция с кислородом: 2 Н 2 + О → 2 Н 2 Ожид, Н = - 286, 4 к. Дж/кмоль; Н 2 + О → 2 ОН, Н = +46, 0 к. Дж/кмоль; ОН + Н 2 → Н 2 О+ Н, Н = - 50, 0 к. Дж/кмоль; О 2 + Н → ОН + О, Н = + 71 к. Дж/кмоль; О + Н 2 → ОН + Н, Н = + 13 к. Дж/кмоль; 19
водород химические свойства 2. Реакция с химически связанным кислородом: 600 ºC Cu. O + H 2 Cu + H 2 O 20
водород химические свойства 3. Реакция с азотом и хлором: 3 Н 2 + N 2 ↔ 2 NH 3, H = -92, 5 к. Дж/кмоль; H 2 + Cl 2 ↔ 2 HCl, H = - 183, 4 к. Дж/кмоль. 21
водород химические свойства 4. Реакции с бором и элементами главных подгрупп IV – VII групп периодической системы приводят к образованию легколетучих гидридов (гидриды бора, углеводороды, кремневодороды, фосфины, сероводород, аммиак, галогеноводороды). 22
водород химические свойства 5. Реакции с элементами главных подгрупп I и II групп периодической системы: приводят к образованию солеобразных гидридов (например, Li. H, Ca. H 2, Sr. H 2, Ba. H 2): Ca + H 2 → Ca. H 2, 2 Na + H 2 → 2 Na. H. В виде ионов Н- водород находится в соединениях с рядом металлов (натрий, кальций, магний и др. ), которые легко отдают ему электроны. Приведенные здесь реакции протекают в атмосфере водорода и при нагревании металлов. 23
водород химические свойства 6. Реакции образования комплексных гидридов: 1) гидриды с элементами главных подгрупп: Na[BH 4], Li[Ga. H 4], U[BH 4]4, Al[BH 4]3, Na[BH(OCH 3)]3; 2) гидриды с переходными элементами: Re. Hg 2 -, [Rh(en)2 Cl. H]+, [Rh(en)2 H 2]+, Mn(CO)5 H, Fe(CO)4 H 2, Fe(CO)4 H, Co(CO)4 H, Re(C 2 H 5)2 H, W(C 2 H 5)2 H 2, Ta(C 2 H 5)2 H 2 и др. 24
водород химические свойства 7. Реакции с металлами побочных подгрупп I – VIII групп периодической системы: приводят к образованию металлоподобных гидридов – твердых веществ с металлическими свойствами, а также соединений или твердых растворов. Металлоподобные или металлообразные гидриды – это в основном твердые растворы водорода в металлах. По своим свойствам и характеру химической связи эти гидриды схожи с металлами. 25
водород – как универсальный энергоноситель характеристики водорода как энергоносителя и топлива: ü водород химически активен; ü как топливо он имеет высокое содержание энергии на единицу массы: 120, 7 ГДж/т, что выше, чем у любого органического топлива; ü при соединении водорода с кислородом в электрохимическом генераторе (ЭХГ) происходит прямое преобразование химической энергии в электричество с высоким коэффициентом полезного действия; 26
водород – как универсальный энергоноситель характеристики водорода как энергоносителя и топлива: ü водород обладает широким диапазоном воспламенения, высокой температурой сгорания; ü скорость распространения ламинарного пламени для водорода в 10 раз выше, а минимальная энергия, необходимая для индуцирования воспламенения в 16 раз меньше, чем у метана; ü важным достоинством водорода как топлива является отсутствие в продуктах сгорания окиси углерода и радикалов CHx. При сжигании водорода в чистом кислороде единственными продуктами являются высокопотенциальное тепло и вода, из которой этот водород опять же можно получать. 27
характеристика природных источников водорода Ø Водород – наиболее распространенный элемент во Вселенной; Øна долю водорода приходится около 92% всех атомов (8% составляют атомы гелия, доля всех остальных вместе взятых элементов — менее 0, 1%); Ø водород - основная составная часть звёзд и межзвёздного газа. В условиях звёздных температур (например, температура поверхности Солнца ~ 6000 °С) и межзвёздного пространства, которое пронизано космическим излучением, этот элемент существует в виде отдельных атомов; Ø в земной коре из каждых 100 атомов 15 приходится на водород. В плотной части земной коры (16 км), включая воду и атмосферу, содержится примерно 0, 88 % (масс. ) или 15, 4 % (ат. ) водорода; Øсолнце содержит 57 % (масс. ) водорода и 40% гелия. 28
характеристика природных источников водорода Ø практически весь водород на Земле находится в виде соединений; Ø в свободном состоянии водород встречается крайне редко, лишь в очень незначительном количестве (в виде простого вещества водород содержится в атмосфере в количестве 5· 10 -5 % по объёму); Ø водород выделяется в свободном состоянии при извержении вулканов, находится в газообразных продуктах выделения фумарола, а также присутствует в виде включений в калийных солях, некоторых других минералах, в изверженных горных породах (гранит, гнейсы, базальты); Ø свободный водород содержится в некоторых природных и попутных газах ряда нефтяных месторождений, однако в результате геологических процессов в атмосферу переходит гораздо меньше водорода, чем от биологических превращений; 29
характеристика природных источников водорода Ø ежегодно в почве, водоемах разлагаются миллионы тонн растительных остатков, например целлюлозы, белковых веществ и т. д. и происходит разложение их некоторыми видами анаэробных бактерий. Эти процессы дают значительное количество свободного водорода; Ø в природе водород находится в соединении со многими элементами: кислородом, серой, азотом, хлором, реже с фосфором, йодом, бромом и др. элементами; Ø водород входит в состав пресной воды (11, 19 %), морской воды (10, 72%), различных соединений, образующих угли, нефть, природные газы, а также организмы животных и растений, т. е. входит в состав белков, нуклеиновых кислот, жиров, углеводородов и др. сложных соединений. 30
характеристика природных источников водорода примерное содержание водорода в различных видах горючего Горючее Природный газ Сжиженные газы Бензин Керосин Дизельное горючее Нефть Мазут Сланцы Содержание Н 2, % 25 18 15 14 13 11 – 14 11 – 12 7 – 10 Горючее Дрова Торф Бурые угли Каменные угли Древесный уголь Полукокс Антрацит Кокс Содержание Н 2, % 6 6 4 – 6 2 – 4 2 – 3 1 – 3 0, 3 – 1 31
преимущества и недостатки водородного топлива ü водород выступает в качестве альтернативы традиционным ископаемым топливам; ü неисчерпаемость водорода (в Мировом океане содержится 1, 2× 1013 тонн водорода, суммарная масса водорода составляет 1% от общей массы Земли); ü экологичность водорода (самое важное, пожалуй то, что водород при сгорании превращается в воду и возвращается в круговорот веществ в природе); 32
преимущества и недостатки водородного топлива üкроме того, если использовать водород как топливо, то не возникает парникового эффекта (при сгорании выделяется вода, а не углекислый газ); водород легко улетучивается, а значит не возникает застойных зон; ü высокая весовая теплотворная способность водорода (она составляет 28630 ккал/кг), что в 2, 8 раза выше по сравнению, например, с бензином; ü энергия воспламенения водорода в 15 раз меньше, чем для углеводородного топлива. Однако, ни один вид топлива не может не иметь недостатков или скрытых опасностей при использовании. 33
недостатки водородного топлива ü водород более взрывоопасен, чем, например, метан; ü объемная теплота сгорания водорода в три раза меньше, чем у природного газа; ü относительно высокая цена при промышленном получении водорода (два основных направления получения водорода - электролиз и плазмохимия. При электролизе для получения одного кубометра водорода требуется 4 - 5 киловатт-часов электроэнергии. Это дорого. Например, производство такого же количества бензина обходится примерно втрое дешевле). И всё же преимуществ у водородного топлива гораздо больше, чем недостатков. Таким образом, водород является перспективной заменой используемым сейчас источникам энергии. 34
водородная технология в будущем способен покрыть 92% всех потребностей в области бытового сектора и сектора мелких потребителей способен покрыть 85% всех энергетических потребностей в секторе индустрии водород способен заменить любой вид горючего в различных отраслях производства, в промышленности, на транспорте, в энергетике. 35
использование водорода в различных областях использование вместо бензина в двигателях внутреннего сгорания замена природного газа в бытовых целей применение в ряде микробиологических процессов применение в ракетных двигателях водород использование в металлургических процессах использование в процессах сварки металлов использование на передвижных и стационарных энергетических установках использование в процессах, требующих восстановителя для генерирования электроэнергии в газовых турбинах, в крупных топках и печах как топливо в топливных элементах 36
стоимость энергии, произведенной и доставленной потребителю в форме электричества и через производство водорода Электроэнергия, $/ГДж Водород, $/ГДж Производство 27, 97 30, 90 – 33, 83 Система распределения по потребителям 16, 83 3, 56 Передача на 100 км 6, 40 5, 44 Общая стоимость 51, 20 39, 90 – 42, 83 Статья расхода 37
рациональная энергетическая система на электричестве на водороде (использование в процессах автоматизации, механизации, освещения, передачи информации, в системах управления ) основными областями применения которого станут транспорт, быт, такие отрасли промышленности как химия и металлургия, а также энергетика 38
водородная энергетика ü переход транспорта, промышленности и бытовых потребителей на водород – это путь, который приведет к возможности решить глобальные проблемы, касающиеся охраны окружающей среды (защита окружающей среды от различных отравлений, которые вызваны выбросами оксида углерода и азота, оксидами серы, углеводородами, также от вековых накоплений в атмосфере диоксида углерода); ü назревающая научно – техническая революция XXI века диктует новые формы взаимодействия человека с природой. Создание нового универсального энергоносителя – водорода - не частная задача какой-то отдельной отрасли. Развитие водородной технологии должно происходить при тесном взаимодействии всех областей современной техники, промышленности и т. д. 39
водородная энергетика основана на применении водорода, предполагает решение целого комплекса задач: Ø разработка эффективных технологий производства водорода; Ø решение проблем, касающихся хранения, доставки и транспортировки потребителю; Ø создание условий для удобного и безопасного использования водорода; Ø разработка технологий производства дешёвого, т. е. доступного для широко применения топливного элемента. 40
производство водорода первейшая задача, которую необходимо решить для реализации инновационной стратегии - водородная энергетика сценарии развития водородной энергетики и технологий базовый сценарий водородный сценарий производство водорода на базе традиционных источников энергии (уголь, нефть, газ) путем термохимической конверсии первичной энергии производство водорода на базе альтернативных, в том числе возобновляемых источников энергии, включая гидроэнергетику, путем электролиза воды Конкурентные преимущества (технические, экономические и экологические) каждого из сценариев будут определяться уровнем затрат, потребовавшихся на реализацию всей водородной технологической цепочки: производство, хранение, транспортировка, распределение и конечное потребление водорода. 41
Методы получения водорода ФИЗИЧЕСКИЕ ЭЛЕКТРОХИМИЧЕСКИЕ к физическим в электрохимических методам относятся те методах выделение процессы, в которых водорода из его исходное сырье химических соединений (газовая смесь) уже осуществляется содержит свободный разложением последних водород и требуется под действием тем или иным электрического тока. физическим путем освободить его от остальных компонентов. ХИМИЧЕСКИЕ химические методы являются наиболее распространенными способами получения водорода в целом и, в особенности, для нефтеперерабатывающей и нефтехимической промышленности. 42
основные источники и пути получения водорода 43
паровая конверсия природного газа - метана Ø предполагается, что данный способ производства водорода будет использоваться в начальной стадии перехода к водородной экономики; Ø однако, в долгосрочной перспективе необходимо будет перейти на производство водорода из возобновляемых источников энергии, наиболее перспективными из них видятся энергия ветра или солнечная энергия; Ø сейчас с использованием метода паровой конверсии газа производится примерно половина всего водорода; Ø суть метода: водяной пар при температуре 700 – 1000 °С смешивается с метаном под давлением в присутствии катализатора. 44
паровая конверсия природного газа - метана Наиболее критическими параметрами в этом способе производства водорода являются выбор оптимальной температуры процесса и выбор материала катализатора, т. е. его состава, а также стабильность работы такого катализатора. типы катализаторов и способов получения водорода: 1. разложение метана в присутствии массивного металлического катализатора (Fe, Co, Ni) при Т = 650 – 720 o. C; 2. разложение углеводородных газов на поверхности железосодержащего катализатора при Т = 850 – 900 o. C под давлением 1 - 35 атм; 3. разложение метана или других углеводородов на поверхности брикетированной сажи с никелем или сажи с железом при температурах ниже точки разложения этих соединений; 4. разложение метана на поверхности Ni/Al 2 O 3 или Ni/Mg. O катализаторов при Т = 500 – 550 o. C; 5. разложение метана на поверхности Ni-Cu/Al 2 O 3 или Ni-Cu/Mg. O катализаторов при Т = 560 – 650 o. C. 45
Получение водорода с помощью угля 1. Создание Фрицем Винклером (концерн BASF) в 1926 г. газогенератора с кипящим слоем. 2. Разработка фирмой "Лурги" в 1932 г. слоевого газогенератора, работающего под давлением 3 Мпа. 3. Разработка Генрихом Копперсом и Фридрихом Тотцеком в 1944 -45 гг. пылеугольного газогенератора с жидким шлакоудалением. Удаление шлака в жидком виде реализовано в слоевом газогенераторе BGL (British Gas– Lurgy), разработанном на основе газогенератора Лурги. 4. Разработка фирмой Texaco в 1950 -е годы газификаторов для переработки тяжелых нефтяных остатков. 46
газификация угля процесс превращения твердого топлива в горючий газ суть метода: уголь проходит предварительную газификацию, затем нагревается до температуры ~ 800 – 1300 °С без доступа воздуха. Процесс газификации угля необходим для того, чтобы отфильтровать и исключить проникновение в атмосферу таких примесей как сера и др. токсичные элементы, содержащихся в угле. 47
газификация угля параметры определяющие активность и скорость процессов газификации: - тип газифицирующего агента; - температура и давление процесса; - способ образования минерального остатка и его удаление; - способ подачи газифицирующего агента; - способ подвода тепла в реакционную зону. 48
газификация угля типы газифицирующего агента воздух кислород водяной пар 49
газификация угля температура и давление процесса Т = 850 – 2000 °С р = 0. 1 – 10. 0 МПа 50
газификация угля способ образования минерального остатка и его удаление высокотемпературный процесс (1300 – 1400 0 С) зольная часть угля из газогенератора выводится в виде жидкого шлака низкотемпературный или среднетемпературный процесс (1200 – 1250 0 С) зольная часть угля из газогенератора выводится в сухом виде конечный продукт газификации смесь CO + H 2 51
газификация угля способ подачи газифицирующего агента оксогазификацию гидрогазификацию 52
газификация угля способ подвода тепла в реакционную зону автотермические при которых тепло, необходимое для проведения эндотермических процессов, производят за счет сжигания в кислороде части газифицируемого топлива до СО 2. аллотермические сжигание и газификация разделены и тепло для происхождения процесса газификации подводятся через теплопередающую стенку внутри единого газогенераторного объема или при помощи автономно нагретого теплоносителя, который вводится в газифицируемую среду 53
роль катализатора в протекании процесса газификации угля Относительное каталитическое влияние микроэлементов углей при газификации может быть представлено следующим рядом: Mn>Ba>>B, Pb, Be>>Y, Co>Ga>Cr>Ni>V>Cu. 54
газификация угля процессы газификации газификация крупнокускового горючего в псевдопокоящемся слое газификация мелкозернистого горючего в псевдоожиженном слое газификация пылевидного горючего в потоке 55
Термодинамика процесса газификации Разложение 1 моля жидкой воды при 298 К, требует затрат работы ΔG 1 Ж=237, 4 к. Дж/моль: Н 20=Н 2+1/202 (1) Максимальная работа при полном окислении угля: ΔG 2 =394, 6 к. Дж/моль С 02 в реакции С+02 = С 02, (2) Для получения 1 кмоля водорода (2 кг водорода) нужно: 237, 4/394, 6 = 0, 6 кмоля С =7, 22 кг С, 3, 61 кг С на 1 кг Н 2. При разложении воды в виде пара (ΔG 01 п=228, 7 к. Дж/моль Н 20), расход углерода: 0, 58 моля С или 3, 48 кг С на 1 кг водорода. КПД в расчете на НТС водорода (241, 9 к. Дж/моль Н 2) - 1, 06. КПД> 1 т. к. при обратимом протекании реакции С + 2 Н 20↔ 2 Н 2 + С 02 энтропия возрастает на 78, 59 энтропийной единицы (э. е. )- возможность подвода из окружающей среды 98, 0 к. Дж/моль углерода. (1 энтропийная единица равна 1 кал * град-1) 56
Реакция С + 2 Н 20↔ 2 Н 2 + С 02 - эндотермическая - к системе нужно подводить теплоту (сжечь уголь). Можно подвести аллотермически (через стенку реактора) или автотермически (добавив кислород в реактор). Аллотермический процесс. Стандартный тепловой эффект реакции (если вода подана в виде пара): ΔН° 298 = +90 к. Дж/моль С - реакция эндотермическая Если эта теплота - за счет сжигания С в О 2 по реакции: С+02=С 02 то, нужно сжечь до С 02 дополнительно 0, 23 моля. На получение 1 кг Н 2 нужно потратить 3, 69 кг С КПД, рассчитанный по НТС водорода, - 100%. Учетом затрат на разделение СО 2 и Н 2 Суммарные затраты С 3, 75 кг С на 1 кг Н 2 57
плазменная парокислородная газификация угля Ø процесс плазменной парокислородной газификации угля относится к классу процессов с внутренним подводом тепла; Ø данный метод позволяет удерживать постоянную температуру процесса порядка 1500 – 2000 0 С во всем объеме газогенератора; Ø поддержание температуры возможно за счет использования в качестве источника высокотемпературного тепла электроэнергии; Ø высокая рабочая температура обеспечивает получение синтез – газа, который не содержит окислителей таких, как CO 2 и H 2 O; Ø сам процесс заключается в том, что измельченный уголь в смеси с кислородом перемешивают плазменной струей водяного пара в плазмотроне, а затем подают в газогенератор, где при температурах 1500 0 С и выше получают синтез – газ с достаточно высоким содержанием водорода и оксида углерода, и незначительным содержанием СО 2, Н 2 О и N 2; Ø КПД такого газогенератора достигает 80 – 90 %. 58
Процесс Лурги газификация угля в неподвижном слое с использованием паровоздушного или парокислородного дутья с давлением около 3 МПа. Уголь Кислород • Уголь с размерами 5— 30 мм подается через шлюз. • Питатель распределяет его по решетке. • Парокислородное дутье подается под решетку • Газовая смесь проходит сквозь слой горячего шлака, лежащего на решетке, и подогревается. • Газы поступают в зону горения кокса (Т= 1300 -1500 К). • Горячие газы попадают в зону газификации, где протекают эндотермические реакции, и Т газов снижается. • При Т 1000 - 1123 К реакции прекращаются и продукты газификации, продолжая подниматься, осуществляют термическое разложение сырого угля в верхней части слоя и уносят с собой его продукты. • На выходе из слоя газы имеют Т 600— 800 К. • Шлак проваливается сквозь решетку и попадает в бункер. 59
Основные недостатки процесса Лурги: 1. необходимость использования сортированного угля — всю мелочь приходится использовать в других процессах. 2. наряду с газификацией происходит пиролиз угля, продукты которого (смола, пирогенетическая влага и другие) уносятся с газом, что требует более сложной его очистки. Состав газа(по объему), получаемого по методу Лурги 58 % СО, 6 % С 02, 26 % Н 2, 9 % СН 4, 1 % N 2 60
Процесс Копперс-Тотцека: газификация угольной пыли при атмосферном давлении. • угольная пыль <100 мкм смешивается с О 2 и паром и подается в камеру газификатора. • Соотношение пара и кислорода подбирается так, чтобы Т> 1800 К и шлак расплавился. Газ, получаемый из бурого угля (по объему): 57% СО, 10% С 02, 31%-Н 2 и менее 1% СН 4 Преимущества: при высоких Т смолы и прочие ВМ соединения разлагаются, что упрощает очистку газа и сбросной воды. Недостатки: • высокая Т получаемого газа требует утилизации содержащейся в нем физической теплоты. • Т. к. сырой газ содержит много пыли и имеет атмосферное давление, его теплоту можно использовать только в котле-утилизаторе для производства технологического пара. 61
Электролиз воды Принцип электролиза: H 2 O (жидкость/пар) + электрическая энергия → H 2 (г) + ½ O 2 (г) • Метод получения водорода из воды путем электролиза является полупромышленным полулабораторным методом получения водорода и кислорода; • данный метод не так широко используется в промышленности, по сравнению, например, с методами производства водорода из органических топлив (электролизный метод, требует относительно большого потребления электроэнергии, более 5 - 6 к. Вт·ч на 1 м 3 водорода, а также малыми мощностями установок этого процесса); • тем не менее, метод получения водорода электролизом воды является одним из наиболее известных и хорошо исследованных методов получения водорода; • данный метод обеспечивает получение чистого продукта в одну технологическую цепь (на выходе получают 99, 6 – 99, 9 % Н 2); • в экологическом отношении метод получения водорода электролизом воды идеален. 62
электролиз воды Ø данный метод производства водорода является достаточно энергозатратным, а поэтому необходимо найти такие способы получения электроэнергии, которые не приводили бы к выбросам парниковых газов и прочим видам загрязнения окружающей среды и, кроме того, чтобы стоимость этой электроэнергии, которая используется для осуществления процесса электролиза была достаточно низкой; Ø именно наличия дешевой энергии является очень важным требованием, т. к. примерно 85 % от общей суммы производственных затрат, при производстве водорода, составляет стоимость электрической энергии; Ø таким образом, данный метод производства водорода может быть успешно осуществлен в странах, обладающих значительными ресурсами дешевой энергии, к которой, например, относится гидроэнергия; Ø в настоящее время наиболее крупные электрохимические комплексы находятся в таких странах как Канада, Индия, Египет, Норвегия, также созданы и работают тысячи более мелких установок во многих странах мира. 63
Реакция разложения воды Н 20↔Н 2+1/202 при Т=298, 15 К и при стандартном давлении р =0, 1013 Мпа ΔH= 241, 98 к. Дж/моль ΔG=228, 78 к. Дж/моль ΔS=44, 497 Дж/моль ΔH=ΔG+TΔS H – энтальпия (внутренняя энергия) G – потенциал (энергия) Гиббса S – энтропия ΔH -Тепловой эффект реакции – полное изменение внутренней энергии системы равно сумме: ΔG -изменение «свободной» энергии, способной превращаться в работу, TΔS – изменение «связанной» энергии , которая может перейти только в теплоту. S - энтропия 64
электролиз воды Электрохимический метод получения водорода из воды обладает следующими положительными качествами: 1) высокая чистота получаемого водорода – до 99, 99% и выше; 2) простота технологического процесса, его непрерывность, возможность наиболее полной автоматизации, отсутствие движущихся частей в электролитической ячейке; 3) возможность получения ценнейших побочных продуктов, которыми являются тяжелая вода и кислород; 4) общедоступное и неисчерпаемое сырье – вода; 5) гибкость процесса и возможность получения водорода непосредственно под давлением; 6) физическое разделение водорода и кислорода в самом процессе электролиза. 65
процессы, происходящие в комплексе с процессом получением водорода электролизом воды: получение наряду с водородом кислорода кислород найдет свое применение, прежде всего, как ускоритель технологических процессов; кислород может стать незаменимым очистителем и оздоровителем водоемов и промышленных стоков, т. е. использование кислорода в качестве оздоровителя и очистителя может быть распространено на атмосферу, почву и воду. получение в процессе электролиза тяжелой воды D 2 O - изотопная разновидность воды, в которой лёгкий атом водорода 1 H замещен его тяжёлым изотопом 2 Н - дейтерием D; физ. свойства: D 2 O кипит при 101, 43 °С, замерзает при 3, 82 °С, имеет плотность 1, 104 г/см 3; хим. свойства D 2 O очень близки к H 2 O, хотя некоторые реакции в ней замедляются или ускоряются (иногда в 2 - 3 раза); основные промышленные методы получения D 2 O: изотопный обмен воды и сероводорода, дистилляция водорода и многоступенчатый электролиз. опреснение морской воды получение в процессе электролиза морской соли 66
электролиз воды 1 стадия H 2 O + e- → Hадс + OH- К- + + - Н 2 А+ - 2 стадия Hадс + H 2 O + e- ↔ Н 2 + OH- Суммарная реакция 2 H 2 O + 2 e- → H 2 + 2 OH- + О 2 ü О 2 и Н 2 выделяются в объемном отношении 1: 2; ü электролизу обычно подвергают водные растворы сильных кислот или щелочей; ü механизм и скорость анодной и катодной реакции зависит от материала электрода, состава раствора, величины прикладываемого перенапряжения, температуры процесса и др. факторов. 67
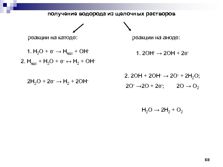
получение водорода из щелочных растворов реакции на катоде: 1. H 2 O + e- → Hадс + OH- реакции на аноде: 1. 2 OH- → 2 ОH + 2 e- 2. Hадс + H 2 O + e- ↔ Н 2 + OH- 2 H 2 O + 2 e- → H 2 + 2 OH- 2. 2 ОН + 2 ОН- → 2 О- + 2 Н 2 О; 2 О- → 2 О + 2 е-; 2 О → О 2 Н 2 О → 2 Н 2 + О 2 68
электролиз воды Ø наиболее удобным электролитом, используемым в современных промышленных электролизерах является 25 – 30 % КОН; Ø электролит также может быть и твердотельным, например, в виде твердой полимерной мембраны или твердый керамический материал; Ø в качестве материала электродов обычно используют углеродистую сталь, при этом аноды покрывают никелем, а катоды активируют путем нанесения на их поверхность либо серосодержащего никеля, либо металла платиновой группы. 69
типы электролизеров и их характеристики Ø электролизер это устройство, установка, в которой собственно и осуществляется процесс электролиза; Ø в настоящее время применяется и разрабатывается довольно большое число электролизеров различных типов и конструкций для электролиза воды; Ø основными структурными составляющими электролизера являются анод, катод, электролит, биполярная пластина. По конструкции и схеме включения в цепь электродов все электролизеры могут быть разделены на два типа: с монополярными электродами с биполярными электродами 70
Устройство электролизера 71
классификация электролизеров по типу используемого электролита с водным щелочным электролитом (раб темп. до 500 К); с катионообменной мембраной (раб. темп. до 423 К); с твердым оксидным электролитом (имеет раб. темп. 1100 – 1300 К). 72
основные характеристики электролизеров: действующее напряжение омическое сопротивление скорость выделения Н перенапряжение выделения водорода и кислорода на электродах 73
снижение омических потерь осуществляется за счет - повышения температуры процесса, - за счет использования соответствующих диафрагм, - за счет использования электролитов с высокой проводимостью, - а также за счет уменьшения расстояния между электродами. 74
- падение напряжения на электродах и контактах может быть уменьшено за счет использования др. соответствующих материалов электродов, и использования электролита с малой коррозионной активностью; - от выбора материала электрода, зависит в свою очередь перенапряжение водорода на катоде, или кислорода на аноде. Так, например, перенапряжение водорода на платине стремится к нулю, в то время как на никеле оно составляет не ниже 0, 4 В. - аналогичное справедливо и для кислородного перенапряжения. 75
для снижения перенапряжения необходимо: Ø использовать соответствующие электродные материалы, или же проводить только поверхностную обработку имеющихся электродов определенными материалами; Ø увеличивать истинную (рабочую) поверхность электродов, используя высокопористые материалы, либо если осуществить такую поверхностную обработку электрода, которая бы повышала пористость материала; Ø вводить различные каталитические добавки в электроды, что позволяет ускорить электродные реакции на самой поверхности электродов; 76
основные требования, предъявляемые к электродным материалам - низкое перенапряжение; - развитая рабочая поверхность; - каталитическая активность материала электрода; - коррозионная стойкость; - длительная работоспособность 77
исследования в области создания электродных материалов направлены на: - снижение перенапряжения; - создания развитой активной поверхности электродов; - нахождение оптимальных каталитических добавок; - на снижение стоимости электродов путем изготовления их не из драгоценных металлов, а из дешевых материалов (неблагородных металлов). 78
электролизеры со щелочным электролитом 1 2 3 а 4 1 2 3 б Конструкции электролизных ячеек: 1 – диафрагма – сепаратор, 2 – каталитический слой, 3 – металлическая биполярная пластина, 4 - распорки 79
электролизеры с твердополимерным электролитом (ТПЭ) А ПМ К На аноде: (2 + x) H 2 O → O 2 ↑ + 4 H+ ∙ x H 2 O; На катоде: 4 H+ ∙ x H 2 O + e- → 2 H 2 ↑ + x H 2 O. 80
Твердополимерные электролизеры Мембрана Nafion Достоинства ТПЭ: • Экологическая чистота • возможность работы при низких напряжениях на ячейке, больших плотностях тока, высоких давлениях и температурах • Высокая эффективность (80 – 90%) • Высокая чистота водорода (>99. 999%) • Твердый электролит – нет риска утечек, как в щелочном Э-ре 81
высокотемпературные электролизеры К Э А О 2 О 2 - материал электролита: двуокись циркония Zr. O 2, допированная Ca. O, Y 2 O 3, Yb 2 O 3 На катоде: Н 2 О + 2 е- → О 2 - + Н 2 На аноде: О 2 - → 2 е- + 1/2 О 2 82
высокотемпературные электролизеры требования, предъявляемые к материалам электродов: - высокая коррозионная стойкость; - механическая прочность; - термический коэффициент расширения, близкий к коэффициенту термического расширения твердого электролита, чтобы исключить коррозию, отслаивание между электродом и электролитом, их растрескивание в условиях высоких рабочих температур. 83
высокотемпературные электролизеры На катоде: Н 2 О + 2 е- → О 2 - + Н 2 , На аноде: О 2 - → 2 е- + 1/2 О 2. Ø высокотемпературный электролиз по своим термодинамическим параметрам превосходит низкотемпературные системы; Ø достигнуты успехи по созданию отдельных ячеек высокотемпературных электролизеров; Ø однако, создать промышленный аппарат до сих пор не удается; Ø проблематично создать проводящую по О 2 - керамическую беспористую диафрагму на основе диоксида циркония достаточно большого размера; Ø основным из недостатком всех приведенных типов электролизеров является высокое потребление электрической энергии. Так, например, отечественные электролизеры имеют энергопотребление 5, 0 – 5, 3 к. Вт·ч/м 3 Н 2, а лучшие зарубежные образцы 4, 1 – 4, 3 к. Вт·ч/м 3 Н 2. Ø КПД электролизеров достаточно высок и для различных типов электролизеров он составляет от 55 % до 90%. 84
электролиз морской воды Ø недостатком обычного электролиза является выделение низкопотенциального трудноиспользуемого тепла (температура на уровне 40 – 60 °С) и это тепло нужно постоянно отводить от электролита, на что расходуется значительное количество охлаждающей воды; Ø подобного недостатка можно избежать, если использовать для электролиза морскую воду; Ø в отличие от пресной воды ресурсы морской воды на Земле практически неограниченны (97 % всей доступной воды составляет морская вода), кроме того, она является легко доступной и уже является сложным раствором электролитов; Ø в качестве возможных источников энергии для получения водорода таким способом, могут быть использованы крупные плавучие атомные электростанции большой электрической мощности, которые располагаются в море, где к тому же в неограниченном количестве имеется морская вода для охлаждения. 85
термический метод получения водорода 1. Разложение воды Ø Процесс термического разложения воды может быть описан следующими реакциями: Н 2 О → Н 2 + 1/2 О 2, Н 2 → 2 Н; О 2 → 2 О, О + Н → ОН. Ø Эта система представляет собой прямое термическое разложение водяного пара. Этот ряд реакций позволяет рассчитать мольные фракции шести компонентов (таких как Н 2 О, Н 2, Н, О 2, ОН) как функцию температуры при заданном давлении; Ø при температуре 3000 К диссоциирует около 35 % водяных паров; Ø где температура процесса выше 3500 К наблюдается преобладание атомных водорода и кислорода. 86
основные трудности реализации процесса термического разложения воды 1. проблема отделения молекулярного водорода и молекулярного кислорода (так для предотвращения рекомбинации водорода и кислорода могут быть использованы: - селективные мембраны для удаления Н 2 и О 2, как только они образуются, - быстрая закалка. 2. подбор материалов, устойчивых при столь высоких температурах; 3. подбор источников тепла высокого потенциала; 4. использование отходов низко – и среднетемпературного тепла, которое образуется в процессе. 87
термический метод получения водорода 2. Разложение жидких и газообразных углеводородов. Процесс представляет собой технологическую комбинацию следующих химических реакций: СН 4 → 2 Н 2 + С, С + О 2 → СО 2, Сn. H 2 n+2 → n. C + m. H 2. или в виде двух ступенчатого процесса с образованием ацетилена: 2 СН 4 ↔ С 2 Н 2 + 3 Н 2, С 2 Н 2 ↔ 2 С + Н 2. Другой способ получения водорода из ацетилена: 2 С 2 Н 2 + 3 Н 2 О → СН 3 СОСН 3 + СО 2 + 2 Н 2 88
термический метод получения водорода 3. Разложение метилового спирта СН 3 ОН → СО + 2 Н 2 Катализатором процесса является смешанный медно – никелевый или никелево – алюминиевый катализатор, нанесенный на огнеупорный носитель. Состав получаемого газа после первой ступени процесса: 61 % Н 2, 31 % СО, 2 % СО 2 89
термический метод получения водорода 4. Разложение сероводорода При нагревании сероводород разлагается по реакции: 2 Н 2 S → 2 H 2 + 2 S 90
термический метод получения водорода 5. Термическое разложение аммиака При нагреве аммиак разлагается по реакции: 2 NH 3 → N 2 + 3 H 2 91
термомагнитный метод получения водорода молекулярный кислород – парамагнетик, вода и водород парамагнетиками не являются. А следовательно приложение магнитного поля будет вызывать извлечение кислорода и поддерживать следующую реакцию: Н 2 О = Н 2 + 1/2 О 2. 1 2 3 Н 2 О Н 2 О, О 2, Н 2 1 – магнит, 2 – реактор, 3 – демагнетизер. 92
Фотолиз Ø получение водорода методом фотолиза основано на способности поглощенного кванта света разрывать водородные связи в молекуле воды или др. водородосодержащих соединениях; Ø неисчерпаемым источником световой энергии является Солнце; Ø из-за рассеяния и отражения в атмосфере до поверхности Земли доходит примерно 50% от общего солнечного излучения, что составляет 20· 1020 к. Дж/год, а это в 104 раз больше годовой добычи всех органических горючих в мире (таких как уголь, нефть, газ); Ø одной из важнейших задач водородной технологии является обязательное использование этого мощного источника первичной энергии для получения водорода, т. к. этот процесс характеризуется практической неисчерпаемостью ресурсов и полной совместимостью с окружающей средой, что очень актуально в настоящее время. 93
Фотолиз Ø Фотолиз воды основан на прямом распаде молекулы воды под воздействием кванта hν поглощенного света; Ø энергия кванта света, достаточная для разрыва связи молекулы воды, равна 237, 4 к. Дж/моль, что соответствует длине волны 5, 07· 10 -7 м; Ø необходимая интенсивность фотолиза достигается в области спектра излучения короче 4· 10 -7 м, что соответствует примерно 293 к. Дж/моль; Ø наиболее благоприятно процесс протекает в диапазоне волн 1, 90 – 2, 44 · 10 -7 м, в виде такой энергии до земной поверхности доходит всего около 3 % от общей суммарной солнечного излучения; Ø прямое фотолитическое разложение воды наблюдается в верхних слоях атмосферы под действием короткого ультрафиолетового излучения с энергией 3 э. В. Между тем средняя энергия фотонов, достигающих поверхность Земли, составляет 1, 14 – 1, 48 э. В, что не достаточно для протекания прямой фотолитической реакции; Ø для протекания реакции требуется энергия 2, 46 э. В. 94
Фотолиз Ø энергию для протекания процесса (2, 46 э. В) можно снизить до уровня 1, 23 э. В, если осуществлять эту реакцию как последовательность реакций переноса электронов с использованием катализатора для выделения Н 2 и О 2 ; Ø т. к. обычная вода прозрачна, для ее фотохимического разложения необходимо вводить в процесс фотокатализаторы, имеющие большой коэффициент поглощения в широкой области солнечного спектра; Ø здесь посредником в передаче энергии солнечного света будет молекула, которая будет поглощать квант видимого света и переходить при этом в возбужденное состояние, а затем буде отдавать эту энергию воде; Ø в качестве фотохимических катализаторов (сенсибилизаторы), используются соединения типа сложных неорганических солей элементов, имеющих переменную валентность, а также органические красители (метиленовый голубой C 16 H 24 Cl. N 3 O 3 S); Ø кроме (фотосенсибилизатора) в фотохимическом процессе участвуют несветочувствительное вещество, в водной среде играющее роль восстановителя по отношению к катализатору (аскорбиновая кислота, 95 аллилтиомочевина - C 4 H 8 N 2 S)
Фотолиз Ø в основе процесса фотохимического разложения воды лежат реакции межмолекулярного переноса электронов, т. е. электронные окислительно – восстановительные реакции; Ø суть процесса заключается в том, что молекула красителя, которая поглощает свет, переходит после поглощения света в электронно – возбужденное состояние, при этом она становится одновременно и очень хорошим донором, и очень хорошим акцептором кислорода. В результате этого энергия кванта света вначале переходит в энергию электронного возбуждения молекулы красителя, а затем уже в энергию разделенных электрических зарядов; Ø именно превращение энергии кванта света в энергию разделения зарядов обеспечивает фотосинтез и фоторазложение воды. 96
электрохимический фотолиз Ø В данном методе в качестве электродов электрохимической ячейки используют полупроводниковый монокристалл, например титана, и металлическую сетку с платиновой чернью, которые в электролизере с водой разделены диафрагмой. Метод фотоэлектрохимического разложения воды это один из методов многоступенчатого процесса разложения воды. В зависимости от того, где происходит поглощение света, а следовательно идет первичный фотопроцесс фотоэлектрохимические устройства для преобразования солнечной энергии делятся на две группы: в растворе (фотогальванические элементы) на электроде (фотоэлектрохимические элементы с полупроводниковыми электродами) 97
электрохимический фотолиз Ø Фотоэлектрохимический процесс разложения воды это электрохимические реакции, протекающие при облучении электрода светом. Ø Если использовать полупроводниковые соединения в качестве катализаторов фотоэлектролитического разложения воды, то появляется возможность увеличить термическую эффективность процесса. Ø Процесс в целом состоит из двух взаимно связанных частей: 1. преобразование света в электрический ток (т. е. поток электронов); 2. превращение электрического тока в химическую энергию водорода. 98
механизм процесса электрохимического фотолиза е- е- Н 2 О 2 hν Н 2 О Н+ ОН- свет Максимально достигнутый энергетический КПД в фотоэлектрохимических процесса не превышает 10 %. Считается, что данный метод производства водорода как горючего будет экономически выгодным, если его энергетический КПД будет, по крайней мере, 15 – 20%. 99
термохимические методы получения водорода Термохимические методы получения водорода относят к промышленным методам получения водорода на базе конверсии углеводородов и газификации твердых горючих и использованием разных источников энергии, в том числе энергии атомных реакторов. Термохимические методы получения Н делятся на две большие группы: термохимические методы получения водорода с открытым циклом термохимические методы получения водорода с закрытым циклом 100
термохимические методы получения водорода с открытым циклом Ø практически все современные промышленные процессы получения водорода базируются на первой группе методов; Ø их характерная особенность заключается в том, что энергию, необходимую для разложения воды на водород и кислород, получают путем сжигания органического горючего; Ø процесс получения водорода из воды сопровождается реакцией, в которой происходит связывание кислорода углеродом горючего с образованием диоксида углерода: C + H 2 O = CO + H 2, CO + H 2 O = H 2 + CO 2 или C + H 2 O + 2 KOH = K 2 CO 3 + 2 H 2, K 2 CO 3 + H 2 O = 2 KOH + CO 2↑ 101
термохимические методы получения водорода с открытым циклом Ø важнейшим недостатком открытого термохимического цикла является то, что наряду с товарным водородом, в качестве отхода в окружающее пространство выбрасывается такое вредное соединение как диоксид углерода (углекислый газ CO 2); Ø например, на 1 т водорода получается примерно 10 – 50 т СО 2 в зависимости от того, по какой технологии осуществлен процесс и что было использовано в качестве исходного сырья. 102
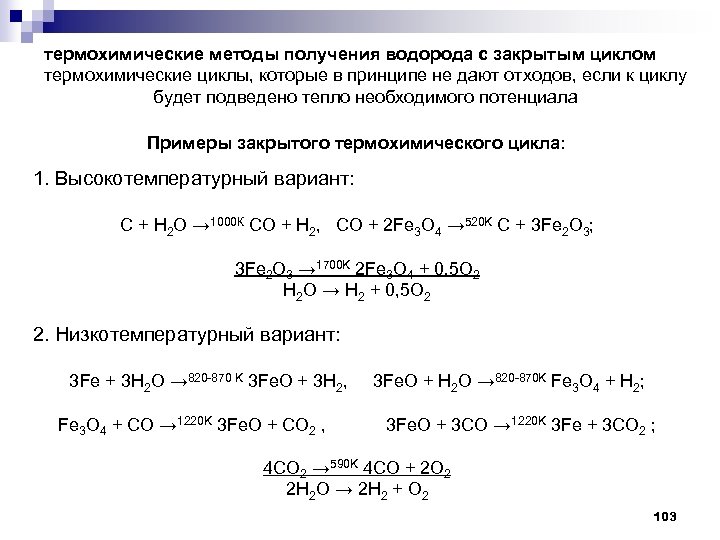
термохимические методы получения водорода с закрытым циклом термохимические циклы, которые в принципе не дают отходов, если к циклу будет подведено тепло необходимого потенциала Примеры закрытого термохимического цикла: 1. Высокотемпературный вариант: C + H 2 O → 1000 К CO + H 2, CO + 2 Fe 3 O 4 → 520 K C + 3 Fe 2 O 3; 3 Fe 2 O 3 → 1700 K 2 Fe 3 O 4 + 0, 5 O 2 H 2 O → H 2 + 0, 5 O 2 2. Низкотемпературный вариант: 3 Fe + 3 H 2 O → 820 -870 K 3 Fe. O + 3 H 2, 3 Fe. O + H 2 O → 820 -870 K Fe 3 O 4 + H 2; Fe 3 O 4 + CO → 1220 K 3 Fe. O + CO 2 , 3 Fe. O + 3 CO → 1220 K 3 Fe + 3 CO 2 ; 4 CO 2 → 590 K 4 CO + 2 O 2 2 H 2 O → 2 H 2 + O 2 103
термохимические методы получения водорода с закрытым циклом Ø В ходе процесса из цикла отводится водород, соответствующее количество кислорода и деградированное тепло; Ø в том случае, если необходимое тепло получать только на основе сжигания органического горючего, то понятно, что ни в экономическом, ни в экологическом отношении эти термохимические циклы не дают никаких преимуществ по сравнению с открытыми циклами; Ø если для получения теплоты использовать альтернативные, экологически чистые, да к тому же еще и возобновляемые источники, то данный процесс становится весьма привлекательным и перспективным. 104
термохимические методы получения водорода с закрытым циклом Ø Источник энергии, который мог бы быть использован и, более того, давно используется является атомная энергия; Ø сущность использования тепла ядерной реакции для закрытых термохимических циклов заключается в том, что в этом случае тепло ядерной реакции непосредственно превращается в химическую энергию водорода (например, также как в энергетических циклах тепло превращается в работу); Ø считается, что наибольшим экономическим потенциалом обладает энергетическая система на основе водорода, в фундамент которой заложена ядерная станция, которая выдает тепло для термохимического разложения воды. 105
термохимические методы получения водорода с закрытым циклом Для осуществления процесса термохимического разложения воды, могут быть построены две следующие энергетические системы: 1. тепло ядерной реакции – пар – электричество – водород; 2. тепло ядерной реакции – водород – тепло или электричество. Ø Обе эти системы удовлетворяют строгим экологическим требованиям; Ø для создания этих систем не требуется органическое горючее; Ø оба эти решения основаны на применении воды в качестве источника для получения водорода и применении тепловой энергии, которая будет производиться при помощи ядерного реактора; Ø но путь использования этого тепла в первом и во втором случаях 106 различен.
термохимические методы получения водорода с закрытым циклом система “тепло ядерной реакции – пар – электричество – водород”, Ø данная система предусматривает использование тепла ядерной реакции для получения пара с его последующим использованием в паровой турбине, которая связана с электрогенераторо; Ø произведенную таким образом электроэнергию далее используют в электролизере для электрохимического разложения воды на водород и кислород. 107
термохимические методы получения водорода с закрытым циклом система “тепло ядерной реакции – водород – тепло или электричество” Ø данная система основана на непосредственном использовании тепла ядерной реакции, минуя стадию получения электроэнергии для термохимического разложения воды на водород и кислород. В этих обоих системах в качестве побочных продуктов выделяются вода и низкопотенциальное тепло, т. е. в отходах нет продуктов, загрязняющих окружающую среду. 108
термохимические методы получения водорода с закрытым циклом критерии выбора термохимического цикла разложения воды 1. Максимальная температура процесса. В лучшем случае она не должна превышать 1200 – 1300 К. Такая температура обусловлена максимально достижимой на сегодняшний день температурой теплоносителя на выходе из атомного реактора. 2. Общий энергетический КПД. Он д. б. достаточно высок, и во всяком случае превышать общий КПД электролиза воды с учетом КПД получения электроэнергии. 3. Химические вещества, участвующие в круговом процессе. Так эти вещества д. б. доступны по цене и не оказывать отрицательного влияния на окружающую среду. 109
достоинствах и недостатках термохимических циклов достоинства: 1. Неограниченный источник дешевого сырья вода. 2. Энергия вносится в процесс в своей наиболее дешевой форме – тепло атомного реактора. 3. Все промежуточные продукты химических процессов возвращаются в цикл, т. е. система теоретически не должна иметь отходов. 4. Реакции цикла протекают при сравнительно невысоких температурах. 5. Водород и кислород, получаемые в процессе, легко разделить в ходе кругового цикла. 110
достоинствах и недостатках термохимических циклов достоинства: 6. Энергия тепла атомного реактора непосредственно превращается в химическую энергию водорода. 7. Большинство предлагаемых процессов не сопровождаются образованием побочных продуктов. 8. В качестве химических реагентов, которые участвуют в циклах, используются элементы и соединения, которые широко распространены в природе и часто используются в химической технологии. 9. Энергия для процессов получается за счет использования дешевого тепла атомного реактора. 111
достоинствах и недостатках термохимических циклов недостатки: 1. Необходимость многократного нагрева и охлаждения продуктов реакции в ряде циклов. 2. Степень превращения в отдельных реакциях не достигает достаточной полноты. Не прореагировавшие вещества могут присутствовать в продуктах, переходящих в последующие реакции цикла, что взывает необходимость в каждом отдельном случае выяснять как они влияют на последующие стадии процесса. 3. Неизбежны значительные затраты энергии на циркуляцию промежуточных продуктов. 4. Возможны потери циркулирующих продуктов с покидающими систему водородом и кислородом, в частности по механическим причинам, например в результате каких-то неплотностей. Это накладывает жесткие требования на конструкцию оборудования и 112 его эксплуатацию.
достоинствах и недостатках термохимических циклов недостатки: 5. При образовании побочных продуктов очень важно определить требования и условия, в которых их получение будет минимальным. 6. Высокий термический КПД термохимического цикла может быть обеспечен только при использовании наиболее высокотемпературного теплоносителя. А это означает, что развитие термохимических процессов в значительной степени зависит от успехов в строительстве соответствующих атомных реакторов. 7. Проведение большинства реакций требует использование дорогих химикатов, часто неблагоприятных в экологическом плане, что вызывает необходимость тщательной очистки водорода и кислорода перед их использованием. 113
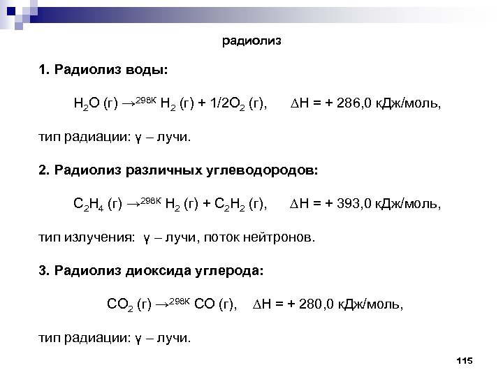
радиолиз Ø Радиолиз это процесс химического превращения происходящие под действием ионизующих излучений; вещества, Ø известно, что атомный реактор является источником не только тепла, но и излучения, поэтому, в дополнение к использованию тепла атомного реактора для генерации электроэнергии или использования этого тепла в химической и металлургической промышленности, перспективным является использование атомного реактора также в качестве источника излучения для создания радиационно – химической технологии; Ø для процесса радиолиза наиболее просто использовать γ – излучение, нейтроны и α – частицы. Ø в случае, когда требуется наиболее эффективное использование энергии реактора, могут быть использованы осколки деления; Ø например, при использовании только γ – излучения будет потребляться лишь 0, 3 – 0, 5 % от тепловой мощности реактора, остальная мощность ядерного реактора должна быть направлена на получение чисто тепловой или электрической энергии. 114
радиолиз 1. Радиолиз воды: H 2 O (г) → 298 К Н 2 (г) + 1/2 О 2 (г), ∆Н = + 286, 0 к. Дж/моль, тип радиации: γ – лучи. 2. Радиолиз различных углеводородов: С 2 Н 4 (г) → 298 К Н 2 (г) + С 2 Н 2 (г), ∆Н = + 393, 0 к. Дж/моль, тип излучения: γ – лучи, поток нейтронов. 3. Радиолиз диоксида углерода: СО 2 (г) → 298 К СО (г), ∆Н = + 280, 0 к. Дж/моль, тип радиации: γ – лучи. 115
радиолиз Ø Для сравнения эффективности химических процессов, которые возбуждаются радиацией, пользуются величиной, которая называется радиационный выход g; Ø g водорода в процессах разложения воды при использовании в качестве ионизирующих излучений нейтронов и γ – излучения достаточно мал; Ø значения g для производства водорода радиолизом чистой воды находятся в интервале 0, 45 – 0, 17 в зависимости от условий и типа радиации; Ø в основном механизмы производства водорода радиолизом воды хорошо известны и шансы значительно увеличить g(Н 2) довольно малы, и этот способ производства водорода, вероятнее всего, имеет мало перспектив. 116
радиолиз Ø в то же время известен тот факт, что добавка к воде соединений некоторых типов может значительно повысить g(H 2); Ø например, результаты исследований показали, что добавление иона ВН-4 (борогидрид) позволило получить g(H 2) порядка 50 к. Дж/моль; Ø тем не менее, экспериментальные исследования показали, что радиолиз воды пока малоэффективен для получения водорода. 117
водород из биомассы Биома сса это совокупная масса растительных и животных организмов. Ø биомасса занимает шестое место среди всех источников энергии по запасам доступных на настоящий момент источников энергии (после горючих сланцев, урана, угля, нефти, и природного газа); Ø приближённо полная биологическая масса земли оценивается в 2, 4× 1012 тонн; Ø кроме того, в ряде возобновляемых источников энергии биомасса находится на пятом месте по производительности, после прямой солнечной, ветровой, гидро – и геотермальной энергии; Ø биологическое производство водорода включает в себя два этапа: 1. выращивание биомассы; 2. последующее ее превращение в водород посредством микробиологического сбраживания. 118
водород из биомассы Ø В биомассе водорослей, находящихся в океане, заключается огромное количество энергии; Ø предполагается использовать для переработки на топливо как прибрежные водоросли, так и фитопланктон; Ø в качестве основных способов переработки рассматриваются сбраживание углеводов водорослей в спирты и ферментация больших количеств водорослей без доступа воздуха для производства метана; Ø разрабатывается также технология переработки фитопланктона для производства жидкого топлива, эту технологию предполагается совместить с эксплуатацией океанских термальных электростанций, подогретые глубинные воды которых будут обеспечивать процесс разведения фитопланктона, т. е. будут давать тепло и питательные вещества, что будет способствовать разведению фитопланктона. 119
водород из биомассы способы получения водорода из биомассы термохимический биохимический 120
водород из биомассы термохимический метод: - биомассу нагревают без доступа кислорода до температуры 500 – 800 °С (для отходов древесины), что намного ниже температуры процесса, например газификации угля. - в результате процесса выделяется H 2, CO и CH 4. - современные установки производят электричество из биомассы с КПД более 30 %. 121
водород из биомассы биохимический процесс - водород вырабатывают различные бактерии, например, Rodobacter speriodes. - возможно применение различных энзимов для ускорения производства водорода из полисахаридоа (крахмал, целлюлоза), содержащихся в биомассе. - процесс проходит при температуре 30 °С при нормальном давлении. - себестоимость водорода около $2/кг. 122
водород из мусора ü В октябре 2006 года Лондонское Водородное Партнёрство опубликовало исследование о возможности производства водорода из муниципального и коммерческого мусора. ü Согласно исследованию, в Лондоне можно ежедневно производить 141 тонну водорода как пиролизом, так и анаэробным сбраживанием мусора. ü Этого количества водорода достаточно для работы 13750 автобусов с двигателями внутреннего сгорания, работающими на водороде. 123
химическая реакция воды с металлами ü В 2007 году Университет Purdue (США) разработал метод производства водорода из воды при помощи алюминиевого сплава. ü Сплав алюминия с галием формируется в пеллеты, которые помещают в бак с водой. В результате химической реакции производится водород. Галлий создаёт вокруг алюминия плёнку, которая предотвращает окисление алюминия. В результате реакции создаётся водород и оксид алюминия. ü Из одного фунта алюминия можно получать более 2 к. Вт/ч энергии от сжигания водорода и более 2 к. Вт·ч тепловой энергии во время реакции алюминия с водой. 124
производство водорода при использовании различных источников энергии из энергии ветра ü Департамент Энергетики США (DOE) и Национальная Исследовательская Энергетическая Лаборатория (NREL) с 2006 г. проводит исследовательские работы «Водород из ветра» . ü Построена водородная заправочная станция с ветрогенератором мощностью 100 к. Вт. ü Исследования должны сравнить методы производства водорода гидролизом из энергии ветра и энергии из промышленной электрической сети. ü Ветро-гидролизная система установлена в Национальном Ветряном Технологическом Центре, принадлежащем NREL. Будут сравниваться различные технологии гидролиза воды, хранения, их стоимости. ü Согласно расчетам NREL, произведённым в 2006 году, в ближайшем будущем себестоимость производства водорода из энергии ветра составит $4, 03/кг водорода. В долгосрочной перспективе себестоимость водорода снизится до $2, 33/кг водорода. 125
из энергии солнца ü Швейцарская компания Clean Hydrogen Producers (CHP) разработала технологию производства водорода из воды при помощи параболичнских солнечных концентраторов. ü Площадь зеркал установки составляет 93 м 2 ü В фокусе концентратора температура достигает 2200°С. ü Вода начинает разделяться на водород и кислород при температуре более 1700° С. ü За световой день 6, 5 часов (6, 5 к. Вт·ч/м 2) установка CHP может разделять на водород и кислород 94, 9 литров воды. ü Предполагается, что производство водорода составит 3800 кг/год (около 10, 4 кг. в день). 126
из энергии солнца ü Израильский Weizmann Institute of Science в 2005 году испытал технологию получения не окисленного цинка в солнечной башне. ü Оксид цинка в присутствии древесного угля нагревался зеркалами до температуры 1200 °С на вершине солнечной башни. ü В результате процесса получался чистый цинк. Далее цинк можно герметично упаковать и транспортировать к местам производства электроэнергии. ü Уже на месте цинк помещается в воду, в результате химической реакции получается водород и оксид цинка. ü Оксид цинка можно ещё раз поместить в солнечную башню и получить чистый цинк. ü Технология прошла испытания в солнечной башне канадского Institute for the Energies and Applied Research. 127
из атомной энергии ü Правительством инициатива. США принята Атомная водородная ü Ведутся работы (совместно с Южной Кореей) по созданию атомных реакторов нового поколения, способных производить в больших количествах водород. ü INEEL (Idaho National Engineering Environmental Laboratory) прогнозирует, что один энергоблок атомной электростанции 4 -го поколения будет производить ежедневно водород, эквивалентный 750000 литров бензина. 128
с использованием водорослей ü Данный способ производства водорода предложили и начали разрабатывать учёные калифорнийского университета в Беркли (UC Berkeley) 1999 году, когда обнаружили, что если водорослям не хватает кислорода и серы, то процессы фотосинтеза у них резко ослабевают, и начинается бурная выработка водорода. ü Водород может производить группа зелёных водорослей, например, Chlamydomonas reinhardtii. ü Водоросли могут производить водород из морской воды, или канализационных стоков. 129
домашние системы производства водорода ü Вместо строительства водородных заправочных станций водород можно производить в бытовых установках из природного газа, или электролизом воды. ü Honda испытывает свою бытовую установку под названием “Домашняя энергетическая станция Honda” ü Установка в бытовых условиях производит водород из природного газа. ü Часть водорода используется в топливных элементах для производства тепловой и электрической энергии для дома, а оставшаяся часть водорода используется для заправки автомобиля. 130
домашние системы производства водорода ü Британская компания ITM Power Plc разработала и испытала в 2007 г. бытовой электролизёр для производства водорода. ü Водород производится ночью, это позволит сгладить пики потребления электроэнергии. ü Электролизер мощностью 10 к. Вт производит из воды водород, и хранит его под давлением 75 бар. ü Произведённого водорода достаточно для 40 км. пробега биотопливного (водород/бензин) Ford Focus. ü Компания начала производство таких бытовых электролизеров в начале 2008 года. ü ITM Power уже достигла уровня себестоимости электролизеров $164 за 1 к. В. 131
методы производства водорода объем мирового производства водорода уже сейчас составляет 50 млн. тонн и эта цифра постоянно растет, примерно на 5 - 10% в год. 132
Стоимость водорода производимого различными методами Наименование процесса производства водорода Конверсия природного газа (метана) Газификация угля Водород из атомной энергии Электролиз воды Стоимость производимого водорода 2 – 5 $/кг 2 – 2, 5 $/кг Прогнозируемая стоимость водорода, включая хранение и доставку 2 – 2, 5 $/кг 1, 5 $/кг 2, 33 $/кг 6 – 7 $/кг (электричество из 4 $/кг промышленной сети) 7 – 11 $/кг (электричество из ветрогенераторов) 10 – 30 $/кг (электричество из гелиоустановок) 3 $/кг 3 - 4 $/кг 133


