8c7938a1cdaef428f4edbf9fdd1fb29f.ppt
- Количество слайдов: 34
Лекция 3 Модель Солоу часть 2
План лекции 1. Цены факторов в стационарном состоянии 2. Золотое правило (ТШ, 9. 3; ТГЛ 14. 2) 3. Переходные состояния (ТШ, 9. 5) 4. Обсуждение свойств модели без технического прогресса 5. Остатки Солоу 6. Эмпирические исследования, касающиеся роли остатков Солоу
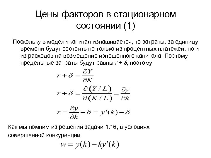
Цены факторов в стационарном состоянии (1) Поскольку в модели капитал изнашивается, то затраты, за единицу времени будут состоять не только из процентных платежей, но и из расходов на возмещение изношенного капитала. Поэтому предельные затраты будут равны r + d, поэтому Как мы помним из решения задачи 1. 16, в условиях совершенной конкуренции
Цены факторов в стационарном состоянии (2) Отсюда следует, что по мере роста капиталовооруженности процентная ставка падает, а ставка заработной платы растет (чтобы доказать это, нужно взять производные цен факторов по капиталовооруженности и применить условия Инады).
Цены факторов в стационарном состоянии (3) Норма сбережения (s) и темпы прироста населения (n) оказывают воздействие на цены факторов, влияя на стационарный уровень капиталовооруженности. Чем выше s, тем выше капиталовооруженность и, следовательно, ниже процентная ставка и выше ставка заработной платы. Чем выше n, тем ниже капиталовооруженность и, значит, выше процентная ставка и ниже ставка заработной платы.
Цены факторов в стационарном состоянии (4) y(k) (n+d)k y(k) sy(k) y’(k) d k* k* k
Цены факторов в стационарном состоянии (5) Более высокие темпы износа капитала снижают капиталовооруженность в стационарном состоянии и, значит, снижают ставку заработной платы. А вот воздействие темпов износа капитала на ставку процента требует более тщательного изучения.
Золотое правило в модели Солоу (1) Итак, оказалось, что чем больше норма сбережения (s), тем выше равновесный уровень капиталовооруженности (k*), а чем больше уровень капиталовооруженности (k), тем больше уровень выпуска (y). Значит ли это, что чем больше s, тем выше уровень благосостояния?
Золотое правило в модели Солоу (2) Конечно, нет, ведь наш уровень жизни зависит от потребления, а не дохода! В то же время, поскольку y = c + s, при стопроцентном сбережении наш уровень потребления был бы равен нулю!
Золотое правило в модели Солоу (3) Попробуем увидеть, как зависит уровень потребления от нормы сбережения. Поскольку второй сомножитель больше нуля, а, по условиям Инады Кривая c(s) будет иметь -образную форму
Золотое правило в модели Солоу (4) При этом в точке максимального потребления Графическое решение будет весьма наглядным: накопление соответствует золотому правилу, если точка касания производственной функции в интенсивной форме прямой, параллельной лучу из начала координат с наклоном n + d, достигается в точке, соответствующей стационарному состоянию.
Золотое правило в модели Солоу (5) y(k) (n+d)k sy(k) k* k
Золотое правило в модели Солоу (6) Норму сбережения, соответствующую золотому правилу, можно определить исходя из следующих условий: Таким образом, уровень сбережения по золотому правилу равняется эластичности производственной функции по капиталовооруженности
Золотое правило в модели Солоу (7) Смоделируем переход к равновесию, соответствующему золотому правилу накопления капитала из равновесия, при котором: • а) s < s*; • б) s > s*, и рассмотрим поведение выпуска, потребления и инвестиций во времени. (Результат аналогичен ТШ, рис. 9. 5 и 9. 4 соответственно).
Переходные состояния (1) До сих пор мы обсуждали стационарные состояния. Однако экономика может находиться и в переходном состоянии. Перейдем к ним. И первый вопрос будет таким: Если мы находились в стационарном состоянии, а затем у нас изменились s, n или d, то как скоро мы перейдем к новому стационарному состоянию?
Переходные состояния (2) Рассмотренные графики могут дать ответ: никогда. Мы лишь будем асимптотически приближаться к нему.
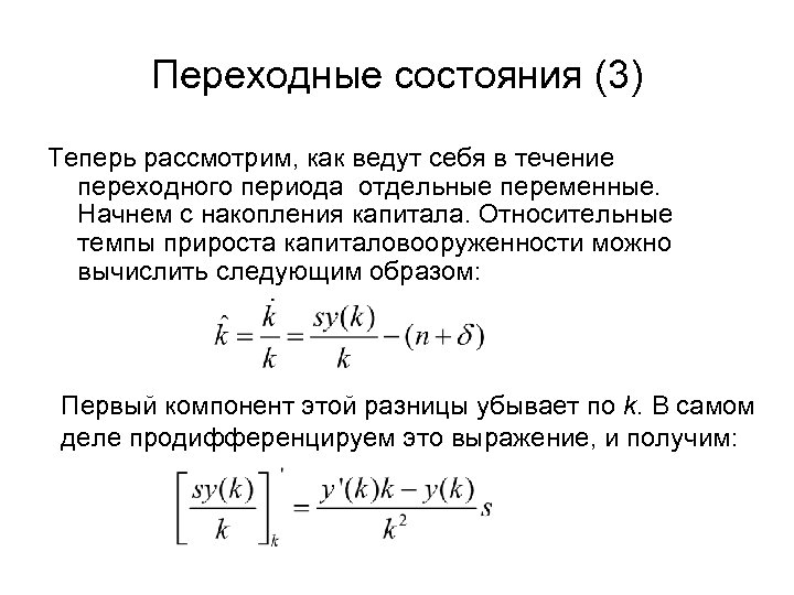
Переходные состояния (3) Теперь рассмотрим, как ведут себя в течение переходного периода отдельные переменные. Начнем с накопления капитала. Относительные темпы прироста капиталовооруженности можно вычислить следующим образом: Первый компонент этой разницы убывает по k. В самом деле продифференцируем это выражение, и получим:
Переходные состояния (4) Числитель дроби представляет собой предельную производительность труда, взятую с обратным знаком, т. е. меньше нуля. Поскольку s>0, производная оказывается отрицательной при k > 0. Обратите внимание, что в соответствующей формуле ТШ, (9. 13) потерян знак. В результате темпы прироста капиталовооруженности положительны, если она ниже стационарного уровня и отрицательны, когда она выше. Более того, чем сильнее различия между текущим и стационарным уровнем капиталовооруженности, тем выше темпы прироста по модулю. Ситуация может быть проиллюстрирована графиком
Переходные состояния (5) n+d k
Переходные состояния (6) Теперь рассмотрим темп прироста выпуска. Иначе говоря, темпы прироста выпуска равны произведению доли дохода на капитал в доходе и темпов прироста капиталовооруженности.
Переходные состояния (7) Далее рассмотрим динамику факторных цен в переходном состоянии Поскольку по условию Инады y’’(k) < 0, при переходе к более высокому уровню капиталовооруженности ставка процента будет снижаться, а ставка заработной платы расти.
Переходные состояния (8) Пусть экономика находится в стационарном состоянии. Исследуем динамику ставки процента и заработной платы в ответ на повышение: А) нормы сбережения; Б) темпов роста численности населения; В) темпов износа основных средств.
Переходные состояния (9) В новом стационарном состоянии после повышения нормы сбережения уровень капиталовооруженности будет выше, поэтому можно ожидать снижения ставки процента и повышения ставки заработной платы. Противоположная динамика будет наблюдаться в переходный период после повышения темпов роста численности населения. На первый взгляд, ускорение износа капитала должно воздействовать на цены факторов аналогично повышению темпов роста численности населения. Однако темпы износа сами влияют на уровень процентной ставки, поэтому вместе с их ростом наблюдается и скачкообразное падение процентной ставки.
Переходные состояния (10) Мы уже обсуждали тот факт, что в действительности экономика никогда не достигает стационарного состояния, хотя и приближается к нему. Теперь рассчитаем. Сколько времени должно пройти, чтобы разница между фактической капиталовооруженностью и капиталовооруженностью в стационарном состоянии сократилась вдвое? Хотя для многих производственных функций это время можно вычислить точно аналитически, результат будет выражаться через параметры весьма сложным образом, и полученные данные будет трудно интерпретировать. Численные методы также не позволят наглядно показать, как влияют параметры на продолжительность этого периода.
Переходные состояния (11) Поэтому мы воспользуемся методом линеаризации вокруг стационарного уровня (ТШ, 201 -202). Разложим уравнение накопления капитала в ряд Тейлора с центром в стационарной точке и возьмем первые два его члена:
Переходные состояния (12)
Переходные состояния (13)
Переходные состояния (14) Для производственной функции Y=a. K 1/3 L 2/3, n = 0, 01; d = 0, 05
Свойства модели (1) Подведем итоги. 1. Модель не предполагает долгосрочного роста выпуска на душу населения. Рост происходит только в переходные периоды. 2. Стационарный уровень среднедушевого выпуска больше в странах с более высоким уровнем сбережения, более медленным темпом роста численности населения, меньшей нормой износа. 3. Более бедные страны при прочих равных (s, n, d) имеют более высокие темпы роста. При этом достигается выравнивание доходов в странах с близкими параметрами – условная конвергенция. 4. Рентабельность капитала снижается по мере накопления капитала и роста выпуска. 5. Фондоемкость выпуска по мере накопления капитала растет в связи с убывающей производительностью капитала. 6. Динамика соотношения факторных доходов зависит от вида производственной функции и оно постоянно при функции Кобба. Дугласа. Таким образом модель Солоу без технического прогресса плохо отражает стилизованные факты Калдора, а часто дает прямо противоположные предсказания.
Свойства модели (2) 7. Модель не позволяет объяснить имеющиеся огромные различия между средендушевым выпуском в развитых и развивающихся странах. 8. Страны могут переходить из группы богатых стран в группу бедных и наоборот, но для этого требуются десятилетия. 9. Модель предполагает постоянную отдачу от масштаба. 10. Фирмы не обладают рыночной властью. Таким образом модель Солоу без технического прогресса отражает лишь немногие из стилизованных фактов Джонса и Ромера, и иррелевантна большинству их них.
Остатки Солоу (1)
Остатки Солоу (2) Т. е. темпы прироста выпуска равны средневзвешенному темпов прироста факторов по долям соответствующих факторных доходов в валовом выпуске плюс темпы прироста общей производительности факторов, которая не может быть объяснена в рамках модели Солоу и, кроме того, не может быть непосредственно подсчитана. Та часть прироста выпуска, которая не могла быть объяснена приростом использования факторов и получила название остатков Солоу.
Остатки Солоу и эмпирические факты (1) Солоу оценил вклад роста общей производительности факторов в прирост производительности труда в негосударственном несельскохозяйственном секторе США в 1909 -1949 гг. Solow R. (1957). Technical Change and the Aggregate Production Function. // The Review of Economics and Statistics. Vol. 39, no 3, pp. 312 -320. Он преобразовал полученное нами уравнение следующим образом:
Остатки Солоу и эмпирические факты (2) По его оценке 7/8 прироста производительности труда оказались связаны с приростом общей производительности факторов и лишь 1/8 – с приростом капиталовооруженности. Соломон Фабрикант (1954) оценил этот вклад в 90% используя немного отличающуюся методику.


