Скачать презентацию Лекция 20 Понятие интеграла по фигуре Выделение частных Скачать презентацию Лекция 20 Понятие интеграла по фигуре Выделение частных

Лекции 20 и 21 Двойной и. Тройной интеграл и их вычисление.pptx

  • Количество слайдов: 49

Лекция 20. Понятие интеграла по фигуре. Выделение частных случаев: двойной интеграл, тройной интеграл. Свойства Лекция 20. Понятие интеграла по фигуре. Выделение частных случаев: двойной интеграл, тройной интеграл. Свойства интегралов. Приложение интегралов.

Двойной интеграл. § 1. Задача приводящая к понятию двойного интеграла. 2 Двойной интеграл. § 1. Задача приводящая к понятию двойного интеграла. 2

Рисунок. 1. 1 3 Рисунок. 1. 1 3

4 4

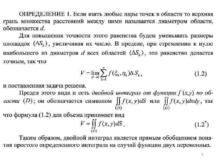
5 5

6 6

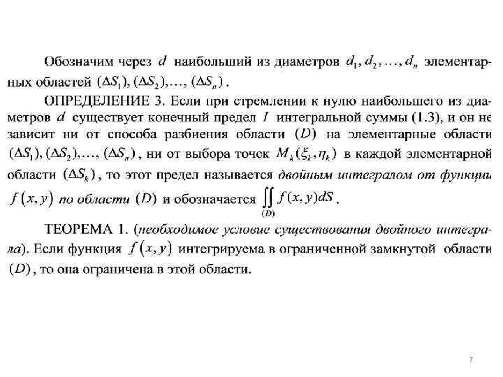
7 7

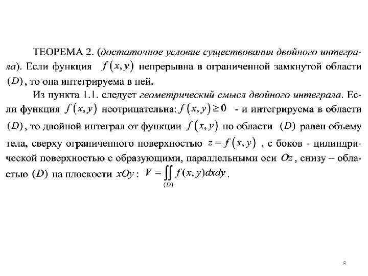
8 8

9 9

10 10

11 11

Рисунок. 1. 2 12 Рисунок. 1. 2 12

Рисунок. 1. 3 13 Рисунок. 1. 3 13

14 14

15 15

Рисунок. 1. 4 16 Рисунок. 1. 4 16

Лекция 21. Двойной интеграл и его вычисление в прямоугольных и криволинейных координатах. Тройной интеграл Лекция 21. Двойной интеграл и его вычисление в прямоугольных и криволинейных координатах. Тройной интеграл и его вычисление в прямоугольных и криволинейных координатах. Замена переменных в тройном интеграле. Применение дойных и тройных интегралов к решению задач физики и механики. 17

18 18

Рисунок. 1. 5 19 Рисунок. 1. 5 19

20 20

Рисунок. 1. 6 21 Рисунок. 1. 6 21

22 22

23 23

Рисунок. 1. 7 24 Рисунок. 1. 7 24

25 25

26 26

Рисунок. 1. 8 27 Рисунок. 1. 8 27

28 28

29 29

Рисунок. 1. 9 30 Рисунок. 1. 9 30

§ 6. Приложения двойных интегралов к геометрии и механике Самостоятельно!!! 31 § 6. Приложения двойных интегралов к геометрии и механике Самостоятельно!!! 31

Тройной интеграл. § 7. Задача приводящая к понятию тройного интеграла. 32 Тройной интеграл. § 7. Задача приводящая к понятию тройного интеграла. 32

33 33

34 34

35 35

36 36

37 37

38 38

Рисунок. 1. 39 Рисунок. 1. 39

40 40

Рисунок. 2. 41 Рисунок. 2. 41

42 42

43 43

44 44

45 45

46 46

47 47

48 48

49 49