Лекция 2. Равновесие товарного рынка.ppt
- Количество слайдов: 60
Лекция 2 Равновесие товарного рынка (модель «Кейнсианского креста» ) (модель «Кейнсианского креста» • Равновесие товарного рынка в краткосрочном и долгосрочном периодах • Компоненты совокупного спроса • Функция совокупных расходов • «Кейнсианский крест» • Мультипликатор • «Парадокс сбережений» • Разрывы расходов и разрывы выпуска 1
Равновесие товарного рынка в долгосрочном и в краткосрочном периоде Равновесие товарного рынка определяется соотношением совокупного спроса на товары и услуги (AD) и совокупного предложения товаров и услуг (AS) (точка Е). Долгосрочное равновесие P LRAS Краткосрочное равновесие P Е Е AD Y* SRAS AD Y Y Y 2
Определение уровня выпуска в долгосрочном и в краткосрочном периоде Уровень совокупного выпуска определяется в краткосрочном периоде в долгосрочном периоде количеством экономических желанием потребителей ресурсов (труда L, физического (домохозяйств, фирм, капитала K, человеческого капитала правительства и H, природных ресурсов N и иностранцев) покупать технологией A) ‒ произведенные фирмами производственной функцией производственной функцией товары и услуги ‒ и всегда находится на совокупным спросом потенциальном уровне и может отклоняться от (уровне полной занятости): потенциального уровня Y* = AF (L, K, H, N) Проблема: Как определить равновесный выпуск (Y) в краткосрочном периоде? 3 Ответ: прoанализировать компоненты совокупного спроса
Компоненты совокупного спроса Совокупный спрос (AD) представляет собой сумму спросов Совокупный спрос AD (= желаемые или планируемые расходы) всех расходы макроэкономических агентов на товары и услуги: • потребительский спрос домохозяйств (C); • инвестиционный спрос фирм (I); • спрос со стороны правительства (G); • спрос иностранного сектора (NX). NX AD = C + I + G + NX Планируемые потребительские расходы домохозяйств Планируемые государственные закупки Планируемые инвестиционные расходы фирм Планируемый чистый экспорт 4
Производство, Доход, и Спрос на товары Ежегодные изменения экономической деятельности могут быть представлены как взаимодействие между производством, производством доходом и спросом. доходом спросом Изменения в спросе на товары и услуги ведет к изменению объема производства. Изменения объема производства ведет к изменению доходов. Изменение доходов ведет к изменению спроса на товары. Производство Доход Спрос 5
Первым экономистом, который попытался проанализировать поведение экономики в краткосрочном периоде и показать, как может быть определен фактический (краткосрочный) равновесный объем выпуска, был Джон Мейнард Кейнс В своей книге “Общая теория занятости, процента и денег” (1936) он проанализировал причины и результаты Великой Депрессии (1929 -1933) и сделал попытку разработать Великой Депрессии рецепты, как не допустить подобных экономических катастроф в будущем и в первую очередь, как бороться с высокой безработицей. Он создал теорию, которая была названа Кейнсианским подходом в макроэкономике подходом 6 (или подходом со стороны совокупного спроса). совокупного спроса
Предпосылки теории Кейнса • выпуск находится ниже своего потенциального уровня (Y < Y*); • уровень цен постоянный (P = const), т. е. изменения в const совокупном спросе не оказывают влияния на уровень цен; • совокупное предложение совершенно эластично (кривая AS горизонтальна) ‒ фирмы могут произвести столько товаров, горизонтальна сколько они знают покупатели захотят купить (в условиях высокой безработицы у фирм нет проблем нанять дополнительных рабочих и увеличить выпуск); • заработная плата жесткая ( «липкая» по терминологии Кейнса; если безработица высока, рабочие не могут требовать повышения заработной платы (W = const), поэтому цены const ресурсов не меняются; • ставка процента постоянна (i = const); const • национальный выпуск = национальному доходу (это означает, что амортизация и косвенные налоги не учитываются); • налоги только прямые и платят их только домохозяйства; налоги прямые домохозяйства • экономика закрытая (NX = 0) (однако методология анализа 7 позволяет использовать эту модель и для условий открытой экономики).
Совокупный спрос и Совокупное предложение в модели Кейнса P AD 1 AD 2 A Y 1 B Y 2 AS Y Рост совокупный спрос (AD) ведет только к росту выпуска (от Y 1 до Y 2), в то время как уровень цен не меняется ( ). Совокупный спрос в экономике 8 AD = C + I + G + NX
Потребительские расходы составляют самую большую долю (примерно 2/3) совокупных расходов. Потребительские расходы включают расходы домохозяйств на: • текущее потребление – покупку товаров краткосрочного пользования (еда, одежда, обувь и т. п. ); • потребление товаров длительного пользования (мебель, пользования автомобили, телевизоры, компьютеры и т. п. ) (за исключением жилья); • оплату услуг (парикмахерские, туристические, услуг развлечения и т. п. ). 9
Детерминанты потребительских расходов • национальный доход (Y) – доход, заработанный домохозяйствами; располагаемый • подоходные налоги (Tx); налоги доход (YD) • трансферты (Tr); трансферты • ожидания потребителей: потребителей - ожидания изменения цен – Pe; - ожидания изменения дохода – Ye; - ожидания потери работы (безработицы) – Ue; - ожидания изменения количества товаров (избыток или нехватка) – Qe; • задолженность потребителей (D); потребителей • ставка процента (r); • условия получения кредита ( ) – доступность кредита или так называемые «ограничения по заимствованию» • богатство (W ); богатство Функция потребления имеет вид: • уровень цен (P ). 10
Функция потребления Кейнса В краткосрочном периоде главным детерминантом величины потребительских расходов является располагаемый доход YD ‒ доход после уплаты налогов и получения трансфертов YD = Y – T = Y – Тx + Tr однако, другие (не связанные с доходом) переменные, хотя и менее важные, также воздействуют на потребление в краткосрочном периоде. Часть потребительских расходов, которые зависят от располагаемого дохода, называется индуцированным потреблением, а другая часть, зависящая от всех остальных потреблением факторов, называется автономным потреблением Поэтому функция потребления имеет вид: Поведенческий параметр, который показывает изменение потребления при изменении располагаемого дохода на одну денежную единицу, Кейнс назвал предельной склонностью к потреблению: Автономное потребление Индуцированное потребление 0 < mpc < 1 11
Свойства функции потребления C C 2 C 1 Изменение располагаемого дохода Изменение автономного потребления В' А' В А mpc C В А mpc YD 1 YD Изменение предельной склонности к потреблению C В' YD 2 DC 1 YD 2 YD А' mpc 2 А mpc 1 В 12 YD 1 YD 2 YD
Функция сбережений Кейнса Домохозяйства тратят на потребление только часть располагаемого дохода, остальную часть они сберегают: YD = C + S. S Поэтому главным детерминантом сбережений в модели Кейнса также является располагаемый доход. Поведенческий параметр, который показывает изменение сбережений в результате изменения располагаемого дохода на 1 денежную единицу, Кейнс назвал предельной склонностью к сбережению. 0 < mps < 1 Сумма предельной склонности к потреблению и предельной склонности к сбережению равна 1. Функция сбережений может быть выведена как: а так как (1 – mpc) = mps, то 13
Свойства функции сбережений S S<0 S В A YD 3 YD 0 YD 1 mps S=0 Изменение предельной склонности к сбережению S>0 YD 2 S YD Изменение автономных сбережений В' DS 2 DS 1 0 S 2 S 1 0 S 3 Изменение располагаемого дохода A' A mps 2 mps 1 В YD 1 YD 2 0 YD YD mps 14
Средняя склонность к потреблению и средняя склонность к сбережению Средняя склонность к потреблению – это отношение потребления к доходу (доля потребления в доходе): Средняя склонность к сбережению это отношение сбережений к доходу (доля сбережений в доходе): Сумма средней склонности к потреблению и средней склонности к сбережению равна 1. Из теории потребления Кейнса следовало, что рост дохода ведет к снижению средней склонности к потреблению и росту средней склонности к сбережению. так как mpc = const, то когда YD растет, падает, поэтому 15 apc снижается, в то время как aps увеличивается.
Средняя и предельная склонности к потреблению C Средняя и предельная склонности к сбережению S aps 1 aps 2 mpc apc 1 mpc, apc mps YD 1 YD 2 YD apc 2 YD 1 YD 2 YD YD 2 > YD 1 apc 2 < apc 1 apc 2 mps, aps YD 2 > YD 1 aps 2 > aps 1 mps aps 2 aps 1 аpc mpc YD 1 YD 2 YD 16 YD 1 YD 2 YD
«Загадка» потребления Идея о падении apc при росте дохода означает, что по мере роста экономики и увеличения совокупного дохода, потребительские расходы (самая большая часть совокупного спроса) падают, вызывая спад в экономике. Поэтому, используя функцию потребления Кейнса, экономисты предсказали бесконечную стагнацию (бесконечную депрессию) экономики США с начала 1940 -х годов. Прогноз не оправдался, что, как казалось, опровергало «основной психологический закон» и идею Кейнса о поведении apc. В то же время Саймон Кузнец (Нобелевская премия, 1971 г. ) при анализе статистических данных по потреблению в США за более чем 70 лет (с 1869 по 1940 гг. ) обнаружил, что доля потребления в доходе с течением времени практически не меняется (арс = const), несмотря на большое увеличение дохода. Эти два обстоятельства породили загадку, которая получила название «загадки потребления» или «загадки Кузнеца» : Кузнеца» Почему анализ потребления в краткосрочном периоде подтверждал гипотезу Кейнса, но эта гипотеза опровергалась 17 анализом поведения потребления в долгосрочном периоде?
«Загадка» потребления: ключ к разгадке Решением загадки является выделение двух функций потребления: • краткосрочной функции потребления (зависимость потребления от располагаемого дохода непропорциональная): CLR C • долгосрочной функции потребления (зависимость потребления от располагаемого дохода пропорциональная): 0 CSR mpc apc YD Объяснению «загадки Кузнеца» были посвящены дальнейшие исследования функции потребления. 18
Инвестиционный спрос Вторым компонентом совокупного спроса является инвестиционный спрос фирм. Инвестиции – это наиболее изменчивая часть совокупных расходов. Структура инвестиционных расходов Расходы на покупку нового оборудования Расходы на покупку новых промышленных зданий Инвестиции в промышленность Инвестиции в жилье Расходы на покупку нового жилья Валовые инвестиции делятся на восстановительные и чистые, увеличивающие запас капитала в экономике: Igross = A + Inet Инвестиции в основной капитал = Фиксированные валовые частные внутренние инвестиции Валовые Инвестиции частные внутренние в запасы 19 инвестиции
Детерминанты инвестиционных расходов • • ставка процента (r), так как фирмы, как правило, используют заемные средства для покупки инвестиционных товаров; ожидания (E), т. е. уверенность фирм в будущем (business ожидания confidence); доход (Y), часть которого фирмы могут использовать на доход инвестиционные расходы (реинвестирование); налоги (Tx); субсидии (Sb); субсидии имеющийся запас капитала (K 0); капитала технология (A); технология цена единицы капитала (P). капитала Функция инвестиций может быть представлена как: 20
Функция инвестиций Кейнса: теория предельной эффективности капитала В своей модели равновесия товарного рынка, Кейнс рассматривал только чистые инвестиции, полагая, что они не зависят от инвестиции уровня дохода и поэтому являются автономными Главным фактором инвестиционных решений Кейнс считал уверенность бизнеса в будущем (business confidence – настроение инвесторов: пессимизм или оптимизм), которую он называл «animal spirit» – психологический фактор – оценку инвестором будущей внутренней нормы доходности инвестиций IRR – internal rate of return. Если инвестор рассматривает ряд проектов, затраты на финансирование которых одинаковы, но каждый из которых имеет, по его собственной субъективной оценке, разную оценке внутреннюю норму доходности, то он будет финансировать только те проекты, которые дают неотрицательную IRR. проекты неотрицательную IRR При этом общая доходность будет оцениваться по норме доходность доходности последнего (предельного) проекта, который предельного проекта 21 инвестор считает безубыточным (эффективным). считает эффективным
Инвестиционный спрос Предположим, что транспортная фирма рассматривает вопрос, сколько самолетов ей выгодно купить, если стоимость покупки каждого самолета равна 40 млн. долл. , но прибыль разная. Прибыль Внутренняя норма доходности Первый 8 млн. долл. [8/40] × 100% = 20% Второй 6 млн. долл. [6/40] × 100% = 15% Третий 4 млн. долл. [4/40] × 100% = 10% Четвертый 2 млн. долл. [2/40] × 100% = 5% Номер самолета Если рыночная ставка процента r = 15% фирма купит только 2 самолета (N = 2), если 10% – три самолета (N = 3) и т. п. Причем эффективность каждого проекта оценивается по эффективности предельного проекта, т. е. того, внутренняя норма доходности которого равна ставке процента IRR = r. 22
Инвестиционный спрос Таким образом, зависимость инвестиций от ставки процента обратная: чем выше ставка, тем меньшее количество инвестиционных проектов оказываются эффективными при данной более высокой ставке процента и поэтому будут профинансированы и, следовательно, тем меньше величина совокупных инвестиционных расходов. Поэтому график совокупных инвестиций может быть представлен кривой, имеющей отрицательный наклон. отрицательный IRR, r 20% IRR 15% r" r r' 10% 5% 1 2 3 4 N C A B I 3 I 1 I 2 23 I
Ставка процента и инвестиционный спрос Альтернативным способом доказать обратную зависимость инвестиционного спроса от ставки процента – использовать дисконтирование. Например, если инвестор предполагает, что ежегодно проект будет приносить Х рублей и рыночная ставка процента (норма дисконтирования) равна r, то приведенная к настоящему времени стоимость проекта, рассчитанного на Т лет, будет равна: Это означает, что инвестор будет финансировать такой проект лишь в случае, если сумма, затраченная на его финансирование, не будет превышать дисконтированный к настоящему суммарный будущий доход от этого проекта (I PV). В противоположном случае, более разумно и рационально – положить эту сумму в банк на депозит.
Функция инвестиций и ее свойства Функция инвестиционных расходов имеет вид: чувствительность ставка процента инвестиций к ставке (в процентных пунктах) процента изменения в изменения r изменения в b ведут к сдвигу ведут к движению ведут к изменению линии инвестиций вдоль линии инвестиций наклона линии r r r автономные инвестиции r 1 r 2 A A' B ΔI B' ΔI r 1 r 2 I A' A r 1 r 2 B' B ΔI′ ΔI I A B I 1 I 2 I(r) I
Кривая инвестиций в модели Кейнса Поскольку Кейнс считал, что главным фактором инвестиций является внутренняя норма доходности, что же касается ставки процента, то значение имеет не ее абсолютная величина, а ее соотношение с предельной эффективностью капитала, то, по мнению Кейнса, чувствительность инвестиций к ставке процента невелика и поэтому кривая инвестиций в координатах (ставка процента r – инвестиции I ) очень крутая. А так как в модели крутая Кейнса инвестиции не зависят от дохода (они автономны, т. е. ), то в координатах (доход Y – инвестиции I) может быть представлена горизонтальной линией. горизонтальной I r r 1 I(r) r 2 I 1 I 2 I(Y) I 26 Y
Воздействие индуцированных инвестиций Если предположить зависимость инвестиционных расходов от выпуска (реинвестирование), то функция инвестиций будет реинвестирование иметь вид: где mpi ‒ предельная склонность к инвестированию mpi Кривая инвестиций в этом случае имеет положительный наклон I 1 I 2 A B I(Y) Y 2 Y mpi Y 1 27
Государственные закупки представляет собой расходы правительства на покупку товаров и услуг. Они включают: • покупку товаров, необходимых правительству и вооруженным силам (включая покупку инвестиционных товаров для государственных предприятий и развития инфраструктуры); • оплату государственных служащих чиновников, учителей, пожарных и военнослужащих. Государственные закупки могут быть разделена на : • государственное потребление – покупку потребительских товаров и выплаты жалования государственным служащим; • государственные инвестиции – покупку инвестиционных товаров. 28
Госсектор в кругообороте Совокупный выпуск (Y) Совокупные планируемые расходы (AEР = C + IР + G) Финансовый рынок Домохозяйства Фирмы Государственный сектор 29
Государственный сектор и его влияние на совокупный спрос Воздействие правительства на товарный рынок и совокупный спрос (и поэтому совокупный выпуск) возможно через изменение: • государственных закупок товаров и услуг (прямое воздействие на совокупный спрос); • налогов (накладываемых на домохозяйства и фирмы и налогов поэтому оказывающих косвенное воздействие на совокупный спрос через изменение потребительского и инвестиционного спроса); • трансфертов и субсидий (которые также имеют косвенное субсидий влияние на совокупный спрос, воздействуя на потребительский и инвестиционный спрос); • предложения денег (изменение которого влияет на ставку процента и поэтому на инвестиционный спрос); • выпуск государственных облигаций (что также облигаций воздействует на ставку процента и поэтому на 30 инвестиционные расходы).
Государственный сектор и его влияние на совокупный спрос в модели Кейнса Государственные закупки полагаются автономными, поскольку автономными они являются политической переменной: политической переменной Налоги согласно предпосылкам модели Кейнса только прямые и прямые платят их только домохозяйства, поэтому они влияют только на домохозяйства функцию потребления: Различают налоги аккордные (не зависящие от дохода): аккордные и подоходные: , где t – ставка подоходного налога. подоходные Трансферты полагаются автономной (политической) переменной и также влияют на функцию потребления: При смешанной системе налогов функция потребления имеет вид: 31
Иностранный сектор и совокупный спрос Воздействие иностранного сектора на совокупный происходит через изменение чистого экспорта: NX = Ex – Im Экспорт – это инъекция, так как он увеличивает спрос на внутренний выпуск. Импорт – это изъятие, которое уменьшает спрос на товары и услуги, произведенные внутри экономики, перемещая его к покупке иностранных товаров и стимулируя экономику других стран. Импорт (Im) Дефицит Ex, Im NX < 0 Излишек торгового баланса (Ex > Im) Im торгового баланса (Ex < Im) Im Экспорт (Ex) NX > 0 NX = 0 32
Экспорт и его детерминанты Экспорт не зависит от внутреннего дохода (Y) и определяется желанием и возможностями иностранцев покупать товары, произведенные в данной стране. Поэтому экспорт – это автономная переменная: Экспорт определяется: • доходом иностранцев (YF); • вкусами и предпочтениями иностранцев покупать товары, произведенные в данной стране; • валютным курсом национальной денежной единицы (e), • отношением между уровнями цен внутри страны (P) и за рубежом (PF). 33
Импорт и его детерминанты Импорт зависит от: • внутреннего дохода (Y) – чем богаче внутренние агенты, тем больше товаров и услуг они захотят купить. Это означает, что часть импорта – это индуцированный импорт (зависящий от дохода). Но на импорт, кроме дохода, влияют и другие факторы, которые также важны принятии решения, покупать или не покупать иностранные товары. К ним относятся: • валютный курс национальной денежной единицы (e); • вкусы и предпочтения к покупке иностранных товаров; • отношение между уровнями цен внутри страны (P) и за рубежом (PF). Ex, Im Поэтому часть импорта автономная. Im Функция импорта: NX < 0 Ex NX > 0 Автономный импорт Индуцированный импорт mpm 34 Y Y
Функция чистого экспорта Уравнение чистого экспорта: где ‒ автономный чистый экспорт, а mpm – предельная склонность к импорту ‒ поведенческий параметр, показывающий изменение импорта, вызванное изменением совокупного внутреннего дохода на одну денежную единицу: (0 < mpm < 1). Таким образом, функция совокупного спроса (совокупных планируемых расходов) в кейнсианской модели имеет вид: 35
Совокупные расходы в модели AE = C + I + G + NX Виды совокупных расходов в модели фактические расходы (AE) планируемые расходы (AEP) ü в действительности ü которые желали сделать сделанные макроэкономические агенты, кими агентами, отличаться ü всегда тождественно равные ü которые могут отличаться равные от величины выпуска/дохода совокупному выпуску/доходу AE Y AEP = Y или AEP Y Y Разница между AEP и AE равна непредвиденным AE 36 изменениям товарных запасов
Кейнсианский крест Поскольку фактические расходы все равны выпуску (AE Y), их расходы графиком является линия 450, исходящая из начала координат. линия Линия планируемых расходов – это линия, имеющая расходов положительный наклон и исходящая из точки на наклон вертикальной оси, соответствующей величине автономных расходов Ā. Угол наклона этой линии зависит от количества и величины предельных склонностей, имеющихся в экономике. Эту модель часто называют Кейнсианским крестом AE=Y AE 1 = AEP н о кл 1 н < на акло н Точка равновесия: Y = AEP (Совокупный выпуск = Совокупному спросу) 450 0 YE Y 37
Кейнсианский крест в закрытой экономике В двухсекторной модели при автономных инвестициях AE=Y AE при индуцированных инвестициях AE=Y AE mpc+mpi mpc 450 0 Y Y YE YE В трехсекторной модели при аккордных налогах при подоходных налогах AE AE=Y AE 0 mpc×(1 – t) 450 YE Y 0 450 YE Y 38
Кейнсианский крест в закрытой и открытой экономике AE=Y AE B A mpc–mpm mpc 450 Y Y 1 Y 2 Добавление чистого экспорта отображается на графике сдвигом кривой автономных планируемых расходов благодаря автономному чистому экспорту, например, вверх, но благодаря индуцированному импорту она одновременно меняет наклон и становится более пологой.
Кейнсианский крест в открытой экономике При системе аккордных налогов при автономных инвестициях AE=Y AE при индуцированных инвестициях AE=Y AE mpc+mpi –mpm mpc–mpm 450 0 Y Y YE YE При системе смешанных налогов при автономных инвестициях при индуцированных инвестициях AE=Y AE AE 0 mpc×(1 – t)+mpi –mpm mpc×(1 – t)–mpm 0 450 YE Y 40
Установление равновесия в модели Существует единственный уровень выпуска, при котором фактические и планируемые расходы равны: Y = AEP (точка A). Если экономика находится в точке B, выпуск превышает планируемые расходы (Y > AEP), фирмы не смогут продать часть произведенной продукции произойдет непредвиденное увеличение товарных запасов (=BD), и фирмы будут сокращать выпуск BD Если экономика находится AE=Y в точке С, выпуск чересчур AE D мал, чтобы удовлетворить сово. AE 1=Y 1 Iun> 0 купный спрос (Y < AE ), фирмы P AEP начнут продавать непроданную AEP 1 B продукцию предыдущих лет A AE=YE произойдет непредвиденное C AEP 2 сокращение запасов (= CF), и запасов CF Iun= 0 Iu < 0 фирмы будут увеличивать AE 2=Y 2 F выпуск. В обоих случаях экономика сама возвращается 41 равновесие Y в равновесие (в точку A). Y 2 YE Y 1
Установление равновесия в модели AE=Y Y >AE AEP AE P B A C Y
Установление равновесия: альтернативный подход Из тождества национальных счетов и уравнения формирования капитала следует, что инвестиции тождественно равны сбережениям § в двухсекторной модели: I = Sчаст. § в трехсекторной модели: I = Sчаст. + Sгос. или I = Sнац. § в четырехсекторной модели: I = Sчаст. +Sгос. + Sиностр. или I = Sсовок. Для выполнения условия равновесия товарного рынка Y = AEP, сбережения должны быть равны планируемым инвестициям: Sсовок= IP Если сбережения превышают планируемые инвестиции (Sсовок>IP), совокупные планируемые расходы меньше выпуска (AEP < Y), и происходит непредвиденное увеличение инвестиций в запасы: фирмы накапливают запасы непроданной продукции, которые они не намеревались иметь, и поэтому сокращают выпуск. Если сбережения меньше планируемых инвестиций (S < IP), совокупные планируемые расходы превышают выпуск (AEP>Y), и у фирм остается меньше запасов, чем они планировали, запасов 43 что стимулирует их увеличивать выпуск.
Установление равновесия: альтернативный подход Условие равновесия при таком подходе: Условие равновесия сбережения равны планируемым инвестициям Sсовок = IP Если сбережения равны планируемым инвестициям, совокупные планируемые расходы равны выпуску: Y = АЕP (точка A). Если они не равны (точки B и C), непредвиденное изменение запасов вернет экономику к равновесию. Sсовок. Увеличение I, Sсовок. запасов B S 1 (Iun> 0) S > IP A I IP S < IP C S 2 Сокращение запасов (Iun< 0) Y 2 YE Y 1 Y S = IP (Iun= 0) 44
Эффект мультипликатора Кейнс показал, что рост совокупных расходов (совокупного спроса) ведет к росту совокупного выпуска/дохода, но на гораздо большую величину, чем исходное изменение расходов. Этот эффект получил название эффекта мультипликатора Эффект мультипликатора основан на том факте, что все расходы становятся чьими-то доходами, доходами часть из которых расходуется, создавая доход следующему экономическому агенту, который в свою очередь тратит часть этого дохода, создавая доход третьему агенту и т. д. Чем больше расходуемая часть дохода, тем больше 45 мультипликативный эффект.
Процесс мультипликации Предположим, что фирма покупает дополнительное оборудование за 1000, выплачивая эту сумму производителю этого оборудования и создавая ему доход Y 1, часть которого он тратит на потребление, создавая доход Y 2 следующему агенту и т. д. Получим что-то вроде пирамиды, в которой совокупный доход (суммарный доход всех агентов) будет гораздо больше 1000. Y 1 I = 1000 Предположим mpс = 0, 8 Y 2 Y 3 Y 4 Y 5 С S 800 200 С S 640 160 С S 512 128 С S 409, 6 102, 4 Процесс мультипликации будет длиться до тех пор, пока не дойдет до нуля Механизм мультипликатора инвестиций: I Y 1 С 1 Y 2 С 2 Y 3 … Y = Y 1 + Y 2 + Y 3 + Y 4 + Y 5 + … = 46 = 1000 + 800 + 640 + 512 + 409, 6 + …
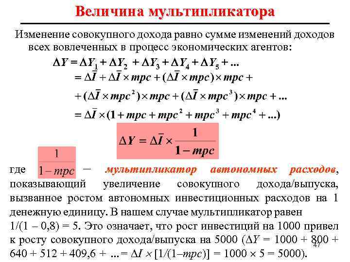
Величина мультипликатора Изменение совокупного дохода равно сумме изменений доходов всех вовлеченных в процесс экономических агентов: Y = Y 1 + Y 2 + Y 3 + Y 4 + Y 5 +. . . где – мультипликатор автономных расходов, расходов показывающий увеличение совокупного дохода/выпуска, вызванное ростом автономных инвестиционных расходов на 1 денежную единицу. В нашем случае мультипликатор равен 1/(1 – 0, 8) = 5. Это означает, что рост инвестиций на 1000 привел к росту совокупного дохода/выпуска на 5000 (DY = 1000 + 800 + 47 640 + 512 + 409, 6 + …= DI [1/(1–mpc)] = 1000 5 = 5000).
Эффект мультипликатора на графике AE=Y AE D F H G E В С AB = BC; CD = DE; EF = FG; …. . А Y = BC + DE + FG + …. . Y 450 Y 1 Y 2 Y В нашем примере mpc = 0, 8 = 4/5 это означает, что из 5000 роста выпуска 1000 была обеспечена ростом инвестиций и 4000 (т. е. 4/5) – ростом потребления. 48
Эффект мультипликатора при разных предельных склонностях к потреблению AE AE AE = Y B I A mpc 1 450 AEP 2 AEP 1 A AE = Y B AEP 2 AEP 1 I mpc 2 Y 1 450 Y mpc 2 > mpc 1 Y 2 > Y 1 Y 2 Y Чем больше mpc, т. е. чем больше расходуемая на потребление доля mpc дохода (графически это соответствует более крутой линии планируемых расходов AEP), тем больше мультипликативный эффект воздействия изменения эффект 49 автономных расходов на изменение совокупного выпуска.
Мультипликатор автономных расходов в закрытой экономике Чтобы вывести формулу мультипликатора алгебраически, следует приравнять сумму совокупных планируемых расходов к величине совокупного дохода/выпуска: Y = АЕР Y = C + IР + G и заменить C функцией потребления: при системе аккордных налогов при системе смешанных налогов , поэтому Следовательно, Y = multĀ × Ā и ΔY = multĀ × ΔĀ любое изменение любого вида автономных расходов приведет 50 к мультипликативному изменению совокупного дохода/выпуска.
Мультипликаторы налогов и трансфертов Приравняв сумму совокупных планируемых расходов к величине совокупного дохода/выпуска: Y = АЕР Y = C + IР + G и заменив C функцией потребления: или Получим: и соответственно или и соответственно из чего следует, что мультипликатор аккордных налогов мультипликатор трансфертов или
Мультипликаторы в открытой экономике Приравняем сумму совокупных планируемых расходов к величине совокупного дохода/выпуска: Y = АЕР Y = C + IР + G + NX и заменив соответствующие виды расходов их функциями, получим: из чего следует, что: мультипликатор автономных расходов мультипликатор аккордных налогов мультипликатор трансфертов 52
Формула мультипликатора автономных расходов: альтернативный способ Альтернативным условием равновесия товарного рынка является равенство совокупных сбережений планируемым инвестициям: S совок = IP Поскольку функция совокупных сбережений имеет вид: Sсовок = Sчаст. + Sгос. + Sиностр. = иностр то получим ту же формулу для определения мультипликатора и равновесного совокупного выпуска: § при отсутствии индуцированных инвестиций, когда § при наличии индуцированных инвестиций, когда 53
«Парадокс сбережений» – это экономическое явление, которое может иметь место только в краткосрочном периоде и только в случае, если рост сбережений не трансформируется в увеличение инвестиций, что возможно только тогда, когда сбережения и инвестиции определяются разными факторами (сбережения – доходом, а инвестиции – настроением инвесторов). Парадокс: если люди начинают больше сберегать Парадокс (становятся более бережливыми), уровень сбережений не меняется рост сбережений не приводит к росту уровня сбережений Объяснение: рост сбережений означает увеличение изъятий из экономики и поэтому ведет к падению равновесного уровня выпуска, что, в свою очередь, вызывает сокращение располагаемого дохода и следовательно сбережений. 54 В результате уровень сбережений не меняется.
Парадокс сбережений на графике Рассмотрим суть парадокса сбережений в двухсекторной экономике. Функция сбережений состоит из двух частей: автономные индуцированные Автономные сбережения Увеличение сбережений происходит, если: § увеличиваются автономные § возрастает предельная сбережения (= сокращается склонность к сбережению автономное потребление) _ S(mps 2) I, S S(–C 2) _ I, S S(–C 1) S(mps 1) A B I Y 2 Y 1 Y mps 2 mps 1 Y 2 Y 1 Y 55
Парадокс сбережений: интуиция В обоих случаях увеличение сбережений (от S 1 дo S 2) вызывает сбережений сокращение совокупного выпуска/дохода (от Y 1 до Y 2) и поэтому выпуска сбережений, таким образом, уровень сбережений остается неизменным (он одинаковый в точках A и B) неизменным и равен уровню инвестиций (S 1 = S 2 = I). Так как рост сбережений в краткосрочном периоде не трансформируется в увеличение инвестиций, которые остаются неизменными, то и уровень сбережений также не может измениться. Условие равновесия товарного рынка соблюдается: сбережения равны планируемым инвестициям 56
Парадокс сбережений в четырехсекторной модели Функция сбережений в четырехсекторной модели: Sсовокупн. = Sчаст. + Sгос. + Sиностр. = иностр Автономные сбережения увеличиваются (кривая сбережений сдвигается параллельно вверх), если: § увеличиваются автономные частные сбережения, аккордные налоги, автономный импорт; и § уменьшаются автономное потребление, государственные закупки, трансферты и экспорт. Индуцированные сбережения увеличиваются (кривая совокупных сбережений становится более крутой), если: § повышается предельная склонность к сбережению, налоговая ставка, предельная склонность к импорту.
Разрывы расходов и выпуска: рецессионный разрыв Краткосрочное равновесие товарного рынка может не совпадать (и как правило, не совпадает) с потенциальным уровнем выпуска (уровнем выпуска при полной занятости). Кейнс анализировал ситуацию (Великую депрессию), при которой фактический выпуск был значительно ниже потенциального наблюдал рецессионный разрыв выпуска: (YE < Y*), и пришел к выводу, что выпуска он является результатом недостаточного совокупного спроса – спроса рецессионного разрыва расходов. AE AE=Y Поэтому, по его мнению, чтобы рецессионный AEP 2 преодолеть В разрыв выпуска и приблизить AEP 1 экономику к уровню выпуска Ā2 А полной занятости Y*, следовало увеличить совокупные расходы Ā1 (от Ā1 до Ā2). YE Y* Y рецессионный разрыв расходов 58 рецессионный разрыв выпуска
Разрывы расходов и выпуска: инфляционный разрыв Противоположная ситуация может наблюдать в наши дни, когда равновесный фактический выпуск превышает свой потенциальный уровень (YE >Y*). Это случай инфляции (перегретой экономики) и инфляционного разрыва выпуска, что выпуска может являться результатом избыточного совокупного спроса (инфляционного разрыва расходов). AE Ā1 В Ā2 Y* Чтобы преодолеть инфляционпреодолеть AE=Y AEP 1 ный разрыв выпуска и достичь А потенциального уровня выпус. AEP 2 ка Y*, согласно логике кейнсианского анализа, следует снизить совокупные расходы (от Ā1 до Ā2) YE Y инфляционный разрыв расходов 59 инфляционный разрыв выпуска
Разрывы расходов и выпуска: соотношение При предпосылках Кейнсианской модели это соотношение имеет вид: Разрыв выпуска ( Y) = = Разрыв расходов × Мультипликатор расходов = Поэтому, по мнению Кейнса и его последователей, наилучшим способом преодоления спада и достижения спада потенциального уровня совокупного выпуска является увеличение совокупных расходов. В случаях, когда потребители и фирмы настроены пессимистично, правительство должно вмешаться в экономику и повлиять вмешаться на уровень совокупного спроса. 60


