Лекция_N2_2013.ppt
- Количество слайдов: 46
Лекция 2. • Основные классы химических соединений. Типы химической связи. Кислотные и основные центры. • Химические реакции: окислениявосстановления, кислотно-основные, гидролиз, разложение. Классификация методов синтеза по фазовым состояниям исходных реагентов и продуктов реакции. 1
Периодическая система элементов Д. И. Менделеева
Химические формулы. 1. Молекулярные формулы - состав 2. Графические формулы – последовательность связей атомов, кратность связи 3. Электронные формулы – наличие неспаренных электронов и свободных электронных пар 4. Структурные формулы – углы, расстояния 5. Другие формулы – наличие функциональных групп 6
Молекулярные формулы 7
Графические формулы 8
Основные классы неорганических химических соединений 9
Основные классы неорганических химических соединений 10
ОКСИДЫ – соединения с кислородом Степень окисления кислорода = -2 11
СТЕПЕНИ ОКИСЛЕНИЯ (СО) ЭЛЕМЕНТОВ Элемент СО (+) Пример Li, Na, K, Rb, Cs 1 Na. Cl, Na 2 CO 3 Be, Mg, Ca, Sr, Ba 2 Mg. O Ca(NO 3)2 1 HNO 3 СО (-) Пример H 1 Li. H O 2 H 2 O, Mg. O Al 2 O 3 F, Cl, Br, J 1 HCl, HBr 7, 5, 3, 1 HCl. O 4 CH 4 , Si. C 2, 4 CO, CO 2 12
ОКСИДЫ СОЛЕОБРАЗУЮЩИЕ НЕСОЛЕОБРАЗУЮЩИЕ основные кислотные амфотерные 13
14
15
ОСНОВНЫЕ ОКСИДЫ 16
Химические свойства основных оксидов 17
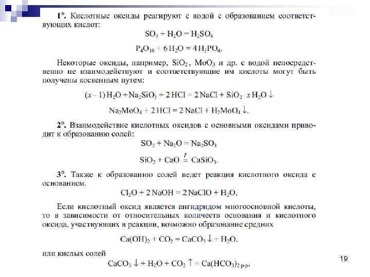
КИСЛОТНЫЕ ОКСИДЫ 18
19
20
21
ОСНОВНЫЕ РЕАКЦИИ ОКСИДОВ 1. Взаимодействие с оксидами соль 2. Взаимодействие с водой (кислота или основание гидроксид 3. Взаимодействие с гидроксидами соль и вода 4. Восстановление (Н 2) 5. Окисления элементы (и вода) оксиды в высших степенях окисления 22
Кислоты и Основания 1. Электролитическая теория (С. Аррениус) 2. Протонная (И. Брэнстэд и Т. Лоури) 3. Электронная (Г. Льюис) 23
Электролитическая теория Кислота HCl = H+ + Cl- Основание KOH = K+ + OH- Амфотерное H 2 O = H+ + OH- 24
Ион гидроксония H 3 O+
Влияние полярного растворителя Диссоциация Сольватация Взаимодействие – водородные связи
Степень электролитической диссоциации Сильные Средней силы Слабые 27
КИСЛОТЫ И ОСНОВАНИЯ КИСЛОТНОСТЬ по Бренстеду : Донор протона (Н+) – кислота Акцептор протона - основание
Равновесие в растворе кислота 1 +основание 2 кислота 2 + основание 1
Равновесие в растворе, ионное произведение воды
Нейтральный водный раствор p. H = p(OH)=7 Щелочной водный раствор p. H >7> p(OH) Кислый водный раствор p. H <7< p(OH) 31
Сила кислота анион K р. K HI HCl. O 4 HBr HCl H 2 SO 4 H 3 PO 4 HF H 2 CO 3 H 2 S ICl. O 4 Br. Cl. SO 42 H 2 PO 4 FHCO 3 HS- 1011 -11 1010 -10 109 -9 107 -7 102 -2 7. 5 10 -3 2. 12 3. 5 10 -4 3. 45 4. 3 10 -7 6. 37 9. 1 10 -8 7. 04
Многоосновные кислоты H 2 S +H 2 O = HS- + H 3 O+ К 1 = 9. 1 10 -8 HS- + H 2 O =S 2 - +H 3 O+ К 2 = 10 -14
Гидроксокислоты : Протон принадлежит ОН- группе Оксокислоты: наличие = О (Н 2 SO 4)
Оксокислоты
Электронная теория (Г. Льюис) Кислота – принимает электронную пару Основание- отдает электронную пару Кислота Льюиса обладает низкой по энергии свободной молекулярной орбиталью BF 3, Zn. Cl 2, Fe. Cl 3, Sn. Cl 4 Основание Льюиса обладает высокой по энергии заполненной молекулярной орбиталью Амины RNH 2, R 2 NH, R 3 N 36
Реакции в растворах Гетерогенное равновесие ПР Условие выпадения осадка
Произведение растворимости
Гидролиз растворимых солей Соли слабой кислоты Силикаты : Na 2 Si. O 3, Как нейтрализовать OH- ?
Гидролиз растворимых солей Соли слабого основания Хлориды, нитраты: Fe. Cl 3 Как нейтрализовать H+ ?
Ступенчатый гидролиз
42
43
44
45
46


