2_Geterogennye_i_ligandoobmennye_ravnovesia_i_protsessy.ppt
- Количество слайдов: 40
Лекция 2. Гетерогенные реакции в растворах электролитов
Растворимость – свойство вещества растворяться в воде или другом растворителе. Выражается константой растворимости (Ks), который показывает, какая масса вещества может раствориться в 100 г растворителя при данной температуре. Мерой растворимости (S) вещества при данных условиях является его содержание в насыщенном растворе. Вещества Хорошо растворимые в воде (Р) Малорастворимые в воде (М) Практически нерастворимые в воде (Н) Ks >10 г/100 г воды Ks < 1 г /100 г воды Ks< 0, 01 г /100 г воды
Константа растворимости (Кs) растворение Са. СО 3 Са 2+ + СО 32 - осаждение жидкая фаза тв. фаза При равновесии: Vраств. = Vосажд.
где а = fа ∙ С Кх. р. а (Ca. СО 3) = а (Са 2+) а (СО 32 -) соnst const при данных для твердого условиях вещества Ks
Ks - константа растворимости Ks = а (Са 2+) ∙ а (СО 32 -) Ks или ПР (произведение растворимости), справочные величины для разбавленных растворов fa→ 1 и а → С Ks = С(Са 2+) ∙ С(СО 32 -) Ks = [Са 2+] ∙ [СО 32 -] или
Для электролитов состава Мх. Аy Ks = Cх(М+) ∙ Cy(А‾) Например, Ca 3(PO 4)2 3 Ca 2+ + 2 PO 43 - Ks = C 3 (Ca 2+) ∙ C 2 (PO 43 -)
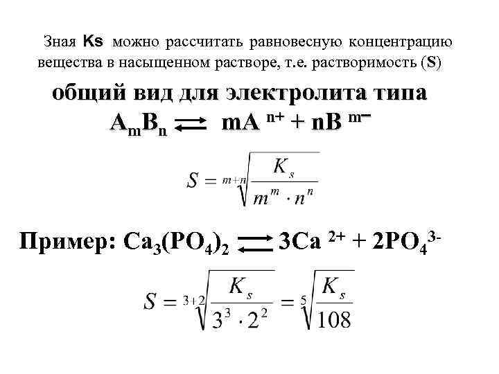
Зная Ks можно рассчитать равновесную концентрацию вещества в насыщенном растворе, т. е. растворимость (S) общий вид для электролита типа A m. B n m. A n+ + n. B m‾ Пример: Ca 3(PO 4)2 3 Са 2+ + 2 РО 43 -
Условия образования и растворения осадков
растворение Ca. SO 4 осаждение Ca 2+ + SO 42‾ 1) В равновесии Vраств. =Vосажд С (Ca 2+) ∙ С (SO 42 -) = Ks 2) Увеличение [С] ионов => равновесие, т. е. выпадает осадок. С (Ca 2+) ∙ С (SO 2 -) > K 4 s - условие образования осадка ↓ 3) С (Ca 2+) ∙ С (SO 42 -) < Ks - условие растворения осадка
Конкурирующие гетерогенные равновесия
I) Конкуренция за общий анион Ca. SO 4 ↓ Твердая фаза Ks 1 Ca 2++ SO 42 - Смещение равновесия Ks (Ca. SO 4) = 2, 5 ∙ 10 -5 Ks (Sr. SO 4) = 3, 2 ∙ 10 -7 Жидкая фаза + Sr 2+ Sr. Cl 2 Ks 2 Sr. SO 4↓ Твердая фаза Ca. SO 4 + Sr. Cl 2 → Ca. Cl 2 + Sr. SO 4↓
II) Конкуренция за общий катион Ks 1 Ca. SO 4 ↓ Твердая фаза SO 42 - + Ca 2+ Жидкая фаза Смещение равновесия Ks (Ca. SO 4) = 2, 5 ∙ 10 -5 Ks (Ca. CO 3) = 3, 8 ∙ 10 -9 + CО 32 - К 2 CO 3 Ks 2 Ca. CO 3↓ Твердая фаза Ca. SO 4 + K 2 CO 3 → Ca. Cl 2 + Ca. CO 3↓
Гетерогенные процессы в живых организмах Жидкая фаза – кровь Са 2+, НРО 42 -, Н 2 РО 4 -, ОН- , НСО 3 -, лактаты, белки Ks (Ca(Н 2 РO 4)2 = 1, 0 ∙ 10 -3 Са 2+ + НРО 42 - → Са. НРО 4 Ks (Ca. НРO 4) = 2, 7 ∙ 10 -7 Далее происходит депротонирование 2 Са 2++ 3 Са. НРО 4 + 4 ОН- р. Н крови (7, 4) Ca 5(PO 4)3 ОН + 3 H 2 O гидроксиапатит Кs = 1, 6 ∙ 10 -58
аморфный Ca 3(PO 4)2 → Ca 5(PO 4)3 OH
2 Са 2++ 3 Са. НРО 4 + 4 ОН- ↔ Ca 5(PO 4)3 ОН + 3 H 2 O Эмаль Налет (с кариесным поражением) Бактериальные кислоты Слюна Са 2+ Ca 5(PO 4)3 ОН+7 Н+→ 5 Са 2++3 Н 2 РО 4¯+H 2 O Ca 5(PO 4)3 F Факторы, защищающие эмаль от растворения
Патология костной ткани Са 5(РО 4)3 ОН Изоморфизм – замещение частиц одного компонента в узлах кристаллической решетки частицами другого. Ве+2 бериллиевый рахит (бериллоз), размягчение костей Sr 90 - β-излучатель костный мозг лейкоз Sr+2 стронциевый рахит (ломкость костей)
Камнеобразование-болезнь обмена веществ Кальциноз —отложений солей кальция в мягких тканях или органах, в которых соли в нерастворённом состоянии содержаться не должны. мочекислые (уратные), Известно также как оксалатные, фосфатные, обызвествление. цистиновые камни ПАДАГРА. Соли мочевой кислоты (ураты) откладываются в суставах.
Лигандообменные равновесия и процессы
Координационная теория, предложенная в 1893 году А. Вернером и дополненная Л. А. Чугаевым. Альфред Вернер (1866 -1919) Лев Александрович Чугаев (1873 -1922)
Комплексные соединения – устойчивые химические соединения сложного состава, в которых хотя бы одна связь, образована по донорно-акцепторному механизму. лиганды (от лат. ligare – связывать, соединять) [ Ag (NH 3)2] Cl внутренняя сфера комплексообразователь внешняя сфера координационное число
Комплексообразователь (центральный атом (М)) – атом или ион, который является акцептором электронных пар, предоставляя свободные атомные орбитали, и занимает центральное положение в КС. Являются d- и f – металлы. Ag 1 S 22 p 63 S 23 p 63 d 104 S 24 p 64 d 105 S 1 47 Число свободных орбиталей М, определяет его координационное число. Обычно оно равно удвоенному заряду иона комплексообразователя и определяет структуру внутренней сферы КС.
Лиганды (L) – молекулы или ионы, которые являются донорами электронных пар и связаны непосредственно с комплексообразователем. донорно-акцепторная связь По числу связей, образуемых лигандом с комплексообразователем, лиганды делятся на моно-, би- и полидентатные.
Если в состав лиганда входит атом имеющий одну неподеленную пару электронов – монодентатный L: • • Cl-, • • OH-, • • CN-, • • H 2 O, две пары – бидентатный L: и более – полидентатные L: • • R-OH, • • NH 3
Би- и полидентатные лиганды часто образуют хелаты (от греч. «клешня» ) – комплексы, в которых лиганд и центральный атом образуют цикл. Увеличение прочности комплексов с полидентатными лигандами по сравнению с монодентатными, называется хелатным эффектом.
Эффективность донорно-акцепторного взаимодействия L и M (прочность связи) определяется их поляризуемостью. Чем меньше радиус и число электронов у частицы, тем менее поляризуема ( «жесткие» ), наоборот – «мягкие» .
Наиболее прочная связь возникает между «мягкими» L и M. Белки содержат «мягкие» группы –COO-, –NH 2 и –SH. Поэтому «металлы жизни» в организме встречаются только в виде комплексов, а Na+ и K+ ( «жесткие» ) – в виде ионов. Биокомплексы: ферменты, витамины, гармоны.
Очень «мягкие» : Cd 2+, Pb 2+, Hg 2+, сильно токсичны, т. к. образуют прочные комплексы с белком (особенно содержащие группу – SH), нарушая обмен веществ, вызывая появление опухолей, мутагенез. Тиоловые яды
Детоксикацию организма от металлов токсикантов проводят при помощи лиганд-препаратов на основе полидентатных L – хелатотератия. Принципы хелатотерапии: 1) детоксикант (антидот) должен эффективно связывать ионы-токсиканты; образующееся соединение должно быть прочнее, чем те, которые существовали в организме; 2) антидот не должен разрушать жизненно необходимые КС; соединение детоксиканта с биометаллами должно быть менее прочным, чем существующее в организме.
Диссоциация комплексных соединений Первичная диссоциация комплексных соединений это распад КС в растворе на ионы внешней и внутренней сфер подобно cильным электролитам, так как эти ионы связаны ионными (электростатическими) силами. Вторичная диссоциация комплексного соединения – это распад внутренней сферы на составляющие ее компоненты. Этот процесс протекает по типу слабых электролитов, так как частицы внутренней сферы связаны ковалентной связью.
Устойчивость комплексных соединений Для качественной характеристики устойчивости КС используют: 1) константу нестойкости комплекса (Кнест). Чем меньше значение Кн, тем более устойчивым является КС. 2) константу Кн. устойчивости (Kуст) - величина, обратная . Чем больше значение Куст, тем более устойчивый комплекс.
Эффективными препаратами для хелатотерапии являются: этилендиаминтетрауксусная кислота сукцимер БАЛ
тетацин (кальцийдинатриевая соль ЭДТА) -OOCH 2 COO- N – CH 2 - CH 2 – N -OOCH 2 COOСa 2+ Hg 2+ + ЭДТА · Ca 2+ + ЭДТА · Hg 2+
отравление ртутью отравление мышьяком
Геометрическая изомерия • Плоскоквадратные комплексы при наличии двух разных лигандов L и L дают 2 изомера (цис- и транс-). цис- и транс-изомеры дихлородиамминплатины(II)
гидратная • [Co(en)2 Cl 2]Cl · H 2 O • 1 Cl–; H 2 O (Ag. Cl ) • [Co(H 2 O)(en)2 Cl]Cl 2 • 2 Cl– (2 Ag. Cl ) ионная Междусферная изомерия: 1) сольватная (гидратная); 2) ионная изомерия • [Co(NH 3)5 I]SO 4 • [Co(NH 3)5 SO 4]I • SO 42– (Ba. SO 4 ) • I– (Ag. I )
Междусферная изомерия • Ионные (ионизационные) изомеры • [Pt(NH 3)4 Cl 2]Br 2 и [Pt(NH 3)4 Br 2]Cl 2 • [Pt(NH 3)4 SO 4](OH)2 и [Pt(NH 3)4(OH)2]SO 4 p. H 7 • Координационные изомеры • [Cr(NH 3)4(NCS)2][Cr(NH 3)2(NCS)4] • [Cr(NH 3)6][Cr(NCS)6]


