Скачать презентацию Лекция 2 5 Элементарные динамические звенья 1 Понятие элементарного Скачать презентацию Лекция 2 5 Элементарные динамические звенья 1 Понятие элементарного

Лекция ОТУ 2.51.ppt

  • Количество слайдов: 14

Лекция 2/5. Элементарные динамические звенья 1. Понятие элементарного динамического звена 2. Основные характеристики и Лекция 2/5. Элементарные динамические звенья 1. Понятие элементарного динамического звена 2. Основные характеристики и электронная модель усилительного звена 3. Основные характеристики и электронная модель колебательного звена

1. Понятие элементарного динамического звена Под динамическим звеном понимается модель части САУ, обладающая свойством 1. Понятие элементарного динамического звена Под динамическим звеном понимается модель части САУ, обладающая свойством направленного действия, т. е. передающая сигнал только в одном направлении от входа к выходу. Линейные звенья непрерывного действия описываются с помощью линейных ДУ. Тип звена определяется видом его ДУ. Элементарными динамическими звеньями являются звенья, динамика процессов в которых описывается ДУ не выше второго порядка. Передаточные функции ЭДЗ имеют вид простых множителей или простых дробей.

3. Понятие элементарного динамического звена Название звена Усилительное Инерционное Интегрирующее Дифференцирую щее Форсирующее Колебательное 3. Понятие элементарного динамического звена Название звена Усилительное Инерционное Интегрирующее Дифференцирую щее Форсирующее Колебательное Дифференциальное уравнение Передаточная функция

4. Основные характеристики и электронная модель усилительного звена Усилительным называется звено, которое описывается уравнением 4. Основные характеристики и электронная модель усилительного звена Усилительным называется звено, которое описывается уравнением вида Передаточная функция и комплексный коэффициент передачи Амплитудно-фазо-частотная характеристика j. Q (ω) К P(ω)

Амплитудно-частотная К(ω) и фазо-частотная ф(ω) характеристики φ(ω) K(ω) К 0 ω Амплитудно-частотная К(ω) и фазо-частотная ф(ω) характеристики φ(ω) K(ω) К 0 ω

Логарифмическая амплитудно-частотная и логарифмическая фазо-частотная характеристики L(ω) φ(ω) 20 lg. К 0 10 1000 Логарифмическая амплитудно-частотная и логарифмическая фазо-частотная характеристики L(ω) φ(ω) 20 lg. К 0 10 1000 Переходная характеристика lg ω 0 1 10 100 lg ω h(t) К 1(t) 0 t

Электронная модель усилительного звена R 0 R 1 Uвх > Uвых Электронная модель усилительного звена R 0 R 1 Uвх > Uвых

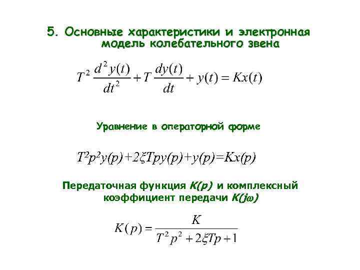
5. Основные характеристики и электронная модель колебательного звена Уравнение в операторной форме T 2 5. Основные характеристики и электронная модель колебательного звена Уравнение в операторной форме T 2 p 2 y(p)+2ξTpy(p)+y(p)=Kx(p) Передаточная функция K(p) и комплексный коэффициент передачи K(j )

Комплексный коэффициент передачи Разделив каждый член уравнения на Т 2, получим Где 0 = Комплексный коэффициент передачи Разделив каждый член уравнения на Т 2, получим Где 0 = 1/Т резонансная частота звена График функции K(j )

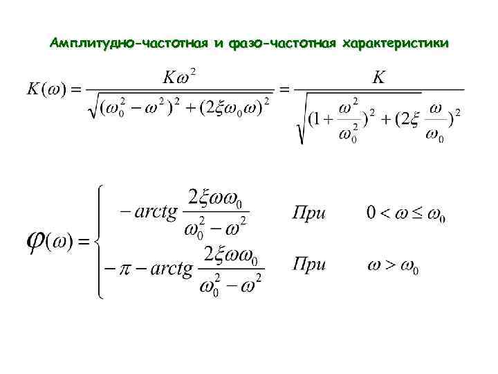
Амплитудно-частотная и фазо-частотная характеристики Амплитудно-частотная и фазо-частотная характеристики

Графики амплитудно-частотной и фазо-частотной характеристики Графики амплитудно-частотной и фазо-частотной характеристики

ЛАЧХ колебательного звена ЛАЧХ колебательного звена

Переходная характеристика ПХ получается путем подстановки х(t) = 1(t) в дифференциальное уравнение колебательного звена. Переходная характеристика ПХ получается путем подстановки х(t) = 1(t) в дифференциальное уравнение колебательного звена. В результате имеем: Электронная модель представляет собой последовательное включение инерционного и интегрирующего звеньев, охваченных отрицательной обратной связью.

График переходной характеристики K График переходной характеристики K