lek_17,18.ppt
- Количество слайдов: 14
Лекция № 17 ВЗАИМОДЕЙСТВИЕ Э/М ВОЛН С ВЕЩЕСТВОМ Литература: Иродов И. Е. Волновые процессы. Основные законы. – М. – С. П. : Физматлит, 1999. §§ 7. 4, 7. 5, стр. 227 – 232.
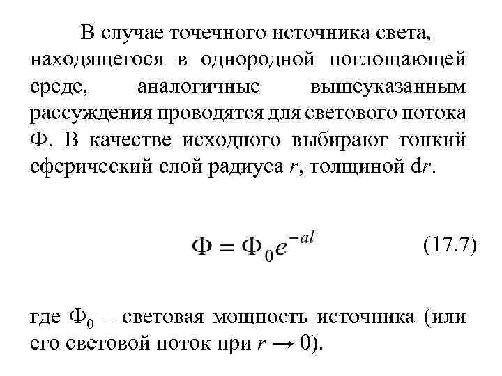
В случае точечного источника света, находящегося в однородной поглощающей среде, аналогичные вышеуказанным рассуждения проводятся для светового потока Ф. В качестве исходного выбирают тонкий сферический слой радиуса r, толщиной dr. (17. 7) где Ф 0 – световая мощность источника (или его световой поток при r → 0).
Коэффициент поглощения a зависит от длины волны света (в вакууме). Для жидких и твердых веществ зависимость a(λ)
для газов или паров металлов при невысоком давлении
Рассеяние света Механизм рассеяния света. Рассеяние света состоит в том, что световая волна, проходящая через вещество, вызывает колебания электронов в атомах (молекулах) вещества. Эти электроны возбуждают вторичные волны, распространяющиеся по всем направлениям. Вторичные волны оказываются когерентными между собой и интерферируют.
В однородной среде вторичные волны полностью гасят друга во всех направлениях, кроме направления распространения первичной волны. В силу этого перераспределения света по направлениям, т. е. рассеяния света в однородной среде не происходит. В неоднородной среде световые волны, дифрагируя на мелких неоднородностях среды, дают дифракционную картину в виде довольно равномерного распределения интенсивности по всем направлениям. Это явление и называют рассеянием света.
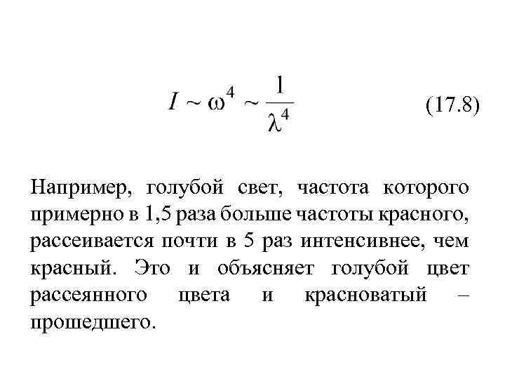
Пример сред с ярко выраженными оптическими неоднородностями – мутные среды, содержащие мелкие частицы, показатель преломления которых отличается от показателя преломления окружающей среды: аэрозоли (дым, туман), коллоидные растворы, матовые стекла и др. Закон Рэлея. При рассеянии света в мутных средах на неоднородностях, размеры которых малы по сравнению с длиной волны λ, коротковолновая часть спектра рассеивается значительно более интенсивно, чем длинноволновая
(17. 8) Например, голубой свет, частота которого примерно в 1, 5 раза больше частоты красного, рассеивается почти в 5 раз интенсивнее, чем красный. Это и объясняет голубой цвет рассеянного цвета и красноватый – прошедшего.
Поляризация рассеянного света. При рассеянии естественного света в мутной среде интенсивность рассеянного света (17. 9) где θ – угол рассеяния, I 0 – интенсивность света, рассеянного под θ = π/2 к направлению первичного светового пучка. Если размеры неоднородностей значительно больше длины волны света, то спектральный состав рассеянного света практически совпадает со спектральным составом первичного пучка. Этим объясняется белый цвет облаков.
Молекулярное рассеяние – рассеяние света, обусловленное флуктуациями плотности. Причиной оптических неоднородностей даже в тщательно очищенных от посторонних примесей жидкостях и газах являются флуктуации плотности (отклонения в пределах малых объемов плотности от ее среднего значения, возникающие в процессе хаотического теплового движения молекул среды). Из опыта: эффект, связанный с молекулярным рассеянием света, увеличивается с ростом температуры.
Голубой цвет неба объясняется молекулярным рассеянием (синие и голубые составляющие солнечного света рассеиваются сильнее, чем желтые и красные. ) При восходе и заходе Солнца прямой солнечный свет проходит через большую толщу атмосферы, при этом большая доля коротковолновой части спектра теряется на рассеяние. Из прямого света до поверхности Земли доходит преимущественно красная составляющая спектра, чем и объясняется красный цвет Солнца при восходе и заходе и красный цвет зари.
Ослабление узкого светового пучка. В результате рассеяния интенсивность узкого светового пучка убывает в направлении распространения быстрее, чем в случае одного поглощения. Поэтому для мутной среды в (17. 6) вместо коэффициента поглощения должен стоять коэффициент ослабления где a’ – коэффициент экстинкции, связанный с рассеивающими свойствами среды. Интенсивность узкого светового пучка будет изменяться с проходимым расстоянием l как (17. 10)
Лекция № 18 ЭЛЕКТРОМАГНИТНАЯ ПРИРОДА СВЕТА Литература: Павлов К. Б. Волновые свойства света. Учебное пособие. – М. : МВТУ, 1986.
Шкала э/м волн Радиоволны Инфракрасное (ИФ) излучение Видимый свет Ультрафиолетовое (УФ) излучение Переменные токи в проводниках и электронных потоках Излучение атомов Рентгеновское (R) излучение γ-излучение Ядерные процессы Излучение молекул Торможение заряженных частиц


