l17_2012_02_22 (расш).ppt
- Количество слайдов: 29
Лекция 17 (22. 02. 2012) Оптика металлов. Основы плазмоники. 1. Локализованные поверхностные плазмоны Литература: 1. Ландау и Лифшиц, "Электродинамика сплошных сред", том 8. 2. Тамм, “Основы теории электричества” Доп. литература: 1. C. Bohren and D. Huffman, Absorption and Scattering of Light by Small Particles, New York: John Wiley & Sons, Inc. (1983). 2. Eric C. Le Ru and Pablo G. Etchegoin, “Principles of surface-enhanced Raman spectroscopy”, Elsevier Ltd (2009). Электроны в металлах. Введение в квантовую теорию 2. Теплопроводность твердых тел. Границы теории Друде 3. Теория Зоммерфельда. Квантовый электронный газ (T=0) Литература: 1. Ландау и Лифшиц, «Статистическая физика. Часть 1", том V, Глава 5. 2. Н. Ашкрофт и Н. Мермин, “Физика твердого тела”.
Локализованный поверхностный плазмон в металлической частице I. Сферическая частица - - + + Поместим сферу радиуса с диэлектрической проницаемостью в однородную непоглощающую среду (действительная положительная величина). Приложим поле плоской электромагнитной волны. В частице возникнут поверхностные заряды и поляризация , индуцирующая дополнительное электромагнитное поле как внутри частицы, так и вблизи нее снаружи. Величина поляризации определяется поляризуемостью частицы. При определенных частотах резонансно увеличивается. Такая частота соответствуют резонансу моды локализованного поверхностного плазмона (ЛПП). Это резонансная частота коллективных колебаний электронной системы частицы. Мода ЛПП – затухающая, даже если - вещественная величина, т. к. часть энергии излучается в рассеянной волне.
Квазистатическое приближение (годится только для частиц с размерами много меньше длины волны света) - - + + Электромагнитное поле монохроматической волны заменяем на однородное электростатическое поле. При этом сохраняем частотную дисперсию комплексной диэлектрической функции. Задача резко упрощается. Вместо решения векторного уравнения Гельмгольца для векторного электрического поля Достаточно решить скалярное уравнение Лапласа для потенциала А затем определить электрическое поле, как В квазистатическом приближении из всех резонансных мод остается только дипольная мода, т. к. поляризация сферы в однородном поле - однородная
- - + + Одно упрощение: При решении уравнения Лапласа надо использовать граничные условия на поверхности сферы: Диэлектрические проницаемости входят в граничные условия только в виде отношения. Это значит, что вместо сферы с в среде с можно рассматривать сферу с в вакууме. Ответ будет тот же! Это задача об однородно-поляризованном шаре, которую мы уже решали (см. лекцию 11). Ответ простой: электрическое поле внутри шара с однородной поляризацией в вакууме
- - + + Поле внутри сферы Поле снаружи сферы Поляризованный шар в среде диполь с моментом ведет себя, как эквивалентный точечный где - объем шара
- - + + Тогда: ( - радиус вектор, начало отсчета в центре шара) Определим поляризуемость такого шара посредством формулы: условие дипольного резонанса локализованного поверхностного плазмона Выполняется приблизительно, когда: Это возможно, если сфера сделана из металла
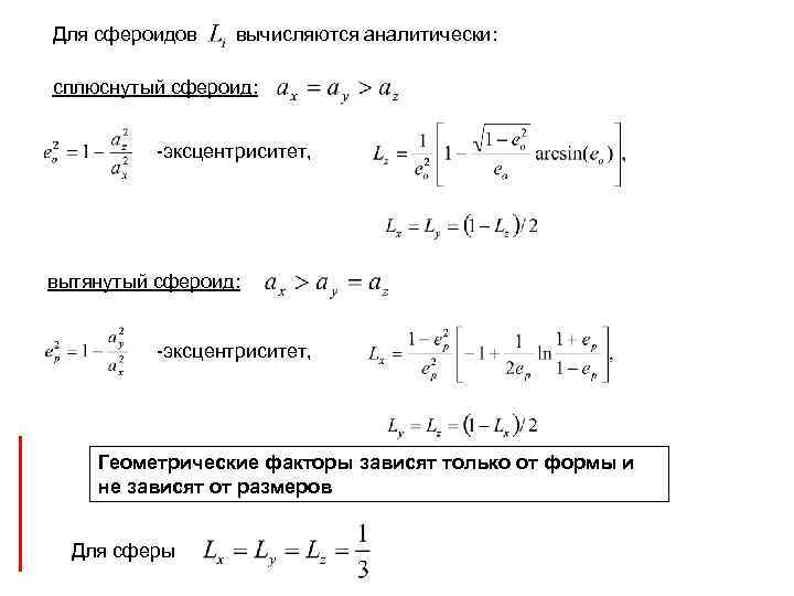
II. Эллипсоид Трехмерная фигура, поверхность которой удовлетворяет уравнению: - полуоси эллипсоида Важный частный случай - сфероиды сплюснутый сфероид (лепешка) вытянутый сфероид (сигара) сфера Меняя параметры сфероида можно хорошо аппроксимировать форму произвольных частиц
Свойство любого эллипсоида (а не только сферы): однородная поляризация в однородном электрическом поле Уравнение Лапласа для эллипсоида решается аналитически (см. Ландау и Лифшиц, Т 8, стр. 63) ОТВЕТ: при выборе осей координат вдоль главных осей эллипсоида и направлении внешнего поля вдоль осей имеем: - геометрический фактор (фактор деполяризации) В общем случае: где эллиптические интегралы второго рода
Для сфероидов вычисляются аналитически: сплюснутый сфероид: -эксцентриситет, вытянутый сфероид: -эксцентриситет, Геометрические факторы зависят только от формы и не зависят от размеров Для сферы
Резонансная концентрация поля Электрическое поле как внутри так и снаружи эллипсоида пропорционально поляризуемости и резонансно увеличивается на частоте локализованного поверхностного плазмона В сфере: В квазистатическом приближении частота и сила дипольного плазмонного резонанса в сфере зависит только от диэлектрических функций сферы и среды В эллипсоиде: Для эллипсоида частота резонанса зависит также от его формы При произвольном направлении внешнего поля - тензор и направление вектора поляризации в эллипсоиде может не совпадать с направлением вектора. Но поляризация также остается однородной.
“Ближнее поле” и “Дальнее поле” Электромагнитное поле осциллирующего диполя не совпадает с электростатическим полем диполя покоящегося (см. Тамм, стр. 465) Тем не менее, в непосредственной близости от осциллирующего диполя (в ближнем поле), электромагнитное поле в каждый момент времени t совпадает с полем статического диполя с моментом В силу этого, результаты, полученные в квазистатическом приближении, верны для ближнего поля диполя, на расстояниях много меньше длины волны света В дальнем (радиационном) поле, т. е. на расстояниях много больших длины волны, электромагнитное поле осциллирующего диполя представляет собой поперечную сферическую волну, распространяющуюся в направлении вектора : - сферические координаты с началом в центре диполя В “ближнем поле” поле спадает, как , а в “дальнем поле”, как
Свойства дальнего поля. Рассеяние света частицей. частица в непоглощающей среде: воображаемая сфера в дальнем поле частицы, на которую падает плоская э/м волна - результирующая мощность прошедшая внутрь сферы - рассеянная частицей мощность, прошедшая сквозь сферу - Интенсивность падающей волны - полная мощность, изъятая из поля волны - сечение поглощения - сечение рассеяния - сечение экстинкции сечения имеют размерность см 2 - Безразмерные эффективности - площадь сечения частицы в плоскости, перпендикулярной падающей волне
Для сферы в квазистатическом приближении: рассеяние имеет резонансный характер Сравнение эффективности рассеяния золотыми частицами разного размера, полученной в квазистатическом приближении и в точной теории Ми dipole Квазистатическое приближение работает при размерах частицы меньше ~20
Рассеяние на плазмонах - коллективных колебаниях электронной системы металлической частицы - - R + + Ми-Резонансы в спектрах рассеянии Gustav Mie, Annalen der Physik, "Beträge zur Optic trüber Medien, speziell kolloidaler Metallösungen", 1908
Приложение: результаты теории Густава Ми Решение уравнения Гельмгольца в виде разложения по сферическим гармоникам Коэффициенты рассеяния Ми функции Рикатти-Бесселя функции Ханкеля первого рода сферические функции Бесселя второго рода Программы на языке MATLAB для вычисления всего этого можно найти на сайте: http: //www. victoria. ac. nz/raman/book
Теплопроводность твердых тел Уже во времена Друде был известен эмпирический закон Видемана Франца (1853 г. ): Таким образом - число Лоренца, характерное для каждого металла Друде объяснил эту закономерность, предположив, что оба явления электропроводности и теплопроводности связаны с переносом электронов проводимости Замечание: в диэлектриках этот механизм отсутствует, главным механизмом переноса тепла является распространение упругих волн (фононов) в периодической решетке
Определение Плотность потока тепла есть вектор, параллельный направлению потока тепла и равный по абсолютной величине количеству тепловой энергии, пересекающей за единицу времени единичную площадь, перпендикулярную потоку. Закон Фурье Для малых градиентов температуры где - коэффициент теплопроводности т. к. направление потока тепла противоположно направлению градиента температуры Решеточную теплопроводность можно рассматривать как перенос энергии в газе фононов (модель Энштейна и Дебая). Используем классическую формулу для теплопроводности в кинетической теории газа: (см. например Киттель, стр. 235) Здесь Сv - теплоемкость (фононного газа), - средняя скорость (фононов), - средняя длина свободного пробега (фононов), столкновениями (с фононами и дефектами) - среднее время между
В рассмотренном нами ранее гармоническом приближении при распространении фононов отсутствует возможность каких бы то ни было столкновений. Теплопроводность идеального кристалла в гармоническом приближении бесконечна Строгая теория теплопроводности кристаллов должна учитывать ангармонизм фононов, т. е. затухание упругих волн в результате их взаимодействия Теплопроводность металлов в модели Друде Согласно предположению Друде, скорость электрона после каждого столкновения соответствует локальной температуре, чем выше температура - тем большей энергией обладает электрон после столкновения. При таких условиях всегда будет существовать суммарный тепловой поток, направленный в сторону области с более низкой температурой.
Действительно, даже если среднее значение скорости электронов равно нулю (электрический ток отсутствует), суммарный тепловой поток не равен нулю, так как электроны, приходящие из области с более высокой температурой имеют более высокие энергии. Развивая эти представления в рамках классической статистической модели, Друде получил выражение, замечательно согласующееся с законом Видемана. Франца. Однако при ближайшем рассмотрении согласие оказалось только качественным - он допустил две ошибки (в оценке теплоемкости электронного газа и среднего квадрата скорости электрона), которые компенсировали друга. Корректная теория тепловых свойств свободного электронного газа возможна только с использованием квантовой статистики. Законы классического идеального газа неприменимы для электронного газа в металле.
Газ свободных электронов: квантовая теория Зоммерфельда Теория Друде споткнулась на вопросе о теплоемкости металла. Согласно классической статистике вклад каждого электрона в теплоемкость должен равняться. Экспериментально измеренная теплоемкость при комнатной температуре оказалась на два порядка меньше предсказанной - электронный вклад фактически отсутствует! Предположения теории Зоммерфельда в большинстве приложений совпадают со всеми предположениями модели Друде, кроме одного: Распределение электронов по скоростям описывается не классической статистикой Максвелла-Больцмана, а квантовой статистикой Ферми. Дирака Классическая статистика: Число электронов в единице объема, скорости которых лежат в интервале равно , где n -плотность электронов
Квантовая статистика Ферми-Дирака A&M: T 0 - температура, определяемая из условия нормировки: Распределения Максвелла. Больцмана и Ферми. Дирака при комнатной температуре и типичной металлической плотности. Масштаб одинаков для обоих распределений.
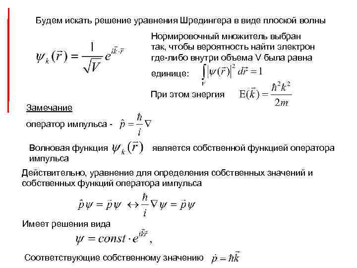
"Квантовый" электронный газ в основном состоянии (Т=0) Используем приближение свободных электронов - электроны не взаимодействуют с ионами решетки. Поэтому общая энергия электрона определяется только его кинетической энергией. Используем приближение независимых электронов - электроны не взаимодействуют друг с другом. Поэтому можно решать одноэлектронную задачу: вычислим уровни энергии отдельного электрона в объеме V и заполним эти уровни снизу вверх в соответствии с принципом Паули, который запрещает двум электронам одновременно занимать один электронный уровень Для описания отдельного электрона необходимо знать его волновую функцию и направление спина (одно из двух возможных: +1/2 или -1/2) Одноэлектронное стационарное уравнение Шредингера свободного электрона:
Будем искать решение уравнения Шредингера в виде плоской волны Нормировочный множитель выбран так, чтобы вероятность найти электрон где-либо внутри объема V была равна единице: При этом энергия Замечание оператор импульса Волновая функция импульса является собственной функцией оператора Действительно, уравнение для определения собственных значений и собственных функций оператора импульса Имеет решения вида Соответствующие собственному значению
Постулат квантовой механики Если состояние частицы описывается волновой функцией, являющейся собственной функцией какого-либо оператора, то соответствующая оператору физическая величина имеет в этом состоянии определенное значение, равное собственному значению оператора Таким образом, электрон с волновой функцией обладает определенным импульсом, который пропорционален - волновому вектору: и скоростью: Энергия электрона: де-бройлевская длина волны электрона
Контрольные вопросы 1. Квазистатическое приближение: условия и границы применимости? 2. Почему квазистатическое приближение для эллипсоидов иногда называют дипольным приближением? 3. Как вычислить резонансную частоту плазмона, локализованного в металлической сфере? (в пренебрежении поглощением и в квазистатическом приближении) 4. Что такое сфероид? 5. Что можно сказать про поляризацию произвольного эллипсоида в однородном электростатическом поле? 6. Какими параметрами определяются деполяризующие факторы эллипсоида? 7. Чему равны факторы деполяризации сферы? 8. Какими факторами определяется частота дипольного плазмонного резонанса в сфере (в квазиклассическом приближении)? 9. Какими факторами определяется частота дипольного плазмонного резонанса в сфероиде (в квазиклассическом приближении)? 10. Электромагнитное поле осциллирующего диполя в ближнем и дальнем поле?
11. Как связаны друг с другом сечения рассеяния, поглощения и экстинкции света частицей? Их размерности? 12. От каких параметров зависит сечение рассеяния света на маленькой частице (в квазистатическом приближении)? 13. Закон Видемана-Франца? 14. Закон Фурье? 15. Чему равна теплопроводность идеального кристалла в гармоническом приближении? 16. В чем основное отличие теорий Друде и Зоммерфельда? 17. Волновая функция свободного электрона? 18. В каком случае для квантовомеханической системы некоторая физическая величина имеет определенное значение? Чему равно это значение? 19. Собственные значения и собственные функции оператора импульса для свободного электрона? 20. Что такое длина волны Де Бройля электрона?
Задачи новые 1*. Как связаны частота объемного плазмона "друдевского" металла и частота плазмона, локализованного в сфере этого металла, помещенной в вакуум (в квазистатическом приближении)? 2. Вывести выражение для поляризуемости бесконечного цилиндра в направлении перпендикулярном его оси (в квазистатическом приближении)?
Задачи старые 1. Рассчитать коэффициент отражения Al при нормальном падении на длине волны 500 нм. Статическая проводимость Al: Плотность носителей: 2. В модели Друде-Лоренца найти спектр коэффициента поглощения в приближении в виде зависимости. 3. Рассчитать глубину проникновения электромагнитной волны в глубину медного образца (статическая проводимость для двух частот: 50 Hz и 100 MHz. ) 4. Вычислить как функцию диэлектрических проницаемостей двух сред, разделенных интерфейсом металл-диэлектрик следующих величин: Значки || и соответствуют параллельной и перпендикулярной к интерфейсу компонентам полей в ППП. Остальные обозначения – из лекции 16.
5. Найти общее выражение для коэффициентов Френеля для 3 слойной среды (две среды полубесконечная, а третья – слой толщиной d между ними) как функцию коэффициентов Френеля rij, tij для интерфейсов между i-й и j-й средами.


