lection_14_Yanukovich.ppt
- Количество слайдов: 37
Лекция 14. Переменный электрический ток. Электрические колебания 1. 2. 3. 4. 5. 6. Квазистационарные токи. Метод векторных диаграмм. Резонанс напряжений. Резонанс токов. Мощность в цепи переменного тока. Электрические колебания. Радиоспектроскопические методы и их медико-биологические применения
1. Квазистационарные токи. Метод векторных диаграмм n n Переменный ток является квазистационарным, если мгновенное значение силы такого тока во всех сечениях цепи практически одинаково. Его изменения происходят достаточно медленно, а электромагнитные возмущения распространяются по цепи с очень высокой скоростью.
Резистор, к концам которого приложено переменное напряжение
Цепь содержит катушку индуктивности
Сила тока в цепи с катушкой индуктивности
Реактивное индуктивное сопротивление
Цепь, содержащая конденсатор
Сила тока в цепи с конденсатором
Реактивное ёмкостное сопротивление
Цепь, содержащая резистор, конденсатор и катушку индуктивности
Сила тока в RLC-цепи
Полное сопротивление цепи
2. Резонанс напряжений n n n Условию удовлетворяет частота, которая называется резонансной. При этом полное сопротивление цепи становится минимальным, равным активному сопротивлению R в цепи, и ток определяется этим сопротивлением. Это явление называется резонансом напряжений (или последовательным резонансом).
При резонансе напряжений n Добротность контура
Затухающие колебания n Коэффициент затухания n Резонансная частота
Формула Томпсона n Период колебаний в RLC цепи
3. Резонанс токов
Сила тока в цепи n Явление резкого уменьшения амплитуды силы тока во внешней цепи, питающей параллельно включённые конденсатор и катушку индуктивности, приближении частоты приложенного напряжения к резонансной частоте называется резонансом токов (параллельным резонансом).
Применение резонанса токов n Рассматриваемый контур оказывает большое сопротивление переменному току с частотой, близкой к резонансной. Это свойство используется в резонансных усилителях, позволяющих выделять одно отдельное колебание из сигнала сложной формы.
4. Мощность в цепи переменного тока n Мгновенное значение мощности в цепи переменного тока равно произведению мгновенных значений напряжения и силы тока
Мгновенное значение мощности
Среднее значение мощности за период колебаний
Действующее значение тока и напряжения n n n Из векторной диаграммы Такую мощность развивает постоянный ток действующие или эффективные значения тока и напряжения.
5. Электрические колебания
Свободные электрические колебания n n Закон Ома для замкнутой RLCцепи, не содержащей внешнего источника тока, записывается в виде напряжение на конденсаторе ток в цепи В правой части этого соотношения стоит ЭДС самоиндукции катушки.
Уравнение, описывающее свободные колебания в RLCконтуре
Аналогия процессов свободных электрических и механических колебаний
Свободные колебания без затухания n n q(t) = q 0 cos(ωt + φ0). В отсутствие затухания свободные колебания в электрическом контуре являются гармоническими, то есть происходят по закону
Затухающие колебания в контуре
Затухающие колебания n Скорость затухания зависит от электрического сопротивления R контура. Интервал времени =1/ в течение которого амплитуда колебаний уменьшается в e ≈ 2, 7 раза, называется временем затухания.
Вынужденные колебания n Колебания, возникающие под действием внешней, периодически изменяющейся ЭДС называются вынужденными электромагнитными колебаниями
Вынужденные колебания в контуре
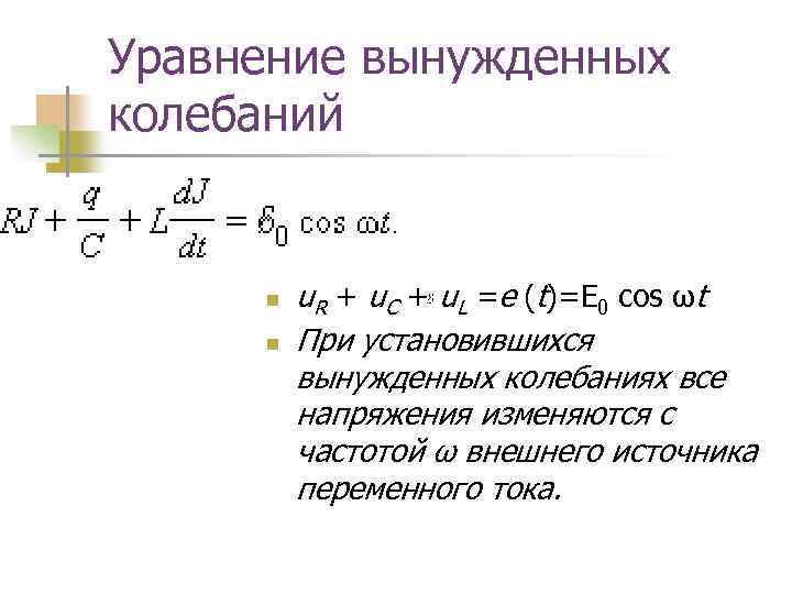
Уравнение вынужденных колебаний n n u. R + u. C + u. L =e (t)=E 0 cos ωt При установившихся вынужденных колебаниях все напряжения изменяются с частотой ω внешнего источника переменного тока.
Изображение гармонических колебаний A cos (ωt + φ1), B cos (ωt + φ2) и их суммы C cos (ωt + φ) с помощью векторов на векторной диаграмме
Уравнение вынужденных колебаний n n собственная частота контура коэффициент затухания
Амплитудное значение заряда, значение тангенса разности фаз и резонансная частота при вынужденнцх колебаниях
Зависимость амплитуды вынужденных колебаний от частоты при различных значениях коэффициента затухания
lection_14_Yanukovich.ppt