LF13_Providniki_v_elektrichnomu_poli.ppt
- Количество слайдов: 26
Лекція 13. Провідники в електричному полі 1. Рівновага зарядів в провіднику. 2. Провідники в зовнішньому електричному полі. 3. Генератор Ван-де-Граафа. 4. Електроємність. 5. Конденсатори. 6. З'єднання конденсаторів.
Рівновага зарядів в провіднику • Внесемо до провідника надлишковий заряд. Заряди переміщуються в провіднику при наявності найменшої різниці потенціалів. Тому рівновага зарядів в провіднику досягається при умовах: • а) Е = 0, тобто φ = const. • б) на поверхні провідника E = En - силові лінії направлені лише по нормалі до провідника. • Таким чином, поверхня провідника еквіпотенціальна. Якщо в результаті певних процесів виникне різниця потенціалів між точками на поверхні, тобто створиться нерівноважний стан, ця різниця потенціалів спричинить рух носіїв заряду до тих пір, поки не зникне різниця потенціалів.
Рівновага зарядів в провіднику • Оскільки в рівновазі поле всередині провідника відсутнє (інакше протікав би електричний струм), то потік через поверхню ΦD = 0. Згідно з теоремою Остроградського-Гауса всередині поверхні, проведеної в провіднику довільним чином, Σqi = 0. Отже, в рівновазі в об'ємі провідника не може бути надлишкових зарядів. Всі вони на поверхні з густиною σ.
Рівновага зарядів в провіднику • Якщо на поверхні провідника виділити циліндр з площею основи d. S, бокова поверхня якого паралельна силовим лініям, причому нижня основа знаходиться під поверхнею, а зовнішня – над поверхнею, то, використовуючи теорему Остроградського-Гауса, легко бачити, що поле над поверхнею Dd. S = σd. S, звідки D = σ і Тут - для навколишнього середовища.
Рівновага зарядів в провіднику • Якщо форма провідника в перерізі не кругла, то еквіпотенціальна поверхня поблизу поверхні провідника схожа на поверхню провідника. На великих відстанях еквіпотенціальні поверхні стають сферичними.
Рівновага зарядів в провіднику
Рівновага зарядів в провіднику • Поблизу виступів еквіпотенціальні поверхні розміщені густо, отже, напруженість поля тут більша. Звідси, густина зарядів на виступах велика. • Поблизу заглибин еквіпотенціальні поверхні розміщені рідше, отже, поле слабкіше. • Особливо великі поля на гострих виступах (вістрях). Відбувається навіть іонізація газу поблизу вістря. Іони газу з протилежним знаком рухаються до голки, а з однаковим знаком від неї. Створюється електричний вітер. Заряд провідника зменшується, відносячись вітром. Таке явище називається витіканням заряду з вістря.
Провідники в зовнішньому електричному полі. • При внесенні провідника в зовнішнє електричне поле заряди рухаються: “+” по полю, а “-” - проти поля. В результаті на кінцях провідника створюються заряди протилежного знаку. Поле цих зарядів направлене проти зовнішнього поля. Процес накопичення зарядів спричинює зменшення поля в провіднику і триває до тих пір, поки не стане Е = 0, а на поверхні E = En. Таким чином, на поверхні провідника розриваються силові лінії зовнішнього поля. Вони закінчуються на індукованих зарядах. Тому і можна захиститись від зовнішнього електричного поля за допомогою металевого екрану. Екран діє навіть в тому випадку, коли він – сітка.
Електростатичне поле всередині провідника
Захист від електричного поля
Провідники в зовнішньому електричному полі. • Маємо практичне застосування: оскільки всередині провідника немає надлишкових зарядів, то видалення речовини не вплине на рівноважне розміщення зарядів. Електричне поле не проникає крізь металевий екран в порожнину (електростатичний захист приладів). • Такий ефект узгоджується з тим, що однойменні заряди відштовхуються і локалізуються якнайдалі один від одного.
Провідники в зовнішньому електричному полі. Натікання зарядів. • Наявність вістря може привести до заряджання тіла (натікання на нього зарядів) шляхом поляризації та стікання протилежного заряду. На рисунку продемонстровано, як з зарядженої пластини переноситься заряд на вістря. Розряд в повітрі виникає, коли напруженість поля досягає 30 к. В/см (пробій в газі). В кварці поле розряду (пробою) досягає 106÷ 107 В/см. Пробій у вакуумі виникає виключно за рахунок емісії з нерівностей на поверхні електроду.
Генератор Ван-де-Граафа • Генератор Ван-де-Граафа (1931 р. ) складається з металевої кулі великого діаметра, генератора напруги, вістря і діелектричного шнека. За допомогою генератора напруги (ГН) створюється наруга n· 104 В. Через гостре вістря заряди стікають на діелектричну стрічку (гума, шовк). Стрічка рухається всередину кулі (кондуктора). Там інше вістря забирає заряди, які тут же переходять на поверхню кулі. Так досягається поле ~107 В. Щоб не було пробою в повітрі, радіус кулі великий до 10 м.
Генератор Ван-де-Граафа • Оскільки напруженість поля пробою повітря збільшується з підвищенням тиску, кулю вміщують в камеру з підвищеним тиском. Так вдається суттєво збільшити напругу генератора (до 15 -20 МВ). • Напругу можна подвоїти, якщо поставити два генератори, один з яких заряджається позитивними зарядами, а інший – негативними. • Такі генератори використовуються для прискорення заряджених частинок, а також для високовольтної техніки зі слабкими струмами (до 10 м. А).
Електроємність • Якщо провіднику з зарядом q додали заряд dq, то він повинен розміститись на поверхні аналогічно першому. Відношення густини зарядів в двох довільних точках повинно бути однаковим. • Потенціал провідника ~q на ньому. Отже, q = CU, де С – коефіцієнт, який називається електроємністю. Величина чисельно дорівнює заряду, перенесення якого збільшує потенціал φ на 1.
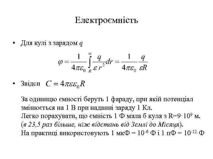
Електроємність • Для кулі з зарядом q • Звідси За одиницю ємності беруть 1 фараду, при якій потенціал змінюється на 1 В при наданні заряду 1 Кл. Легко порахувати, що ємність 1 Ф мала б куля з R=9· 109 м. (в 23, 5 раз більше, ніж відстань від Землі до Місяця). На практиці використовують 1 мк. Ф = 10 -6 Ф і 1 п. Ф = 10 -12 Ф
Конденсатори • Окремий провідник має малу ємність. Щоб збільшити ємність, створені конденсатори. Це збільшення досягається тим, що на двох пластинах розміщують протилежні заряди. Вони розміщуються близько між собою і тому приводять до суттєвого зменшення потенціалу. Електричне поле повністю локалізоване між пластинами, тому зовнішні тіла не впливають на нього. Вільні заряди на пластинах конденсатора однакові за величиною і протилежні за знаком. Тоді ємність конденсатора
Конденсатори
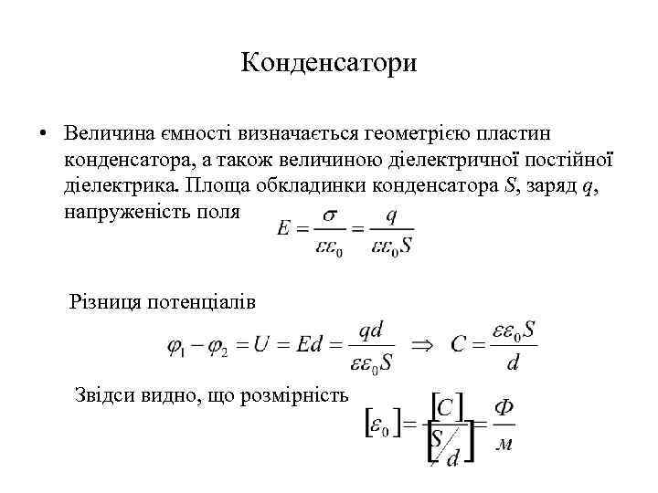
Конденсатори • Величина ємності визначається геометрією пластин конденсатора, а також величиною діелектричної постійної діелектрика. Площа обкладинки конденсатора S, заряд q, напруженість поля Різниця потенціалів Звідси видно, що розмірність
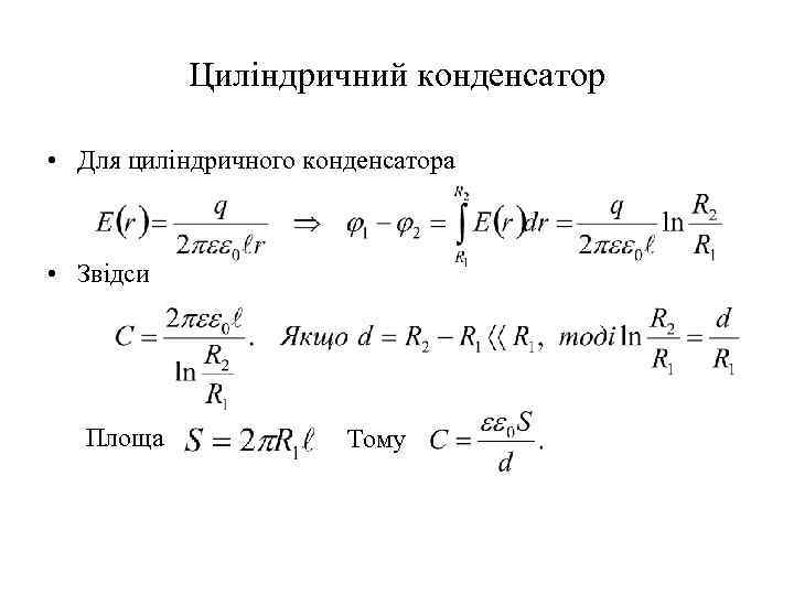
Циліндричний конденсатор • Для циліндричного конденсатора • Звідси Площа Тому
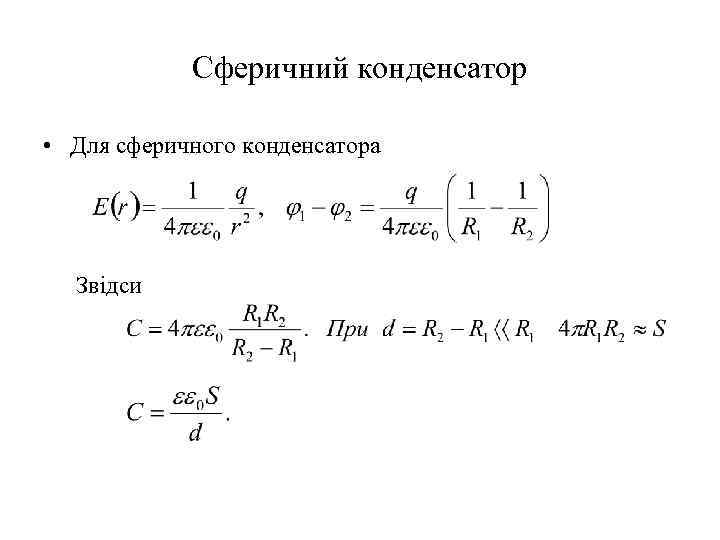
Сферичний конденсатор • Для сферичного конденсатора Звідси
Конденсатори • Використання сегнетоелектрика дозволяє отримати конденсатор з великою ємністю. • Крім ємності конденсатор характеризується граничною напругою (Umax), тобто різницею потенціалів, яку можна прикладати до обкладинок. Якщо діелектрик витримує поле 105÷ 106 В/см, а його товщина d = 1 мкм, тоді Umax < 10÷ 100 В. • При U ≥ Umax діелектрик руйнується.
З'єднання конденсаторів • 1. Паралельне з'єднання конденсаторів. Всі верхні обкладинки мають потенціал φ1, а нижні – φ2. Отже, накопичується сумарний заряд
З'єднання конденсаторів 2. Послідовне з’єднання конденсаторів Друга обкладинка першого конденсатора з'єднана з першою обкладинкою другого конденсатора. Отже, вони мають однаковий потенціал. При цьому заряд перемістився на другу обкладинку першого конденсатора. Все поле локалізувалось між пластинками конденсатора.
З'єднання конденсаторів • При послідовному підключенні наступного конденсатора процес повторюється. Отже, всі послідовно з'єднані конденсатори заряджені однаковим зарядом. • При послідовному з'єднанні конденсаторів загальна різниця потенціалів дорівнює сумі різниць потенціалів на всіх конденсаторах. Звідси
З'єднання конденсаторів • Схеми з'єднання конденсаторів


