Лекция 12 Системы эконометрических








![• ПРЕДОПРЕДЕЛЕННЫЕ ПЕРЕМЕННЫЕ [predetermined variables] — в эконометрической • ПРЕДОПРЕДЕЛЕННЫЕ ПЕРЕМЕННЫЕ [predetermined variables] — в эконометрической](https://present5.com/presentation/3/39287907_101532298.pdf-img/39287907_101532298.pdf-9.jpg)






Лекция 12 н2 Структ модели.ppt
- Количество слайдов: 15
Лекция 12 Системы эконометрических уравнений 1. Системы одновременных уравнений 2. Проблема идентификации модели
Многие экономические взаимосвязи допускают моделирование одним уравнением, но при анализе сложных экономических систем использование отдельных уравнений регрессии является иногда очень грубым предположением: практически изменение одной переменной, как правило, не может происходить при абсолютной неизменности других.
Например, при оценке эффективности производства нельзя руководствоваться только моделью рентабельности. Она должна быть дополнена моделью производительности труда, а также моделью себестоимости единицы продукции. Поэтому в последние десятилетия в экономических исследованиях важное место заняла проблема описания структуры связей между переменными, системой, так называемых, одновременных уравнений, называемых также структурными уравнениями.
Классическим примером является одновременное формирование спроса и предложения товара в зависимости от его цены Р, (I – доход), где Qd, Qs - объем спроса и объем предложения:
Пример системы независимых уравнений: Если зависимая переменная у одного уравнения выступает в качестве фактора в другом уравнении, то получаем систему структурных уравнений:
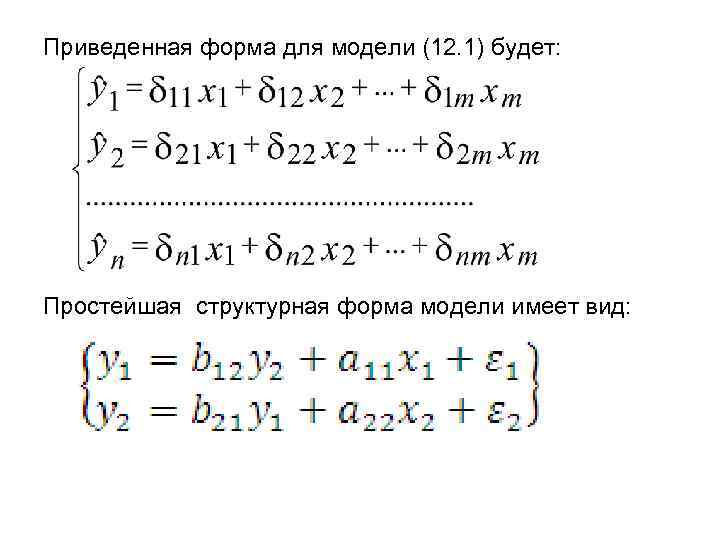
Для решения систем независимых уравнений и рекурсивных уравнений можно использовать обычный МНК. Для решения же систем взаимосвязанных (или одновременных) уравнений приходится применять другие методы. Для этого сначала систему из структурной формы преобразуют в приведенную форму. Структурная форма модели (12. 1) объясняет экономический механизм формирования экзогенных переменных и имеет вид:
Приведенная форма для модели (12. 1) будет: Простейшая структурная форма модели имеет вид:
С помощью несложных преобразований получаем значения коэффициентов приведенной формы:
• ПРЕДОПРЕДЕЛЕННЫЕ ПЕРЕМЕННЫЕ [predetermined variables] — в эконометрической модели — совокупность текущих и лаговых экзогенных переменных и лаговых эндогенных переменных. Другое название: заранее определенные переменные.
Правило определения идентифицируемости уравнения: Если обозначить число эндогенных переменных в j-м уравнении системы через Н, а число предопределенных переменных, которые содержатся в системе, но не входят в данное уравнение, - через D, то условие идентифицируемости модели запишется следующим образом: D+1=H – уравнение идентифицируемо, D+1
Другими словами, для однозначного определения параметров в структурной форме (т. е. система идентифицируема) количество определяемых параметров в каждом уравнении должно совпадать с общим количеством предопределенных (экзогенных и лаговых) переменных, т. е количество включенных в это уравнение эндогенных переменных -1 (кроме переменной в правой части уравнения) должно быть равно количеству экзогенных переменных, не включенных в это уравнение. Иначе говоря, количество определяемых параметров в каждом уравнении должно равняться количеству эндогенных переменных.
• Структурный параметр называется идентифицируемым, если он может быть однозначно определен с помощью МНК. • Структурный параметр называется неидентифицируемым, если его значение невозможно получить, даже зная точные значения параметров приведенной формы. • Структурный параметр называется сверхидентифицируемым, если метод оценки параметров дает несколько различных его оценок.
Правило определения идентифицируемости системы: 1. Система считается идентифицируемой, если все уравнения системы идентифицируемы. 2. Система считается неидентифицируемой, если хотя бы одно уравнение системы неидентифицируемо. 3. Если в системе отсутствуют неидентифицируемые уравнения, но есть сверхидентифицируемые, то система считается сверхидентифицируемой.
Дана следующая система из трех уравнений: Может ли быть использован обычный МНК для оценки каждого из этих уравнений? • а) нет; • б) только для первого; • в) только для второго и третьего; • г) да, для каждого уравнения.
Имеется следующая модель: Она имеет следующие характеристики: • а) 3 эндогенные и 3 экзогенные переменные, модель идентифицируема; • б) 3 эндогенные и 2 экзогенные переменные, модель сверхидентифицируема; • в) 3 эндогенные и 2 экзогенные переменные, модель неидентифицируема; • г) 3 эндогенные и 2 экзогенные переменные, все уравнения неидентифицируемы

