Скачать презентацию Лекция 12 Первое начало термодинамики Термодинамика Скачать презентацию Лекция 12 Первое начало термодинамики Термодинамика

Лекция No.12 по механике.pptx

  • Количество слайдов: 15

Лекция № 12 Первое начало термодинамики. Лекция № 12 Первое начало термодинамики.

Термодинамика – это наука о тепловых явлениях Термодинамика рассматривает изолированные системы тел, находящиеся в Термодинамика – это наука о тепловых явлениях Термодинамика рассматривает изолированные системы тел, находящиеся в состоянии термодинамического равновесия. Это означает, что в таких системах прекратились все наблюдаемые макроскопические процессы. Важным свойством термодинамически равновесной системы является выравнивание температуры всех ее частей. Если термодинамическая система была подвержена внешнему воздействию, то в конечном итоге она перейдет в другое равновесное состояние. Такой переход называется термодинамическим процессом. Если процесс протекает достаточно медленно (в пределе бесконечно медленно), то система в каждый момент времени оказывается близкой к равновесному состоянию. Процессы, состоящие из последовательности равновесных состояний, называются квазистатическими

Первое начало в термодинамике. Первое начало в термодинамике.

Внутренняя энергия. Количество теплоты. Работа в термодинамике Внутренняя энергия. Количество теплоты. Работа в термодинамике

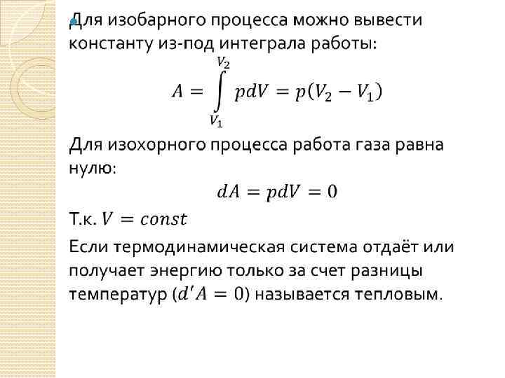
 Три различных пути перехода из состояния (1) в состояние (2). Мы видим что Три различных пути перехода из состояния (1) в состояние (2). Мы видим что работа зависит от типа процесса.

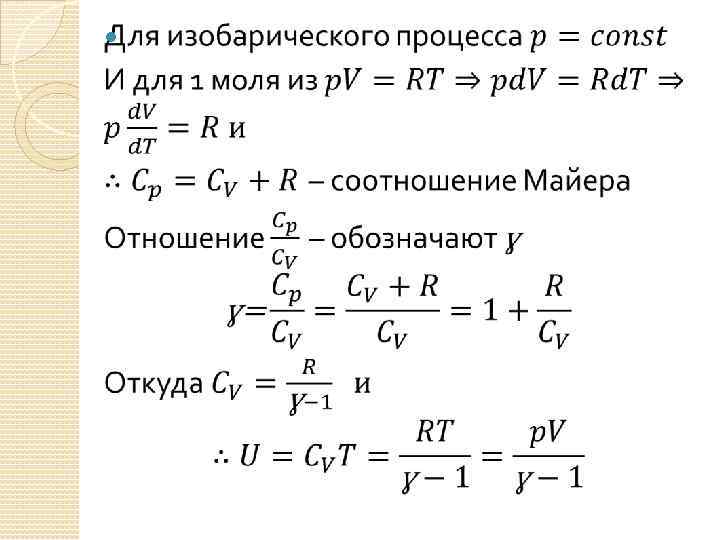
Теплоемкость идеального газа. Теплоемкость идеального газа.

Адиабатический процесс Адиабатический процесс

Как считать степени свободы? H H Как считать степени свободы? H H