12a_Lts-11-12_Gemodinamika_1112051230.ppt
- Количество слайдов: 153
Лекция № 12 (к занятию № 14) Часть 1 Тема: Кровообращение. Лимфообращение. Медицинский факультет Специальности: 2011 / 2012 учебный год 5 декабря 2011 года
Литература основная Физиология человека Под редакцией В. М. Покровского, Г. Ф. Коротько Медицина, 2003 (2007) г. С. 307 -320, 331 -346.
Литература основная Физиология человека В двух томах. Том I. Под редакцией В. М. Покровского, Г. Ф. Коротько • Медицина, 1997 (1998, 2000, 2001) г. С. 363 -378, 390 -400.
• Основы современной физиологии кровотока связывают с именами В. Гарвея, Л. Эйлера, Д. Бернулли, Ж. Пуазейля. • Задача построения общей математической модели сердечно сосудистой системы и компьютерных методов её исследования на данный момент не решена. • Это связано со сложностью системы, функционирование которой зависит от огромного количества факторов, и эти зависимости во многом остаются не формализованными даже на физиологически описательном уровне.
Вопрос 1 История изучения системы кровообращения
• Открытие кровообращения Гарвеем сделано в 1615 г. , за 46 лет до описания Мальпиги капилляров Уильям Гарвей (William Harvey; 1578 1657), английский врач, основоположник физиологии и эмбриологии.
• только в 1628 г. во Франкфурте был опубликован труд Гарвея «Анатомическое исследование о движении сердца и крови у животных» • (Exercitatio anatomica de motu cordis et sanguinis in animalibus). • В нём он впервые сформулировал свою теорию кровообращения и привел экспериментальные доказательства в её пользу.
Гарвей В. Анатомическое исследование о движении сердца и крови у животных. Перевод и примечании M. М. Быкова с предисловием академика Я. П. Павлова. (М. -Л. : Госиздат, 1927. - Классики естествознания. Книга XVI) Гарвей В. Анатомическое исследование о движении сердца и крови у животных. Перевод, редакция и комментарии К. М. Быкова. (М. : Издательство Академии Наук СССР, 1948. - Классики науки)
• У. Гарвей впервые в истории медицины экспериментально показал, что кровь движется от желудочков сердца по артериям и возвращается к предсердиям по венам.
• У. Гарвей рассказывает Карлу I о циркуляции крови у животных
• Жан Батист Мольер (1622 1673) • Великий комедиограф пригвоздил противников У. Гарвея словами доктора Диафуаруса в «Мнимом больном» : «Мне особенно нравится в нем, что он слепо привязан к мнениям древних и никогда не желает понять, ни даже выслушать доказательств и опытов в пользу кровообращения и других той же закваски мнений» .
Сергей Сергеевич Брюхоненко (1890– 1960) В 1926 году в сотрудничестве с доктором Чечулиным разработал аппарат для искусственного кровообращения С 1929 по 1937 год аутожектор был успешно использован при операциях на открытом сердце у собак, которые выполнил Николай Теребинский (1880– 1959)
Джон Гиббон • 16 мая 1953 года Д. Гиббон выполнил первую в мире успешную операцию с использованием созданного им аппарата искусственного кровообращения. • Пациентка тяжело больная 18 летняя девушка с большим ДМПП, подтверждённым при катетеризации сердца. • Время работы аппарата составило 26 минут, при этом дефект был закрыт. • Девочка поправилась и прожила до 1980 х годов.
Вопрос 2 Понятия «система кровообращения» , «сердечно-сосудистая система» , «гемодинамика»
КРОВООБРАЩЕНИЕ — непрерывное движение крови по замкнутой системе полостей сердца и кровеносных сосудов, обусловленное сокращениями сердца, пульсирующих сосудов. — circulate sanguinis
СЕРДЕЧНО-СОСУДИСТАЯ СИСТЕМА — сердце и кровеносные сосуды, обеспечивающие движение крови — транспортирующая подсистема в системе кровообращения
ГЕМОДИНАМИКА — движение крови по полостям сердца и сосудам — раздел «Гидродинамики»
Вопрос 3 Структура системы кровообращения
«Система кровообращения» и «сердечно‑сосудистая система» не синонимы !
• Часто понятия «система кровообращения» и «сердечно‑сосудистая система» отождествляют. Это, по меньшей мере, неточно. • Сердечно сосудистая система – только часть системы кровообращения. • Термин «кровообращение» был введен как указание на способность крови «обращаться» , или циркулировать в замкнутой системе. Сложилось положение, когда форма перестала соответствовать содержанию: термин «кровообращение» стали использовать как синоним «гемодинамики» .
Круги кровообращения • данное понятие условно, так как только у рыб круг кровообращения полностью замкнут. • У всех других животных конец большого круга кровообращения является началом малого и наоборот, что не дает возможности говорить об их полной замкнутости. • Фактически, оба круга кровообращения составляют единое целое кровеносное русло, в двух участках которого (правом и левом сердце), крови сообщается кинетическая энергия.
Круги (полукруги) кровообращения
Единое сердечно‑сосудистое русло
Общая структура сердечнососудистого русла • Слева – русло большого круга кровообращен ия, • справа – малого.
Схема кровообращения: • ЛЖ – левый желудочек сердца, • БКК – большой круг кровобращения, • ПП – правое предсердие, • ПЖ – правый желудочек сердца, • МКК малый круг кровобращения, • ЛП – левое предсердие.
Схема кровообращения: • ЛЖ – левый желудочек сердца, • БКК – большой круг кровобращения, • ПП – правое предсердие, • ПЖ – правый желудочек сердца, • МКК малый круг кровобращения, • ЛП – левое предсердие.
Схема кровообращения: • • • ЛЖ – левый желудочек сердца, БКК – большой круг кровобращения, ПП – правое предсердие, ПЖ – правый желудочек сердца, МКК малый круг кровобращения, ЛП – левое предсердие.
Схема кровообращения: • Распределение кровотока в параллельно соединённых отделах сосудистой системы.
Исключения в общей структуре сосудистых коммуникаций • Воротная система печени
Исключения в общей структуре сосудистых коммуникаций • Воротная система аденогипофиза
Исключения в общей структуре сосудистых коммуникаций • «Чудесная» сосудистая сеть почек 1 – афферентная артериола 2 – клубочковые капилляры 3 – эфферентная артериола
Вопрос 4 Система кровообращения плода
Кровообращение плода 1 верхняя полая вена, 2 овальное отверстие, 3 нижняя полая вена, 4 венозный проток, 5 портальный синус, 6 воротная вена, 7 вена пуповины, 8 артерии пуповины, 9 – плацента, 10 надчревные артерии, 11 артериальный проток.
Упрощённые схемы кровообращения у плода, которую легко воспроизвести.
• Схема кровообращения плода, иллюстрирующая «параллельность» работы левого и правого сердца на большой круг кровообращения (БКК). Обозначения те же
Для фетального кровообращения характерны: 1. Связь между правой и левой половиной сердца и крупными сосудами — два право левых шунта. 2. Значительное превышение, МОК большого круга кровообращения над МОК малого круга. 3. Поступление к мозгу, сердцу, печени, верхним конечностям более богатой кислородом крови, чем к нижней половине тела. 4. Практически одинаковое, низкое, кровяное давление в легочной артерии и аорте.
Внутриутробное преждевременное закрытие овального окна • Антенатальный диагноз. • Редкая патология. • Развивается правожелудочковая сердечная недостаточность. Сердце, апикальный доступ, 4 камерная позиция • Ребенок рождается обычно мертвым либо погибает вскоре после рождения.
Преждевременное закрытие овального окна • Увеличение предсердий. • Межпредсердная перегородка уплотена, овальное окно закрыто (указано стрелкой). • LA левое предсердие; • RA правое предсердие
Описан феномен внутриутробного закрытия артериального протока у плодов • • Hofstadler et al. в 1996 г. спонтанное закрытии артериального протока у внутриутробных плодов с гестационным возрастом 34— 38 нед, матери которых не получали лечения нестероидными противовоспалительными средствами. сопровождается увеличением камер правого сердца и легочной артерии, трикуспидальной и легочной регургитацией. После рождения правожелудочковая функция быстро восстанавливается.
Вопрос 5 Изменения кровообращения после рождения
Обрезание пуповины • При перевязке пупочных артерий во время родов периферическое сопротивление в сосудистом русле плода повышается и давление в аорте возрастает.
Система кровообращения у новорожденного Обозначения те же.
Система кровообращения у новорожденного • Обозначения те же.
Полное закрытие фетальных сосудистых коммуникаций (в среднем) • Боталлов проток – к 6 й неделе • Аранциев проток – ко 2 3 му месяцу • Овальное окно 6— 7 му месяцу
ВРОЖДЕННЫЕ пороки сердца. • Врожденные пороки сердца бывают у 1% новорожденных. Чаще всего регистрируются: • дефект межпредсердной или межжелудочковой перегородки: 15 -20 %, • транспозиция аорты и легочного ствола 10 15 %, • тетрада Фалло 8 13 % • коарктация аорты 7, 5 % • открытый артериальный проток 7 %.
Врожденный порок - дефект межпредсердной перегородки • Дилатация правых камер сердца, • шунтирование крови через дефект в режиме цветового допплера.
Посмотрите на видео !
Трёхмерная чреспищеводная эхокардиография: дефект межпредсердной перегородки
Открытое овальное окно Чреспищеводная эхокардиография Эхокардиография с пузырьковым контрастированием
Операция Кассано прошла успешно • • • Сегодня утром, в одной из клиник Милана успешно прошла операция на сердце нападающего “россонери” Антонио Кассано, сообщает официальный сайт клуба. Хирургическое вмешательство по устранению проблемы в овальном отверстии перегородки сердца длилось чуть менее 30 минут, а оперировал игрока одним из лучших специалистов в этой области Марио Карминати. Теперь 29 летнего форварда ждет курс реабилитации, который займет около полугода.
Открытый артериальный проток Ao аорта LA – левое предсердие AP – лёгочная артерия RV – правый желудочек
Открытый артериальный проток
Вопрос 6 Искусственное кровообращение
Искусственное кровообращение • поддержание кровообращения в организме в «обход сердца» с помощью специальных аппаратов. • Необходимость в искусственном кровообращении возникает при выключении на какой то период сердца из системы кровообращения (оперативные вмешательства на сердце).
Аппарат искусственного кровообращения (АИК) • аппарат «искусственное сердце — легкие» • специальное медицинское оборудование, обеспечивающее жизнедеятельность человека при частичной или полной невозможности выполнения функций сердца и/или лёгких.
АИК включает в себя • «искусственное сердце» — аппарат, состоящий из насосов нагнетающих кровь с необходимой для жизнеобеспечения объёмной скоростью кровотока, блока контроля и терморегулирующего устройства; • «искусственные лёгкие» — газообменное устройство для насыщения крови кислородом (оксигенатор), удаления углекислого газа и поддержания кислотно щелочного состояния.
Схема подключения аппарата искусственного кровообращения 1 — аорта; 2 — артериальная линия; 3 — микрофильтр; 4 — артериальный насос; 5 — оксигенатор; 6 — венозная линия; 7 — нижняя полая вена; 8 — верхняя полая вена.
Вопрос 7 Функциональная классификация кровеносных сосудов С. 310
Функциональные типы сосудов • • • амортизирующие резистивные сфинктеры обменные ёмкостные шунтирующие
Амортизирующие сосуды • Синонимы: упруго растяжимые. • Аорта • Лёгочная артерия • … прилежащие к ним участки крупных сосудов.
Амортизирующие сосуды • относятся к артериям эластического типа. • В их средней оболочке преобладают эластические элементы. • Благодаря такому приспособлению сглаживаются возникающие во время регулярных систол подъемы артериального давления.
Структура артерий эластического типа 1 – интима 2 – медиа 3 – адвентиция.
Резистивные сосуды • Сосуды сопротивления • концевые артерии и артериолы • толстые гладкомышечные стенки, способны при сокращении изменять просвет, что является основным механизмом регуляции кровоснабжения различных органов.
Сосуды-сфинктеры • являются последними участками прекапиллярных артериол. • как и резистивные сосуды, также способны изменить свои внутренний диаметр, определяя тем самым число функционирующих капилляров и соответственно значение площади обменной поверхности.
Обменные сосуды • капилляры, в которых происходит обмен различных веществ между кровью и тканевой жидкостью.
Различают три типа капилляров : 1. соматические со сплошной эндотелиальной выстилкой и базальной мембраной 2. фенестрированные с порами в эндотелиоцитах, а. диафрагмированные б. недиафрагмированные 3. перфорированного типа со сквозными отверстиями в эндотелии и базальной мембране.
Три типа капилляров (схема Ю. И. Афанасьева) • • I — гемокапилляр с непрерывной эндотелиальной выстилкой и базальной мембраной; II — гемока пилляр с фенестрированным эндо телием и непрерывной базальной мембраной; III — гемокапилляр с щелевидными отверстиями в эндо телии и прерывистой базальной мембраной; 1 — эндотелиоцит; 2 — базальная мембрана; 3 — фенестры; 4 — щели (поры); 5 — перицит; 6 — адвентициальная клетка; 7 — контакт эндотелиоцита и перицита; 8 — нервное окончание.
Ёмкостные сосуды • Ёмкостное звено сердечно сосудистой системы составляют посткапиллярные венулы, вены и крупные вены. • Вены по строению сходны с артериями, но их средняя оболочка значительно тоньше. • Они имеют также клапаны, препятствующие обратному току венозной крови. • Вены могут вмещать и выбрасывать большие количества крови, способствуя тем самым ее перераспределению в организме.
Клапаны в венах 1 – открытый клапан; 2 – закрытый клапан
Шунтирующие сосуды • находятся лишь в некоторых областях тела (кожа уха, носа, стопы и других органов) • анастомозы, связывающие артериальное русло с венозным (артериолы и венулы) минуя капилляры.
• Шунтирующие сосуды выполняют функцию регуляции регионарного периферического кровотока. • Они участвуют в терморегуляции, регуляции давления крови, ее распределении.
Вопрос 8 Основные законы гемодинамики С. 307 -310
Вопрос 8. 1 Главное уравнение гемодинамики С. 307
• Количество жидкости (Q), протекающее через любую трубу, прямо пропорционально разности давлений в начале (Pн) и в конце (Рк) трубы и обратно пропорционально сопротивлению (R) току жидкости:
• Если принять, что давление месте впадения полых вен в сердце, близко к нулю, тогда где Q — МОК Р — АДсреднее R — ОПСС (общее периферическое сопротивление сосудов)
или О. Франк, используя формальную аналогию между гидравлической и электрической цепями, привел уравнение Ж. Пуазейля к этому виду.
• Все факторы, влияющие на кровоток, в конечном счете могут быть приближенно сведены к уравнению, сходному с законом Ома и носящему название уравнение О. Франка.
Отто Франк • Otto Frank • Немецкий физиолог • 1865 1944
Вопрос 8. 2 Сопротивление кровотоку С. 307 - 311
• Сопротивление (R) току жидкости в трубе прямо пропорционально разности давлений в начале (Pн) и в конце (Рк) и обратно пропорционально количеству жидкости (Q), протекающее через эту трубу :
• Если принять, что давление месте впадения полых вен в сердце, близко к нулю, тогда где R — ОПСС (общее периферическое сопротивление сосудов) Р — АДсреднее Q — МОК
Формула Пуазёйля где R – гидравлическое сопротивление – вязкость крови l – длина сосуда r – радиус сосуда
Жан Луи Мари Пуазёйль • фр. J. L. Poiseuille) • французский врач и физик. • Занимался вопросами кровообращения и дыхания животных и людей. • В 1828 году впервые применил для измерения артериального давления животных ртутный манометр. • Исследование проблем кровообращения привело Пуазейля к гидравлическим исследованиям.
Общее сопротивление соединённых трубок: последовательно R общ. = R 1 + R 2 + R 3 + … + Rn параллельно
Вопрос 8. 3 Закон Бернулли
Дании л Берну лли • Daniel Bernoulli • 1700 — 1782 • выдающийся швейцарский физик универсал и математик • один из создателей кинетической теории газов, гидродинамики и математической физики • член Петербургской академии наук, в её журнале опубликованы 47 из 75 трудов Даниила Бернулли.
Закон Бернулли • следствие закона сохранения энергии для стационарного потока идеальной несжимаемой жидкости:
Закон Бернулли • Для горизонтальной трубы h = 0 и уравнение Бернулли принимает вид:
Закон Бернулли • Полное давление в установившемся потоке жидкости остается постоянным вдоль этого потока • При уменьшении сечения потока возрастает динамическое давление (скорость) и падает статическое давление
Закон Бернулли С помощью уравнения Д. Бернулли в клинике при допплерографии оценивают градиент давления в сердечно‑сосудистой системе.
Вопрос 8. 4 Режимы течения крови
Режимы течения крови • ламинарное • турбулентное
Число или критерий Рейно льдса (Re) — безразмерное соотношение, которое, как принято считать, определяет ламинарный или турбулентный режим течения жидкости или газа. • Reynolds (Osborne) : (Belfast, 1842 Watchet/Somerset, 1912) ingénieur physicien irlandais.
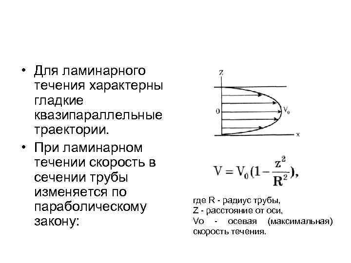
Ламинарное течение • это упорядоченное течение жидкости, при котором она перемещается как бы слоями, параллельными направлению течения
• Для ламинарного течения характерны гладкие квазипараллельные траектории. • При ламинарном течении скорость в сечении трубы изменяется по параболическому закону: где R радиус трубы, Z расстояние от оси, Vo осевая (максимальная) скорость течения.
• С увеличением скорости движения ламинарное течение переходит в турбулентное течение, при котором происходит интенсивное перемешивание между слоями жидкости, в потоке возникают многочисленные вихри различных размеров. • Частицы совершают хаотические движения по сложным траекториям.
Осредненная скорость турбулентного течения • Для турбулентного течения характерно чрезвычайно нерегулярное, беспорядочное изменение скорости со временем в каждой точке потока. • Можно ввести понятие об осредненной скорости движения, получающейся в результате усреднения по большим промежуткам времени истинной скорости в каждой точке пространства.
• Профиль осредненной скорости турбулентного течения в трубах отличается от параболического профиля ламинарного течения более быстрым возрастанием скорости у стенок и меньшей кривизной в центральной части течения.
Вопрос 9 Кровяное давление
Кровяное давление • давление, которое кровь оказывает на стенки кровеносных сосудов • превышение давления крови в сердечно сосудистой системе над атмосферным
Виды кровяного давления • • Внутрисердечное Артериальное Капиллярное Венозное
Градиент давления в сердечнососудистой системе
Соотношение между • площадью поперечного сечения, • давлением и • средней линейной скоростью кровотока в различных отделах сердечно сосудистой системы.
Вопрос 9. 1 Кровяное давление и сосудистый тонус
Сосудистый тонус — некоторое постоянное напряжение сосудистых стенок Тонус от греч. Tonos – натяжение, напряжение.
А о каком напряжении идет речь? Характеристикой напряжения, испытываемою структурами сосудистой стенки могут быть две величины – • тангенциальное напряжение стенки сосуда и • трансмуральное давление
Тония или тензия? Терминологический элемент … • … «тония» для характеристики тонуса мышц, в том числе миоцитов сосудистой стенки. • … «тензия» для обозначения давления жидкостей в полостях и сосудах, в том числе кровеносных.
Тония или тензия? Уровень какого параметра характеризуют терминоэлементы? • … «тония» тангенциальное напряжение • … «тензия» трансмуральное давление
Тония или тензия? • Уровень кровяного давления можно обозначить «нормотензией» , «гипертензией» , «гипотензией» , но нельзя «нормотонией» , «гипертонией» , «гипотонией» . • Например, АД = 180/10 мм рт. ст. можно назвать артериальной гипертензией. При этом гипертензия может быть обусловлена гипертонией (гипертонусом сосудов), так и повышенным сердечным выбросом при нормотонии.
Скорость кровотока • Различают линейную и объёмную скорость. • Линейная скорость кровотока представляет путь, проходимый частицами крови в единицу времени и измеряется в единицах см/с. • Объемная скорость кровотока равна объему крови, протекающему через поперечное сечение сосудов и измеряется в единицах мл/с.
Скорость кровотока • Объёмная скорость кровотока равна (Q) произведению линейной скорости кровотока (v) и площади поперечного сечения сосуда (S): Q = v S
Вопрос 10 Артериальное давление С. 310 - 313
Факторы, определяющие значение артериального давления АДср. = МОК х ОПСС
Систолическое АД (САД) — это максимальное давление в артериальной системе, развиваемое во время систолы левого желудочка. • Оно обусловлено в основном ударным объемом сердца и эластичностью аорты и крупных артерий. Диастолическое АД (ДАД) — это минимальное давление в артерии во время диастолы сердца. • Оно во многом определяется величиной тонуса периферических артериальных каналов. Пульсовое АД (АДп) — это разность между систолическим и диастолическим АД.
Среднее АД (АДср) • это результирующая всех переменных значений АД на протяжении сердечного цикла, вычисленная путем интегрирования кривой пульсового колебания давления во времени : Рср = (Р 1 + Р 2 +…+Рn ) / n, • где Рср — среднее АД, Р 1, … Рn — переменные значения давлений на протяжении сердечного цикла, n — число измерений давления на протяжении сердечного цикла.
• АД ср. = АДд + к АДп
Порядок волн артериального давления I — волны первого порядка (пульсовые), II — волны второго порядка (дыхательные), III — волны третьего порядка (тонус дыхательного центра)
Суточный ритм артериального давления
Вопрос 11 Артериальный пульс С. 313
• Древняя китайская диагностика с исследованием свойств пульса. • Возможность изучения давления крови по состоянию пульса описывалась китайскими врачами еще во время правления императора Huang Ti (2698 2598 до н. э. )
Артериальный пульс • колебания стенки артерий, обусловленные повышением давления крови.
Не путайте ! • Скорость распространения пульсовой волны и скорость движения крови! • Скорость распространения пульсовой волны не зависит от скорости движения крови!
Скорость распространения пульсовой волны в артериях • Максимальная линейная скорость крови в артериях – 0, 5 м·c 1 • Скорость распространения пульсовой волны в аорте – 5, 5 8, 0 м·c 1 • Скорость распространения пульсовой волны в периферических артериях – 6, 0 9, 5 м·c 1 • С возрастом скорость распространения пульсовой волны в артериях ВОЗРАСТАЕТ!
Свойства пульса • • • Ритм Частота Напряжение Наполнение Величина Форма
Нормальный пульс • Пульсовое давление в норме составляет около 30 40 мм рт. ст. • Контур пульса ровный и закруглённый (вырезка на нисходящем колене пульсовой волны не пальпируется)
Медленный и малый пульс • Пульсовое давление снижено, пульс едва прощупывается. • Подъём анакроты может быть замедлен, вершина более продолжительна. • Причинами могут являться уменьшение УО, повышение ОПС
Скорый, подскакивающий пульс • Пульсовое давление высокое. • Характерны крутой подъём анакроты и резкое снижение катакроты, вершина укорочена.
Pulsus differiens • Пульс с двумя систолическими пиками. • Причины: аортальная недостаточность, комбинированный аортальный стеноз с аортальной недостаточностью и гипертрофическая кардиомиопатия.
Альтернирующий пульс • Амплитуда пульсовой волны изменяется при каждом сокращении, хотя ритм остаётся правильным (альтернирующий пульс бывает только при правильном ритме). • Когда разница между более сильной и слабой волнами небольшая, её можно определить только с помощью сфигмоманометрии. • Указывает на желудочковую недостаточность; характерно появление III тона в левых отделах сердца
Бигеминия • Это нарушение ритма, которое может скрываться под маской альтернирующего пульса. • Экстрасистола следует за каждым нормальным сокращением. • Ударный объём при экстрасистолах меньше, соответственно изменяется амплитуда пульсовой волны
Парадоксальный пульс • Определяется как снижение амплитуды пульсовой волны при неглубоком вдохе. • Если изменение амплитуды слабо выражено, необходимо воспользоваться манжетой сфигмоманометра. • Систолическое давление во время вдоха снижается более чем на 10 мм рт. ст. • обнаруживается при тампонаде сердца, констриктивном перикардите (реже) и при заболеваниях лёгких с обструктивным синдромом
Вопрос 12 Движение крови в венах Самостоятельно! Учебник (2003) – С. 318 -319
Вопрос 13 Время кругооборота крови Подробнее Учебник (2003) С. Учебник, I том C. 377 378
Время кругооборота крови • 27 систол • Минимальное – 20 23 с
Время кругооборота крови • СВТ = ОЦК / МОК • КЭЦ = МОК / ОЦК
Вопрос 14 Лимфообращение Подробнее Учебник (2003) С. 342 -346
Лимфатическая система
Вопрос 15 Микроциркуляция Подробнее Учебник (2003) С. 316 -318
Increased Blood Pressure at the capillaries: Vasodilation
Decreased Blood Pressure at the Capillaries: Shock
Increased Venous Pressure: Congestive Heart Failure
Decreased Oncotic Pressure: Protein deficiency and tissue damage


