Лекция 11 - копия.pptx
- Количество слайдов: 36
ЛЕКЦИЯ 11. ДОГОВОРНЫЕ ОТНОШЕНИЯ В УПРАВЛЕНИИ ПРОЕКТАМИ.
Договором в гражданском праве называется «соглашение двух или более лиц об установлении, изменении или прекращении гражданских прав и обязанностей (заем, купля-продажа, подряд и др. )» Договорные отношения (ДО) – распространенный в практике управления тип отношений между экономическими субъектами – заказчиком и исполнителем, отражающие содержание и условия их обоюдовыгодного взаимодействия.
Сделками признаются действия граждан и юридических лиц, направленные на установление, изменение или прекращение гражданских прав и обязанностей (ст. 153 ГК РФ). При этом в ст. 153 ГК имеются в виду не только граждане и юридические лица РФ, но и иностранные граждане и юридические лица, а также лица без гражданства, если иное не предусмотрено федеральным законом. Помимо того, сделки могут быть совершены другими участниками регулируемых гражданским законодательством отношений Российской Федерации, к примеру, муниципальными образованиями.
Поскольку закон связывает с совершением сделки установление, изменение или прекращение гражданских прав и обязанностей, сделки относятся к категории юридических фактов. Как юридические факты они представляют собой наиболее распространенную группу правомерных действий, то есть действий, отвечающих требованиям закона и других актов. Этим сделки отличаются от неправомерных действий-деликтов (гл. 59 ГК РФ), а также неосновательного обогащения (гл. 60 ГК РФ), если такое обогащение возникает в силу действий субъекта гражданского права. Несоответствие сделки предписанным законодательством требованиям влечет ее недействительность, последствия которой применительно к отдельным видам таких сделок различны (§ 2 гл. 9 ГК РФ). Сделки всегда представляют собой волевые акты. Они совершаются по воле участников гражданского оборота.
По количеству участников правоотношения сделки можно подразделить на два вида: односторонние и двух- или многосторонние. Односторонние сделки определяются, как сделки, для совершения которых необходимо и достаточно выражение воли одной стороны. К такой сделке можно отнести, например, доверенность(ст. 185 ГК РФ). Двухсторонней и многосторонней сделкой считается сделка, для совершения которой в соответствии с законом, иными правовыми актами или соглашением сторон необходимо выражение согласованной воли двух и более сторон (ст. 154 ГК РФ). Самой распространенной сделкой данного вида является договор.
Можно выделить следующие общие задачи принятия решений в рассматриваемой области – принятие решений относительно: 1. параметров договора; 2. структуры и содержания договоров (планирование); 3. выбора контрагентов; 4. оперативного управления; 5. Контроля за исполнением и завершения договора. Общие этапы договорных отношений: - подготовка договора; - заключение договора; - выполнение работ по договору; - завершение договора.
Выделяются следующие основные направления изучения управления проектами (УП). Во-первых, это модели и методы календарно-сетевого планирования и управления (КСПУ), позволяющие определить рациональную или оптимальную последовательность выполнения работ при заданных технологических, временных, ресурсных и других ограничениях. Такого рода модели получили всеобщее признание, легли в основу многочисленных прикладных программ для ЭВМ и широко используются при управлении реальными проектами. Кроме того, следует упомянуть модели теории управления и исследования операций. Во-вторых, это теория и практика менеджмента – систематизированный набор положений о наиболее эффективном управлении организацией, носящих обобщающий, эмпирический и интуитивный характер. И, в третьих, это – формальные модели функционирования организаций, учитывающие специфику целенаправленного (активного) поведения человека – участника проекта – как члена организации и коллектива. Ядро последнего направления составляет теория активных систем (ТАС) – раздел теории управления социально-экономическими системами, изучающий свойства механизмов их функционирования, обусловленные активностью участников, и работы по управлению проектами, выполняемые в рамках этого научного направления.
Характерными признаками проекта являются: 1) направленность на достижение конечных целей, определенных результатов; 2) координированное выполнение многочисленных взаимосвязанных работ с поуровневой детализацией по видам деятельности, ответственности, объемам и ресурсам; 3) ограниченная протяженность во времени, с определеннымначалом и сроком завершения; 4) ограниченность ресурсов и бюджета; 5) выполнение работ в соответствии с логикой и требованиями к качеству.
Договорные отношения в управлении проектами являются системообразующим и институализирующим фактором, позволяющим участникам проекта регламентировать и осуществлять согласованную с внешним окружением деятельность по достижению конечного результата. В соответствии с проведенным выше анализом задач, функций и этапов управления проектами, можно выделить следующие специфические характеристики договорных отношений в проектно-ориентированных организациях. 1. Контрагенты взаимосвязаны не только технологически, но и вносят определенный вклад в конечный результат деятельности, степень соответствия которого целям проекта является критерием успешности его завершения и, следовательно, критерием эффективности системы управления договорами в целом. 2. Каждый контрагент лучше, чем кто бы то ни было, знает свои возможности и конкретные условия своего функционирования, следовательно, принятие решений по управлению договорами неизбежно происходит в условиях неполной информированности. 3. Деятельность каждого контрагента в общем случае описывается несколькими показателями и оценивается по нескольким критериям.
4. Существенная взаимосвязь между контрагентами требует выбора оптимального их набора с учетом неизбежного в сложных проектах агрегирования информации о результатах деятельности отдельных исполнителей и их коллективов. 5. В проектно-ориентированных организациях, быть может выполняющих одновременно несколько проектов, параллельно могут существовать несколько структур управления, причем один и тот же контрагент может быть задействован в различных проектах. 6. Нецикличность проектной деятельности ставит на первый план необходимость оперативного определения набора контрагентов, в том числе, в условиях недостаточной информированности о существенных параметрах, например, о надежности контрагентов. 7. Уникальность проекта (в том числе, отсутствие аналогии, достаточной для принятия решений информации о внешних и внутренних нестационарных условиях функционирования и т. д. ) подразумевает, что проект реализуется в условиях неопределенности, что должно учитываться при разработке механизмов управления договорами.
Результаты анализа специфики договорных отношений в управлении проектами и возможности использования известных механизмов управления активными системами позволяют сделать вывод, что актуальным является решение следующих теоретических задач управления договорами: - определение параметров договора; - планирование; - выбор контрагентов; - оперативное управление.
В зависимости от содержания контракты подразделяют на: • контракты на поставку товаров и услуг; • контракты на выполнение работ и услуг. Содержание контрактов первого вида, как и их исполнение, достаточно стандартизировано и предполагает поставку товаров и услуг массового спроса. Содержание контрактов второго вида предполагает выполнение поставщиком части работ или услуг по проекту. При этом поставщик становится фактически сторонним участником проекта, что требует дополнительных усилий покупателя по администрированию контрактов с целью эффективного взаимодействия и продвижения по проекту в целом.
Особенности второго вида контрактов: - контракт дополняется документами, раскрывающими содержание, параметры качества, порядок выполнения и передачи работ – техническим заданием, сметой, план-графиком и пр. ; кроме этого, могут передаваться необходимые планы и документы основного проекта; - исполнение контракта не ограничивается одной лишь передачей конечных результатов, но также сопровождается взаимодействием покупатель-поставщик, передачей промежуточных результатов, промежуточных отчетов о выполнении, отчетов о качестве, руководств по эксплуатации и других документов; - рекомендуется, чтобы поставщик рассматривал свою часть работ как проект и владел методологией управления проектами, чтобы поставлять промежуточные и основные результаты необходимого качества и в определенные контрольные точки основного проекта покупателя; - в команде проекта покупателя необходимо назначение хотя бы одного ответственного человека – менеджера контракта, который будет практически отслеживать, согласовывать организационные и технические вопросы с поставщиком по переданной части работ.
В зависимости от рисков покупателя и поставщика, контракт попадает в одну из трех категорий: • контракты с фиксированной ценой, • контракты с возмещением затрат, • контракты с ценой за единицу.
1. Контракт с фиксированной ценой плюс вознаграждение за результаты. Здесь покупатель платит поощрительное вознаграждение, если поставщик завершает проект раньше срока, с лучшим качеством или с превышением других показателей. 2. Контракт с фиксированной ценой плюс экономическая корректировка. Здесь поставщик страхует себя от отрицательных изменений рынка и экономики, например, инфляции. Контракт разбивается на несколько периодов. По окончании каждого периода цена контракта за период корректируется относительно базовой цены за период, в соответствии со средним процентом за период (по определенной формуле как вверх, так и вниз). 3. Контракт с возмещением затрат плюс фиксированное вознаграждение. В отличие от обычного контракта с возвещением затрат, здесь прибыль поставщика фиксируется. У поставщика появляется небольшой стимул к контролю затрат, так как перерасход средств не влечет за собой дополнительного вознаграждения (прибыли). Покупатель возместит все затраты плюс оговоренную сумму после передачи работ по контракту.
4. Контракт с возмещением затрат плюс процент от затрат. Здесь вознаграждение устанавливается в виде фиксированного процента, который добавляется к затратам. Этот тип контракта крайне невыгоден покупателю. 5. Контракт с возмещением затрат плюс периодические премии. Контракт разбивается на периоды (например, кварталы), которые могут соответствовать, например, контрольным точкам. И вознаграждение выплачивается в конце каждого периода, что стимулирует поставщика выполнить очередную порцию работ. 6. Контракт с возмещением затрат плюс вознаграждение за результаты. Соответствует контракту с возмещением затрат плюс фиксированное вознаграждение, к которому еще добавляется премия за результаты, если поставщик завершает проект раньше срока, с лучшим качеством или с превышением других показателей. Т. е сумма выплат поставщику состоит из трех частей: затраты + фиксированное вознаграждение + премия, которая выплачивается лишь при превышении показателей и является стимулом для поставщика. 7. Другие сочетания перечисленных типов контрактов.
Можно выделить следующие виды контрактов с возмещением издержек: – контракт с полным возмещением издержек (К 1); – контракт с фиксированной ценой единицы продукции (К 2); – контракт с ценой, равной фактическим затратам плюс фиксированный процент от затрат (К 3); – контракт с ценой, равной фактическим затратам плюс фиксированная доплата (К 4); – контракт с ценой, равной фактическим затратам плюс переменный процент (К 5); – контракт с определением цены по окончательным фактическим затратам (К 6); – контракт с гарантированными максимальными выплатами (К 7).
Для проведения сравнительных расчетов по определению цены для разных типов контрактов воспользуемся следующими обозначениями и формулами: • Е – оценка подрядчиком стоимости работ на момент получения контракта; • М – величина вознаграждения исполнителя, предусмотренная в контракте; • В – планируемая цена работ на момент подписания контракта; • А – фактическая стоимость расходов исполнителя по выполнению первоначально предусмотренного объема работ по контракту (А = Е + В); • V – отклонение стоимости работ при планировании (V = А – Е); • С – дополнительные расходы по работам по просьбе заказчика; • N – согласованная пропорция разделения между исполнителем и заказчиком полученной экономии при контрактах вида Кб; • Р – фактические выплаты заказчика исполнителю; • F – полная прибыль исполнителя; • R – базисный процент вознаграждения сверх планируемого при контракте с фиксированной доплатой; • R, – процент премиального вознаграждения для контрактов г-го типа. Общий процент премии равен R + Ri,
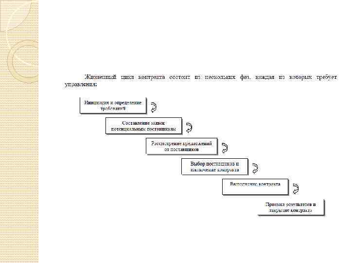
В стандарте ANSI PMBOK выделяют 6 составляющих процессов, которые соответствуют фазам жизненного цикла контракта: 1. Планирование контрактов. 2. Планирование заявок. 3. Получение предложений. 4. Выбор поставщиков. 5. Администрирование контрактов. 6. Закрытие контрактов.
На входе процесса планирования контрактов имеем: • Констатацию содержания; • Описание продукта; • условия рынка (продукты, поставщики, сроки, услуги и пр. ); • выходы других процессов планирования (предварительные оценки стоимости, сроков, наброски ИСР, другие доступные планы и оценки); • ограничения и допущения. На выходе процесса: • План управления контрактами. План должен включать: а) перечень работ, продуктов, услуг, закупаемых на стороне, б) типы используемых контрактов, в) порядок координации работ поставщиков с основными работами по проекту, г) ответственных за ведение контрактов, д) получение типовых контрактных документов; • Содержание работ. Для каждого контракта описывают предмет контракта с достаточной степенью детализации. Степень детализации зависит от вида контракта, потребностей покупателя, самого предмета контракта.
Типовые формы облегчают дальнейший анализ предложений и представляют один из двух основных форм рассмотрения предложений – т. н. запрос цен RFQ (request for quotes), который поставщик должен заполнить точно и поставить точно то, что запрашивается. Второй формой рассмотрения предложений является запрос предложений RFP (request for proposals), в котором поставщик может предлагать свои варианты поставок, цен, спецификаций для удовлетворения содержания работ. На выходе процесса планирования заявок имеем: • документы на поставку для рассылки потенциальным поставщикам, приглашения на переговоры, организации тендера и т. д. ; • критерии оценки, которые будут использоваться для ранжирования предложений.
Процесс получения предложений состоит в сборе ответов и предложений от потенциальных поставщиков. На выходе процесса необходимо получить предложения – документы с описаниями возможностей по поставке и намерениями поставщиков.
Для выбора поставщиков можно использовать различные методы: • переговоры по контракту с целью уяснения позиций и достижения согласия сторон; • систему весов, когда критериям оценки присваиваются веса и поставщики взвешиваются суммированием оценок по этим критериям; • систему отсева, когда устанавливаются минимальные требования по критериям и поставщики отсеиваются по этим критериям; • независимые оценки, когда исполняющая организация составляет собственные предварительные оценки, согласно которым отклоняет или принимает предложение поставщика.
Администрирование контрактов состоит в а) управлении изменениями и дополнениями контрактов, б) контроле текущего исполнения, в) приемке промежуточных результатов и оплате счетов поставщиков, г) юридическом оформлении документов по контракту. На выходе процесса администрирования контрактов имеем всю переписку и сопроводительные документы контракта, а также изменения в документах контракта.
Закрытие контрактов предполагает выполнение следующих действий: • проверку, тестирование и официальную приемку конечного продукта контракта покупателем; • окончательные расчеты с поставщиком; • документирование результатов и архивирование.


