Лекция_10_гамма+пары.ppt
- Количество слайдов: 21
Лекция 10 «Взаимодействие гамма-квантов с веществом» 1. Процессы взаимодействия гамма-квантов 2. Фотоэффект 3. Характеристики сечения фотоэффекта 4. Сечение фотоэффекта 5. Направление вылета электрона 6. Комптон-эффект 7. Сечение комптон-эффекта на электроне 8. Сечение комптон-эффекта на протоне
Процессы взаимодействия гамма-квантов Э/м взаимодействие гамма-квантов: -фотоэффект; - упругое рассеяние на электронах (комптон-эффект); - рождение пар частиц. Процессы происходят в области энергий кэ. В - сотни Мэ. В, которые наиболее часто используются в прикладных исследованиях. Рассмотрим зависимость от энергии Еγ и характеристик вещества Связь между энергией γ-кванта и его длиной волны:
Фотоэффект – это процесс выбивания электрона из нейтрального атома, под действием гамма-кванта Свободный электрон не поглощает гамма-квант Пусть реакция идет используем 4 -импульсы Возведем в квадрат Преобразуем Последнее равенство оказывается справедливым, если Еγ = 0, т. е. гамма-кванта нет. Значит При фотоэффекте электрон получает энергию Ii – потенциал ионизации ТА- кинетическая энергия иона
Характеристики сечения фотоэффекта Фотоэффект возможен, если энергия γ-кванта больше потенциала ионизации (K, L, M…-оболочки) Если Еγ < Ik , то выбивание электронов происходит только с внешних оболочек L, M. . Выбивание электронов с внутренних оболочек сопровождается монохроматическим рентгеновским характеристическим излучением, возникающим при переходе атомного электрона на освободившийся уровень. При этом может возникать целый каскад взаимосвязанных переходов. Передача энергии иона одному или нескольким орбитальным электронам, приводит в вылету из атома электронов Оже.
Сечение фотоэффекта Если энергия γ-кванта меньше чем потенциал ионизации самой наружной оболочки, то сечение фотоэффекта равно нулю. Другой предельный случай - если энергия γкванта очень большая (Еγ >> I) , то можно считать что электрон свободен, а на свободных электронах фотоэффект не возможен. С ростом энергии сечение асимптотически стремится к нулю. В области энергий потенциалов ионизаций оболочек (Еγ = Ii) сечение претерпевает скачки На отрезке сечение на М-оболочке падает, поскольку уменьшается связанность электрона на этой оболочке по отношению к энергии гамма-кванта, в то время как фотоэффект с L-оболочки еще энергетически запрещен.
Сечение фотоэффекта Влияние сильной связанности электрона в атоме на сечение фотоэффекта отражается в степенной зависимости от заряда ядра Квантово-механический расчет требует знания функций атомных электронов на разных оболочках Эффективное сечение фотоэффекта с внутренней К-оболочки определяется соотношениями (см 2/атом): если Еγ << mc 2 если Еγ >> mc 2 Где Сечение томсоновское сечение рассеяния быстро падает
Направление вылета электрона Если пучек гамма-квантов попадает на атомы, то выбиваемые электроны вылетают преимущественно в направлении, перпендикулярном импульсу фотонов вдоль вектора электрического поля волны. Поэтому. угловое распределение фотоэлектронов для небольших энергий распределение для высокоэнергичных фотонов Фотоэффект - основной процесс поглощения фотонов при невысоких энергиях. Особенно эффективно поглощение на тяжелых атомах.
Комптон-эффект: энергия рассеянного фотона Упругое рассеяние γ-кванта высокой энергии на атомном электроне Энергия кванта много больше потенциала ионизации Еγ >> I ; электрон можно считать свободным В этом процессе γ-квант с энергией (волна - ) при рассеянии Выясним, как зависит энергия рассеянного кванта от угла рассеяния проявлял свойства частицы ( ) Сохранение 4 -импульсов Получаем зависимость энергии рассеянного γ-кванта на угол в виде
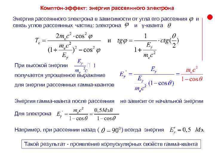
Комптон-эффект: энергия рассеянного электрона Энергия рассеянного электрона в зависимости от угла его рассеяния связь углов рассеянных частиц: электрона и γ-кванта и При высокой энергии получается упрощенное выражение для энергии рассеянных гамма-квантов Энергия гамма-кванта после рассеяния не зависит от начальной энергии Для электрона Например, при рассеянии назад ( ) всегда энергия Такой результат - проявление корпускулярных свойств гамма-кванта
Сечение комптон-эффекта на электроне Для энергий фотонов соответствуют длины волн в области При низких энергиях ( Е < I ) длина волны значительно больше размеров атома. Прохождение э/м волны вызывает когерентные колебания атомных электронов под действием переменной составляющей электрического поля. Электроны переизлучают волну той же частоты (томсоновское рассеяние). Квантово-механическая формула Клейна-Нишины-Тамма для малых энергий сечение квази-линейно падает с ростом энергии гамма-квантов При больших энергиях
Сечение комптон-эффекта на протоне Возможен ли комптон-эффект на протоне? Качественное рассмотрение указывает, чтобы провзаимодействовать, гамма-квант должен “попасть в электромагнитную площадку” мишени , которая характеризуется комптоновской длиной волны частицы. Отсюда находим отношение Видно, что комптон-эффектом на протонах можно пренебречь. Аналогичный вывод получается из точных формул для сечения путем замены величины на значение в случае рассеяния на протоне. При взаимодействии гамма-квантов с веществом проявляются квантово-механические свойства микрообъектов
«Рождение электрон-позитронных пар и поглощение гамма-квантов» 1. Рождение пар частиц 2. Позитроны 3. Пороговая энергия 4. Анализ формулы для порога рождения пар 5. Сечение рождения пар частиц 6. График сечения рождения пар 7. Поглощение γ-квантов в веществе 8. Ослабление пучка гамма-квантов 9. Каскадные ливни
Рождение пар частиц Образования электрон-позитронной пары частиц происходит при взаимодействии гамма-кванта (высокой энергии )в кулоновском поле ядра массой Практически вся энергия гамма-кванта передается е-е паре частиц. Процесс рождения гамма-квантом пары частиц в вакууме запрещен Предположив, что эта реакция разрешена преобразуем выражение: в системе центра инерции (*): получим Нижнее выражение никогда не обращаются в нуль (m >0, Т*>0) – реакция запрещена.
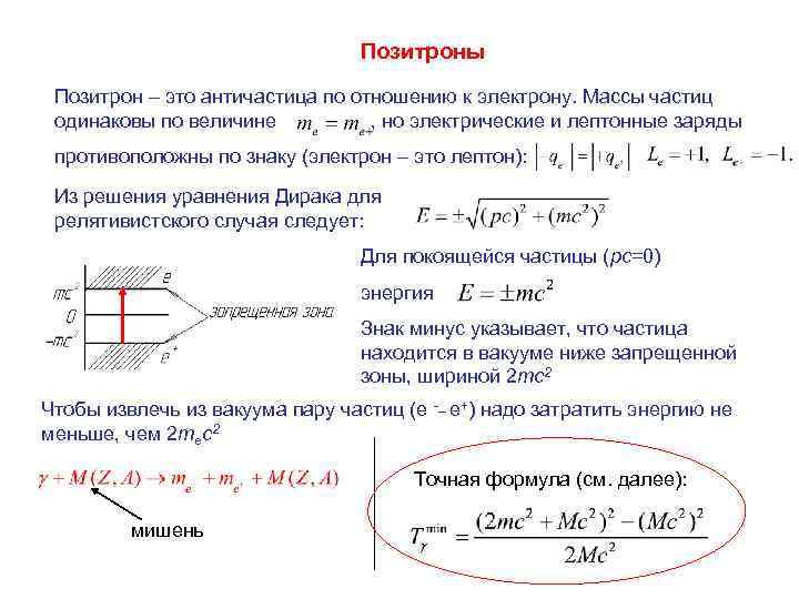
Позитроны Позитрон – это античастица по отношению к электрону. Массы частиц одинаковы по величине , но электрические и лептонные заряды противоположны по знаку (электрон – это лептон): Из решения уравнения Дирака для релятивистского случая следует: Для покоящейся частицы (рс=0) энергия Знак минус указывает, что частица находится в вакууме ниже запрещенной зоны, шириной 2 mc 2 Чтобы извлечь из вакуума пару частиц (е -_ е+) надо затратить энергию не меньше, чем 2 mеc 2 Точная формула (см. далее): мишень
Пороговая энергия Порог. значение Мишень покоится В с. ц. и. все конечные частицы покоятся при пороге или
Анализ формулы для порога рождения пар !
Сечение рождения пар частиц Теория образования е-е+ пар под действием γ-квантов тесно связана с процессом тормозного излучения электронов высоких энергий. Диаграммы Фейнмана, описывающие этот процесс, выглядят идентично. Для расчета сечения можно выделить два предельных случая при взаимодействии фотонов с э/м полем ядра мишени: - отсутствие экранирования поля ядра, когда низко энергичный фотон взаимодействует на близких расстояниях от ядра e - полное экранирование заряда ядра атомными электронами, когда фотон пролетает за пределами атома и происходит дальнее взаимодействие за счет деформированного поперечного э/м поля. В этом случае сечение остается практически постоянным, независимо от энергии гамма-квантов где э/м размер электрона
График сечения рождения пар В процессе рождения пар частиц ядро проявляет себя как единый заряд Z, а сечение квадратично зависит от заряда и имеет размерность см 2/ядро Характерное значение сечения на плато составляет Электроны вносят небольшую добавку в полное сечение, отнесенное к атому При больших значениях Z вклад атомных электронов в сечение образования пар составляет несколько процентов. При высоких энергиях гамма-квантов ( ) сечение фото- и комптон-эффекта стремятся к нулю. Рождение пар становится основным процессом в поглощении гамма-излучения.
Поглощение γ-квантов в веществе При прохождении пучка гамма-квантов через вещество происходит его ослабление главным образом за счет трех процессов: фотоэффекта, комптон-эффекта и образования электронно-позитронных пар частиц: Вклад отдельных процессов Pb В области малых энергий преобладает фотоэффект, при больших энергиях – рождение пар е-е, при промежуточных энергиях комптон-эффект превышает процесс фотопоглощения. Соотношение между отдельными процессами также сильно изменяется от вещества
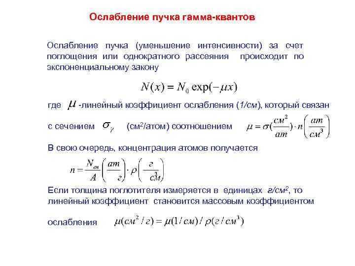
Ослабление пучка гамма-квантов Ослабление пучка (уменьшение интенсивности) за счет поглощения или однократного рассеяния происходит по экспоненциальному закону где -линейный коэффициент ослабления (1/см), который связан с сечением (см 2/атом) соотношением В свою очередь, концентрация атомов получается Если толщина поглотителя измеряется в единицах г/см 2, то линейный коэффициент становится массовым коэффициентом ослабления
Каскадные ливни Попадание электрона или гамма-кванта большой энергии ( ) на границу вещества приводит к лавинообразному нарастанию числа вторичных частиц, состоящих из е-е пар и гамма-квантов, с уменьшающейся по глубине энергией. Это своеобразный каскадный ливень из N(t) частиц: электронов, позитронов и гамма-квантов. В веществе эффективно происходят процессы размножения пока энергия вторичных частиц е-, е+ и гамма-квантов не станет меньше Число частиц Положение максимума Энергия Прибор - калориметр (полное поглощение энергии)


