b42c198a193b9bdaf530aa1ea059e1af.ppt
- Количество слайдов: 61
Лекция 1 Вводная лекция. История биохимии. Фундаментальные проблемы современной биохимии. Химия аминокислот и пептидов. Заведующий кафедрой биохимии профессор Мустафин Ильшат Ганиевич
“Медик без довольного познания химии совершенен быть не может” М. Ломоносов
БИОХИМИЯ (биологическая химия) –наука, изучающая химическую природу веществ, входящих в состав живых организмов, их превращения и связь этих превращений с деятельностью органов и тканей. Совокупность химических процессов, протекающих в организме, принято называть обменом веществ (метаболизмом). Направления биохимии 1. статическая (статическая биохимия занимается изучением химического состава живых организмов, их анализом и синтезом, изучением свойств) 2. динамическая (динамическая биохимия изучает химические превращения на молекулярном уровне). 3. функциональная (изучает обмен веществ на клеточном уровне).
• Первые шаги биологической химии в России тесно связаны с подъемом и расцветом Казанской школы химиков. Первая кафедра медицинской химии и физики, переименованная впоследствии в кафедру биологической химии, была основана в Казанском университете в 1863 -1864 гг. Решающее влияние, как на создание кафедры, так и на становление ее руководителя проф. А. Я. Данилевского (18381923) и его сотрудников как ученых оказал А. М. Бутлеров.
Портрет А. Я. Данилевского был нарисован художником заслуженным деятелем искусств ТАССР Эмилем Гарифовичем Ситдыковым по фотографии 1872 года.
• 21 октября 1863 г. состоялось баллотирование в совете университета и А. Я. Данилевский был избран. • 27 декабря 1863 г. приказом министра он был утвержден экстраординарным профессором Казанского университета по кафедре медицинской химии и физики с поручением ему временного преподавания физиологии впредь до замещения этой кафедры. • По дате прошения Александра Яковлевича в медицинский факультет о денежном пособии можно заключить, что в Казань он прибыл в начале 1864 г. из Петербурга и незамедлительно приступил к научной работе в области, как медицинской химии, так и физиологии.
Бутлеровский институт Казанского университета
Преподавание медицинской (биологической) химии • Преподавание физиологической химии студентам 2 -го курса медицинского факультета было начато в 1866 — 1867 учебном году. Расписанием было предусмотрено чтение в неделю ординарным проф. А. Я. Данилевским 4 часов лекций и ведение 6 часов практики. Кроме того, на 3 -м курсе в 1866 — 1867 гг. А. Я. Щербаков в аудитории анатомического театра читал лекции по зоохимии и патологической химии.
• После отставки А. Я. Данилевского по представлению фармаколога И. М. Догеля 27 декабря 1871 г. экстраординарным профессором кафедры медицинской химии и физики был избран А. Я. Щербаков. При нем продолжалось совершенствование преподавания.
• А. Я. Щербаков осуществил перевод на русский язык лучших по тому времени учебников: "Руководство к физиолого- и патологохимическому анализу для врачей и студентов" Феликса Гоппе Зейлера (4 -е издание, 1876), "Учебник физиологической химии" О. Гаммарстена (1892), некоторые разделы "Руководства к физиологии" Л. Германа(1888) и "Химия мочи" Э. Л. Зальковского и Лейбе. В 1893 г. Он сам написал "Курс физиологической химии. Часть 1 -я".
• В октябре 1890 г. совет Казанского университета единогласно поддержал представление проф. А. М. Зайцева об увековечивании памяти Н. Н. Зинина и А. М. Бутлерова – их бюсты были установлены в аудитории химической лаборатории. • Будучи учеником этих выдающихся ученых, А. Я. Щербаков приобрел аналогичные бюсты работы скульптора И. Я. Гинцбурга и для кафедры медицинской химии (такое название кафедра получила в 1884 г. ), которые и поныне украшают помещение кафедры биохимии, свидетельствуя о важной роли казанской школы химиков в становлении биологической химии в нашей стране.
• По выслуге лет в 1894 г. Арсений Яковлевич покинул кафедру. Скончался известный ученый 9 марта 1900 г. Совет университета "в виду ученых и преподавательских заслуг проф. А. Я. Щербакова" постановил "украсить его портретом аудиторию здания медицинских лабораторий". • Этот портрет в настоящее время находится на кафедре биохимии медицинского университета.
• Сменивший проф. А. Я. Щербакова на кафедре медицинской химии Алексей Александрович Панормов родился 4 октября 1859 года в Бугульминском уезде в семье священника. • В 1877 г. поступил в Казанский университет и в 1882 г. закончил курс со степенью лекаря и званием уездного врача. Далее он работал ординатором факультетской терапевтической клиники под руководством проф. Н. А. Виноградова, а исследования, как • и его руководитель, проводил в лаборатории медицинской химии у проф. А. Я. Щербакова. • Студенческая работа Алексея Александровича "Отношение калийных солей в мышечной ткани" была удостоена в 1882 г. золотой медали.
• Под руководством А. А. Панормова начал заниматься биохимией Александрович Баев, впоследствии академик АН СССР, который, еще будучи студентом старших курсов медицинского факультета, работал ассистентом на этой кафедре.
• С 1916 по 1918 г. кафедру возглавлял проф. А. Г. Ракочи. • За короткое время пребывания в Казани им были начаты работы в области нарождающихся витаминологии и энзимологии. • После его отъезда на медицинский факультет в Киев, в связи с революционными событиями в городе, кафедра биохимии снова перешла к А. А. Панормову, и он заведовал ею вплоть до свой кончины (1927).
• Учебный зал. Он же исследовательский. За большим столом, покрытым изразцами и окаймленном медью, занимались студенты. У стола стоит служитель лаборатории Кирилл Осипович Софиенко. У окон помещались столы ассистентов. Вся мебель дубовая, выдержанная, как и стенки вытяжных шкафов в готическом стиле. Этот зал В. А. Энгельгардтом был позже перестроен, сделано 3 комнаты. На шкафах — бюсты Н. Н. Зинина и А. М. Бутлерова работы скульптора И. Я. Гинцбурга (1887 г. ).
В 1929 г. на заведование кафедрой был приглашен Владимир Александрович Энгельгардт При нем в связи с отделением медицинского факультета от университета кафедра перешла в медицинский институт.
Владимир Александрович Энгельгардт в лаборатории кафедры биохимии Казанского мединститута открыл окислительное фосфорилирование в 1931 году.
Манометры к аппарату О. Варбурга. • Манометры к аппарату Варбурга, на которых В. А. Энгельгардт открыл окислительное фосфорилирование, в музее кафедры биохимии Казанского медицинского университета
График из статьи В. А. Энгельгардта (1931 год) • Казанский медицинский журнал 1931, № 4 -5, стр. 496 -501. «Анаэробный распад и аэробный ресинтез пирофосфата в красных кровяных клетках птиц» . Пилообразный график демонстрирует, что в каждый азотный период (N 2) количество АТФ уменьшается, а в кислородный период (О 2) – увеличивается.
Открытие окислительного фосфорилирования – один из наиболее крупных вкладов советских ученых в сокровищницу мировой науки. • E. C. Slater Trends Biochem. Sci. 1981, 8, 6, 226 -227. • «The discovery of oxidative phosphorylation» • Laboratory of Biochemistry, B. C. P. Jansen Institute, University of Amsterdam, Plantage Muidergracht 12, 1018 TV, Amsterdam, The Netherlands • Открытие не было достойным образом оценено, так как В. А. Энгельгардт намного опередил свое время. • А. Ленинджер. 1976. «Хронология биохимии» . • « 1931 – В. А. Энгельгардт показал, что фосфорилирование сопряжено с дыханием»
Премия Академии Наук РТ им. В. А. Энгельгардта • Энгельгардт В. А. оставил глубокий след в истории мировой науки, который восхищает искусством понимания внутренних закономерностей, происходящих в живых организмах. • Учреждение регулярной премии имени В. А. Энгельгардта по биологическим наукам – не только дань памяти гениальному ученому, но и ориентир высокого полета научной мысли для новых поколений ученых.
Профессор Л. М. Броуде, зав. кафедрой биологической химии с 1936 по 1943 г. Профессор М. Ф. Мережинский, зав. кафедрой биологической химии с 1945 по 1950 г. Лев Михайлович Броуде - разработал стройную систему лабораторных занятий по биохимии для студентов Михаил Федорович Мережинский - изучение метаболической реакции организма на травму
Доцент Н. М. Абрамова, зав. кафедрой биологической химии с 1950 по 1955 г. Профессор З. Н. Блюмштейн, зав. кафедрой биохимии с физической и коллоидной химией с 1955 по 1961 г. Нина Максимовна Абрамова - совместно с проф. М. И. Беляевой впервые в нашей стране приступили к изучению нуклеаз Зелиг Нисонович Блюмштейн - изучение метаболических сдвигов при рентгено- и радиотерапии у онкобольных, становление санаторно-курортного дела в Татарстане.
Доцент Л. Ф. Владимирова, зав. кафедрой биохимии с физической и коллоидной химией и органической химией с 1961 по 1964 г. Любовь Федоровна Владимирова - изучение особенностей обмена в веществ теплокровных под действием ФОС, синтезированных казанскими химиками.
• В декабре 1964 г. заведующим кафедрой был избран питомец Казанского медицинского института проф. Д. М. Зубаиров. Исходя из концепции непрерывного свертывания крови, выдвинутой Д. М. Зубаировым в 1961 г. , были получены прямые доказательства зависимости метаболизма фибриногена от активности протромбина и выявлено участие РЭС в катаболизме данного белка. Эти доказательства привели к созданию теории о непрерывном свертывании крови в организме, составляющей основу современных представлений о физиологии и патологии гемостаза. За эти исследования Д. М. Зубаиров в 1991 году был удостоин высокой награды - Государственной премии Российской Федерации
Профессор Д. М. Зубаиров, зав. кафедрой биохимии с физической и коллоидной химией и органической химией с 1964 по 2006 г.
• На протяжении ряда лет на кафедре продолжалось изучение механизмов диссеминированного внутрисосудистого свертывания крови, причиной которого, как впервые было установлено Д. М. Зубаировым, И. А. Андрушко и А. Л. Сторожевым (1974), является образование микровезикул в крови. Это открытие с тех пор стало главным направлением исследований сотрудников кафедры. • За проведённые работы Д. М. Зубаиров удостоен звания "Заслуженный деятель науки" ТАССР и РФ, звания "Соросовский профессор" и избран действительным членом АН РТ.
• В 1983 -1991 гг. - под руководством Д. М. Зубаирова воспитанники кафедры Р. И. Литвинов и О. Д. Зинкевич создали лечебную форму фибронектина. Исследование, проведенное в Казани совместно с Кардиоцентром АМН СССР, закончилось разработкой промышленной технологии получения фибронектина из крови человека и созданием устойчивой лекарственной форму препарата, который оказался эффективным средством для лечения незаживающих дефектов роговицы, вызванных ожогами, инфекциями и механическими повреждениями. На основании этих испытаний Фармакологический комитет СССР выдал разрешение на развертывание производства глазных капель фибронектина.
Аминокислоты и пептиды • Белки — высокомолекулярные азотсодержащие органические вещества, молекулы которых построены из остатков аминокислот. Название протеины (от греч. protos - первый, важнейший) более точно отражает первостепенное биологическое значение этого класса веществ. • Белки (белковые вещества) составляют основу и структуры и функции живых организмов. • По образному выражению одного из основоположников молекулярной биологии Ф. Крика, белки важны прежде всего потому, что они могут выполнять самые разнообразные функции, причем с необыкновенной легкостью и изяществом.
Аминокислоты • Аминокислоты - класс органических соединений, объединяющих в себе свойства кислот и аминов, т. е. содержащих наряду с карбоксильной группой COOH аминогруппу - NH 2. Все белки при полном гидролизе (расщеплении с присоединением воды) распадаются до свободных аминокислот. Гидролиз: • щелочной; • кислотный; • ферментативный. Кислотный гидролиз проходит при t 0 – 100 -1100 С 1315 ч в атмосфере N 2.
Аминокислоты – производные органических кислот, у которых хотя бы один атом H 2 замещен аминогруппой CH 3 - (СH 2)n - COOH – органическая кислота α Н 2 N – CH – COOH R α-аминокислота
Стереоизометрия аминокислот COOH Н 2 N – C - H R L-аминокислота COOH H – C - Н 2 N R D-аминокислота
Классификация аминокислот Современная рациональная классификация аминокислот основана на полярности радикалов, т. е. способности их к взаимодействию с водой. Она включает четыре класса аминокислот: • 1) неполярные (гидрофобные) • 2) полярные (гидрофильные) незаряженные • 3) отрицательно заряженные • 4) положительно заряженные при физиологических значениях p. H
I. Неполярные (гидрофобные) α Изолейцин α-амино-β-метилвалериановая кислота Лейцин α-амино-изокапроновая кислота
Неполярные (гидрофобные) NH 2 СН 2 Пролин пирролидин- α-карбоновая кислота СН COOH Триптофан α-амино- β-индолилпропионовая кислота
Неполярные (гидрофобные) H 2 N СН COOH СН СН 3 Аланин α-аминопропионовая кислота СН 3 Валин α-амино- изовалериановая кислота
Неполярные (гидрофобные) H 2 N СН COOH СН 2 S СН 3 Метионин α-амино- γ - метилтиомасляная кислота Фенилаланин α-амино- β –фенилпропионовая кислота
Неполярные (гидрофобные) +H N 3 СН COO- СН СН 3 при р. Н~7. 0 суммарный заряд валина = 0
II. Полярные (гидрофильные) незаряженные H 2 N СН COOH H 2 N СН СН 2 Глицин (гликокол) аминоуксусная кислота СН ОН COOH СН 3 Серин α-амино- β - оксипропионовая кислота ОН Треонин α-амино- β - оксимасляная кислота
Полярные (гидрофильные) незаряженные H 2 N СН COOH СН 2 С H 2 N СН COOH СН 2 О NH 2 Аспарагин амид аспарагиновой кислоты СН 2 С О NH 2 Глутамин амид глутаминовой кислоты
Полярные (гидрофильные) незаряженные H 2 N СН COOH СН 2 SH Цистеин α-амино- β - тиопропионовая кислота ОН Тирозин α-амино- β – параоксифенилпропионовая кислота
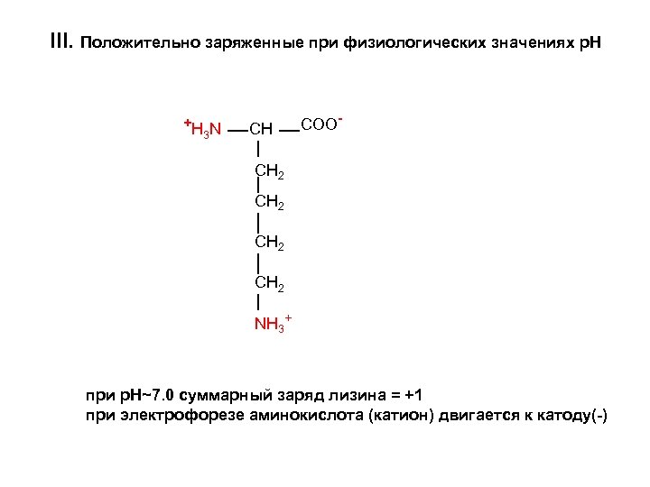
III. Положительно заряженные при физиологических значениях p. H α СН 2 СН СООН α β β γ γ δ NH 2 δ ε Гистидин α-амино- β-имидазолилпропионовая кислота Аргинин α-амино- δ -гуанидинвалериановая кислота Лизин α, ε-диаминокапроновая
III. Положительно заряженные при физиологических значениях p. H +H N 3 СН COO- СН 2 СH 2 СН 2 NH 3+ при р. Н~7. 0 суммарный заряд лизина = +1 при электрофорезе аминокислота (катион) двигается к катоду(-)
IV. Полярные (кислые) отрицательно заряженные H 2 N СН COOH H 2 N СН СН 2 СООН COOH СН 2 СООН Аспарагиновая кислота (аспартат) α-аминоянтарная кислота Глутаминовая кислота (глутамат) α-аминоглутаровая кислота
IV. Полярные (кислые) отрицательно заряженные +H 3 N СН COO- СН 2 COO- при р. Н~7. 0 суммарный заряд глутамата = -1 при электрофорезе аминокислота (анион) будет двигаться к аноду (+)
Природные белки состоят из 20 L-аминокислот 1. Глицин (гликокол) – аминоуксусная кислота 2. Аланин - α-аминопропионовая кислота 3. Серин - α-амино- β-оксипропионовая кислота 4. Цистеин - α-амино-β- тиопропионовая кислота 5. Метионин - α-амино- γ- метил-тиомасляная кислота 6. Треонин - α-амино-β-оксимасляная кислота 7. Валин - α-амино-изовалериановая кислота 8. Лейцин - α-амино-изокапроновая кислота 9. Изолейцин - α-амино-β-метилвалериановая кислота 10. Аспарагиновая кислота - α-аминоянтарная кислота 11. Глутаминовая кислота - α-аминоглутаровая кислота 12. Аргинин – α-амино- δ-гуанидинвалериановая кислота 13. Лизин – α, ε-диаминокапроновая 14. Фенилаланин - α-амино- β-фенилпропионовая кислота 15. Тирозин - α-амино- β-параоксифенилпропионовая кислота 16. Пролин – пирролидин- α-карбоновая кислота 17. Гистидин - α-амино- β-имидазолилпропионовая кислота 18. Триптофан - α-амино- β-индолилпропионовая кислота 19. Аспарагин – амид аспарагиновой кислоты 20. Глутамин – амид глутаминовой кислоты
Селеноцистеин – 21 протеиногенная аминокислота кодируемая триплетом м. РНК – UGA, входит в состав селенсодержащих белков (тиоредоксинредуктаза, Глутатионпероксидаза) I-пирролизин – 22 протеиногенная аминокислота кодируемая триплетом м. РНК – UAG, входит в монометиламин-металтрансферазу
Производные аминокислот (непротеиногенные аминокислоты) Оксилизин Оксипролин входят в состав коллагенов Фосфосерин Тироксин γ - карбоксиглутаминовая кислота – входит в состав протромбина (участвует во связывании Са 2+)
НЕЗАМЕНИМЫЕ АМИНОКИСЛОТЫ 1. Валин 2. Лейцин 3. Изолейцин 4. Лизин 5. Фенилаланин 6. Метионин 7. Треонин 8. Триптофан ЗАМЕНИМЫЕ АМИНОКИСЛОТЫ 1. Глицин 2. Аланин 3. Серин 4. Аспарагиновая кислота 5. Глутаминовая кислота 6. Гистидин (незаменимая для детей) 7. Аргинин(незаменимая для детей) 8. Пролин 9. Аспарагин 10. Глутамин УСЛОВНО-ЗАМЕНИМЫЕ АМИНОКИСЛОТЫ 1. Цистеин (синтез из метионина) 2. Тирозин (синтез из фенилаланина)
р. Н 1 Заряд +1 Катион р. Н 7 Заряд = 0 Цвиттер-ион амфион р. Н 12 Заряд -1 Анион
Пептиды - органические соединения, в состав которых входит несколько остатков аминокислот, связанных петидной связью. Пептиды – биологически активные вещества, регуляторы процессов жизнедеятельности живых организмов. В зависимости от количества а/к-х остатков и молекулярной массы различают: - Низкомолекулярные пептиды – от 2 -х до 10 аминокислот - Пептиды со средней М. м. – от 500 до 5000 Да - Высокомолекулярные пептиды с М. м. от 5000 до 16000 Да В зависимости от характера действия и происхождения пептиды делятся на группы: Пептиды-гормоны: вазопрессин и окситоцин – нонапептиды по 9 аминокислот; глюкагон, кальцитонин, рилизинг-факторы Пептиды-регуляторы пищеварения: гастрин, секретин, панкреатический полипептид (ПП), вазоактивный интестинальный полипептид (ВИП) и др. Пептиды-крови: глютатион (γ-глутамилцистеинилглицин), ангиотензин, брадикинин, каллидин. Нейропептиды: пептиды памяти, сна, эндорфины, энкефалины и др. Пептиды, участвующие в сокращении мышц – анзерин, карнозин (аланилгистидин) Пептиды- “средние молекулы” – внутренние эндотокины, образующиеся в организме в результате различных патологических процессов.
Неполярные (гидрофобные) незаряженные Валин ( -аминоизовалериановая кислота)
Неполярные (гидрофобные) незаряженные Фенилаланин ( -амино- -фенилпропионовая кислота)
Полярные (гидрофильные) незаряженные
Полярные (гидрофильные) незаряженные
Отрицательно заряженные
Положительно заряженные при физиологических значениях p. H
b42c198a193b9bdaf530aa1ea059e1af.ppt