Лекция 1 Свойства функции
• 7 лет: Сколько мама знает!!! • 14 лет: Чего-то мама недопонимает!!! • 17 лет: Ничего в этой жизни мама не понимает. • 25 лет: Ох, почему я маму не слушала? !
1. Определите особенности, плюсы и минусы a) «Если каждому значению х из некоторого множества чисел поставлено в соответствие число у, то говорят, что на этом множестве задана функция у(х). При этом х – наз. независимой переменной или аргументом, у наз. зависимой переменной или функцией» b) «Функцией наз. правило, которое каждому элементу хЄ Х ставит в соответствие единственный элемент уЄ У» c) « Функция – зависимость переменной у от переменной х, если каждому значению х соответствует единственное значение у» 2. Решите задачи из школьных учебников: a) f(х) – второй десятичный знак после запятой числа х. Найти f(1). b) y = [х] Найти у(-5, 3).
Основные подходы к определению понятия функция I– «функция – у (зависимая переменная) » , «у- порождение х» - акцент на у. Алимов Ш. А. «А - 9» «Если каждому значению х из некоторого множества чисел поставлено в соответствие число у, то говорят, что на этом множестве задана функция у(х). При этом х – наз. независимой переменной или аргументом, у наз. зависимой переменной или функцией» «!» : Из интерпретации понятия функции логично вытекает способ обозначения : у = у(х) «+» : Методически удобно – формируется ассоциация: «если у – функция, то значения функции, их изменения надо смотреть на оси
II. Функция –f (правило) a) Виленкин Н. Я. «А - 9» , «А. и нач. ан. – 10 кл. » . «Функцией наз. правило, которое каждому элементу хЄ Х ставит в соответствие единственный элемент уЄ У» b) Макарычев « Функция – зависимость переменной у от переменной х, если каждому значению х соответствует единственное значение у» ! Обозначения: у = f(х) – логично вытекает, y=x 2, u=v 2, t=x 2 – одна и та же функция, !! Под элементами могут пониматься не только числа «+» : правило ассоциируется с формулой → удобно запоминать способ нахождения ООФ (забывается определение ООФ, но запоминается теорема: «Если функция задана формулой, то считают, что её область определения – множество значений аргумента, при которых эта формула имеет смысл» )
Пример 1. № 143 Виленкин – 10 «f(х) – второй десятичный знак после запятой числа х. Найти f(1)» f(1) = 0, f(1) = 9, т. к. 0, (9)= 1, (0) Доказательство. ] х = 0, (9) 9 х = 9; х = 1 10 х = 9, (9) ! Виленкин не говорит, что f – функция. Пример 2. y = [х] у – есть наибольшее целое число, не превосходящее х. у(-5, 3)= -6.
Вопросы для обсуждения 1. Какие виды функций изучаются в школе? 2. Какие способы нахождения ОЗФ могут быть востребованы при решении задач по программе средней школы? 3. Основные ошибки и трудности, возникающие в связи со свойством чётности(нечётности) функций. 4. Особенности изучения монотонности функции в основной школе.
Диагностика готовности 1) Установите соответствие между перечисленными функциями: I. y=cosx II. y=2 x-3 III. y=√x и а)основными элементарными функциями, б)трансцендентными функциями, в)алгебраическими? 2) Какие из перечисленных функций называются элементарными? I II IV 3) Определите свойство чётности(нечётности) для функции у=0. 4) Как в школе называется функция описывающая а)освещённость , б)число учёных Ответы. 1) 2) 3) I. I – а), б); II- в); III- а), в). I, IV. Чётная и нечётная. а), б) элементарная, трансцендентная;
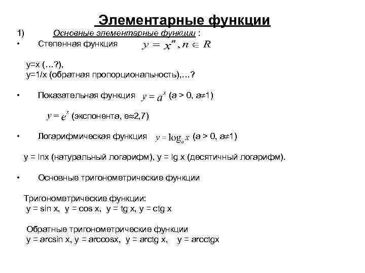
Элементарные функции 1) • Основные элементарные функции : Степенная функция у=х (…? ), у=1/х (обратная пропорциональность), …? • Показательная функция (a > 0, a 1) (экспонента, е 2, 7) • Логарифмическая функция (a > 0, a 1) у = lnх (натуральный логарифм), у = lg х (десятичный логарифм). • Основные тригонометрические функции Тригонометрические функции: y = sin x, y = cos x, y = tg x, y = ctg x Обратные тригонометрические функции y = arcsin x, y = arccosx, y = arctg x, y = arcctgx
2) Определение элементарных функций Элементарными функциями называются функции, которые получаются из основных элементарных функций с помощью четырех арифметических действий и суперпозиций (получения сложных функций), примененных конечное число раз. Примеры: неэлементарная -
Классификация функций по основанию выполняемых операций функции алгебраические рациональные целые у = кх + в у=ах2+вх+с a 0 иррациональные дробные трансцендентные Логарифмическая Показательная Тригонометрические Обратные тригонометрические
Рациональные функции- целые и дробные Определение 1. Целой рациональной функцией называется функция, аналитическая запись которой получена с помощью операций сложения, вычитания, умножения, выполненных над значением аргумента х и некоторыми постоянными числами (и притом конечное число раз). Частные случаи целой рациональной функции 1. 2. 3. у = кх – прямая пропорциональность у = кх + в – линейная функция у=ах2+вх+с , a 0 – квадратичная функция
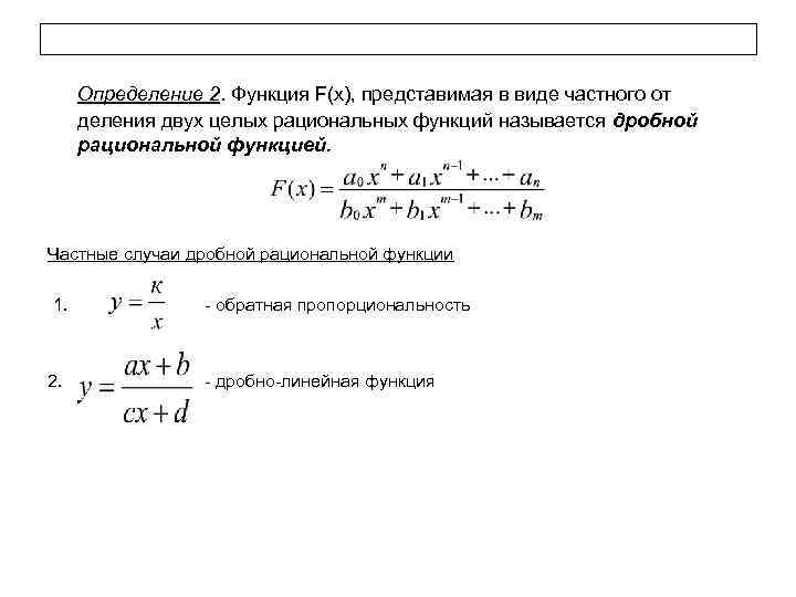
Определение 2. Функция F(x), представимая в виде частного от деления двух целых рациональных функций называется дробной рациональной функцией. Частные случаи дробной рациональной функции 1. - обратная пропорциональность 2. - дробно-линейная функция
• Определение 3. Иррациональная функция – функция, над аргументом которой, кроме четырёх алгебраических операций (сложение, вычитание, умножение, деление), производится еще извлечение корня (причем конечное число раз). Пример.
Какие функции являются алгебраическими и трансцендентными? Определение 4. Алгебраическими называются рациональные и иррациональные функции. Определение 5. Всякая неалгебраическая функция является трансцендентной. Именно: • Логарифмическая функция • Показательная функция • Тригонометрические функции • Обратные тригонометрические функции
Область значений функции • Определение. (Макарычев) Областью значений функции называются все значения, которые принимает зависимая переменная. Графическая интерпретация – проекция графика на ось ОУ. Обозначения. ОЗФ (Макарычев), МЗФ(Алимов), Е(у)-(Колмогоров). 1) a) Способы нахождения ОЗФ. Метод оценки (использование свойств числовых неравенств) в) ответ: «-» применяя этот метод, легко ошибиться в определении наиболее узкой границы. Например: при нахождении ОЗФ в тригонометрии.
Пример. Найти ОЗФ у=2 sinx+3 cosx • Способ 1. -1≤sinx≤ 1 -2≤ 2 sinx≤ 2 -1≤cosx≤ 1 -3≤ 3 cosx≤ 3 + -5≤ 2 sinx+ 3 cosx ≤ 5 • Способ 2. Причина ошибки: Е(f+g)≠E(f)+E(g) для любых f, g Графическая интерпретация:
Y 1 f(x) = cosx у1 у2 -9 -6 0 -3 -1 X 1 3 6 9 f(x) = sinx
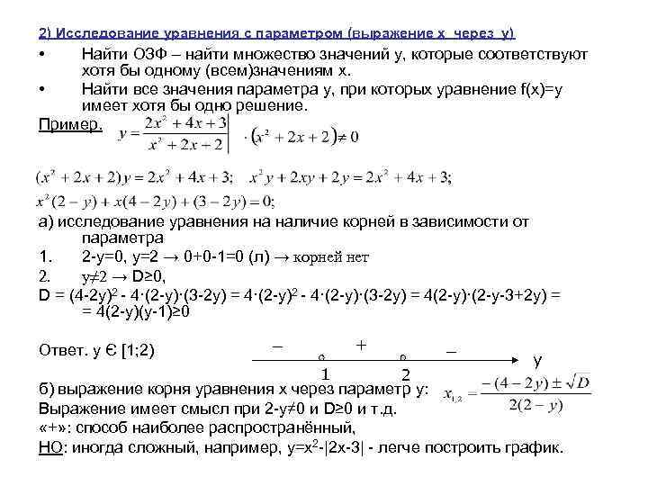
2) Исследование уравнения с параметром (выражение х через у) • Найти ОЗФ – найти множество значений у, которые соответствуют хотя бы одному (всем)значениям х. • Найти все значения параметра у, при которых уравнение f(x)=y имеет хотя бы одно решение. Пример. а) исследование уравнения на наличие корней в зависимости от параметра 1. 2 -у=0, у=2 → 0+0 -1=0 (л) → корней нет 2. у≠ 2 → D≥ 0, D = (4 -2 y)2 - 4·(2 -y)·(3 -2 y) = 4·(2 -y)2 - 4·(2 -y)·(3 -2 y) = 4(2 -y)·(2 -y-3+2 y) = = 4(2 -y)(y-1)≥ 0 Ответ. y Є [1; 2) _ + _ y 1 2 б) выражение корня уравнения х через параметр у: Выражение имеет смысл при 2 -у≠ 0 и D≥ 0 и т. д. «+» : способ наиболее распространённый, НО: иногда сложный, например, у=х2 -|2 x-3| - легче построить график.
3) Графический способ (анализ графика, построенного : а) преобразованием графиков, б) при помощи производной, в) преобразованием графиков составляющих функции, г) поэтапно через замену переменных. t 16 • Пример. у=log 2(16 -x 2), D(y)=(-4; 4) a)] 16 -x 2=t, xє(-4; 4) x -4 4 0 E(t)=(0; 16] или 0
Построение графика сложной функции преобразованием точек графиков составляющих функций. Пример. y 4 2 -2 0 2 x Алгоритм. 1. Из любой точки ООФ восстановить перпендикуляр до ∩-я с графиком внутренней функции – строим g(x 0) – значение внутренней функции от x 0. . 2. По перпендикуляру до биссектрисы I – III координатного угла – строим x 1 =g(x 0) – строя квадрат откладываем абсциссу, равную значению внутренней функции от x 0. . 3. По перпендикуляру до графика внешней функции – f(x 1) - … 4. По перпендикуляру до первого перпендикуляра к ОХ –(x 0; f(x 1)) – строим точку графика сложной функции для исходной абсциссы
• Эскизирование – соединение сплошной линией отдельных частей графика, которые являются геометрической ассимптотикой функции в её нулях, точках разрыва и на бесконечности. Отдельные части графика заменяются графиками эталонных функций на основе использования эквивалентности бесконечно малых и бесконечно больших
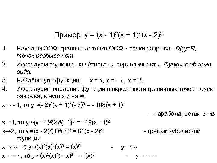
Пример. у = (х - 1)2(х + 1)4(х - 2)3 1. Находим ООФ: граничные точки ООФ и точки разрыва. D(у)=R, точек разрыва нет 2. Исследуем функцию на чётность и периодичность. Функция общего вида. 3. Найдём нули функции: х = 1, х = - 1, х = 2. 4. Исследуем поведение функции в окрестности граничных точек, точек разрыва, в нулях и на ∞. х→ - 1, то у ≈(- 2)2(х + 1)4(- 3)3 = - 108(х + 1)4 – парабола, ветви вниз х→ 1, то у ≈(х - 1)2(2)4(- 1)3 = - 16(х - 1)2 х→ 2, то у ≈(х - 2)2(1)4(3)3 = 81(х - 2)3 - график кубической функции х→ ∞, то у ≈(х)2(х)4(х)3 = (х)9 - у →∞ х→ - ∞, то у ≈(х)2(х)4( - х)3 = - (х)9 - у → -∞
х→ - 1, х→ 1, то парабола, ветви вниз; х→ 2, то - график кубической функции х→ ∞, то у → ∞; х→ - ∞, то у → - ∞ у -1 1 0 2 х -8
4) Способ использования производной (нахождение наибольшего (наименьшего) значения) Пример. Найти ОЗФ 1. 2. y убывает на [1; ∞) 3. Поведение на концах промежутка монотонности: f(1)=2; Ответ. Е(у)=(0; 2] • • Замечания по оформлению решения. Обязательно упоминание о монотонности. Контрпример. Обязательно упоминание о дифференцируемости на всей ООФ(т. к. из этого следует непрерывность) Контрпример. y убывает f(1)=2; Но функция разрывная и Е(f)≠(0; 2] 3) Иногда не обойтись без исследования при помощи пределов – « - »
Свойство четности/нечетности • • • Функция у = f(x) называется четной, если для любых значений х из области определения f(-x) = f(x). Функция у = f(x) называется нечетной, если для любых значений х из области определения f(-x) = -f(x). Если функция не является ни четной, ни нечетной, то она называется функцией общего вида. !!! В определении 2 видовых отличия: 1. Для любого хє D(f) (-x)є D(f) или область определения симметрична относительно 0. 2. f(-x) = f(x) или f(-x) = -f(x). a) b) Вербальная интерпретация Перемена знака аргумента чётной функции не влияет на её значение. Перемена знака аргумента нечётной функции меняет знак значения функции на противоположный. Графическая интерпретация
а) четной функции • График четной функции симметричен относительно оси ординат.
б)нечетной функции График нечетной функции симметричен относительно начала координат.
I Трудности. Чтобы отнести функцию к функциям общего вида, достаточно: а) установить несимметричность D(f) или б)привести примеры х0 и - х0 : f(-x) ≠ ±f(x). !!! Если не получается привести функцию к нужному виду, ещё ничего не значит Пример 1. • D(f): • домножим на сопряженное Ответ. функция нечётная
Гарантированные способы доказательства Пример 2. Исследуйте функцию на чётность: у=sin(x+π/6) 1. D(y)=R – симметрична относительно 0. 2. y(-х)= sin(-x+π/6) ] x 0= π/6 → y(х0 )= sin(π/6+ π/6)=sin π/3 =√ 3/2 y(-х0 )= sin(-π/6+ π/6)=sin 0=0≠ y(х0) Ответ. Функция общего вида. • Пример 3. Исследуйте функцию на чётность lg(x+10) x D(y): x+10>0; x>-10 0 несимметрична относительно 0(15 є D(y), -15 є D(y)) Ответ. Функция общего вида.
II Выделение чётной и нечётной компоненты функции Задача. Функция f(x) с симметричной областью определения относительно 0 может быть представлена в виде суммы чётной g(x) и нечётной h(x) функций: Причём чётная компонента ; нечётная компонента Решение. I Дано: . ; Доказать: ; . 1. f(-x)=g(-x)+h(-x)=g(x)-h(x) + но f(x) = g(x)+h(x) f(-x)+f(x) = 2 g(x) → 2. f(-x) = g(x)-h(x) f( x) = g(x)+h(x) f(-x) - f(x) = 2 h(x) → II Верно и обратное (очевидное доказательство Виленкин-10, гл. 3)
Замечание. Утверждение верно как для функций общего вида, так и для чётных и нечётных функций. • !!! у=0 - единственная функция, которая является и чётной, и нечётной. (т. к. график у=0 симметричен и относительно оси ОУ, и начала координат) Пример. Представить y=cos 3 x в виде суммы чётной и нечётной компоненты. Ответ. y=cos 3 x+0, где f(x)=cos 3 x – чётная, h(x)=0 - нечётная.
III Задачи на чётность с параметром !!! Функция, аналитическая запись которой содержит параметр, в зависимости от значения параметра может быть и чётной, и нечётной, и общего вида. Пример 1. y=sin(x+a) При а=о При а=π/2 При а= π /4 Пример 2. y=sinx – нечётная y=sin(x+ π /2 )=cosx – чётная y=sin(x+ π /4 ) – общего вида При каких значениях параметра а f(x) = cos(x-a) · cosx является чётной функция Решение. f(x) – чётная → f(-x) = f(x) для любых х, т. е. cos(-x-a)·cos(-x)= cos(x-a)·cosx; (*) cos(x+a)·cosx- cos(x-a)·cosx=0; cosx(cos(x+a)- cos(x-a))=0; … cosx· 2·sinx·sina=0; sin 2 x=0 – выполняется не для любых х равенства (*) sina=0 - обратит для любого x равенство (*) в истинное→ Ответ. а=πп, где п є Z
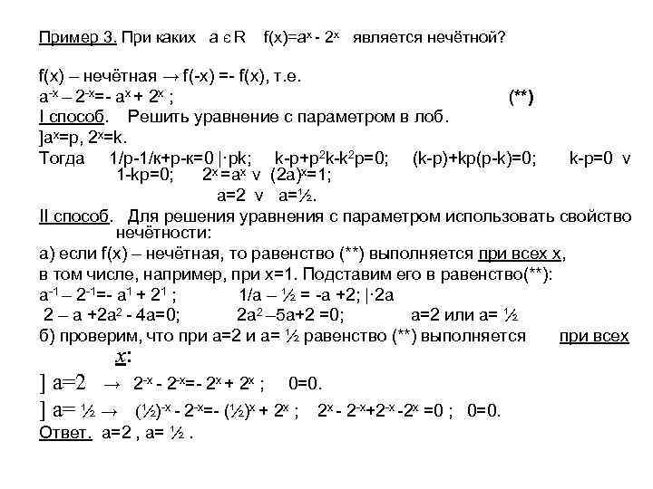
Пример 3. При каких а Є R f(x)=ax - 2 x является нечётной? f(x) – нечётная → f(-x) =- f(x), т. е. а-x – 2 -х=- ax + 2 x ; (**) I способ. Решить уравнение с параметром в лоб. ]ax=p, 2 x=k. Тогда 1/р-1/к+р-к=0 |·pk; k-p+p 2 k-k 2 p=0; (k-p)+kp(p-k)=0; k-p=0 v x =ax v (2 a)x=1; 1 -kp=0; 2 a=2 v a=½. II способ. Для решения уравнения с параметром использовать свойство нечётности: а) если f(x) – нечётная, то равенство (**) выполняется при всех х, в том числе, например, при х=1. Подставим его в равенство(**): а-1 – 2 -1=- a 1 + 21 ; 1/а – ½ = -а +2; |· 2 а 2 – а +2 а 2 - 4 а=0; 2 а 2 – 5 а+2 =0; а=2 или а= ½ б) проверим, что при а=2 и а= ½ равенство (**) выполняется при всех х: ] a=2 → ] a= ½ → 2 -x - 2 -х=- 2 x + 2 x ; 0=0. (½)-x - 2 -х=- (½)x + 2 x ; Ответ. а=2 , а= ½. 2 x - 2 -х+2 -x -2 x =0 ; 0=0.
4) Особенности исследования монотонности функции в основной школе Интерпретации определений монотонных функций • Определение. Функция у = f(x) называется возрастающей (убывающей) на некотором промежутке области определения Х, если большему значению аргумента соответствует большее (меньшее) значение функции на этом промежутке. y 1 у2 у1 х1 х2 x 1 Для x 2>x 1 y 2>y 1 любых y 2 x 1, x 2 Є М или x 2>x 1 y 2
? 2 Найдите ошибки в решении задачи: «Укажите все значения х, при которых функция у=4 х+1/х монотонна» и сформулируйте обосновывающие теор. факты 1. ООФ: х≠ 0 2. f '(x)=4 -1/x 2=(4 x 2 -1)/x 2. 3. стационарные точки: х1, 2=±½; х3, 4=0. 4. х f '(x) f(x) х<-½ + -½ 0 -4 -½
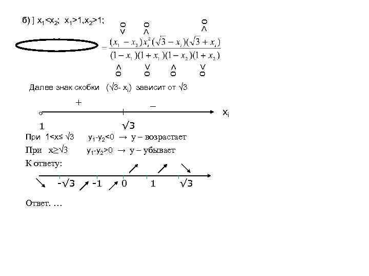
4)Приёмы исследования монотонности элементарными средствами. I По определению с использованием 1) свойств неравенств 2) разделения ООФ на отдельные промежутки с учётом а)точек разрыва, б)чётности(нечётности)функции; 3) приближённых рассуждений: х1≈х2, 4) приёмов тождественных преобразований: домножение на сопряжённое, формулы сокращённого умножения и т. д. II Использование элементарных теорем о монотонности. Пример. 1. 2. 1. ООФ: х≠± 1 у – нечётная, т. к. а) у(-х)= а)]х1
Оценка выражения I способ – доказательство неравенства на основе свойств числовых неравенств. II способ – использование приближенных вычислений. ] 0
>o >o
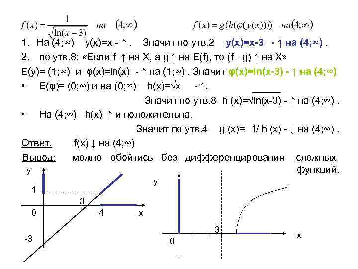
Пример использования элементарных теорем о монотонности (рационализирующих доказательство не только элементарными средствами, но и при помощи производной) Список элементарных теорем о монотонности (см. Виленкин - 10 кл. (95 г. ), с. 117) 1. Если f ↑ на Х, то для любого сєR (с+ f) ↑ на Х. 2. Если f ↑ на Х и с>0, то (сf) ↑ на Х. 3. Если f ↑ на Х , то (-f) ↓ на Х. 4. Если f ↑ на Х и сохраняет знак на Х, то (1/ f) ↓. 5. Если f и g ↑ на Х, то (f + g) ↑ на Х. 6. Если f и g ↑ на Х и не отрицательны на Х, то (f · g) ↑ на Х. 7. Если f ↑ на Х и не отрицательна на Х и n є N, то fn ↑ на Х. 8. Если f ↑ на Х, а g ↑ на Е(f), то (f ◦ g) ↑ на Х. (аналогично про убывающие функции) Пример. ООФ:
1. На (4; ∞) у(х)=х - ↑. Значит по утв. 2 у(х)=х-3 - ↑ на (4; ∞). 2. по утв. 8: «Если f ↑ на Х, а g ↑ на Е(f), то (f ◦ g) ↑ на Х» Е(у)= (1; ∞) и φ(x)=ln(x) - ↑ на (1; ∞). Значит φ(x)=ln(x-3) - ↑ на (4; ∞) • Е(φ)= (0; ∞) и на (0; ∞) h(x)=√x - ↑. Значит по утв. 8 h (x)=√ln(x-3) - ↑ на (4; ∞). • На (4; ∞) h(x) ↑ и положительна. Значит по утв. 4 g (x)= 1/ h (x) - ↓ на (4; ∞). Ответ. f(x) ↓ на (4; ∞) Вывод: можно обойтись без дифференцирования сложных функций. у у 1 3 0 -3 4 х 3 0 4 х
Вопросы для проверки 1. К каким видам функций принадлежит следующая функция ? 2. Найдите ОЗФ.
Ответы. 1. Дробно-линейная, рациональная, алгебраическая, элементарная. (4 балла) 2. I способ. у2=4 -х2; х2=4 -у2; ; (1 б. ) 4 -у2≥ 0; -2≤у≤ 2. (2 б. ) Ответ. 0 ≤у≤ 2. (3 б. ) II способ. -2≤х≤ 2; 0≤х2≤ 4; -4≤-х2≤ 0; 0≤ 4 -х2≤ 4; Ответ. 0 ≤у≤ 2. (4 балла)


