Лебєдєв С. О. 1902 -1974
ЕОМ “СТРЕЛА” 1953 рік
Apple – 1 1976 2010 (210000 USD ) 2014 (910000 USD)
Apple - II
Циркулярна поляризація в астрономії NGC 6334 (Cat's Paw) 0, 65 парсек Stanley Miller Harold Urey 1953 Science
Узагальнення поняття “розв’язок” для матриці розміром Eliakim Hastings Moore 1862 -1932 властивості Роджер Пенроуз 1931 р. н.
Узагальнення поняття “розв’язок” Коректні і некоректність задачі 1. Існування розв'язку 2. Однозначність розв'язку 3. Стійкість розв'язку Жак Адамар 1865 -1963 Жозеф Луи Лагранж Жак Адамар 1736 -1813 1865 -1963 Жозеф Луи Лагранж 1736 -1813
Моделі, що ґрунтуються на фундаментальних законах природи
Закон збереження енергії куля+вантаж яка це оцінка?
енергія випаровування одиниці маси речовини зміна глибини отвору адекватність ! енергія на цю зміну
Закон збереження речовини модель атомна вага речовини
Закон збереження імпульсу імпульс ракети імпульс, що переданий газом мах початкова маса корисна маса структурна маса характеризує відношення структурної і початкової мас ракети навіть за умов формула Ціолковського
Варіаційні принципи принцип Ферма
(!) закон Снеліуса
Принцип аналогій
де де
де закон Ома
Динаміка системи “хижак-здобич” рівновага
Динаміка зайнятості заробітна плата чисельність зайнятих число робітників (зарплата) змінюється пропорційно змінам зарплати (числу робітників) відносно рівноважного значення ( )
Принцип ієрархії моделей
Ієрархія моделей
Ієрархія моделей або
Ієрархія моделей структурна маса ракети маса палива початкова маса ракети при (1) (2) (3)
• До 17 слайда включительно – вполне возможная лекция, но с пространными отступлениями (строжайше необходима фактология!)
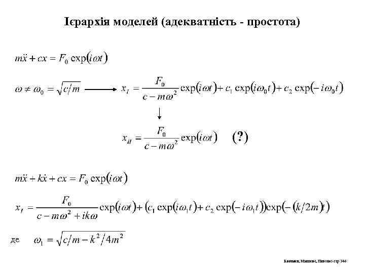
Ієрархія моделей (адекватність - простота) (? ) де Блехман, Мышкис, Пановко стр 146
Ієрархія моделей (a) (б) або
Популяційна динаміка
експонентне зростання Томас Роберт Мальтус 1766 -1834
експонентне зростання
обмежене зростання Pierre Francois Verhulst 1804 -1849
Дослідження стійкості стаціонарного стану з урахуванням та або де де - довільна стала
поповнення
моделі з найменшою критичною чисельністю
моделі з найменшою критичною чисельністю
моделі з найменшою критичною чисельністю