Лаб_4.ppt
- Количество слайдов: 13
ЛАБОРАТОРНАЯ РАБОТА № 4 Тема: Численное дифференцирование
1. КОНЕЧНО-РАЗНОСТНЫЕ АППРОКСИМАЦИИ ПРОИЗВОДНЫХ Пусть отрезок разбит на равных частей точками. Разность между соседними значениями аргумента постоянна, т. е. шаг : . Пусть на отрезке определена функция , значения которой в точках равны. v Первая производная функции в точке с помощью отношения конечных разностей: а) аппроксимация с помощью разностей вперед (правых разностей) (1) б) аппроксимация с помощью разностей назад (левых разностей) (2) в) аппроксимация с помощью центральных разностей (3) 2
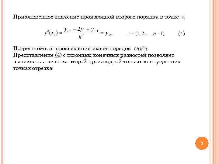
Приближенное значение производной второго порядка в точке (4) Погрешность аппроксимации имеет порядок. Представление (4) с помощью конечных разностей позволяет вычислять значения второй производной только во внутренних точках отрезка. 3
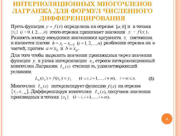
ИНТЕРПОЛЯЦИОННЫХ МНОГОЧЛЕНОВ ЛАГРАНЖА ДЛЯ ФОРМУЛ ЧИСЛЕННОГО ДИФФЕРЕНЦИРОВАНИЯ Пусть функция определена на отрезке и в точках этого отрезка принимает значения. Разность между соседними значениями аргумента постоянна и является шагом разбиения отрезка на n частей, причем и. Для того чтобы выразить значения производных через значения функции в узлах интерполяции , строим интерполяционный многочлен Лагранжа степени m, удовлетворяющий условиям (5) Многочлен интерполирует функцию на отрезке. Дифференцируя многочлен , получаем значения производных в точках. 4
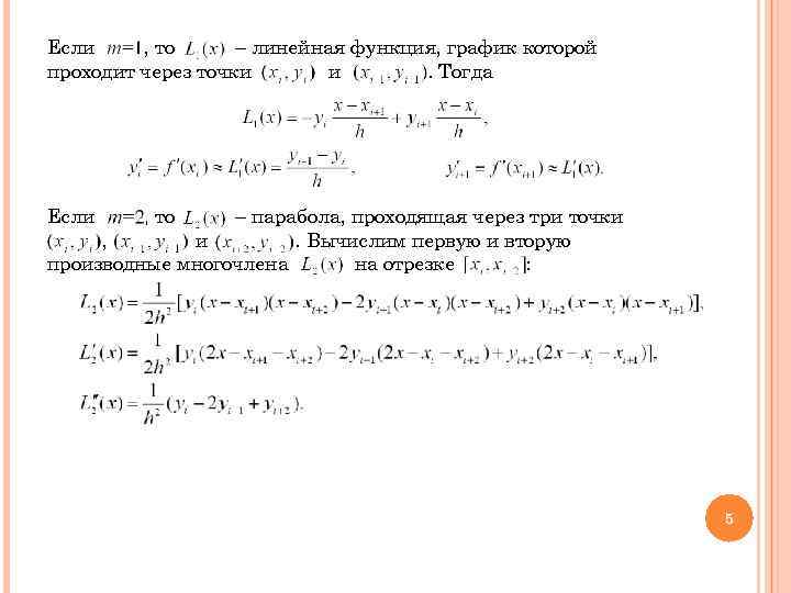
Если , то – линейная функция, график которой проходит через точки и. Тогда Если , то – парабола, проходящая через три точки , и. Вычислим первую и вторую производные многочлена на отрезке : 5
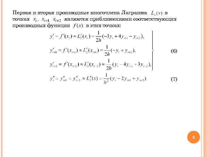
Первая и вторая производные многочлена Лагранжа в точках являются приближениями соответствующих производных функции в этих точках: (6) (7) 6
Если функция на отрезке имеет непрерывную производную до третьего порядка включительно, то справедливо представление функции в виде суммы: (8) где – остаточный член интерполяционной формулы: (9) В этом случае можно дать оценку погрешности приближений производных соотношениями (6) и (7). Дифференцируя (8), получим (10) (11) Здесь (12) (13) 7
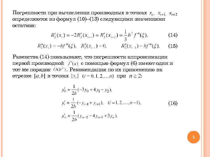
Погрешности при вычислении производных в точках определяются из формул (10)–(13) следующими значениями остатков: (14) (15) Равенства (14) показывают, что погрешности аппроксимации первой производной с помощью формул (6) имеют один и тот же порядок. Рекомендация по их применению на отрезке в точках при : (16) 8
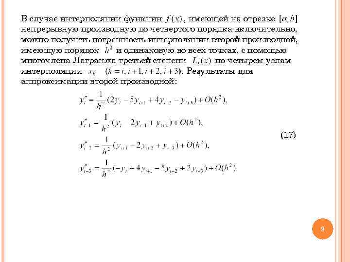
В случае интерполяции функции , имеющей на отрезке непрерывную производную до четвертого порядка включительно, можно получить погрешность интерполяции второй производной, имеющую порядок и одинаковую во всех точках, с помощью многочлена Лагранжа третьей степени по четырем узлам интерполяции. Результаты для аппроксимации второй производной: (17) 9
Формулы (16) дают порядок аппроксимации. Этот порядок сохраняется при вычислении производной второго порядка на отрезке в точках при по формулам (18) Если функция на отрезке имеет непрерывную производную до (m+1)-го порядка включительно, то справедливо представление (19) где – интерполяционный многочлен Лагранжа степени m, аппроксимирующий функцию по узлам интерполяции ; – остаточный член интерполяционной формулы, причем (20) 10
v Пример. Значения функции определены таблицей Требуется с помощью формул (6) и (7) приближенно найти и оценить погрешности результатов вычислений. v и Решение. Согласно первой из формул (6), имеем Так как Итак, (точное значение воспользуемся формулой (7): то ). Теперь 11
3. МЕТОД НЕОПРЕДЕЛЕННЫХ КОЭФФИЦИЕНТОВ Выражение для производной k-го порядка в некоторой точке ищется в виде линейной комбинации заданных значений функции в узлах : (21) где – остаточный член, зависящий от функции. Коэффициенты подбираются из условия , когда. В результате для нахождения получаем систему линейных алгебраических уравнений: (22) Эта система однозначно разрешима, так как ее определитель есть определитель Вандермонда, при этом для получения ненулевого решения необходимо и достаточно выполнения неравенства. 12
Пример. Найти выражение для производной равноотстоящих узлов (n=3): . v в случае 4 -x Решение. Равенство (21) запишется в виде. Используем следующие многочлены: . (23) Вычислим производные этих функций: . (24) Подставляя последовательно соотношения (24) и (23) в правую и левую части равенства (21) при , получим систему уравнений (22): v Решая эту систему, получаем значения коэффициентов. Подставим найденные значения в равенство (21), запишем выражение для производной: Аналогично можно найти производные при выполнении условия в остальных точках. 13
Лаб_4.ppt