Тарир.пневм.зондов-2.ppt
- Количество слайдов: 31
Лабораторная работа № 3 Тарировка пневмометрических зондов 1
«Зонд» измерительное устройство. 3
«Пневмометрический» характеристика свойств среды ( «пневмо» -газ, воздух), через которую измеряемая зондом величина передаётся на регистрирующее устройство. 4
«Тарировка» - сравнение показаний зонда с истинным значением и определение зависимости показаний зонда от характерного параметра. 5
давление, p, Н/м 2 =1 Па; -температура, Т, град К; -вектор скорости (модуль и направление) - с, м/с; - плотность, кг/м 3 7
Давление и температура связаны уравнением состояния: p/ =R T R – газовая постоянная (для воздуха R=287, 1 Дж/кг К) 8
Давление при с=0 – давление полного торможения (полное давление) Статическое давление Замечания: 1. На практике наибольшие трудности представляет собой измерение скорости. 2. Если умеем измерять давление и температуру, то скорость потока можно подсчитать по этому уравнению 9
Для анализа способов измерения давления рассмотрим картину продольного обтекания кругового цилиндра со скруглённым торцом. Рассмотрим центральную линию тока, совпадающую с продольной осью цилиндра. Используя уравнение Бернулли, попробуем нарисовать изменение давления вдоль этой струйки. Державка 11
12
Величину Ро=Ро – В называют избыточным давлением; (В – барометрическое давление); Значение Ро – абсолютное давление P 0 -B 1 13
1 3 2 5 4 6 Варианты зондов давления полного торможения (полного давления) 2 3 4 5 1 Варианты зондов статического давления 15
Ответ: 1. Отклонение вектора скорости от оси зонда для зонда давления полного торможения (рис 9. , (а)) и зонда статического давления (рис. 9, б). Зонд полного торможения (а) Зонд статического давления (б) 17
γ≠ 0 D/d>0, 8 L/D<3÷ 4 l/D>200 Причины возникновения ошибок при измерении давления полного торможения 18
γ≠ 0 L/D<5 неровности L/D<4÷ 5 γ≠ 0 Причины возникновения ошибок при измерении статического давления Δl≠ 0 Δl 19
Конструкция зонда-угломера 22
1 3 2 4 5 6 7 Варианты конструкций зондов-угломеров 23
Описание стенда и методики тарировки зондов 25
Идеальным способом тарировки зондов можно было бы считать сравнение их показаний с показаниями зондов-эталонов. Ввиду отсутствия таковых в данной работе тарировка зондов осуществляется сравнением их показаний со значениями давлений, измеренных на этом же стенде в специально выбранных местах. На следующем слайде даётся обоснование выбора места соответствующих измерений. 26
Предположения: 1. При тарировке зонда полного давления за истинное значение принимается давление полного торможения в баке-ресивере p 0. cоси c 1 t p 0 струи 2. При тарировке зонда статического давления за истинное статическое давление принимается статическое давление на стенке выхлопной камеры p 1. 1 0 p 0 27
cоси c 1 t p 0 струи 1 0 p 0 29
31
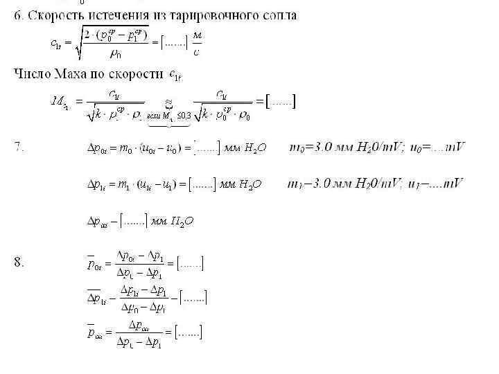
Дата эксперимента -……. . Время -…. . . Барометр. давление –Ра=В=……. Темп. t=…. C № Избыт. полн. да Избыт. стат. Показ. зонда - изм. вл. в баке- давл. в полн. давл. , стат. давл. , угломера, u 0 i, u 1 i, р I, m. V мм Н 20 ресивере, р0 n, выхл. кам, р1 n, мм Н 20 1 2 3 4 5 6 7 8 9 10 11 12 13 14 32
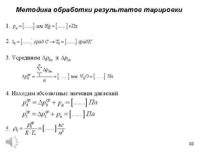
Методика обработки результатов тарировки 33
34
Запишем тарировочные характеристики зондов в виде Зонд полного давления Зонд статического давления Зонд угломер Здесь: и , и - измеренные зондами значения; - истинные значения полного и статического давления. 36
Пример опытных тарировочных характеристик зондов 38
Любое измерительное устройство характеризуется величиной ошибки измеряемой величины и чувствительностью к изменению условий измерения. Тарировочные характеристики и зондов информируют пользователя о: -величине ошибки измерения параметра при расчётном угле натекания потока ( =0); -о чувствительности зонда к обтеканию потоком с нерасчётными углами (-200< <+200) 39
Угол наклона тарировочной характеристики характеризует чувствительность зонда к изменению угла натекания потока. Если вернуться к кривым тарировочных характеристик зондов, можно отметить, что: - зонд полного давления практически не чувствителен к углу натекания потока в диапазоне -20< <+20 град; - показания зонда статического давления мало изменяются только в узком диапазоне изменения угла натекания – при -20< < -8 град; -зонд-угломер при -25< < +30 град 40 чутко реагирует на изменения угла
Отчёт по лабораторной работе готовит и защищает каждый студент индивидуально. Отчёт должен содержать: 1. Титульный лист (по образцу). 2. Краткий конспект лекции с рисунками. 3. Схему установки и схему измерений с обозначениями и с кратким описанием. 4. Рисунки объектов исследования. 5. Таблицу измеренных в эксперименте параметров. 6. Описание методики обработки и пример обработки одного из измерений. 7. Итоговая таблица обработки данных. 8. Графики. 9. Выводы, комментарии к полученным результатам. 41
Вопросы к защите отчёта по лабораторной работе «Тарировка пневмометрических зондов» • Как, где, чем измерить величины, входящие в формулу расчета характеристик зондов? Как эти измерения обработать? • В каких точках зонды р0 и р1 показывают истинные значения? • Сравнить качество зондов. • Давление статическое и давление полного торможения. • Давление абсолютное и избыточное. • Какие значения давления принимаются за «истинные» при тарировке? • Какие погрешности изготовления влияют на показания зондов? • Зачем необходимо подсчитывать число Маха Mc 1=c 1/a? 1 42
Конец 43
Тарир.пневм.зондов-2.ppt