Лаб. 1 Спец. Главы физики
Лаб. 1 Спец. Главы физики 1
Распределения вероятности (реализации состояния с опр. Энергией) в физике • В классической физике распределение частиц по энергии в системе, находящейся в равновесии с термостатом при температуре Т дается распределением Больцмана: • • Вероятность каким-то объектам с энергией Е, находящимся в термостате с температурой Т в квантовой физике дается формулой распределения вероятностей Бозэ - Эйнштейна: , для частиц с целым спином, • И распределением Ферми-Дирака, для частиц с полуцелым спином: • В квантовой физике тождественные частицы принципиально неразличимы. • Здесь k. B=1. 38*10 -23 Дж/градус Кельвина, - химический потенциал – наименьшая энергия, которая добавляется к системе, при добавке к ней одной частицы 2
Иллюстрация распределения двух частиц по трем состояниям (клеточкам) для классических (различимых) частиц и неразличимых частиц – бозонов и фермионов. 3
Эффект Эйнштейна – де Хааза (1915) • Явление появления вращения ферромагнитного стержня при его намагничивании вдоль оси. Магнитный момент атома пропорционален результирующему механическому моменту количества движения атома. 4
Графики для различных распределений вероятности 5
Формула Планка— выражение для спектральной плотности мощности излучения абсолютно чёрного тела, которое было получено Максом Планком. • Связь длины волны с периодом и частотой колебаний • Абсолютно черное тело -замкнутая полость с небольшим отверстием. Свет, попадающий внутрь сквозь это отверстие, после многократных отражений будет полностью поглощён, и отверстие снаружи будет выглядеть совершенно чёрным. Но при нагревании этой полости у неё появится собственное видимое излучение. Поскольку излучение, испущенное внутренними стенками полости, прежде, чем выйдет (ведь отверстие очень мало), в подавляющей доле случаев претерпит огромное количество новых поглощений и излучений, то можно с уверенностью сказать, что излучение внутри полости находится в термодинамическом равновесии со стенками. 6
• Первый закон излучения Вина • В 1893 году Вильгельм Вин, воспользовавшись, помимо классической термодинамики, электромагнитной теорией света, вывел следующую формулу: • где uν — плотность энергии излучения, • ν — частота излучения, • T — температура излучающего тела, • f — функция, зависящая только от частоты и температуры. Вид этой функции невозможно установить, исходя только из термодинамических соображений. 7
Формула Планка— выражение для спектральной плотности мощности излучения абсолютно чёрного тела • Для плотности энергии излучения : • Вероятность излучения абсолютно черным телом с температурой Т волн с частотой дается модифицированной формулой распределения вероятностей Бозэ - Эйнштейна: • Здесь химический потенциал равен нулю. • Формула Планка была получена после того, как стало ясно, что формула Рэлея — Джинса удовлетворительно описывает излучение только в области длинных волн. Для вывода формулы Планк в 1900 году сделал предположение о том, что электромагнитное излучение испускается в виде отдельных порций энергии (квантов), величина которых связана с частотой излучения выражением: 8
Закон Стефана — Больцмана • Энергетическая светимость 9
Закон смещения Вина 10
Структура Атома • Согласно модели атома Бора, электрон перескакивает на более высокую орбиту при поглощении фотона и соскакивает на более низкую при излучении фотона • Постулаты Бора (1913) 11
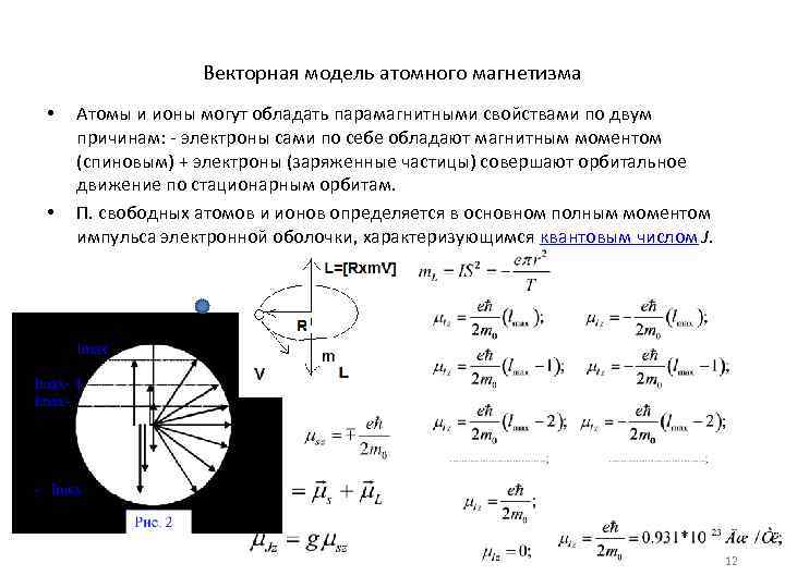
Векторная модель атомного магнетизма • Атомы и ионы могут обладать парамагнитными свойствами по двум причинам: - электроны сами по себе обладают магнитным моментом (спиновым) + электроны (заряженные частицы) совершают орбитальное движение по стационарным орбитам. • П. свободных атомов и ионов определяется в основном полным моментом импульса электронной оболочки, характеризующимся квантовым числом J. 12
Эффект Эйнштейна – де Хааза (1915) • Явление появления вращения ферромагнитного стержня при его намагничивании вдоль оси. Магнитный момент атома пропорционален результирующему механическому моменту количества движения атома. 13
Твердое тело – одно из четырех агрегатных состояний вещества Агрегатное состояние вещества – состояние при определенных значениях температуры и давления Плазма - не фиксированы – число частиц, объём и форма Газ - не фиксированы – объём и форма. При переходе из газообразного в жидкое состояние объём у тела уменьшается на 3 порядка. Жидкость - не фиксирована – форма. При переходе в твердое состояние объём уменьшается (увеличивается) на доли порядка. Твердое тело - фиксированы – число частиц, объём и форма. 14
Один из слайдов лекции Артема Оганова [Как научить компьютер открывать новые материалы] 15
Дифракция рентгеновских лучей и нейтронов 16
Лауэграмма монокристалла Na. CI [ГЦК] (а 1)и Дебаеграмма алюминия в рентгеновском излучении с медным антикатодом (б 1) а 1 б 1 17
18
Аморфное тело и кристаллическое твердое тело • Аморфное тело обладает ближним порядком, у кристалла есть и ближний и дальний порядки. • Различие между жидкостью и Аморфным телом - во времени оседлой жизни 19
Атомная модель Ag-Al квазикристалла и его дифракционная картина 20
Метаматериалы 21
22
Литература: • Поляков В. Т. «Посвящение в радиоэлектронику» , М. , «Р и С» , 1988 (1); • Ашкрофт Н. , Мермин Н. «Физика твердого тела» , т. 1, М. , 1979; • Киреев П. С. «Физика полупроводников» 4 (2); Физическая энциклопедия, т. 2, М. , 1990 (2); • Ландау Л. Д. , Лифшиц Е. М. «Теория поля» , • Ландау Л. Д. , Лифшиц Е. М. «Квантовая механика» ; • Бонч-бруевич В. Л. , Калашников С. Г. «Физика полупроводников» гл. 1 (5); • Займан Дж. «Принципы теории твердого тела» , М. , «Мир» , 1966. • П. В. Павлов, А. Ф. Хохлов «Физика твёрдого тела» , М. Высш. шк. , 2000 г. , • Ч. Киттель «Элементарная физика твёрдого тела» , 1963, , Ч. Киттель «Введение в физику твёрдого тела» , 1978. 23
Великие открытия в физике, в том числе физике твердого тела ~1660 г. F=-kΔx, Роберт Гук Сдвиг 24
Ньютон • ma=F Исаак Ньютон, Оригинал имени = Isaac Newton (1643 -1727) 25
Кулон • (Coulomb) Шарль Огюстен де КУЛОН (1736 -1806), французский физик. Изобрел КРУТИЛЬНЫЕ ВЕСЫ, что привело его к экспериментам в области электростатики и магнитостатики, в результате чего он вывел закон обратных квадратов, который в настоящее время носит его имя. … • F=q 1*q 2/(4πεε 0 Rⁿ) 26
de André Marie Ampère - Андре Мари Ампер (22. 1. 1775, Лион, — 10. 6. 1836, Марсель), французский физик и математик • АМПЕРА закон , закон механического взаимодействия двух токов, текущих в малых отрезках проводников, находящихся на некотором расстоянии друг от друга. Открыт Ампером в 20 -х гг. 19 в. Из Ампера закона следует, что параллельные проводники с токами, текущими в одном направлении, притягиваются, а в противоположном - отталкиваются. Ампера законом называется также закон , определяющий силу, с которой магнитное поле действует на малый отрезок проводника с током. После открытия в 1820 X. К. Эрстед ом действия электрического тока на магнитную стрелку А. предложил «правило пловца» для определения направления отклонения магнитной стрелки током. Дальнейшие исследования привели А. к открытию механического взаимодействия электрических токов и установлению количественного соотношения для определения силы этого взаимодействия (Ампера закон). А. построил первую теорию Магнетизма, основанную на гипотезе молекулярных токов, согласно которой магнитные свойства вещества обусловлены электрическими токами, циркулирующими в молекулах. Теория магнетизма А. покончила с представлениями о «магнитной жидкости» как особом носителе магнитных свойств и была предвестником электронной теории магнетизма; после А. магнетизм стал частью электродинамики. 27
Георг Симон Ом • Георг Симон (16. 3. 1787, Эрланген, — 7. 7. 1854, Мюнхен), немецкий физик. Учился в Эрлангенском университете (1805— 06), затем работал учителем в Готштадте (Швейцария; 1806— 09). Самостоятельно подготовил и защитил в Эрлангене докторскую диссертацию (1811). Преподавал в Бамберге (1813— 1817), Кельне (1817— 28), Берлине (1828— 1833). С 1833 директор Политехнической школы в Нюрнберге, с 1849 профессор Мюнхенского университета. Основные труды по электричеству, оптике, кристаллооптике, акустике. Проведя серию точных экспериментов, установил (1826) основной закон электрической цепи (Ома закон) и дал (1827) его теоретическое обоснование. С 1830 занимался акустикой. В 1843 показал, что простейшее слуховое ощущение вызывается лишь гармоническими колебаниями, на которые ухо разлагает сложные звуки (т. н. акустический закон О. ). В 1881 именем О. названа единица электросопротивления (Ом). Член Лондонского королевского общества (1842). • 28
Фараде й (Faraday) Майкл (22. 9. 1791, Лондон, – 25. 8. 1867, там же), английский физик, химик и физико-химик, основоположник учения об электромагнитном поле • В 1832 Ф. высказал мысль о том, что распространение электромагнитных взаимодействий есть волновой процесс, происходящий с конечной скоростью. • В 1845, исследуя магнитные свойства различных материалов, Ф. открыл явления Парамагнетизма и Диамагнетизма. В 1845 он установил вращение плоскости поляризации света в магнитном поле (Фарадея эффект), это было первое наблюдение связи между магнитными и оптическими явлениями, которая позднее явилась подтверждением электромагнитной теории света Дж. Максвелла. Ф. изучал также электрические разряды в газах, пытаясь выяснить природу электричества. • 29
Д. И. Менделеев 1834 -1907 • On March 6, 1869, Mendeleev made a formal presentation to the Russian Chemical Society, entitled The Dependence Between the Properties of the Atomic Weights of the Elements, 30
Ма ксвелл (Maxwell) Джеймс Клерк (Clerk) (13. 6. 1831, Эдинбург, — 5. 11. 1879, Кембридж), английский физик • Создатель классической электродинамики, один из основателей статистической физики. Член Лондонского королевского общества (1860). Сын шотландского дворянина из знатного рода Клерков. Учился в Эдинбургском (1847— 50) и Кембриджском (1850— 54) университетах. Профессор Маришал-колледжа в Абердине (1856— 60), затем Лондонского университета (1860— 65). С 1871 профессор Кембриджского университета, где М. основал первую в Великобритании специально оборудованную физическую лабораторию — Кавендишскую лабораторию (См. Кавендишская лаборатория), директором которой он был с 1871. Около 1873 г Дж. Максвелл вывел систему уравнений электродинамики, которая в дифференциальной форме имеет вид: • В 1865 году М. рассчитал теоретически скорость электромагнитных волн в вакууме. • 31
Больцман (Boltzmann) Людвиг (20. 2. 1844, Вена, — 5. 9. 1906, Дуино, близ Триеста), австрийский физик, один из основоположников статистической физики и физической кинетики. • Б. обобщил (1868— 71) полученный Дж. К. Максвеллом закон распределения скоростей газовых молекул на газы, находящиеся во внешнем силовом поле, и установил формулу «больцмановского распределения» (см. Больцмана статистика), которая проникла во все отделы статистической физики. Применяя статистические методы к кинетической теории идеальных газов, Б. вывел основное кинетическое уравнение газов, являющееся основой физической кинетики (см. Кинетика физическая). Важнейшая заслуга Б. — исследование необратимых процессов и статистическая трактовка второго начала термодинамики. В 1872 Б. ввёл т. н. Н-функцию, характеризующую состояние замкнутой макроскопической системы, и доказал, что с течением времени Н-функция не может возрастать (Н-теорема). Отождествив Н-функцию с энтропией S (с обратным знаком), Б. связал энтропию с W — вероятностью термодинамической: S = kln. W. Это соотношение, выгравированное на памятнике Б. в Вене, даёт статистическое обоснование второму началу термодинамики и является основой статистической физики. Универсальная постоянная k названа в его честь Больцмана постоянной. Больцман был активным сторонником атомистической теории, резко выступал против господствовавших тогда идей махизма и энергетизма. Его кинетическая теория газов находилась под непрерывным огнем критики со стороны многих ученых. Вероятно, эти нападки и привели к тому, что в состоянии глубокой депрессии Больцман покончил жизнь самоубийством в Дуино (Италия) 5 сентября 1906. • 32
КЕЛЬВИН (Kelvin) Уильям Томас (Томсон), барон (1824 -1907), британский физик и математик, в честь которого получила свое название шкала абсолютной ТЕМПЕРАТУРЫ. • Единица температуры названа в честь физика У. Т. Томсона, которому было пожаловано звание барона Кельвина Ларгского из Айршира. В свою очередь это звание пошло от реки Кельвин, протекающей через территорию университета в Глазго. Один кельвин равен 1/273, 16 термодинамической температуры тройной точки воды. Начало шкалы (0 К) совпадает с абсолютным нулём. Кельвин по размеру совпадает с градусом Цельсия. Международный комитет мер и весов собирается в 2011 году изменить определение кельвина, чтобы избавиться от трудновоспроизводимых условий тройной точки воды. В новом определении кельвин будет выражен через секунду и значение постоянной Больцмана. Томсона пригласили стать главным научным консультантом при прокладке первых трансатлантических кабелей, предназначенных для создания устойчивой телеграфной связи между двумя континентами. За большой вклад в эту работу он в 1865 г. был возведен в дворянское достоинство (стал пэром), а в 1892 г. стал лордом. 33
Томсон Джозеф Джон, (18. 12. 1856, родился в Читем-Хилл, близ Манчестера, — 30. 8. 1940, Кембридж), английский физик • Член Лондонского королевского общества (с 1884, в 1915— 20 — президент). В 1884— 1919 профессор Кембриджского университета и руководитель Кавендишской лаборатории (См. Кавендишская лаборатория); одновременно в 1905— 18 профессор Королевского института в Лондоне. Ранние работы Т. посвящены вычислению электромагнитного поля движущегося заряженного шара, теории вихрей, прецизионному измерению отношения абсолютных электрических единиц к электромагнитным. Занимаясь изучением газового разряда, Т. совместно с сотрудниками выполнил серию классических работ, приведших его к открытию Электрона (впервые измерил отношение заряда электрона к массе, 1897; Нобелевская премия, 1906). • 34
Вильгельм Конрад Рентген (27 марта 1845 г. – 10 февраля 1923 г. ) Первая Нобелевская премия по физике, 1901 г. • В 1895 Р. открыл излучение, названное им Х-лучами (см. Рентгеновские лучи), и создал первые рентгеновские трубки, конструкции которых в основных чертах сохранились до нашего времени. В 1895‒ 97 опубликовал 3 работы, содержавшие исчерпывающий анализ некоторых свойств нового излучения. Открытие рентгеновского излучения и его последующие исследования сыграли важную роль в изучении строения атома, структуры вещества (см. Рентгеновский структурный анализ, Спектральный анализ рентгеновский, Рентгеновская спектроскопия). Рентгеновское излучение нашло применение в медицине, различных областях науки, в технике. Нобелевская премия (1901). (Р, R), внесистемная ед. экспозиц. дозы рентг. и гамма-излучений, определяемая по их ионизирующему действию на сухой атм. воздух. Названа в честь нем. физика В. К. Рентгена. При дозе 1 Р в объёме воздуха 1 см³ образуется такое число положит. и отрицат. ионов, что суммарно они несут 1 ед. заряда СГС каждого знака. 1 Р= 2, 57976 • 10 − ⁴ Кл/кг. Диапазон рентгеновских лучей –длина волны (20÷ 10 — 5× 10− 3 ) нм. 35
Премию за высочайшие достижения в науке учредил Альфред Нобель 36
• Основное богатство принесло Нобелю производство изобретенного им динамита, патент на который был получен 7 мая 1867 года. Газеты тех лет писали, что свое открытие инженер сделал случайно. При перевозке разбилась бутыль с нитроглицерином, вылившаяся жидкость пропитала землю, и в результате получился динамит. http: //norse. ru/society/sweden/nobel. html 37
Беккерель • Французский физик Антуан Беккерель в одном из своих опытов завернул кристаллы сульфата уранил-калия K 2(UO 2)(SO 4)2 в черную светонепроницаемую бумагу и положил сверток на фотопластинку. После проявления он обнаружил на ней очертания кристаллов. Так была открыта естественная радиоактивность соединений урана. 38
Кюри • Наблюдения Беккереля заинтересовали французский ученых, физика и химика Мари Склодовскую-Кюри и ее супруга физика Пьера Кюри. Они занялись поисками новых радиоактивных химических элементов в минералах урана. Найденные ими в 1898 году полоний Po и радий Ra оказались продуктами распада атомов урана. 39
ПЛАНК (Planck) Макс (1858 -1947), немецкий физик, один из основоположников квантовой теории. 40
Пауль Друдэ • - создал классическую теорию электропроводности металлов. • - теорию поляризации света, отражённого от металлической поверхности, теорию дисперсии света. 41
• В 1905 г. - Альберт Эйнштейн создал специальную теорию относительности. 42
• В 1912 г. - отец и сын Брэгги открыли дифракцию рентгеновских лучей на кристаллах 43
Эффект Штарка • В 1913 г. - Иозеф Штарк 44
• В 1913 г. – Нильс Бор создал полуклассическую теорию атома водорода. 45
• В 1898 г открывает альфа - и бета - частицы испускаемые радиоактивным атомом. В течении 1911 - 1918 гг - Резерфордом проведён ряд экспериментов, который позволил установить вид конфигурации атомов (практически вся масса атома сосредоточена в малом по размерам, но большом по массе ядре). Открыл 1919 (произвел первую искусственную ядерную реакцию синтеза –при столкновении атома азота с альфа частицами получался кислород). 46
• В 1924 г. Луи де Бройль 47
• В 1926 г. - Шредингер сформулировал волновое уравнение: 48
• В 1927 г. Гайзенберг создал вариант квантовой механики - матричную волновую механику. 49
Ферми 50
Паули • Принцип неразличимости тождественных частиц для фермионов 51
Оппенгеймер 52
Гинзбург 53
Андрей Дмитриевич Сахаров 54
Дирак 55
Блох 56
Френкель 57
П. Л. Капица 58
Шокли 59
Браттейн 60
Купер 61
Бардин 62
Курчатов 63
Лев Давидович Ландау • Лев Ландау (Дау) — лауреат Нобелевской, Ленинской и трёх Сталинских премий, разработал теорию диамагнетизма свободных электронов, создал теорию фазовых переходов второго рода, является одним из создателей статистической теории ядра, создал теорию сверхтекучести гелия II, положив тем самым начало созданию физики квантовых жидкостей. Работал в УФТИ с 1932 по 1937; 64
Петржак и Флеров 65
Шриффер 66
Бруно Понтекорво 67
Басов 68
Прохоров 69
Альберт Ферт 70
Даниэль Шехтман – открыватель нового типа материалов - квазикристаллов 71
Диамагнетизм живых существ • В 2000 году, Андрею Гейму и его коллеге, сэру Майклу Берри была присуждена знаменитая Шнобелевская премия по физике "за использование магнитов для того, чтобы заставить лягушку левитировать". Живая лягушка левитирует в магнитном поле ~16 Тесла (NHFML) Смотреть виде 72
За выдающиеся успехи в науке, а точнее за «основополагающие эксперименты по созданию двумерного материала графен» Андрей Гейм и Константин Новоселов , профессора Манчестерского университета, награждены Нобелевской премией по физике за 2010 год Диамагнетизм и диамагнитные материалы Магнитная Вещество восприимчивость[1], · 106 Азот, N 2 − 12, 0 Водород, Н 2 − 4, 0 Германий, Ge − 7, 7 Кремний, Si − 3, 1 Вода (жидкая), Н 2 O − 13, 0 Поваренная соль, Na. CI − 30, 3 Ацетон, С 3 Н 6 О − 33, 8 Глицерин, С 3 Н 8 О 3 − 57, 1 Нафталин, С 10 Н 8 − 91, 8 Висмут, Bi, металл − 170 Пиролитический графит (ВОПГ), П, С − 85 Парящий пиролитический Пиролитический графит(ВОПГ), углерод − 450 ⊥, С 73
ВОПГ • Высокоориентированный пиролитический графит (ВОПГ, highly oriented pyrolytic graphite) — высокоориентированная форма пиролитического графита с угловым распространением c-оси меньше чем 1 градус[1]. ВОПГ используется в качестве эталона для калибровки сканеров сканирующего туннельного микроскопа и атомно-силового микроскопа. [2] Атомная структура поверхности высоко- ориентированного пиролитического графита. Размер изображения: 17´ 2 A 3 74

