Lection 1_Introduction.ppt
- Количество слайдов: 32
Л. С. Метлов lsmet@fti. dn. ua СТОХАСТИЧЕСКИЕ МЕТОДЫ В ФИЗИКЕ 1
План спецкурса 1. Вводная лекция. История вопроса 2. Динамика систем точечных частиц. Теорема Лиувилля 3. Явление стохастичности и методы его анализа 4. Стохастизация волн в 2 D нелинейных системах 5. Стохастизация и солитонная организация теплового поля в НЦ 6. Энергетические основы НЭТ 7. Обзор по теориям ИПД 8. Простые варианты НЭТ теории ИПД 9. Температурные аспекты ИПД 10. Динамические переходные аспекты при рождении дефектов 11. Теория ИПД с учетом упрочнения и неоднородности 12. Двухуровневая теория ИПД 13. Термодинамическая модель сверхтонкой смазки 14. Автоволновые переходы в аморфных сплавах 15. Магнитные фазовые переходы высокий спин – низкий спин 16. Гама/эпсилон фазовый переход в сплавах железа 17. Моделирование процесса компактирования порошков 18. Феноменологическая теория вакансий с позиций НЭТ 19. Статистическое обоснование НЭТ на примере теории вакансий 20. Вакансионная теория плавления металлов 2
Лектор, д. ф. -м. н. : Леонид Семенович Метлов lsmet@fti. dn. ua Круг интересов: 1) Неравновесная термодинамика; 2) Молекулярная динамика; 3) Дефектная структура твердых тел; 4) Теоретическое обоснование методов интенсивной пластической деформации (ИПД); 5) Распространение упругих волн в слоистых средах и т. д. Основные публикации: 1) Nonequilibrium Evolution Thermodynamics of vacancies // Phys. Rev. Lett. 2011; 2) Formation of the internal structures of solids under severe load // Phys. Rev. E -2010; 3) Термодинамика неравновесных процессов в приложении к интенсивным пластическим деформациям // Известия РАН – 2008; 3
Структурные уровни материи Из Интернета 4
Древнегреческие мыслители Демокрит Из Интернета Левкипп Эпикур 5
Средневековые ученые Ломоносов Из Интернета Иоганн I Бернулли 6
Начало XIX века Дальтон (химик) Из Интернета 7
Авторы кинетической теории материи Клаузиус Из Интернета Максвел Больцман 8
Исследователи броуновского движения Броун Из Интернета Перен 9
Создатели теории броуновского движения Эйнштейн Из Интернета Смолуховский 10
Начало феноменологической теории термодинамики Мейер Из Интернета Джоуль Гельмгольц 11
Второй закон термодинамики Карно Из Интернета Клаузиус Кельвин 12
Основатели современной термодинамики Гиббс Из Интернета Эйнштейн 13
Основатели современной термодинамики Гиббс Из Интернета Лиувилль 14
Советские физики Ландау Из Интернета Гинзбург Халатников 15
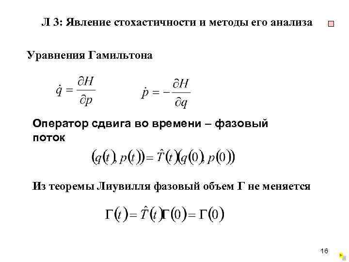
Л 3: Явление стохастичности и методы его анализа Уравнения Гамильтона Оператор сдвига во времени – фазовый поток Из теоремы Лиувилля фазовый объем Г не меняется 16
Л 4: Стохастизация волн в 2 D системах Стохастизация с периодическими граничными условиями 17
Л 5: Стохастизация волн в нелинейных цепочках L=(N-1) a 0 Начальное распределение Гаусса Эволюция НЦ Симплексный метод Йошиды (точность 10 -6) 18
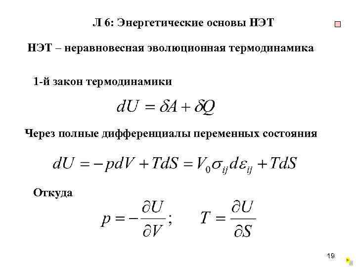
Л 6: Энергетические основы НЭТ – неравновесная эволюционная термодинамика 1 -й закон термодинамики Через полные дифференциалы переменных состояния Откуда 19
НЭТ Л 7: Обзор теорий ИПД 2. Интенсивная пластическая деформация металлов Кручение в наковальнях Бриджмена РКУ- прессование Винтовая экструзия 20
Л 7: Обзор теорий ИПД 1. Дисклинационная теория Рыбина В. В. 2. Модели В. И. Копылова, В. Н. Чувильдеева 3. Теория самоорганизации дислокаций Малыгина Г. А. 4. Теория атом-вакансионных состояний, Панина В. Е. 5. Теория структурно-скейлинговых переходов в ансамбле мезодефектов Наймарка О. Б 6. Теория микромеханики Бейгельзимера Я. Е. НЭТ 21
Л 10: Динамические переходные процессы Te Te Ti 22
НЭТ Л 11: НЭТ – учет упрочнения и неоднородности Эволюция системы в пространстве внутренней энергии Закон упрочнения в терминах напряжений Закон упрочнения в терминах деформаций 23
НЭТ Л 12: Двухуровневая модель ИПД Кинетические кривые и кривые упрочнения Коэффициенты 24
НЭТ Л 13: Теория тонких смазок Внутренняя энергия: (1) (2) (3) (4) жидкоподобн а твердоподоб на Попов В. Л. , Филиппов А. Э. Person B. N. J – Hirsh index 42 25
Л 14: Автоколебательные переходы в аморфных сплавах НЭТ Определяющие соотношения Эффективная внутренняя энергия Аморфное состояние Закон упрочнения-разупрочнения: u, произв. ед. Коэффициенты разложения: Эволюционное уравнение: h, произв. ед. 26
НЭТ Л 15: Переходы высокий спин – низкий спин Экспериментальная гистерезисная кривая Система 27
НЭТ Л 16: Гама-эпсилон фазовый переход Стабилизация ГПУ e – фазы высокого давления в сплаве Fe-Mn -Fe Теория НЭТ-1 -Fe 45 Mn 55 1 - 50 мкм 2 - 100 нм 28
НЭТ Л 16: Гама-эпсилон фазовый переход Стабилизация ГПУ e – фазы высокого давления в сплаве Fe-Mn -Fe Теория НЭТ-1 -Fe 45 Mn 55 1 - 50 мкм 2 - 100 нм 29
НЭТ Л 17: Компактирование порошков 3. Разработана концепция программы для моделирования методами молекулярной динамики внедрения нанопорошинок друг в друга при сдавливании Вдавливание жесткой порошинки (Метлов Л. С. , Белоусов Н. Н. ) 30
НЭТ Л 18: Теория вакансий Решеточные модели Внутренняя энергия твердого тела с вакансиями где – внутренняя энергия безвакансионного твердого тела, – энергия вакансии, – число вакансий Из чего же состоит энергия вакансии? 31
НЭТ Л 19: Статистическое обоснование НЭТ Графики базовых функций 32


