Скачать презентацию Л 5 Основні чисельні алгоритми методу молекулярної динаміки Скачать презентацию Л 5 Основні чисельні алгоритми методу молекулярної динаміки

L5.ppt

  • Количество слайдов: 11

Л. 5 Основні чисельні алгоритми методу молекулярної динаміки Рівняння руху частинок: Алгоритм Верле - Л. 5 Основні чисельні алгоритми методу молекулярної динаміки Рівняння руху частинок: Алгоритм Верле - часовий крок у МД Різницева схема обчислення швидкості частинок, як першої похідної по часу

Алгоритм Верле “leapfrog” 1. 2. 3. 2. 4. 3. 5. 6. Алгоритм Верле “leapfrog” 1. 2. 3. 2. 4. 3. 5. 6.

Алгоритм Верле у швидкісній формі “velocity Verlet” 1. 2. 3. 2. Цей алгоритм можна Алгоритм Верле у швидкісній формі “velocity Verlet” 1. 2. 3. 2. Цей алгоритм можна виразити також через зсунуті на пів кроку швидкості

Алгоритми Верле - порівняння (a): Verlet (b): Half-Step (Leapfrog) (c ): Velocity Verlet Алгоритми Верле - порівняння (a): Verlet (b): Half-Step (Leapfrog) (c ): Velocity Verlet

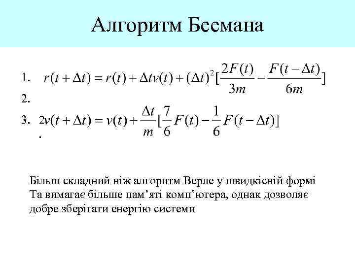
Алгоритм Беемана 1. 2. 3. 2. Більш складний ніж алгоритм Верле у швидкісній формі Алгоритм Беемана 1. 2. 3. 2. Більш складний ніж алгоритм Верле у швидкісній формі Та вимагає більше пам’яті комп’ютера, однак дозволяє добре зберігати енергію системи

Алгоритми типу предиктор-коректор Предиктор : звичайний розклад у ряд Тейлора Коректор : визначає похибку Алгоритми типу предиктор-коректор Предиктор : звичайний розклад у ряд Тейлора Коректор : визначає похибку в передбачених значеннях і Обраховано з нових позицій предиктора поправляє їх

Алгоритми типу предиктор-коректор. Алгоритм Рунге-Кутта 1. 2. 3. 2. 4. 3. 5. 4. Алгоритми типу предиктор-коректор. Алгоритм Рунге-Кутта 1. 2. 3. 2. 4. 3. 5. 4.

Алгоритми типу предиктор-коректор. Алгоритми Гіра c 0=1/6, c 1=5/6, c 2=1, c 3=1/3 - Алгоритми типу предиктор-коректор. Алгоритми Гіра c 0=1/6, c 1=5/6, c 2=1, c 3=1/3 - алгоритм Гіра 4 -го порядку (враховуються 3 -ті похідні від координат частинок) c 0=19/120, c 1=3/4, c 2=1, c 3=1/2, c 4=1/2 - алгоритм Гіра 5 го порядку (враховуються 4 -ті похідні від координат частинок)

Стабільність алгоритмів при виборі часового кроку Кружечки: Verlet Квадратики: Gear 4 th order Трикутники: Стабільність алгоритмів при виборі часового кроку Кружечки: Verlet Квадратики: Gear 4 th order Трикутники: Gear 5 th order Ромбики: Gear 6 th order Середньоквадратичне відхилення енергії в залежності від часового кроку

Стабільність алгоритмів при довгих симуляціях Стабільність алгоритмів при довгих симуляціях

Проблеми при великому часовому кроці Особливо біля моменту зіткнення частинок сили сильно змінюються. Похибка Проблеми при великому часовому кроці Особливо біля моменту зіткнення частинок сили сильно змінюються. Похибка сильно акумулюється у послідуючих кроках Симуляція міжатомної відстані між двома атомами аргону з двома різними часовими кроками dts. Показано різницю з точною траєкторією.