48e0443dad5021822380476c2392d45b.ppt
- Количество слайдов: 44
Кузнецов Олег Петрович olkuznes@ipu. rssi. ru Институт проблем управления РАН, Москва Голографические модели памяти
Голография – основные предшественники 1. Heerden P. J. van. The Foundation of Empirical Knowledge. N. V. Uitgeverij Wistik-Wassenaar, Netherland, 1968. 2. Gabor D. Associative Holographical Memories. IBM J. of research and development, 1969, vol. 13, n. 2, pp. 156 -159. 3. Прибрам К. Языки мозга. М. : Прогресс, 1975. 4. Арбиб М. Метафорический мозг. М. : Мир, 1976. 5. Денисюк Ю. Н. Некоторые проблемы и перспективы голографии в трехмерных средах. /В кн. : Оптическая голография, под ред. Г. Колфилда, т. 2, М. : Мир, 1982. 6. Sowa J. F. Conceptual Structures - Information Processing in Mind and Machines. Addison-Wesley Publ. Comp. , 1984.
Схема оптической голографии A Bi 1 Ci 2 . Bi 2. Ci 3 Интенсивность I в точках С определяется законом интерференции i j - разность фаз
Псевдооптическая нейронная сеть m. N входов N Нейрон порог PN выходная интенсивность IN текущий потенциал UN (t) PN q. N выходов Сигнал Si (Ii , i) периодическая функция, определенная на интервале i ; интенсивность - Ii , частота - i, длительность - i
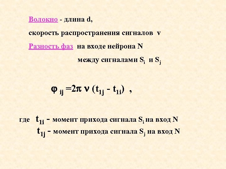
Волокно - длина d, скорость распространения сигналов v Разность фаз на входе нейрона N между сигналами Si и Sj ij =2 (t 1 j - t 1 i) , где t 1 i - момент прихода сигнала Si на вход N t 1 j - момент прихода сигнала Sj на вход N
Функционирование нейрона N Приращение потенциала на интервале [ t, t ] при неизменном состоянии входов UN ( t, t ) = I ( t - t) , где В момент t*, для которого UN (t*) = PN , нейрон N генерирует выходной сигнал SN (IN /q. N , , N ), где N = PN / IN Теорема интерференции UN (t) = ( cos ij ij )
СЛОЙ D - восстановление пяти точек
-9 -
Разрешающая способность сети На рис. 1 показаны фрагменты восстановленного образа из двух точек с расстоянием между ними e (слева) и 2 e (справа), а на рис. 2 – фрагмент восстановления образа из семи точек (слева) и шести точек (справа), где расстояние между 3 -й и 4 -й точками равно 2 e, а между остальными равно e. Параметры сети n = 1200, e = 1, =0, 5, r. AB = 5000, r. BC = r. CD =1000. Рис. 1 Рис. 2
Влияние повреждения голограммы на восстановление образа Координаты поврежденных нейронов в С создаются с использованием генератора случайных чисел Фрагмент голограммы (слой С, всего 1200 нейронов) нейроны от 300 до 900, поврежденных нейронов в С - 200 Без поврежденных нейронов Координаты поврежденных нейронов отмечены красным -11 -
Фрагменты слоя D координаты нейронов - 300 - 900 восстановление семи точек, число нейронов -1200, координаты нейронов в В 400, 550, 600, 650, 700, 800 а) вверху - красный -в голограмме нет поврежденных точек, зеленый - в голограмме 200 поврежденных точек б) внизу - красный -в голограмме 300 поврежденных точек -12 -
Псевдоголография на плоскости Основные параметры - n = 10201 (101*101), e =1, RAB =1000, RCD =5000. UDMin=2626. 850, UDMax= 616056. 125, 5 нейронов- (38, 41), (38, 60), (69, 36), (59, 60), (69, 43) Центральный фрагмент слоя D -13 -
Голографическая модель адекватна на феноменологическом уровне (ясно, что в мозгу нет ни прямых волокон, ни идеально плоских нейронных слоев). На этом уровне она моделирует характеристики мозга, отсутствующие в символьных моделях: малую глубину, высокую скорость процесса восстановления образа, распределенность и надежность, а также псевдооптические свойства образов (яркость, контрастность и т. д. ) Запись и восстановление образов в ПНС происходит распределенно, быстро и для всего образа сразу, без сканирования - скорость обработки образа не зависит ни от его геометрического размера, ни от числа нейронов, представляющих образ.
Потенциальные возможности модели Моделирование узнавания реализуется благодаря свойству обратимости источника и объекта: если осветить голограмму, в которой записан объект, этим же объектом, то восстановится источник. Если в ПНС “осветить” голограмму (слой C), в которой записана интерференция точечного источника А и образа В, этим же образом, то в слое D должен возникнуть образ A, т. е. острый пик распределения, который является сигналом об узнавании образа B.
Классификация образов и моделирование сходства: если исходный образ B достаточно контрастен, то пороги в D можно выбрать так, что возбудятся только нейроны D, соответствующие ярким точкам B. При восстановлении "похожих" образов (имеющих те же яркие точки), в D возбудятся те же нейроны, т. е. произойдет отнесение этих образов к тому же классу. Для узнавания и классификации не требуется обучения, как в других моделях нейронных сетей; т. е. возможно моделирование симультанного узнавания (узнавания “с одного раза”). Повторная запись образа на то же место обостряет его, делает более контрастным. Это повышает качество узнавания, т. е. моделирует обучение повторением.
Возможна более широкая трактовка принципа обратимости: источник может быть произвольным объектом и, следовательно, голограмма - это результат интерференции двух объектов А и В. При ее освещении одним объектом восстановится другой. Тем самым получаем голографический механизм ассоциативного вспоминания, на что указывалось еще физиками.
Cвойства квазиголографического кодирования изображений (под голограммой понимается результат кодирования изображения) - При кодировании информация о точках изображения рассеивается по площади голограммы, так, что в окрестности каждой точки голограммы оказывается достаточно много информации обо всем изображении в целом. • . Кодирование обладает свойством “глобальности”: изменение информации в любой точке изображения вызывает перестройку всей голограммы или большей ее части.
Рассматриваются повреждения голограммы, состоящие в вырезании из нее некоторой сплошной области. При декодировании информация, рассеянная по точкам, сохранившимся после повреждения голограммы, восстанавливается в своих первоначальных местах. При отсутствии повреждения голограммы изображение восстанавливается полностью. Площади изображения и голограммы близки друг к другу или совпадают.
Предполагается, что изображение и его голограмма представлены совокупностью точек, каждой из которых сопоставлено некоторое значение цвета. Поврежденные точки голограммы изображаются черным цветом.
Кодирование посредством перемешивания - перемещение точек на новое место без изменения значений цвета по некоторому конкретному методу. Декодирование - возвращение точек на прежнее место. Для того, чтобы такое кодирование было “голографичным”, необходимо, чтобы: • в окрестности каждой точки голограммы оказывались точки из различных областей изображения, • близкие точки изображения при переносе на голограмму оказывались далеко отстоящими друг от друга и, наоборот, близкие точки голограммы при декодировании оказывались далеко отстоящими друг от друга на изображении.
Одномерное (линейное) перемешивание. Представим изображение в виде одномерного графика, который получается в результате развертывания изображения по строкам (или по столбцам). Точкам такого графика соответствует значение цвета в точках изображения. Предполагаем, что длина этого графика равна 2 n и нумерация точек графика начинается с 0.
Старший разряд номеров точек левой половины графика равен 0, а старший разряд номеров точек правой половины равен 1. Поместим точки левой половины на четных местах, а точки правой половины на нечетных местах. Это происходит в результате следующего преобразования.
000 001 010 011 100 101 110 111 Получим следующий порядок точек: 000 010 100 110 001 011 101 111 0 2 4 6 1 3 5 7, т. е. сначала располагаются четные точки, а затем - нечетные. Эта процедура представляет собой левый 1 -сдвиг, т. е. циклический сдвиг на 1 разряд влево.
Дальнейшее перемешивание можно вести разными способами, например, - последовательный левый сдвиг всего кода точек; - последовательное деление массива точек пополам и левый сдвиг в каждой доле.
Двумерное покоординатное перемешивание получается применением линейного перемешивания к каждой из координат точек по отдельности. Результат перемешивания назовем голограммой. Декодирование возвращает точки на прежнее место - происходит восстановление.
Если повредить “белую” голограмму, т. е. пустое изображение, то при декодировании возникает сетка черных точек Вырезанная область Покоординатное декодирование вырезанной области
При восстановлении непустых изображений сквозь сетку черных ("выколотых") точек видно исходное изображение. Улучшить восстанавливаемое изображение можно, восстановив в этих точках цвет путем интерполяции цвета соседних точек. Такой метод исходит из предположения о гладкости изображения, при котором близкие точки изображения имеют близкие значения цвета.
Алгоритм интерполяции: 1. Определяется длина минимального горизонтального или вертикального отрезка, состоящего целиком из “выколотых” точек. 2. Для средних точек всех таких отрезков восстанавливается среднее значение цвета, по отношению к началу и концу такого отрезка. Алгоритм повторяется до исчерпания всех “выколотых” точек.
Декодирование Восстановленное изображение поврежденного натюрморта
При перестановке малого числа разрядов возникает расщепление образа, которое выглядит как его тиражирование в уменьшенном виде. Уменьшенные образы будем называть клетками.
Расщепленное изображение -32 -
В действительности расщепленные образы различаются: разные точки исходного образа распределились по клеткам. Сходство клеток, воспринимаемое как их тождество, имеет место только для "гладких" изображений, в которых соседние точки мало отличаются друг от друга.
Рассмотрим одномерный массив точек. Ось y представляет значения изображения в этих точках 15 14 13 12 11 10 9 8 7 6 5 4 3 2 1 0000 0001 0010 0011 0100 0101 0110 0111 1000 1001 1010 1011 1100 1101 1110 1111 0 1 2 3 4 5 6 7 8 9 10 11 12 13 14 15
Результат сдвига на 1 разряд влево 15 14 13 12 11 10 9 8 7 6 5 4 3 2 1 0000 0010 0100 0110 1000 1010 1100 1110 0001 0011 0101 0111 1001 1011 1101 1111 Номер 0 2 4 6 8 10 12 14 1 3 5 7 9 11 13 15 Значение 0 2 4 7 8 10 11, 5 14 1 3 7 9 11 13 15
Расщепленное изображение -36 -
Это расщепление получено покоординатным сдвигом, т. е. сдвигом на один разряд в каждой координате. Если согласно расположению занумеровать полученные клетки двоичными парами 00, 01, 10, 11, то клетка с номером i j (где i, j {0, 1}), будет состоять из всех точек, у которых двоичные адреса в исходном изображении оканчиваются разрядами i j. Каждая точка исходного образа находится только в одной клетке.
Типичное цветное изображение избыточно, поскольку характеристики близких точек обычно близки друг к другу. Поэтому потеря значительного числа точек сохраняет узнаваемость изображения.
Множество точек, достаточное для того, чтобы по нему можно было восстановить узнаваемое изображение, назовем опорным множеством. Каждая клетка - это опорное множество.
Эффект расщепления можно использовать для поиска изображения в массиве из N изображений одинаковой площади S. Для этого исходный массив преобразуем в новый массив, называемый галереей. Галерея имеет площадь S и разбита на N клеток. Построим для всех исходных изображений расщепления на N клеток и в i-ю клетку галереи поместим i-ю клетку i-го изображения.
01 11 00 10 Галерея образов
Для того, чтобы найти в галерее данное изображение I (или выяснить, что его там нет), построим для I расщепление на N клеток и вычтем из галереи как двоичного кода код этого расщепления. Если I содержится в галерее под номером j, то j-я клетка галереи станет пустой. В других клетках будет случайное содержимое, являющееся результатом вычитания из клеток изображений галереи соответствующих клеток изображения I.
Результат наложения расщепленного изображения натюрморта на галерею образов -43 -
1. Кузнецов О. П. Голографические модели обработки информации в нейронных сетях. Доклады Академии Наук, 1992, т. 324, № 3. 2. Кузнецов О. П. , Шипилина Л. Б. Псевдооптические нейронные сети - полная прямолинейная модель и методы расчета ее поведения. //Теория и системы управления, 2000 г. , № 5, с. 168 -176. 3. Марковский А. В. O квазиголографическом кодировании цифровых изображений. Автоматика и телемеханика, 2001, № 10, с. 163 -173. 4. Кузнецов О. П. Моделирование оптических явлений в нейронных сетях. Оптический журнал, 2003, № 8, с. 25 -33. 5. Кузнецов О. П. , Марковский А. В. Квазиголографический подход к поиску в массиве цифровых изображений. // Искусственный интеллект, 2004 г. , № 2 (Донецк), с. 320 -324.
48e0443dad5021822380476c2392d45b.ppt