Kursova_robota.pptx
- Количество слайдов: 13
Курсова робота З фізики: “Оптичні явища пов'язані з розсіюванням світла” Студента ІІІ курсу 531 групи Балабан Ярослава Науковий керівник – Іваній Н. В.
Вступ Оптичні явища в природі - це велика група явищ обумовлених розсіюванням світла, заломленням і відбивання сонячного променя в краплинах води і кристаликах. Проблемою фізичного обґрунтування оптичних явищ в природі займалися такі вчені як: Р. Декарт, Л. І. Мандельштам, Г. С. Лансберг, Є. Ф Гросс, Л. Бріоллюен, Дж. Релей, Дж. Тіндаль. В даній роботі розглянуто лише деякі оптичні явища, які частіше всього можна спостерігати в атмосфері і пояснимо їх з точки зору фізики.
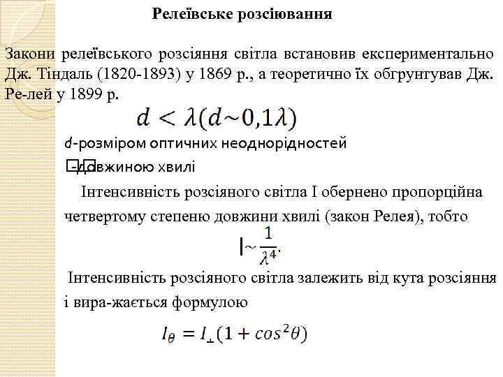
Релеївське розсіювання Закони релеївського розсіяння світла встановив експериментально Дж. Тіндаль (1820 1893) у 1869 р. , а теоретично їх обгрунтував Дж. Ре лей у 1899 р. d-розміром оптичних неоднорідностей -довжиною хвилі Інтенсивність розсіяного світла I обернено пропорційна четвертому степеню довжини хвилі (закон Релея), тобто І Інтенсивність розсіяного світла залежить від кута розсіяння і вира жається формулою
Молекулярне розсіювання світла У середовищі, тепловий рух молекул зумовлює флуктуації густини, що при водить до розсіяння світла формулою Релея З неї випливає, що при молекулярному розсіянні світла його інтенсивність обернено пропорційна четвертому степеню довжини хвилі. Цим пояснюється бла китний колір неба і морської води. З формули (11) також випливає, що інтенсивність розсіяного світла пропорційна об’єму, в якому відбувається розсіяння
Мандельштам-Бріллюенівське розсіювання світла. Мандельштам Бріллюенівське розсіювання (МБР) світла це оптичне розсіювання, яке виникає за рахунок взаємодії оптичних і акустичних хвиль. умова Брега Де – довжина хвилі світла в середовищі, --довжина хвилі звука, – кут розсіювання
Колір Сонця и неба Колір неба це розсіяне сонячне світло. Центрами розсіювання служать самі молекули повітря кожна окремо. Звичайно, дуже слабким розсіюванням, але достатнім, щоб шар товщиною в багато кілометрів мав синій колір. Поблизу Сонця яскравість швидко зростає і стає навіть засліплюючою, колір все більше наближається до білого. На відстані 90° від Сонця небо повинно бути більш темним і синім. Є третій ефект: інтенсивність світла зростає від зеніту і до горизонту в той же час колір стає білішим.
Сумерки - це проміжок часу між заходом Сонця і настанням ночі (вечірні присмерки), і між кінцем ночі і сходом Сонця (ранкові сумерки) При опусканні Сонця за горизонт атмосфера освітлюється все менше і згодом настає момент, коли вона зовсім не освітлюється, тобто настає ніч. Протягом цього інтервалу часу небо освітлюється розсіяним світлом Сонця, яке знаходиться під горизонтом. Розсіювання світла обумовлено частинками газів повітря у високих шарах атмосфери.
Веселка Звичайна спостережувана веселка це є кольорова дуга з кутовим радіусом 42°, видима на фоні завіси зливи. Веселку видно в стороні небосхилу, протилежній Сонцю, яке не закрите хмарами. Різнокольорова дуга знаходиться на відстані 1 2 км від спостерігача, іноді її можна спостерігати на відстані 2 3 м на фоні водяних крапель, які утворені розпилювачами води та фонтанами. Зовнішня дуга веселки червона, за нею йде помаранчева, жовта, зелена і т. д. закінчуючи внутрішньою фіолетовою.
Гало Якщо Сонце і Місяць просвічуються через перисто шарові хмари, які складаються в основному з льодяних кристаликів, то на небі часто з'являються світлові явища, які називаються гало. Де а – мале гало; f – велике гало. с1, с2 несправжні сонця малого гало; s дотична дуга у малого гало; с3, с4 несправжні сонця великого гало; h -нижні дотичні дуги великого гало; і верхня дотична дуга великого гало; k -горизонтальний круг; т -світловий хрест;
Висновки Природа сонячного світла, яка сприймається нашими органами зору, дуже різноманітна, цікава і невичерпна. Все дивовижне багатство форм предметів, їх кольорових тонів і відтінків, які ми зустрічаємо в природі, на Землі, в атмосфері народили Сонце і око людини. В цій роботі розглянуто не всі оптичні явища. Із за їх величезної кількості і різноманітності це не можливо. Нові оптичні явища відкриваються постійно, є навіть такі, таємниці яких ще не розгадані повністю. Розглянуті оптичні явища це є загадки природи, які людство відгадувало на протязі довгих століть. Більшість з них були виявлені при спостереженні за небосхилом неозброєним оком. Завдяки спостереженням і дослідам людина багато пізнала і зрозуміла, зробила багато відкриттів у фізиці, хімії, астрономії, біології, географії та інших важливих науках. Але навіть на сьогоднішній момент деякі із оптичних явищ ще не до кінця вивчені.
Дякую за увагу!!!
Kursova_robota.pptx