Мат.мет.лек1.pptx
- Количество слайдов: 53
Курс МАТЕМАТИЧЕСКИЕ МЕТОДЫ В ОРГАНИЗАЦИИ ТРАНСПОРТНОГО ПРОЦЕССА И СЕРВИСА Лектор – Ишанов Сергей Александрович ИПМИТ, кабинеты № 206, № 420 3 семестр – зачет, 5 контрольных работ 4 семестр – экзамен, 4 контрольных работы 1
ЛИТЕРАТУРА 1. Фомин Г. П. «Математические методы и модели в коммерческой деятельности» . 2001 г. 2. Костевич Г. П. «Математическое программирование» 2003 г. 3. Шапкин А. С. , Мазаева Н. П. «Математические методы и модели исследования операций» 2004 г. 4. Кремер Н. Ш. «Исследование операций в экономике» 2003 г. 5. Панюков А. В. «Математическое моделирование экономических процессов» 2010 г. 6. Федосеев В. В. и др. «Экономико-математические методы и прикладные модели» 2012 г. 2
МАТЕМАТИЧЕСКОЕ МОДЕЛИРОВАНИЕ, ВЫЧИСЛИТЕЛЬНЫЙ ЭКСПЕРИМЕНТ 3
Современные научные теории включают как необходимый элемент математические модели и методы. Модель – это материальный или идеальный объект, который замещает оригинал и отражает наиболее важные для данного исследования черты и свойства оригинала. 4
Физические модели: скульптура, глобус (модель Земли), модели самолетов, автомобилей, планетарий. Абстрактные модели: карты, схемы, фотографии, математические Компьютер – и компьютерные прекрасный модели. инструмент для создания моделей. 5
Модель, представляющая собой совокупность математических соотношений (уравнений, неравенств, логических условий, операторов и т. п. ) называется математической. 6
Для изучения различных технико-экономических явлений используются их упрощенные формальные описания, называемые техникоэкономическими моделями. Технико-экономическая модель – разновидность математической модели. 7
АЛГОРИТМ ПОСТРОЕНИЯ ТЕХНИКО-ЭКОНОМИЧЕСКОЙ МОДЕЛИ 8
1. Формулируются предмет и цели исследования. 2. В рассматриваемой технико-экономической системе выделяются структурные или функциональные элементы, соответствующие данной цели, выявляются наиболее важные качественные характеристики этих элементов. 9
3. Словесно, качественно описываются взаимосвязи между элементами модели. 4. Вводятся математические обозначения для учитываемых экономического характеристик объекта и технико- формализуются, насколько возможно, взаимосвязи между ними. Тем самым, строится математическая модель 10
5. Проводятся расчеты по математической модели и анализ полученного решения. В случае необходимости математическая модель уточняется и алгоритм повторяется, начиная со 2 пункта. 11
С учетом компьютерных возможностей математическое моделирование основано на триаде большое «модель-алгоритм-программа» . значение имеют Здесь информационные технологии. 12
Модель Объект Программа Алгоритм 13
Алгоритм – система формальных правил, четко и однозначно определяющих процесс решения задачи в виде конечной последовательности действий или операций. Вычислительный (машинный) эксперимент – это модельное проблем исследование (задач) естественно-научных средствами и методами вычислительной математики. 14
Примеры а) Вычислительный эксперимент позволил снизить затраты на проведение аэродинамических натурных испытаний созданного в США аэробуса. б) Математическое моделирование условий, возникающих при автомобильных авариях и более крупных технических катастрофах. 15
в) На основе математической модели биосферы Земли составлен прогноз последствий ядерных взрывов при возможном военном конфликте, приводящих к так называемой «ядерной зиме» . Вывод: Решение научно-технических задач на моделях дешевле. 16
Пример математической модели № 1 Пружина -kx m X x=0 x 17
Пусть груз массы m колеблется на горизонтальной плоскости под действием невесомой пружины (нулевой массы) с жесткостью k. Предположим, что противодействующие силы (в частности, силы трения) пренебрежимо малы и нас интересует характер и частота колебаний. Направим ось вдоль линии колебаний и выберем на ней начало отсчета, отвечающее равновесному положению груза, при 18
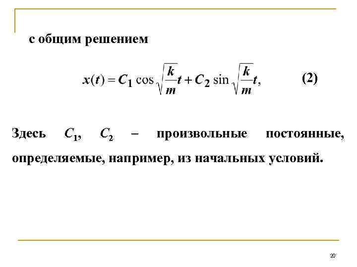
котором пружина находится в нейтральном состоянии. Тогда, если положению груза соответствует координата х, то на него действует сила kx. Применяя второй закон Ньютона, получаем дифференциальное уравнение (1) 19
с общим решением (2) Здесь С 1, С 2 – произвольные постоянные, определяемые, например, из начальных условий. 20
Таким образом, груз совершает гармонические колебания с центром в точке х = 0 с произвольной амплитудой и с угловой частотой 21
Уравнение (1) является математической записью физических условий и законов, определяющих процесс колебания системы, и поэтому называется математической моделью данной системы. 22
Пример 2. «О проекте дороги» Пусть требуется спроектировать систему дорог, которые будут соединять город, железную дорогу и озеро. Участок железной дороги имеет вид прямой, а озеро имеет форму круга. На берегу озера будет база отдыха, а на железной дороге предполагается разместить станцию. 23
Выбор места для базы отдыха (при условии, что она будет на берегу озера) и места для железнодорожной станции может быть сделан произвольно. Требуется спроектировать такую систему дорог, чтобы затраты на строительство были бы минимальными. 24
Решение Выберем систему координат так, чтобы железная дорога проходила вдоль оси (Оу), а центр озера был на оси Ох (рис. 1). Пусть координаты города будут А(х0; у0), а центр озера имеет координаты С(х1; 0). Радиус озера обозначим R. Через t обозначим ординату станции: S(0, t). Пусть (u, v) 25
– координаты базы отдыха В(u, v). Выберем внутри треугольника ABS точку М с координатами (х, у). Соединим ее с точками А, В и S отрезками. Эти отрезки будут соответствовать дорогам, которые мы хотим построить. 26
y A(x 0; y 0) t S(0, t) M(x, y) B(u, v) x 1 O C(x 1, 0) х 27
Затраты на строительство станут минимальными при минимальной суммарной длине этих отрезков. Набор переменных нашей модели состоит из следующих величин: х, у, u, v, t. Значения х0, у0, х1, R зафиксированы, так как положение города и озера заданы. Переменные величины не могут принимать произвольные значения. 28
Они подчинены ограничениям. Запишем эти ограничения. Во-первых, база отдыха находится на берегу озера. Поэтому расстояние BC = R. Для нахождения расстояния применяем формулу: 29
и где d – расстояние между точками. . Итак, Во-вторых, точка М не может быть внутри озера, значит, Выражая расстояние МС через координаты, получаем неравенство: 30
Расходы на строительство определяются длиной дорог. Суммарная длина дорог равна Получаем выражение для суммарной длины дорог: 31
Получим математическую задачу: Найти такие значения переменных x, y, u, v, t чтобы выполнились ограничения 32
а функция F принимала бы наименьшее значение, возможное при этих ограничениях. Эта математическая задача является моделью для реальной задачи проектирования системы дорог. 33
Модель можно упростить. Заметим, что функция F принимает минимальное значение в такой точке, в которой выполнено условие t = y. С позиций геометрии это значит, что железнодорожную станцию следует поставить в основании перпендикуляра, опущенного из точки М на (Оу). Упрощенная модель выглядит следующим образом. 34
Найти такие значения переменных x, y, u, v, чтобы выполнились ограничения а функция достигла бы наименьшего значения при этих ограничениях. 35
ЗАДАЧА О ПРОИЗВОДСТВЕ
Задача. Предприятие производит изделия 3 типов: Е 1, Е 2, Е 3, используя сырье трех видов С 1, С 2 и С 3. Запасы сырья ограничены: в распоряжении предприятия имеется не более 2400 единиц С 1, 1450 единиц С 2 и 1550 единиц С 3. Необходимые характеристики производства указаны в таблице. Требуется определить объем выпуска продукции каждого вида при использовании всех запасов сырья. 37
Вид сырья Расход сырья по видам продукции, вес. ед. /изделие Запас сырья вес. ед Е 1 Е 2 Е 3 С 1 6 4 5 2400 С 2 4 3 1 1450 С 3 5 2 3 1550 38
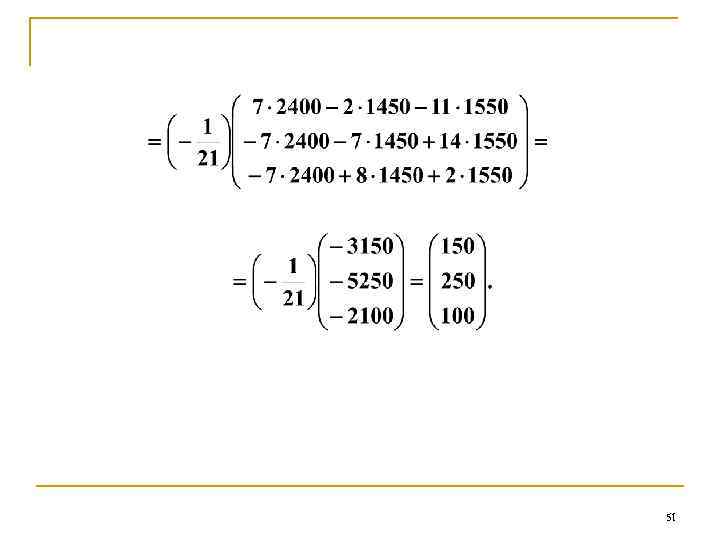
Решение 1 способ (метод Крамера) Обозначим неизвестные объемы выпуска продукции вида Е 1, Е 2, Е 3 через х1, х2 и х3. Тогда при условии полного расхода запасов каждого вида сырья можно записать балансовые соотношения, которые образуют систему трех уравнений с тремя неизвестными: 39
Решаем СЛАУ методом Крамера. 40
41
42
43
ОТВЕТ: 150 единиц продукции Е 1, ОТВЕТ 250 единиц продукции. Е 2, 100 единиц продукции Е 3. 44
2 способ (метод Гаусса) Запишем расширенную матрицу ∙( 1) и к 3 строке 45
Соответствующая система уравнений: ОТВЕТ 150 изделий Е 1, 250 изделий Е 2, 100 изделий Е 3. 46
3 способ (матричный метод) Матрица А = ее определитель 47
Следовательно, матрица А невырожденная и имеет обратную матрицу А 1. Найдем алгебраические дополнения всех элементов матрицы А: 48
Составляем матрицу из алгебраических дополнений эту матрицу транспонируем, получаем присоединенную матрицу 49
Определим обратную матрицу: Вычислим произведение 50
51
Используем равенство матриц: ОТВЕТ: 150 единиц продукции Е 1, ОТВЕТ 250 единиц продукции Е 2, 100 единиц продукции Е 3. 52
Спасибо за внимание! 53


