950bb155b2f2646a6a281b918c76d68c.ppt
- Количество слайдов: 38
Курение или здоровье? Выбор за Вами!
ü Очень долго и очень мучительно умирал от рака ротовой полости большой любитель хороших сигар великий психиатр З. Фрейд. ü Умер от рака легких американский актер, голливудская кинозвезда Роберт Тейлор, служивший воплощением идеала мужской красоты в 30 -50 -е годы. ü 6 февраля 1952 г. курение унесло жизнь 57 -летнего короля Англии Георга VI, отца королевы Елизаветы II. Уже к 50 годам у него было нарушено кровообращение – болезнь Бюргера – причем, в той стадии, когда для спасения больной ноги требуется хирургическое вмешательство; затем, развился рак легких, и было удалено одно легкое; в дополнение к раку – эмфизема и, наконец, смерть от закупорки коронарных сосудов. ü Умер от рака легких первый владелец компании Marlboro
üДжордж Харрисон - один из Beatles - путешествовал по миру в поисках средства от рака, который в конце концов его убил. Когда у него был диагностирован рак горла, он сказал: "Я получил ЭТО только из-за курения". ü 30 мая 1960 года умер от рака легких поэт, лауреат Нобелевской премии, курильщик Б. Л. Пастернак. ü 28 сентября 1964 умер от рака легкого поэт Михаил Аркадьевич Светлов. üВ декабре 1966 года, работая над фильмом «Самый счастливый миллионер» и мультфильмом «Книга джунг- лей» , умер от рака легких американский мультипликатор и курильщик Уолт Дисней. Ему было 65 лет. ü 9 октября 1967 г. умер от рака легких Г. Оллпорт – видный американский психолог, представитель «персонологичес-кого направления» в психологии личности. ü 13 апреля 1994 года от опухоли в горле скончался курильщик, народный артист СССР Н. А. Крючков.
ü 6 октября 1998 года умер от рака легкого народный артист СССР Роланд Анатольевич Быков. Тот самый Быков, который воспитывал и развлекал с телеэкрана детишек, играл Бармалея и Кота Базилио. ü Табак унес жизнь русского режиссера, педагога, народного артиста Георгия Александровича Товстоногова. ü От рака легких умер народный артист СССР, курильщик Е. С. Матвеев. ü От рака легких на 55 году умер народный артист России Александр Гаврилович Абдулов. Умер, скончался – убит хорошей, качественной сигаретой… Незадолго до ухода признавшись своим друзьям: «Четыре месяца боли. Я просто устал…» ü Табак унес жизнь народного артиста СССР Е. А. Евстигнеева.
ü 7 ноября 1980 года скончался от рака легких Стив Маккуин – икона Голливудских холмов, символ Америки, один из ковбоев культового фильма «Великолепная семерка» . ü 19 января 1982 года после операции по поводу рака легких покончил жизнь самоубийством заместитель председателя КГБ С. К. Цвигун. ü 29 декабря 1989 года от рака горла умер и один из величайших русских режиссеров XX века Андрей Тарковский. И был ему всего 51 год. ü Умер от рака легкого и кинорежиссер С. Параджанов. 25 июля 1990 г.
ü Умер от злокачественной опухоли в левом легком композитор, народный артист СССР Дмитрий Дмитриевич Шостакович. ü 31 мая 2005 года в Москве умер от рака легких народный артист Грузинской ССР Арчил Гомиашвили – актер, сыгравший роль Остапа Бендера в комедии Л. Гайдая «Двенадцать стульев» … ü 2 февраля 1984 г. от рака горла умер курильщик, писатель, лауреат Нобелевской премии, академик АН СССР, дважды Герой Социалистического Труда М. Шолохов. ü 11 июня 1982 года от рака легкого скончался курильщик, заслуженный артист РСФСР Анатолий Солоницын.
ü 20 марта 1990 года на 60 году жизни от рака легких, заработанного благодаря курению (курению же благодаря в 1984 году уже была отрезана правая нога), скончался великий вратарь, заслуженный мастер спорта международного класса, богатырь, ростом 1 м 85 см Лев Иванович Яшин. ü 22 июля 1990 глубокой ночью от рака легкого умер курильщик, «форвард на все времена» Эдуард Анатольевич Стрельцов. ü В 1992 году умер от рака легкого курильщик, алкоголик, хоккеист ЦСКА, лучший защитник мира – 1958, 1961 годов Иван Сергеевич Трегубов. Ему было 61 год.
ü 19 апреля 1994 года от рака горла умер курильщик Эдмонд Кеосаян, создавший фильмы: «Неуловимые мстители» , «Стряпуха» , «Корона Российской империи» … ü Умер от табачной заразы народный артист, композитор России Микаэл Таривердиев, написавший музыку к кинофильмам "17 мгновений весны" и "Ирония судьбы или с легким паром". ü На 40 -м году жизни умер от рака один из ближайших друзей В. С. Высоцкого Левон Кочерян, успевший снять всего один фильм – «Один шанс из тысячи» . ü 21 января 2006 года скончался от рака легких на 62 -ом году жизни первый президент Косово Ибрагим Ругова. ü 11 марта 2006 года курение унесло жизнь экс-президент Югославии 64 -летнего Слободана Милошевича, страдавшего от высокого артериального давления и сердечной недостаточности.
ü В ноябре 2006 года в возрасте 72 лет скончался от рака легких Аллен Карр – автор величайшего научнопрактического труда «Легкий способ бросить курить» , скончался через 23 года после того, как он затушил последнюю сигарету. ü 14 января 2007 года умер злостный курильщик, известный журналист, политический обозреваель радиостанции «Эхо Москвы» Андрей Черкизов. Ему было всего лишь 52. ü 4 февраля 2007 года от рака умер автор самых знаменитых хитов группы «Наутилус Помпилиус» , поэт Илья Кормильцев… ü 25 октября 2008 года умер от нарушения кровообращения сердца всемирно известный певец Муслим Магомаев, который в своем интервью Известиям заявил: "Если была бы вторая жизнь, то единственное, что я бы изменил, - не стал бы курить".
ü 3 марта 2009 года умер от рака горла рекламное лицо компании Винстон "Winston Man" - Алан Лэндерс (Алан Ливайн). В 1987 году у Алана обнаружили рак легких, провели операцию по удалению фрагментов правого легкого, но заболевание распространилось на левое. После того, как у Алана обнаружился недуг, он стал представителем Всемирной организации здравоохранения, принимая участие в ее кампании против табака. P. S. Мартин Бротон - Глава British American Tobacco (второй по выпуску производитель табачной продукции в мире) - бросил курить. Он предпочитает продавать табачную отраву другим людям.
Экспресс-опрос 1. Кто из европейских путешественников впервые увидел курящих людей? В каком веке? Варианты ответов: a. Френсис Дрейк – 16 век. b. Христофор Колумб – 15 век. c. Васко да Гама – 15 век. 2. Кто из русских правителей запретил курение? Варианты ответов: a. Царь Михаил Федорович. b. Иван Грозный. c. Петр I. 3. По какой причине в Москве в 16 -17 веке было запрещено курение? Варианты ответов: a. Экономика. b. Из-за частых пожаров. c. Для сохранения здоровья. 4. Кто из русских правителей разрешил курение табака? Варианты ответов: a. Петр I. b. Екатерина II. c. Александр III.
Ответы: 1. 2. 3. 4. Христофор Колумб – 15 век. Царь Михаил Федорович. Из-за частых пожаров. Петр I.
Назовите известные Вам марки сигарет
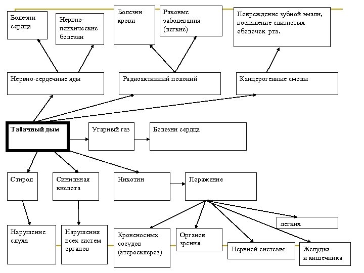
Болезни сердца Нервнопсихические болезни Нервно-сердечные яды Табачный дым Стирол Болезни крови Раковые заболевания (легкие) Радиоактивный полоний Угарный газ Синильная кислота Повреждение зубной эмали, воспаление слизистых оболочек рта. Канцерогенные смолы Болезни сердца Никотин Поражение легких Нарушение слуха Нарушения всех систем органов Кровеносных сосудов (атеросклероз) Органов зрения Нервной системы Желудка и кишечника
Влияние отравляющих веществ на организм человека 1. Органы дыхания.
2. Сердечно-сосудистая система.
3. Пищеварительная система.
4. Нервная система.
5. Курение и рак неразлучны. • Рак легких, трахеи и бронхов (90%) • Рак гортани (84%) • Рак ротовой полости, включая губы и язык (92%) • Рак пищевода (78%) • Рак поджелудочной железы (29%) • Рак мочевого пузыря (47%) • Рак почек (48%)
6. Курение и потомство.
ВИКТОРИНА
“Что мы знаем о курении? ” 1. Подростки курят, чтобы “быть как все”. 2. Некурящие вынуждены страдать от заболеваний дыхательной системы в результате пассивного курения. 3. Курение помогает расслабиться, когда человек нервничает. 4. В легких человека, выкуривающего каждый день в течение года по пачке сигарет, оседает один литр табачной смолы. 5. Физические упражнения нейтрализуют вред, наносимый курением. 6. Одной сигареты вполне достаточно, чтобы участился пульс, повысилось кровяное давление, нарушилось нормальное кровоснабжение и циркуляция воздуха в легких. 7. Большинство курящих получают от курения удовольствие и не собираются бросать. 8. Табакокурение является одной из основных причин заболеваний сердца. 9. Большинство подростков в состоянии бросить курить в любое время. 10. Нет ничего страшного в том, что подростки “балуются” сигаретами, если они оставят это занятие до того, как курение
Ответы для теста 1. верно 2. верно 3. неверно 4. верно 5. неверно 6. неверно 7. неверно 8. верно 9. неверно 10. неверно
«Почему подростки начинают курить? » n n n n n из любопытства; за компанию; стремление показать себя «крутым» и взрослым; слабая воля; нечем занять досуг; непонимание опасности курения; «покурю и смогу бросить; не занимаюсь спортом; влияние рекламы, кино, телевидения; наличие карманных денег и т. д.
«Какой отрезок длиннее? » А Б
«Последствия курения» Анаграмма – Слово или словосочетание, образованное перестановкой букв или слогов другого слова. Необходимо переставить буквы так, чтобы слова обозначали последствия воздействия табакокурения на организм человека. НАПРИМЕР, ЕНЕРУИК = КУРЕНИЕ
1. АКШЛЕЬ 2. ДЫОКША 3. НЕБОЛИЗ АСДЦЕР 4. САРТГТИ 5. АКР ЕГЛИКХ 6. ЯАРННЯ МРЕСТЬ 7. ВАИЛДНЕТИОСТЬ 8. РАКИСЕ 9. ЫМРОЩНИ
Ответы 1. КАШЕЛЬ 2. ОДЫШКА 3. БОЛЕЗНИ СЕРДЦА 4. ГАСТРИТ 5. РАК ЛЕГКИХ 6. РАННЯЯ СМЕРТЬ 7. ИНВАЛИДНОСТЬ 8. КАРИЕС 9. МОРЩИНЫ
К Ь У Р И Д О Н З В Е 7, 253 52 5, 06 7, 205 10 15, 26 18, 205 5, 207 3, 2 5, 1 1, 987
ПРИМЕР 10 – 2, 747 ОТВЕТ БУКВА 7, 253 К 5, 06 У 10 – 2, 795 7, 205 Р 2 – 0, 013 1, 987 Е 1, 5 + 1, 2 3, 2 З 3, 2 + 2, 007 5, 207 Н 13, 26 + 2 15, 26 Д 2, 22 + 7, 78 10 И 15, 705 + 2, 5 18, 205 О 1, 987 Е 10 – 2, 795 7, 205 Р 18, 205 О 4, 5 + 0, 6 5, 1 В 40, 256 + 11, 744 52 Ь 1, 987 Е 4, 06 + 0, 5 2 – 0, 013 ПРИМЕР 15, 705 + 2, 5 2 – 0, 013 ОТВЕТ БУКВА
Пик свободного времени Приведите примеры альтернативы курению, чем больше, тем лучше. За каждый пример – 1 балл.
«Реши задачу» Сердце нормального тренированного человека бьется с частотой 70 ударов в минуту. Сердце курящего вынуждено делать на 5 -10 ударов в минуту больше. Сколько дополнительных ударов приходится делать сердцу курильщика за сутки?
Пословицы: Кто курит табак, тот сам себе враг. Если хочешь долго жить, брось курить.
Обращение организма к разуму курильщика
950bb155b2f2646a6a281b918c76d68c.ppt