Корпускулярно-волновой дуализм Микрочастицы сочетают в

















КМ-основ понят.ppt
- Количество слайдов: 17
Корпускулярно-волновой дуализм Микрочастицы сочетают в себе корпускулярные и волновые свойства Корпускулярные свойства: В каждом акте измерения находим электрон в точке Волновые свойства: В различных актах измерения электрон может попадать в разные точки. Распределение вероятности координат электрона имеет характер распре- деления интенсивности электромагнитной волны в опыте по дифракции света на щели
Эксперимент № 1 1 -открыта 2 -закрыта Эксперимент № 2 1 -закрыта 2 -открыта Эксперимент № 3 1 -открыта 2 -открыта Случайный характер координат электрона нельзя объяснить внешним случайным воздей- -ствием. Волновые свойства присущи непосредственно самому электрону.
Корпускулярно-волновой дуализм: 1) В каждом акте измерения положения частицы мы будем ее находить в некоторой точке пространства. При этом мы будем находить именно частицу с присущими ей характеристиками, такими как заряд и масса. 2) Результат измерения координат частицы носит случайный характер и может быть воспроизводимо описан с помощью плотностью вероятности ρ(x, y, z, t). вероятность обнаружить электрон в момент времени t в элементарной окрестности точки (x, y, z) 3) Распределение вероятности координат электрона имеет характер распределения интенсивности в некотором волновом процессе
Динамические характеристики микрочастицы (координата, импульс, энергия и т. п. ) есть классические понятия. Они проявляются лишь в результате измерения, а не присущи микрочастице сами по себе. Необходимость их использования обусловлена тем, что судить о свойствах и законах движения микрообъектов мы можем только по тому, как эти закономерности проявляются во взаимодействии с макроскопическими телами, которые можно с достаточной степенью точности описать законами классической физики. Прибор - любое тело, которое способно изменять свое состояние в результате взаимодействия с микрообъектами, и с достаточной степенью точности описывается законами классической физики. Измерение - любой процесс взаимодействие микрообъекта с классически описываемыми телами. Результат измерения динамической характеристики носит случайный характер, и может быть воспроизводимо описан с помощью вероятности того или иного значения. Механическое состояние системы в данный момент времени задано наиболее подробным образом, если указана информация, достаточная для того, чтобы вычислить вероятность того или иного результата измерения любой механической характеристики системы в этот момент времени.
Предсказуемые измерения - для каждого результата существует состояние, в котором измерение приводит с достоверностью к данному результату. Физическая величина - определяемая предсказуемыми измерениями количественная характеристики состояния. В произвольном состоянии системы результат измерения физической величины носит случайный характер и можно лишь указать вероятность того или иного результата. Существуют особые избранные состояния, в которых результат измерение физической величины является однозначным. О таком состоянии говорят как о состоянии с определенным значением данной физической величины или как о собственном состоянии этой величины. Если данное значение величины мы в принципе можем получить в результате измерения, то об этом значении говорят как о допустимом. Набор всех допустимых значений физической величины называется ее спектром. Если данное значение физической величины является допустимым, то обязательно существует собственное состояние данного значения этой величины.
измерение всегда оказывает воздействие на подвергаемую измерению частицу, и это воздействие при данной точности измерения принципиально не может быть сделано сколь угодно слабым. Чем точнее измерение, тем сильней оказываемое им воздействие, и лишь при измерениях очень малой точности воздействие на объект измерения может быть слабым
Постулат 1. Состояние системы в данный момент времени наиболее полным образом может быть описано определенной комплексной функцией ψ(q) ее координат, причем квадрат модуля этой функции пропорционален плотности вероятности положения системы в пространстве в этот момент времени. Функцию ψ(q) называют волновой функцией состояния системы. Постулат 1 (вторая формулировка). Состояние движения системы наиболее полным образом может быть описано определенной комплексной функцией ψ(q, t) ее координат и времени, причем квадрат модуля этой функции пропорционален плотности вероятности положения системы в данной точке пространства. Функцию называют волновой функцией состояния движения системы.
1) Непосредственный физический смысл имеет не сама волновая функция, а только квадрат ее модуля. 2) Ψ и αψ – описывают одно и то же состояние
Волновая функция данного состояния системы определена лишь с точностью до постоянного фазового множителя вида exp(iβ), где β - любое вещественное число. Эта неоднозначность принципиальная и не может быть устранена. Однако эта неоднозначность является физически не существенной. Канонически сопряженные величины – нет ни одного общего собственного состояния. - нет траектории Принцип соответствия. При переходе к пределу , , т. е. в предположении, что эффектами, пропорциональными квантовой постоянной можно пренебречь законы и соотношения квантовой механики переходят в соответствующие законы и соотношения классической физики.
Принцип соответствия. При переходе к пределу , , т. е. в предположении, что эффектами, пропорциональными квантовой постоянной можно пренебречь законы и соотношения квантовой механики переходят в соответствующие законы и соотношения классической физики. Все объекты обладают волновыми свойствами!!! - длина волны Де Бройля - характерный размер задачи - волновые свойства проявляются слабо (классическое поведение) - волновые свойства проявляются сильно (принципиально квантовое поведение) - для массивных (макроскопических) волновые свойства практически не проявляются
Полным набором физических величин системы называется набор физических величин, который обладает следующим свойством. Эти величины измеримы одновременно. Причем, если они одновременно имеют определенные значения, то никакая другая физическая величина, не являющаяся их функцией, не может в этом состоянии иметь определенного значения.
Если f – допустимое значение величины, то обязательно существует хотя бы одно состояние, в котором эта величина имеет допустимое значение f Комбинация значений {f 1, f 2} – допустимой, если существует хотя бы одно общее собственное состояние данных значений этих величин (состояние в котором величины 1 и 2 одновременно имеют определенные значения: величина 1 – значение f 1, величина 2 – значение f 2)
Понятие одновременно измеримых величин Величины 1 и 2 – одновременно измеримы тогда и только тогда, когда Величины 1, 2 и 3 – одновременно измеримы тогда и только тогда, когда . Совокупность физических величин является одновременно измеримой тогда и только тогда, когда любая пара этих величин является одновременно измеримой
Ψ=С 1Ψ 1+С 2Ψ 2 – линейная комбинация функций Ψ 1 и Ψ 2 С 1 и С 2 – коэффициенты линейной комбинации С 1≠С 2 – линейная комбинация является невырожденнной Если С 1Ψ 1+С 2Ψ 2≡ 0 тогда и только тогда, когда С 1=С 2=0 Волновые функции описывают различные состояния тогда и только тогда, когда они являются линейно независимыми
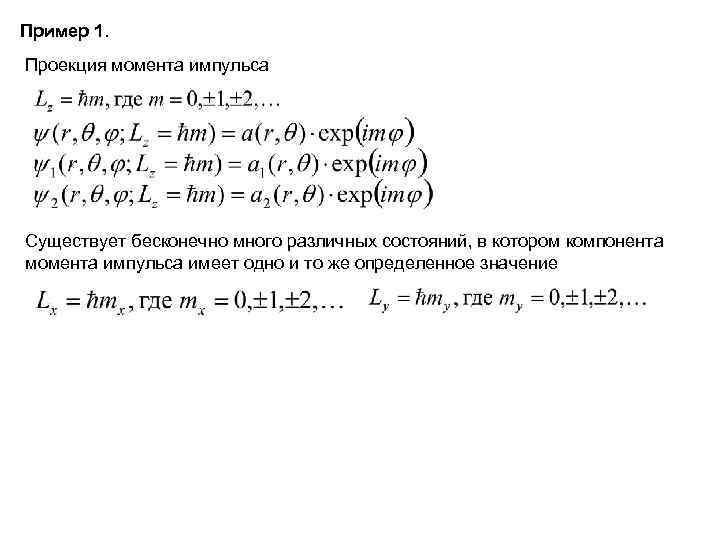
Пример 1. Проекция момента импульса Существует бесконечно много различных состояний, в котором компонента момента импульса имеет одно и то же определенное значение
Совокупность s одновременно измеримых величин образует полный набор тогда и только тогда, когда для каждой допустимой комбинации значений этих s величин существует единственное состояние, в котором все эти величины одновременно имеют данные определенные значения
Принцип суперпозиции (постулат) 1) Если система в данный момент времени в принципе может находиться в состояниях с волновыми функциями ψ1 и ψ2, то невырожденная линейная комбинация ψ=С 1ψ1+С 2ψ2 также является волновой функцией, описывающей возможное состояние системы. 2) Если в данный момент времени некая физическая величина в состоянии с волновой функцией ψ1 имеет определенное значение равное f 1, в состоянии с волновой функцией ψ2 она имеет определенное значение равное f 2, то в состоянии с волновой функцией ψ=С 1ψ1+С 2ψ2, измерение данной физической величины в этот момент времени будет давать или значение f 1, или значение f 2. Причем вероятность получить значение f 1 пропорциональна |C 1|2, а вероятность получить значение f 2 пропорциональна |C 2|2 3) Если система в принципе может находиться в состояниях движения с волновыми функциями ψ1(q, t) и ψ2(q, t), то невырожденная линейная комбинация ψ(q, t) =С 1ψ1(q, t) +С 2ψ2 (q, t) также является волновой функцией, описывающей возможное состояние движения системы.

