dc491b80a4da78e9713c929b9e0532a0.ppt
- Количество слайдов: 15
Користење валентности за пронаоѓање на молекулски формули Цели на часот: -ученикот треба: ја поврзува валентноста со бројот на ковалентните молекули. **Го опишува и објаснува правилото на вкрстување ***Знае да напише молекулски формули на едноставни соединенија.
Прва активност Наставникот им посочува на учениците- Поврзете ја валентноста со бројот на ковалентни врски што секој елемент може да образува, што беше опфатено во претходната тематска целина. Покажете како валентноста е поврзана со поставеноста на елементите во периодниот систем. Погрижете се да бидат вклучени и елементи на метали, и на неметали. Објаснете како да дојдете до формулата на едноставни бинарни соединенија со помош на правило на вкрстување. Објаснете ја примената на индексите.
Да повториме! Напиши ги хемиските формули на следниве соединенија Ен-два-о Ен-ха-три Ен-два-о-пет 1 атом азот и 1 атом кислород 2 молекули хлороводородна киселина 4 атоми фосфор 1 атом Са, 1 атом С и 3 атоми О
Поим за валентност 1. Својството или способноста на атомот на некој хемиски елемент хемиски да се соединува(сврзува) со определен број атоми во друг хемиски елемент се нарекува валентност. 2. Кога хемиските елементи се наоѓаат во слободна состојба тие не реагираат и имаат валентност нула, нивната валентност ја пројавуваат само при хемиски реакции.
Заклучете дека валентностите и правилото на вкрстување може да се користат за запишување формули на хемиски соединенија.
Валентноста на некој елемент е определена од бројот на електрони што атомот ги ангажира за образување на хемиски врски. Металите обично формираат позитивни јони Неметалите главно формираат негативни јони
Корисни правила при пишување на хемиските формули на соединенијата - Постојат хемиски елементи со постојана валентност H²O; Na. O; KO; Fe. O; Mg. O; SO во слободна состојба и имаат валентност нула. -Елементи со постојана валентност се елементите од Ia; IIIv група од периодниот систем. пр: H+1; Na+1; K+1; Mg+2; Ca+2; Al+3. . Валентност на металните јони е Ако се во групата IA од периодниот систем => +1 Ако се во групата IIA од периодниот систем => +2
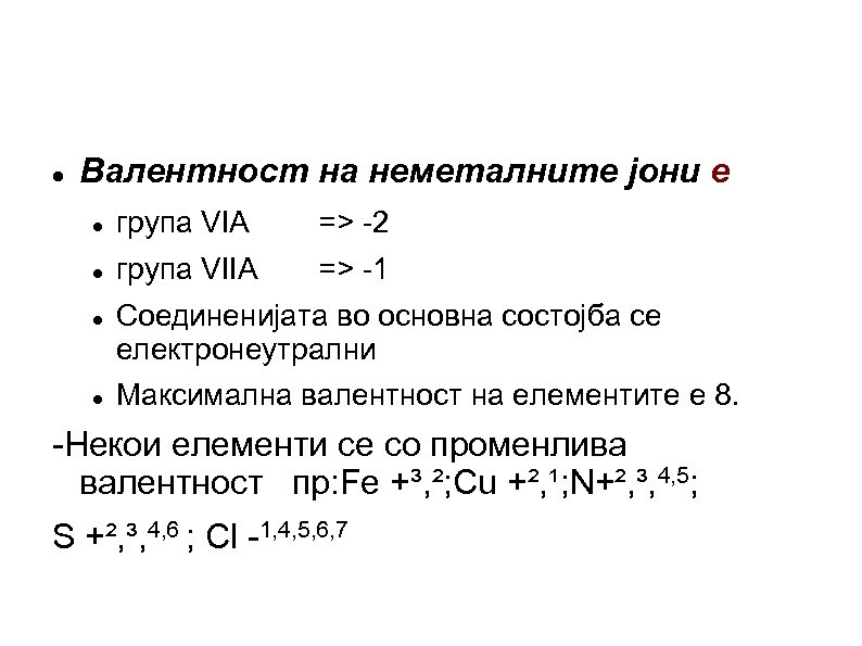
Валентност на неметалните јони е група VIA => -2 група VIIA => -1 Соединенијата во основна состојба се електронеутрални Максимална валентност на елементите е 8. -Некои елементи се со променлива валентност пр: Fe +³, ²; Cu +², ¹; N+², ³, 4, 5; S +², ³, 4, 6 ; Cl -1, 4, 5, 6, 7
Пример за валентност III I NH 3 1 атом N се сврзува со 3 атоми H и затоа е тривалентен I II H 2 S 1 атом S сврзува 2 атоми H и затоа е двовалентен
Како се определува валентност на елементите Валенциите на елементот се пишуваат со арапски броеви или римски над соодветните симболи. Поголем број елементи во соединенијата имаат променлива валентност затоа истата ја определуваме според елементите кои во сите свои соединенија имаат иста или постојана валентност.
Правила за определување на валентност За пресметување на валентноста на елементите за единица број е земена валентноста на водородот која секогаш во сите негови соединенија е +1 како и валентноста на кислородот која секогаш во сите негови соединенија е -2. Ако хемиската формула е составена од два знака и едниот и другиот имаат иста валенција. Пр: +I -I; +II -II H Cl Ca O
Определување на валентноста кај соединение Кај секое соединение кое е изградено од два елемента, производот од индексот и валентноста на едниот елемент мора да е еднаков со производот од индексот и валентноста на другиот елемент. ╔-валентност на елементот А m n -валентност на елементот В Ax By_индекс на елементот В ╘--индекс на елементот А Формулa x *m=y. n пр: Fe 2 S 3 валентноста на S е II, се бара валентноста на Fe. 2 x. X=3 x II според правилото валентноста на Fe е
Втора активност Учениците вежбаат запишување формули на разни соединенија. Учениците може да ја користат симулацијата „Изгради молекула“ за да научат за индексите и формулите на едноставни соединенија. https: //phet. colorado. edu/mk/simulation/legacy/bui ld-a-molecule
Најдете ги валенците на елементите кај следниве соединенија I II H 2 S ; PH 3; CO 2; Si. O 2; K 2 O; Ca. O; Fe 2 O 3; Pb. O; Al 2 O 3
За дома Одговори ги 1 и 2 прашање од стр. 27 од учебникот.


