ced2b8c5c6f7f089cf485a2f14ec0652.ppt
- Количество слайдов: 24
Конструктивные объекты LOGO http: //sinpix. ru 1
Исходными и промежуточными данными, а также результатом работы алгоритмического процесса являются конструктивные объекты http: //sinpix. ru 2
Конструктивный объект должен иметь: 1) Конечное множество элементов 1) Внутреннюю систему координат, позволяющую однозначно локализовать любой его элемент (второй элемент справа, элемент пятой строки и третьего столбца и т. д. ) http: //sinpix. ru 3
Простейшим примером конструктивных объектов являются слова в некотором алфавите http: //sinpix. ru 4
Алфавитом называется непустое конечное множество Элементы множества А называются буквами (символами) http: //sinpix. ru 5
Словом в алфавите А называется конечная последовательность букв алфавита А. Натуральное число n 0 называется длиной слова u. http: //sinpix. ru 6
В теории алгоритмов удобно считать, что http: //sinpix. ru 7
Слово нулевой длины называется пустым словом Обозначение: http: //sinpix. ru 8
Частными видами слов являются записи натуральных чисел, конечные десятичные дроби и т. п. Пример Алгоритм - сложение натуральных чисел Р = 12 + 24 Q = 36 P и Q являются словами в алфавите A={0, 1, 2, …, 9, +} http: //sinpix. ru 9
Пример Конструктивные объекты: - Натуральные числа, записанные в какой-либо системе счисления - Слова в естественном языке - Формулы алгебры высказываний - Матрицы в их линейной записи: http: //sinpix. ru 10
Пример Не конструктивные объекты: - Действительное число, являющееся бесконечной десятичной дробью (например, число ) - Произвольная функция f(x): N N http: //sinpix. ru 11
Всякий конструктивный объект можно однозначно и полностью закодировать в виде слова. Т. о. слова в алфавите – главный вид конструктивных объектов http: //sinpix. ru 12
Покажем, что в качестве исходных данных алгоритма можно рассматривать только натуральные числа А записи натуральных чисел являются частными видами слов http: //sinpix. ru 13
Вспомним http: //sinpix. ru 14
Пусть произвольный алфавит. А+ - множество всех непустых слов в алфавите А. http: //sinpix. ru 15
Обозначим слово в алфавите А, где http: //sinpix. ru 16
Доказательство (инъекция) http: //sinpix. ru 17
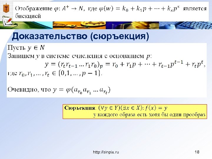
Доказательство (сюръекция) http: //sinpix. ru 18
Пример http: //sinpix. ru 19
Пример http: //sinpix. ru 20
Задание на СР Аналогично найти (w), где w – фамилия студента http: //sinpix. ru 21
Т. о. в качестве исходных данных можно рассматривать только натуральные числа http: //sinpix. ru 22
Замечание Действительные числа (их записи) не могут быть исходными данными алгоритма Т. к. исполнитель, выписывая слово посимвольно, ни на каком шаге не выпишет бесконечное слово целиком В ПК действительные числа не реализованы http: //sinpix. ru 23
Литература 1. Ильиных А. П. Теория алгоритмов. Учебное пособие. – Екатеринбург, 2006. - 149 с. 2. Теория алгоритмов / Электронный учебник http: //ric. uni-altai. ru/Fundamental/teor-alg/ http: //sinpix. ru 24
ced2b8c5c6f7f089cf485a2f14ec0652.ppt