Скачать презентацию Коммерческая деятельность и математика Скачать презентацию Коммерческая деятельность и математика

ЭММ1 лекция 24.02.pptx

  • Количество слайдов: 23

Коммерческая деятельность и математика Коммерческая деятельность и математика

 • • Примеры задач, решаемых методами линейного программирования: -задача планирования производства; -задача о • • Примеры задач, решаемых методами линейного программирования: -задача планирования производства; -задача о диете; - задача о раскрое; -задача о замене оборудования; -задачи календарного планирования; -транспортные задачи -распределение инвестиций и др.

Модели и моделирование Модели и моделирование

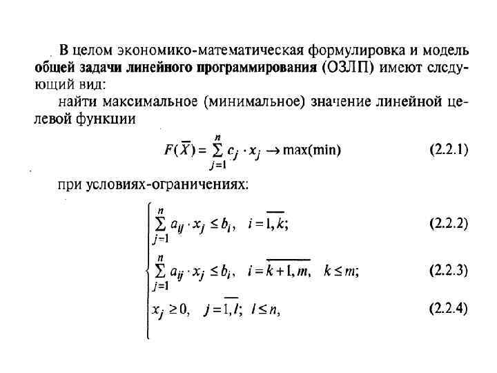
Виды ограничений в задачах линейного программирования • Стандартный вид – система ограничений имеет вид Виды ограничений в задачах линейного программирования • Стандартный вид – система ограничений имеет вид неравенств разного смысла; • Канонический вид – система ограничений имеет вид равенств; • Общий вид – в системе ограничений присутствуют как равенства так и неравенства

Геометрический метод Геометрический метод

Постановка задачи для случая двух переменных Постановка задачи для случая двух переменных

Алгоритм геометрического метода: Алгоритм геометрического метода:

Продолжение алгоритма Продолжение алгоритма

Два важных понятия: • Линия уровня целевой функции – это линия, на которой целевая Два важных понятия: • Линия уровня целевой функции – это линия, на которой целевая функция принимает постоянное значение • Опорные прямые – это две линии уровня, между которыми находится вся область допустимых решений (весь многогранник решений)

Пример: Пример:

Основные теоремы геометрического метода: • Теорема 1: Многоугольник допустимых решений задачи линейного программирования всегда Основные теоремы геометрического метода: • Теорема 1: Многоугольник допустимых решений задачи линейного программирования всегда является выпуклым. • Теорема 2: Если задача линейного программирования имеет решение, то оно находится в одной из угловых точек многогранника решений.

Если решение не единственное, то оно определяется, как линейная комбинация угловых точек: Если решение не единственное, то оно определяется, как линейная комбинация угловых точек:

Случай неограниченности целевой функции: Случай неограниченности целевой функции:

Случай несовместности системы ограничений: Случай несовместности системы ограничений: