4ДЕ_колебания и волны готовый.ppt
- Количество слайдов: 54
КОЛЕБАНИЯ И ВОЛНЫ (4 дидактическая единица) Тс
период колебаний – уравнение свободных не затухающих колебаний 1. Колебания – циклическая частота колебаний С k l m L m амплитуда фаза – смещение из положения равновсия амплитуда скорости – скорость амплитуда ускорения – ускорение
скорости
xmax=1 м Vmax= 2 м/c ω=2 c-1
Vmax=2 м/c amax= 4 м/c 2 ω=2 c-1
Циклическая частота колебаний точки равна … xmax=1 м amax= 4 м/c 2 ω=2 c-1
Циклическая частота колебаний точки равна … xmax=1 м amax= 4 м/c 2 ω=2 c-1
– уравнение затухающих колебаний β – коэффициент затухания начальная амплитуда – смещение из положения равновсия τ=1/β – время релаксации (за это время амплитуда уменьшается в e = 2, 7 раз) – уравнение вынужденных колебаний – резонансная частота при малом затухании резонансная частота равна собственной
Свободные незатухающие колебания заряда конденсатора в колебательном контуре описываются уравнением: Свободные затухающие колебания заряда конденсатора в колебательном контуре описываются уравнением: Вынужденные колебания заряда конденсатора в колебательном контуре описываются уравнением:
Уравнение движения пружинного маятника вынужденных колебаний свободных затухающих колебаний является дифференциальным уравнением… A 0=0, 04 м β =1/τ =1/5=0, 2 τ=1/β свободных незатухающих колебаний
5 T=10 -2 c T=0, 2· 10 -2 c
На рисунке изображен график затухающих колебаний, где S – колеблющаяся величина, описываемая уравнением 4 3 . 1 2 Время релаксации τ (в с) равно… За время релаксации амплитуда уменьшается в e=2. 7 раз τ=4 c
На рисунке изображен график затухающих колебаний, где x – колеблющаяся величина, описываемая уравнением 0, 5 3 . 1 2 Время релаксации τ (в с) равно… За время релаксации амплитуда уменьшается в e=2. 7 раз τ=2 c
На рисунке изображен график затухающих колебаний, где x – колеблющаяся величина, описываемая уравнением 0, 5 2, 7 . 1 2 Коэффициент затухания β (в с-1) равен… За время релаксации амплитуда уменьшается в e=2. 7 раз τ=2 c τ=1/β β =1/τ=0, 5
Пружинный маятник совершает вынужденные колебания в вязкой среде под действием вынуждающей силы, измеряющейся по гармоническому закону. При совпадении частоты вынуждающей силы с частотой собственных незатухающих колебаний маятника наблюдается максимум амплитуды …(выберите один вариант ответа) Варианты ответов: 1 ) 1) только скорости груза 2 ) 2) только ускорения груза 3 3) только смещения груза из ) положения равновесия 4 4) смещения груза из положения ) равновесия его скорости и ускорения одновременно
40 работа равна площади под кривой S SΔ=40· 10 -3· 2/2=4· 10 -2 0–В на участке 0 -В A<0 A = - 4· 10 -2 Дж
0 -B B-0 работа равна площади под кривой S 0–В– 0 на участке 0 -В на участке В-0 A<0 A>0 A=0 Дж
Время релаксации в последовательном колебательном контуре τ =2 L/R
2. Сложение гармонических колебаний
Сложение гармонических колебаний А А 2 А 1 0 х2 х1 х х при
1) колебания находятся в одной фазе 2) колебания находятся в противофазе
1
А А 2 0 А 1 - гипотенуза х
=0
Точка М одновременно колеблется по гармоническому закону вдоль осей координат ОХ и OY с одинаковыми амплитудами, разность фаз равна π/2. При соотношении частот 3: 2 траектория точки М имеет вид
Точка М одновременно колеблется по гармоническому закону вдоль осей координат ОХ и OY с одинаковыми амплитудами, разность фаз равна π/2. При соотношении частот 3: 2 траектория точки М имеет вид
Точка М одновременно колеблется по гармоническому закону вдоль осей координат ОХ и OY с одинаковыми амплитудами и одинаковыми частотами. При разности фаз 2 траектория точки М имеет вид
3. Волны
(х, t) = mcos( t – kx)
Уравнение плоской волны, распространяющейся вдоль оси ОХ со скоростью 500 м/с и циклической частотой 103 с-1 имеет вид Тогда длина волны равна…
Уравнение плоской волны, распространяющейся вдоль оси OX, имеет вид . Тогда скорость распространения волны (в м/с) равна… 500 0, 01 2
По графику: λ 1 = 0, 25 мкм; λ 2 = 0, 375
4. Перенос энергии волной
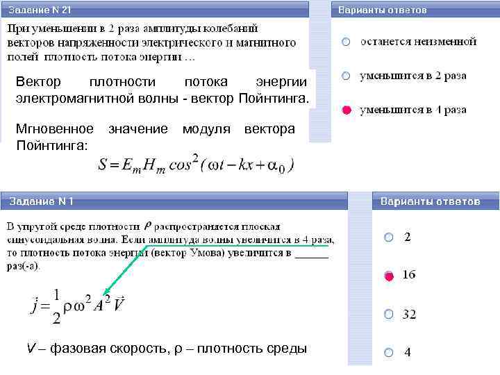
Вектор плотности потока энергии электромагнитной волны - вектор Пойнтинга. Мгновенное Пойнтинга: значение модуля вектора V – фазовая скорость, ρ – плотность среды
Если ω увеличится в 4 раза, а А уменьшится в 2 раза, то возрастет в 4 раза w
4ДЕ_колебания и волны готовый.ppt