7f0014cde61508dbcff70328efd31288.ppt
- Количество слайдов: 35
Кластерный анализ Луппа Александр Зайцева Екатерина Чемакина Анфиса Козырева Екатерина Высшая школа экономики, Москва, 2013 www. hse. ru
Понятие кластерного анализа фото • Трион, 1939 год – появление кластерного анализа • Кластерный анализ – совокупность различных алгоритмов классификации • Ключевой вопрос –организация наблюдаемых данных в наглядные структуры (таксономии) фото • Отсутствие процедуры проверки статической значимости Высшая школа экономики, Москва, 2013 2
Области применения и методы Области: • медицина • психиатрия • арехеология • менеджмент Методы: • древовидная кластеризация • двувходовое объединение • метод K средних фото Высшая школа экономики, Москва, 2013 3
Этапы кластерного анализа 1. Отбор выборки для кластеризации 2. Определение множества переменных 3. Вычисление значений той или иной меры сходства между объектами фото 4. Применение метода кластерного анализа 5. Проверка достоверности результатов Высшая школа экономики, Москва, 2013 4
Древовидная кластеризация Использование меры сходства и расстояния между анализируемыми объектами Типичный результат – иерархическое дерево фото Высшая школа экономики, Москва, 2013 5
Двувходовое объединение Наблюдения и переменные одновременно вносят вклад в обнаружение осмысленных кластеров фото Высшая школа экономики, Москва, 2013 6
Метод K средних строит ровно K различных кластеров, расположенных на возможно больших расстояниях друг от друга фото Высшая школа экономики, Москва, 2013 7
КЛАСТЕРНЫЙ ПОДХОД К АНАЛИЗУ УРОВНЯ УДОВЛЕТВОРЁННОСТИ ПЕРСОНАЛА МЕДИЦИНСКОГО УЧРЕЖДЕНИЯ Кривошеева Я. В. , Пеньков И. А. Инициативы XXI века. 2012. № 4. 8
Сбор данных • Метод анкетирования • 165 респондентов • Изучение удовлетворенности фото персонала текущими процессами деятельности медицинского центра Высшая школа экономики, Москва, 2013 9
Объект кластеризации – персонал медицинского центра Признаки кластеризации: • доступность и качество информации фото • корпоративная культура • мотивация Высшая школа экономики, Москва, 2013 10
Модель расчета • фото Высшая школа экономики, Москва, 2013 11
Кластерный анализ Метод сетей Кохонена Метод k-средних Аналитическая платформа Deductor Academic 5. 2 Сформировано 3 кластера: фото кластер 1 – высокая степень удовлетворенности, кластер 2 – средняя степень удовлетворенности, кластер 3 – низкая степень удовлетворенности. Высшая школа экономики, Москва, 2013 12
Кластерный анализ фото Рис. 1. Карта Кохонена для индексов удовлетворенности признаков: а) доступность и качество информации б) корпоративная культура в) мотивация Высшая школа экономики, Москва, 2013 13
Кластерный анализ фото Рис. 2. Карта Кохонена: Табл. 1. Характеристика разделение по полученных кластеров кластерам Высшая школа экономики, Москва, 2013 14
Применение методов кластерного анализа для обработки данных психологических исследований . Савченко Т. Н. Экспериментальная психология 2010. Том. 3, № 2. 67– 86 15
Сбор данных и объект кластеризации Экспертные оценки 9 респондентов Исследование структуры команды (малой группы, ориентированной на решение деловой задачи и состоящей из молодых специалистов (инженеров-программистов), фото коллективно принимающих решение, выполняющих сложные работы в различном составе и качественном описании характеристик каждой подгруппы Высшая школа экономики, Москва, 2013 16
Сбор данных и объект кластеризации фото Матрица смешения для коллектива из 9 человек Высшая школа экономики, Москва, 2013 17
Матрица расстояний, полученная с использованием метрики Евклида фото Высшая школа экономики, Москва, 2013 18
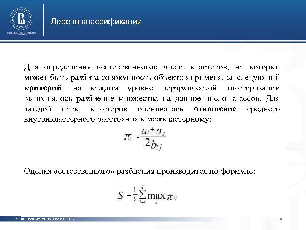
Дерево классификации Для определения «естественного» числа кластеров, на которые может быть разбита совокупность объектов применялся следующий критерий: на каждом уровне иерархической кластеризации выполнялось разбиение множества на данное число классов. Для каждой пары кластеров оценивалась отношение среднего внутрикластерного расстояния к межкластерному: фото Оценка «естественного» разбиения производится по формуле: Высшая школа экономики, Москва, 2013 19
Дерево классификации фото Высшая школа экономики, Москва, 2013 20
Усредненные профили классов При помощи метода к-среднего реализуется процедура построения усредненных профилей каждого класса, что дает возможность фото проводить качественный анализ выраженности признаков у представителей каждого класса. Высшая школа экономики, Москва, 2013 21
Усредненные профили классов фото Высшая школа экономики, Москва, 2013 22
Результаты сравнительного анализа, демонстрирующие значимые отличия классов по трем характеристикам: фото трудовая активность, работоспособность и понимание цели Высшая школа экономики, Москва, 2013 23
Результаты фото Высшая школа экономики, Москва, 2013 24
Кластерный анализ рынка модельной обуви города Красноярска Дадакова Е. В. , Драганчук Л. С. , журнал «Маркетинг в России и за рубежом» , № 4/2005 25
Цели и задачи • Сегментировать целевую аудиторию • Составить портрет рациональность и эмоции потребителя: • Выровнять карту восприятия фото продавцом и потребителем товара • Оптимизировать рекламные сообщения Высшая школа экономики, Москва, 2013 26
ЗАО «Ионесси» • Российский производитель обуви • Проблема: отрицательное отношение к обуви российского производства • Окружение: высоко конкурентная среда фото • Задача: провести поведенческий анализ аудитории Высшая школа экономики, Москва, 2013 27
Выбор признаков сегментирования Поведенческие: отношение продукции предприятия к фото Социально-демографические: пол, возраст, уровень дохода Высшая школа экономики, Москва, 2013 28
Анкета: поведенческие признаки фото Высшая школа экономики, Москва, 2013 29
Анкета: соц-дем фото Высшая школа экономики, Москва, 2013 30
Модель измерения отношения к продукции Аоj = åвij × eij г. Аоj – отношение респондента j к продукции ЗАО «Ионесси» вij –сила мнения респондента j, что продукция ЗАО «Ионесси» имеет характеристику i eij – оценка значимости характеристики i для респондента фото i = 1, …, n, n – число значимых характеристик j = 1, …, m, m – количество респондентов Высшая школа экономики, Москва, 2013 31
Характеристики продукции 1. Высокое качество 2. Соответствие цены качеству 3. Достаточно широкий и разнообразный ассортимент 4. Соответствие тенденциям современной моды фото Высшая школа экономики, Москва, 2013 32
Определение уровня дохода dj = Dj / k dj – ежемесячный доход на одного человека семьи респондента j Dj – ежемесячный доход на семью респондента j k – размер семьи респондента j j = 1, …, m, m – количество респондентов Если dj £ 1500 руб. Þ - низким Если 1500 руб. < dj £ 5000 руб. Þ – средний j > 5000 руб. Þ – высокий Если dфото Высшая школа экономики, Москва, 2013 33
Сегменты Сегмент I — «отрицательно настроенные» потребители. 30% респондентов. 83% женщины. Средний возраст женщин – 32, мужчин – 34 года. Сегмент II — «безразличные» потребители. 53% респондентов. Почти поровну мужчин и женщин (52% и 48%). 66% - от 36 до 55 лет. фото Сегмент III — «благожелательные» потребители. 17% респондентов. 67% мужчин. Самый старший сегмент: 91% старше 35 лет. Высшая школа экономики, Москва, 2013 34


