190b1cbe920a2d0d98e070f11fdca50c.ppt
- Количество слайдов: 31
Kirklin Institute for Research in Surgical Outcomes Evaluating Center Performance using Intermacs Custom Outcome Reports Intermacs 11 th Annual Meeting and Scientific Session Friday March 3, 2017 Ryan Cantor, MSPH Director of Statistical Reporting, Intermacs
www. intermacs. org/reports web based reporting Information and examples Link to annual meeting slides 2
Reporting Frequently Asked Questions Website • General Questions • who can download reports • password resets • etc. • QA Report Questions • Schedule • Calculation Examples • Inclusion / Exclusion • Have ideas for good questions? Let us know! 3
Custom Outcome Reports • Our newest web based reporting tool! • Launched 2016 • Report Access • Types of Reports • User Defined Options • Review Example Report • Review example site on screen • PI’s and SA’s have their site specific example • Future Directions 4
Intermacs Web Based Reporting What Can You Get From The Database QA reports have historically been used for evaluating center performance I. Accessing Your Data Examining/Validating your data Compliance Rates Electronic copies of your data II. Patient Management Tools Clinical timeline Clinical measures across time Data Quality Assurance Report ü ü ü Site Datasets (SAS) Research Datasets Live Data Download Customized Cohort Reports Outcome Analytics Patient Informatics ü ü ü ü III. Patient Selection and Outcomes Quality Assurance Report Cohort (subset) report Benchmarking IV. Quality Initiatives Joint Commission Internal Initiatives ü ü ü ü ü ü V. Using Intermacs for Your Research Within your site Across Intermacs ü ü Outcome Analytics – Custom Outcome Reports – New 2016! A new way to evaluate and compare center outcomes 5
Evaluating Center Performance - Custom Outcome Report • User Defined Report Type • User Defined Coverage Periods • User Defined Comparison Groups • Automated Report Generation 6
Access Requires an Approved License Agreement • www. intermacs. org • Click - Reports Tab • Click - Outcome Analytics Tab • Follow Link - Click here to find out how to get access to Intermacs Outcome Analytics • Go directly: • www. intermacs. org /license-agreement 7
Custom Outcome Report System Compare patient outcomes from your site and Intermacs based on user-selected groups of patients Report Request Select Cohort All Forms Calculations Intermacs Research Datasets Delivery Intervals Data source: quarterly research data 8
Outcome Analytics Section of WBDE Reports Page 9
Request Management Page 10
Report Request Screen 1. Select Report Type 2. Add Descriptive Label 3. Select Characteristics 11
Select Report Type and Examples Select Patient Cohort: o. Single cohort at your site Example. DT patients implanted in the last two years at your site o. Compare 2 cohorts within your site Example. DT patients implanted in the last two years at your site vs DT patient implanted at your site more than two years ago o. Compare a cohort at your site with the equivalent Intermacs cohort Example. DT patients implanted in the last two years at your site vs ALL DT patients implanted in Intermacs in the last two years 12
Select Cohort Characteristics 1. All vs Primary MCSD Patients • All Patients – Includes Patient’s who have previous MCSD and patients whose first device was entered into Intermacs • Primary MCSD – Patients with no prior MCSD before being entered into Intermacs 2. 3. 4. 5. 6. 7. 8. 9. Implant Date Range Gender Race Age Range Intermacs Patient Profile Level Device Strategy Device Type Flow Type 13
What happens when your report requent? • On submission, the report request is transferred to our dedicated statistical analysis server. • The report request is processed using our latest research datasets • Every morning the processed reports (pdfs) are delivered to the web based system and an email is generated to the user • The report is ready for download from the Request Management Page 14
Report Pick-Up • After clicking the link in your email, you will be returned to the Request Management page. From here, you are able to download your request. 15
Example Report • How do my destination therapy patients compare to the overall Intermacs experience? • Select Cohort • Only DT patients • Primary Implant Only • Only the last 4 years • Only Intermacs Levels 1 -3 16
Report Details Report Type Confidentiality Statement Disclaimer and Intended Uses 17
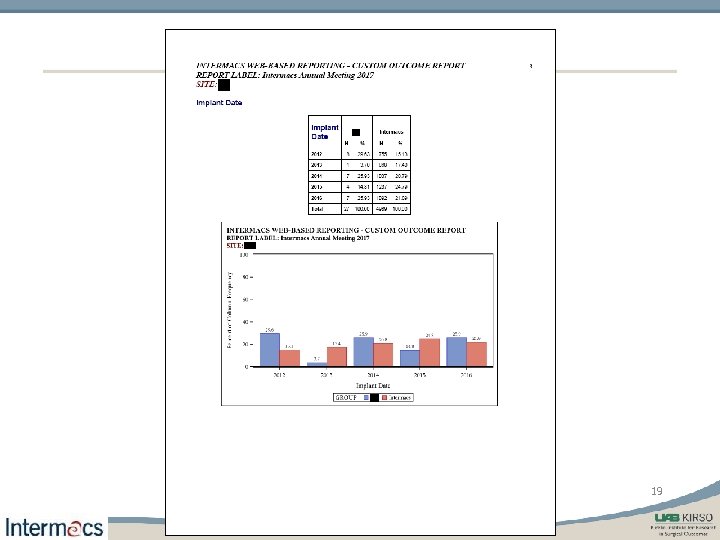
Selection Criteria And Number of Patients Necessary for Interpreting the rest of Report! 18
19
20
21
22
23
24
25
26
27
28
Next Steps… • Expand Outcome Exhibits in Report • Include similar exhibits as the Quarterly Quality Assurance Report • • • Adverse Events Rates and Time to First Event Length of Stay Readmission Quality of Life Functional Capacity • Coordinator Focus Group • Determine what outcomes would benefit the majority of sites • Web Based Meeting Summer 2017 – initial planning 29
Summary • • • Check out the Reports Section at www. intermacs. org Custom Outcome Report is a live feature Requires a license agreement, info on website Allows automated request and pickup of report Allows User defined cohort and coverage time selection Can help facilitate a number of comparisons • Groups within your site • Your site over time • Your vs Intermacs Cohort • Active area of development we plan to expand outcomes included in this report 30
Thank You! For more information visit: www. intermacs. org/reports 31


