Кинематика 1. Движение






















































































Кинематика 1. Движение материальной точки задано уравнением 2 х = 2 t - 0, 05 t . Скорость точки равна нулю в момент времени t, равный. . . 1) 20 с 2) 10 с 3) 30 с 4) 5 с
2. Движение материальной точки задано уравнением x = At + Bt 2, где B = -0, 05 м/с, A = 2 м/с 2. Скорость точки равна нулю в момент времени t, равный. . . 1) 5 с 2) 40 с 3) 10 с 4) 30 с 5) 20 с
3. Зависимость пройденного телом пути от времени выражается формулой (м). Ускорение точки через 1 с после начала движения равно. . . 1) 0, 2 м/с2 2) 0, 4 м/с2 3) 0, 6 м/с2 4) 0, 8 м/с2
4. На рисунке изображены графики V 4 зависимости скорости тел от времени. 3 Какое тело пройдет больший путь в 2 интервале времени от 0 до 5 секунд? 1 0 1 2 3 4 5 t, с 1) 1 2) 2 3) 3 4) 4 5) пути одинаковые
5. На рисунке представлен график V(t) зависимости скорости от времени прямолинейно движущегося тела. Путь, пройденный телом за 2 с равен. . . 1) 10 м 2) 15 м 3) 12, 5 м 4) 30 м
6. Точка движется по окружности радиусом 0, 5 м и совершает полный оборот за 2 с. Линейная скорость точки равна. . . 1) π/4 м/с 2) 4π м/с 3) π м/с 4) π/2 м/с
7. Радиус-вектор частицы изменяется во времени по закону В момент времени t = 1 с частица оказалась в некоторой точке А. Скорость частицы в этот момент времени имеет направление. . . 5
8. Радиус-вектор частицы изменяется во времени по закону В момент времени t = 1 с частица оказалась в точке А. Ускорение частицы в этот момент времени имеет направление. . . 4
9. Если и – тангенциальная и нормальная составляющие ускорения, то соотношения: , справедливы для… 1) прямолинейного равноускоренного движения 2) равномерного криволинейного движения 3) прямолинейного равномерного движения 4) равномерного движения по окружности
10. Если а τ и а п – тангенциальная и нормальн составляющие ускорения, то соотношения: а τ = 0, а п = const, справедливы для … 1) прямолинейного равноускоренного движения 2) равномерного криволинейного движения 3) прямолинейного равномерного движения 4) равномерного движения по окружности
11. Если а τ и а п – тангенциальная и нормальная составляющие ускорения, то соотношения: а τ = а = const, ап = 0 справедливы для … 1) прямолинейного равноускоренного движения 2) равномерного криволинейного движения 3) прямолинейного равномерного движения 4) равномерного движения по окружности
12. Если а τ и а п – тангенциальная и нормальная составляющие ускорения, то соотношения: аτ = 0, ап ≠ const, справедливы для … 1) прямолинейного равноускоренного движения 2) равномерного криволинейного движения 3) прямолинейного равномерного движения 4) равномерного движения по окружности
13. Если а τ и а п – тангенциальная и нормальна составляющие ускорения, то для прямолинейного равноускоренного движения справедливы соотношения. . . 1) аτ = 0, ап = const 2) аτ = 0, ап = 0 3) аτ ≠ const, ап = 0 4) аτ = а = const, ап = 0
14. Если а τ и а п – тангенциальная и нормальн составляющие ускорения, то для равномерного движения по окружности справедливы соотношения. . . 1) аτ = 0, ап = const 2) аτ = 0, ап = 0 3) аτ = 0, ап ≠ const 4) аτ = а = const, ап = 0
15. Если а τ и а п – тангенциальная и нормальна составляющие ускорения, то для равномерного криволинейного движения справедливы соотношения . . . 1) аτ = 0, ап = const 2) аτ = 0, ап = 0 3) аτ = 0, ап ≠ const 4) аτ = а = const, ап = 0
16. Если а τ и а п – тангенциальная и нормальн составляющие ускорения, то для прямолинейного равномерного движения справедливы соотношения. . . 1) аτ = 0, ап = const 2) аτ = 0, ап = 0 3) аτ = 0, ап ≠ const 4) аτ = а = const, ап = 0
17. Точка М движется по спирали с постоянной по величине скоростью в направлении, указанном стрелкой. При этом величина полного ускорения… 1) уменьшается 2) увеличивается 3) не изменяется
18. Точка М движется по спирали с постоянной по величине скоростью в направлении, указанном стрелкой. При этом величина нормального ускорения… 1) уменьшается 2) увеличивается 3) не изменяется
19. Точка М движется по спирали в направлении, указанном стрелкой. Нормальное ускорение по величине не изменяется. При этом величина скорости… 1) не изменяется 2) увеличивается 3) уменьшается
20. Точка М движется по окружности с постоянным тангенциальным ускорением. Если проекция тангенциального ускорения на направление скорости положительна, то величина нормального ускорения… 1) уменьшается 2) не изменяется 3) увеличивается
21. Точка М движется по окружности с постоянным тангенциальным ускорением. Если проекция тангенциального ускорения на направление скорости отрицательна, то величина нормального ускорения… 1) уменьшается 2) не изменяется 3) увеличивается
22. Тело движется с постоянной по величине скоростью по траектории, изображенной на рисунке. Для величины полного ускорения тела в точке А a А и величины полного ускорения тела в точке В a. B справедливо соотношение. . . 1) а. А < а. B 2) а. А > а. B 3) а. А = а. B ≠ 0 4) а. А = а. B = 0
23. На рисунках изображены траектория движения, векторы скорости V и полного ускорения a материальной точки А, движущейся замедленно. Направление вектора полного ускорения показано правильно на рисунке. . . 1 2 3 4 5
24. Точка А движется по дуге окружности с ускорением, направленным по вектору «г» . В этот момент времени модуль скорости … 1) увеличивается 2) равен нулю 3) не изменяется 4) уменьшается
2 5. Т очка А движется по дуге окружности с увеличивающейся по модулю скоростью. Ускорение точки направлено по вектору. . . 1) а 2) в 3) б 4) г
26. Точка А движется по дуге окружности с ускорением, направленным по вектору б. В этот момент времени модуль скорости 1) увеличивается 2) уменьшается 3) не изменяется 4) равен нулю
27. Точка А движется по дуге окружности с постоянной скоростью. Ускорение точки направлено по вектору 1) г 2) в 3) а 4) б
28. Тело движется с постоянным нормальным ускорением по траектории, изображенной на рисунке. При движении в направлении, указанном стрелкой, величина скорости тела. . . 1) увеличивается 2) не изменяется 3) уменьшается
29. График зависимости модуля полного ускорения от времени для равномерного движения тела по окружности изображен на рисунке. . . 1 2 3 4
30. Материальная точка движется по окружности. На чертеже изображена зависимость ее скорости от времени. Точка имеет только тангенциальное ускорение в момент времени 1) t 1 2) t 2 3) t 3 4) t 4
31. Материальная точка М движется по окружности со скоростью V На рис. 1 показан график зависимости Vt от времени ( - единичный вектор положительного направления, V - проекция V на это направление). На рисунке 2 укажите направление ускорения т. М в момент времени t 1. 2
32. Материальная точка М движется по окружности со скоростью V На рис. 1 показан график зависимости Vt от времени ( - единичный вектор положительного направления, V - проекция V на это направление). На рисунке 2 укажите направление ускорения т. М в момент времени t 2. 3
33. Материальная точка М движется по окружности со скоростью V На рис. 1 показан график зависимости Vt от времени ( - единичный вектор положительного направления, V - проекция V на это направление). На рисунке 2 укажите направление ускорения т. М в момент времени t 3. 4
34. Материальная точка М V τ движется по окружности со скоростью V На рис. 1 показан график зависимости Vt от времени 0 t 1 t 2 t 3 t ( - единичный вектор положительного направления, V - проекция V на это направление). На рисунке 2 укажите направление ускорения т. М в момент времени t 1. 3
35. Материальная точка М V τ движется по окружности со скоростью V На рис. 1 показан график зависимости Vt от времени 0 t 1 t 2 t 3 t ( - единичный вектор положительного направления, V - проекция V на это направление). На рисунке 2 укажите направление ускорения т. М в момент времени t 2. 4
36. Материальная точка М V τ движется по окружности со скоростью V На рис. 1 показан график зависимости Vt от времени 0 t 1 t 2 t 3 t ( - единичный вектор положительного направления, V - проекция V на это направление). На рисунке 2 укажите направление ускорения т. М в момент времени t 3. 2
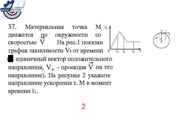
37. Материальная точка М V τ движется по окружности со скоростью V На рис. 1 показан график зависимости Vt от времени 0 t 1 t 2 t 3 t ( - единичный вектор положительного направления, V - проекция V на это направление). На рисунке 2 укажите направление ускорения т. М в момент времени t 1. 2
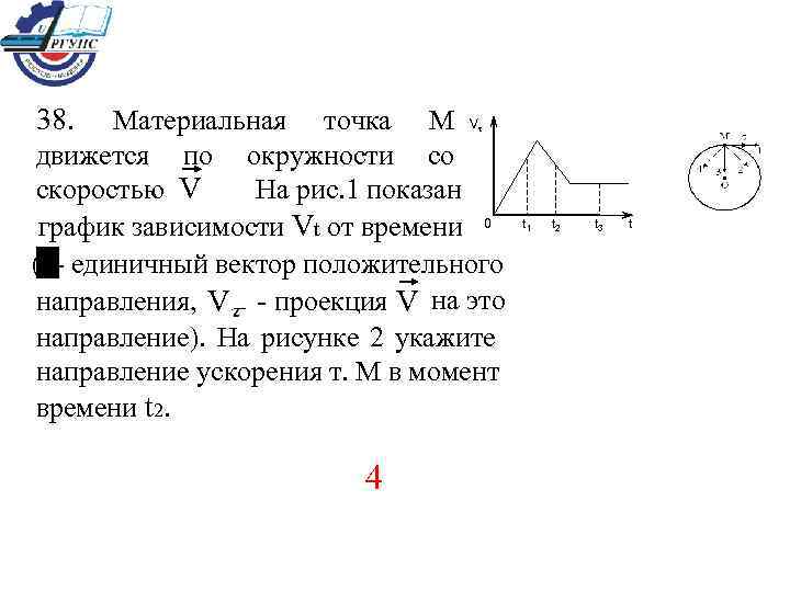
38. Материальная точка М V τ движется по окружности со скоростью V На рис. 1 показан график зависимости Vt от времени 0 t 1 t 2 t 3 t ( - единичный вектор положительного направления, V - проекция V на это направление). На рисунке 2 укажите направление ускорения т. М в момент времени t 2. 4
39. Материальная точка М V τ движется по окружности со скоростью V На рис. 1 показан график зависимости Vt от времени 0 t 1 t 2 t 3 t ( - единичный вектор положительного направления, V - проекция V на это направление). На рисунке 2 укажите направление ускорения т. М в момент времени t 3. 3
40. Материальная точка М движется по окружности со скоростью V На рис. 1 показан график зависимости V от времени ( - единичный вектор положительного направления, V - проекция V на это направление). При этом вектор полного ускорения на рис. 2 имеет направление… 2
41. Материальная точка М движется по окружности со скоростью V На рис. 1 показан график зависимости V от времени ( - единичный вектор положительного направления, V - проекция V на это направление). При этом вектор полного ускорения на рис. 2 имеет направление… 4
42. Материальная точка М движется по окружности со скоростью V На рис. 1 показан график зависимости V от времени ( - единичный вектор положительного направления, V - проекция V на это направление). При этом вектор полного ускорения на рис. 2 имеет направление… 3
43. Материальная точка М движется по окружности со скоростью V На рис. 1 показан график зависимости проекции скорости V от времени ( - единичный вектор положительного направления, V - проекция V на это направление). При этом для нормального a n и тангенциального a τ ускорения выполняются условия… 1) аn = 0; аτ = 0 2) аn > 0; аτ < 0 3) аn > 0; аτ = 0 4) аn > 0; аτ > 0
44. Материальная точка М движется по окружности со скоростью V На рис. 1 показан график зависимости проекции скорости V от времени ( - единичный вектор положительного направления, V - проекция V на это направление). При этом для нормального a n и тангенциального a τ ускорения выполняются условия… 1) аn > 0; аτ < 0 2) аn = 0; аτ < 0 3) аn > 0; аτ = 0 4) аn > 0; аτ > 0
45. Материальная точка М движется по окружности со скоростью V На рис. 1 показан график зависимости проекции скорости V от времени ( - единичный вектор положительного направления, V - проекция V на это направление). При этом для нормального a n и тангенциального a τ ускорения выполняются условия… 1) аn > 0; аτ > 0 2) аn = 0; аτ > 0 3) аn > 0; аτ = 0 4) аn = 0; аτ = 0
46. Материальная точка М движется по окружности со скоростью V На рис. 1 показан график зависимости проекции скорости V от времени ( - единичный вектор положительного направления, V - проекция V на это направление). При этом для нормального a n и тангенциального a τ ускорения выполняются условия… 1) аn - постоянно; аτ - постоянно 2) аn - постоянно; аτ - увеличивается 3) аn - увеличивается; аτ - постоянно 4) аn - увеличивается; аτ - увеличивается
47. Тангенциальное ускорение точки меняется согласно графику. Такому движению соответствует зависимость скорости от времени. . . 1 2 3 4
48. Тело брошено под углом к горизонту и движется в поле силы тяжести Земли. На рисунке изображен восходящий участок траектории данного тела. Правильно изображает полное ускорение вектор. . . 1) 1 2) 3 3) 5 4) 2 5) 4
49. Тело брошено под углом к горизонту и движется в поле силы тяжести. На рисунке изображен восходящий участок траектории данного тела (черная линия). Нормальное ускорение изображает вектор. . . 1) 4 2) 2 3) 5 4) 1 5) 3
50. Тело брошено под углом к горизонту и движется в поле силы тяжести. На рисунке изображен восходящий участок траектории данного тела (черная линия). Тангенциальное ускорение изображает вектор. . . 1) 4 2) 2 3) 5 4) 1 5) 3
51. Камень бросили под углом к горизонту со скоростью V 0. Его траектория в однородном поле тяжести изображена на рисунке. Сопротивления воздуха нет. Модуль тангенциального ускорения а τ на участке А-В-С. . . 1) увеличивается 2) не изменяется 3) уменьшается
52. Камень бросили под углом к горизонту со скоростью V 0. Его траектория в однородном поле тяжести изображена на рисунке. Сопротивления воздуха нет. В верхней точке траектории С скорость камня достигает минимума, поэтому можно утверждать, что в точке С. . . 1) нормальное ускорение камня становится равным нулю 2) полное ускорение камня становится равным нулю 3) тангенциальное ускорение камня становится равным нулю
53. Тело брошено с поверхности Земли со скоростью 20 м/с под углом 60º к горизонту. Определите радиус кривизны его траектории в верхней точке. 2 Сопротивлением воздуха пренебречь, g = 10 м/с . 1) 30 м 2) 10 м 3) 80 м 4) 20 м
54. Первый камень массой m = 0, 1 кг брошен под углом α = 30 к горизонту с начальной скоростью V = 0 10 м/с. Второй, такой же камень, брошен вертикально вверх с начальной скоростью 5 м/с из того же начального положения. Максимальная высота подъема второго камня. . . 1) равна высоте подъема первого камня 2) меньше высоты подъема первого камня 3) больше высоты подъема первого камня
55. Диск радиуса R вращается вокруг вертикальной оси равноускоренно по часовой стрелке. Укажите направление вектора углового ускорения. 4
56. Диск радиуса R вращается вокруг вертикальной оси равноускоренно с заданным направлением вектора углового ускорения ε. Укажите направление вектора линейной скорости V. . . 1
57. Диск радиуса R вращается вокруг вертикальной оси равнозамедленно по часовой стрелке. Укажите направление вектора углового ускорения. . . 3
58. Диск равноускоренно вращается 1 вокруг оси (см. рис. ). Укажите 4 А 2 направление вектора углового ускорения точки А на ободе диска. . . 3 1) 3 2) 1 3) 4 4) 2
59. Диск равноускоренно вращается 1 вокруг оси (см. рис. ). Укажите 4 А 2 направление вектора тангенциального ускорения точки А на ободе диска. . . 3 1) 3 2) 1 3) 4 4) 2
60. Диск равноускоренно вращается 1 вокруг оси (см. рис. ). Укажите 4 А 2 направление вектора тангенциального ускорения точки А на ободе диска. . . 3 1) 3 2) 1 3) 4 4) 2
61. Диск равноускоренно вращается 1 вокруг оси (см. рис. ). Укажите 4 А 2 направление вектора углового ускорения точки А на ободе диска. . . 3 1) 3 2) 1 3) 4 4) 2
6 2. Диск равноускоренно вращается 1 вокруг оси (см. рис. ). Укажите 4 А 2 направление вектора углового ускорения точки А на ободе диска. . . 3 1) 3 2) 1 3) 4 4) 2
63. Диск равноускоренно вращается 2 вокруг оси (см. рис. ). Укажите 1 А 3 направление вектора углового ускорения точки А на ободе диска. . . 4 1) 2 2) 1 3) 4 4) 3
64. Диск равнозамедленно вращается 2 вокруг оси (см. рис. ). Укажите 1 А 3 направление вектора углового ускорения точки А на ободе диска. . . 4 1) 2 2) 1 3) 4 4) 3
65. Диск равнозамедленно вращается 2 вокруг оси (см. рис. ). Укажите 1 А 3 направление вектора угловой скорости точки А на ободе диска. . . 4 1) 2 2) 1 3) 4 4) 3
66. Колесо вращается так, как показано на рисунке белой стрелкой. К ободу колеса приложена сила, направленная по касательной. Правильно изображает угловое перемещение вектор. . . 1) 1 2) 4 3) 5 4) 2 5) 3
67. Колесо вращается так, как показано на рисунке белой стрелкой. К ободу колеса приложена сила, направленная по касательной. Правильно изображает угловое перемещение колеса вектор. . . 1) 2 2) 3 3) 5 4) 1 5) 4
68. Колесо вращается так, как показано на рисунке белой стрелкой. К ободу колеса приложена сила, направленная по касательной. Правильно изображает угловое ускорение колеса вектор. . . 1) 3 2) 1 3) 5 4) 4 5) 2
69. Колесо вращается так, как показано на рисунке белой стрелкой. К ободу колеса приложена сила, направленная по касательной. Правильно изображает тангенциальное ускорение вектор. . . 1) 1 2) 3 3) 5 4) 2 5) 4
70. При равнозамедленном движении тела с угловой скоростью ω его угловое ускорение имеет направление, указанное на рисунке цифрой. . . 1) 1 2) 2 3) 3 4) 4
71. Кинематический закон вращательного движения тела задан уравнением Угловая скорость тела в конце третьей секунды равна. . . 1) 3 рад/с 2) 2 рад/с 3) 4 рад/с 4) 6 рад/с
72. Вращение твердого тела происходит по закону Его угловая скорость через 2 с от начала движения равна. . . 1) 68 рад/с 2) 51 рад/с 3) 17 рад/с 4) 204 рад/с
73. Уравнение вращения твердого тела: φ = 4 t 3 + 3 t (рад). Угловая скорость через 2 с после начала вращения равна. . . 1) 48 рад/с 2) 51 рад/с 3) 19 рад/с 4) 12 рад/с
74. Частица из состояния покоя начала двигаться по дуге окружности радиуса R = 1 м с постоянным -2 угловым ускорением ε = 2 с. Отношение нормального ускорения к тангенциальному через одну секунду равно. . . 1) 1 2) 4 3) 2 4) 8 5) 3
75. На рисунке представлена зависимость углового ускорения от времени тела, которое покоилось в начальный момент времени. Максимальная угловая скорость тела в интервале времени от 0 до 4 с равна. . . 1) 8 рад/с 2) 1 рад/с 3) 4 рад/с 4) 2 рад/с 5) 3 рад/с
76. Тело движется по окружности с постоянной угловой скоростью. Можно утверждать, что. . . 1) полное ускорение тела равно нулю 2) нормальное ускорение равно нулю 3) тангенциальное ускорение равно нулю 4) нормальное ускорение меньше тангенциального
77. Твердое тело начинает вращаться вокруг оси Z с угловой скоростью, проекция которой изменяется во времени, как показано на графике. Через 10 с тело окажется повернутым относительно начального положения на угол. . . 1) 32 рад 2) 16 рад 3) 8 рад 4) 12 рад
78. Твердое тело начинает вращаться вокруг оси Z с угловой скоростью, проекция которой изменяется во времени, как показано на графике. Угол поворота тела относительно начального положения будет максимальным в момент времени, равный. . . 1) 9 с 2) 1 с 3) 2 с 4) 10 с
79. Твердое тело начинает вращаться вокруг оси Z с угловой скоростью, проекция которой изменяется во времени, как показано на графике. Угол поворота тела относительно начального положения будет максимальным в момент времени, равный. . . 1) 11 с 2) 6 с 3) 8 с 4) 10 с
80. Твердое тело начинает вращаться вокруг оси Z с угловой скоростью, проекция которой изменяется во времени, как показано на графике. Угол поворота тела относительно начального положения будет наибольшим в момент времени, равный. . . 1) 2 с 2) 2, 7 с 3) 10 с
81. Диск радиуса R начинает вращаться из состояния покоя в горизонтальной плоскости вокруг оси Z , проходящей перпендикулярно его плоскости через его центр. Зависимость угла поворота от времени показана на графике. Величины нормальных ускорений точки на краю диска в моменты времени t 1 = 2 c и t 2 = 7 c. . . 1) равны нулю 2) отличаются в 2 раза 3) равны другу, но не равны нулю
82. Диск радиуса R начинает вращаться из состояния покоя в горизонтальной плоскости вокруг оси Z , проходящей перпендикулярно его плоскости через его центр. Зависимость проекции углового ускорения от времени показана на графике. Тангенциальные ускорения точки на краю диска в моменты времени t 1 = 2 c и t 2 = 10 с. . . 1) отличаются в 16 раз 2) равны другу 3) отличаются в 4 раза 4) отличаются в 2, 5 раза
83. Материальная точка вращается по окружности. Зависимость величины углового перемещения φ от времени t изображена на рисунке. Угловая скорость ω точки равна нулю в момент времени. . . 1) t 1 и t 3 2) t 2 3) t 3 4) t 1
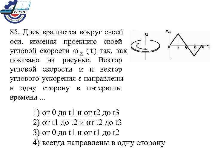
84. Диск вращается вокруг своей оси, изменяя проекцию своей угловой скорости ω z ( t ) так, как показано на рисунке. Вектор угловой скорости направлен по оси z в интервалы времени 1) от 0 до t 1 и от t 1 до t 2 2) от t 1 до t 2 и от t 3 до t 4 3) от t 1 до t 3 и от t 3 до t 4 4) от t 1 до t 2 и от t 2 до t 3
85. Диск вращается вокруг своей оси. изменяя проекцию своей угловой скорости ω Z ( t ) так, как показано на рисунке. Вектор угловой скорости ω и вектор углового ускорения ε направлены в одну сторону в интервалы времени. . . 1) от 0 до t 1 и от t 2 до t 3 2) от t 1 до t 2 и от t 2 до t 3 3) от 0 до t 1 и от t 1 до t 2 4) всегда направлены в одну сторону
86. Камень, привязанный к нити, раскручивают в вертикальной плоскости. После обрыва нити в нижней точке траектории шарик полетит. . . 1) по параболе вниз 2) вверх по параболе, затем вертикально вниз 3) вверх по окружности, затем вниз по параболе

