Elektr_lekts_Elekt-ka_1.ppt
- Количество слайдов: 82
Калистратова Л. Ф. , Калистратова Н. П. Мультимедийные лекции по физике
Электромагнетизм Разделы 1. Электростатика 2. Постоянный ток 3. Магнетизм
Раздел 1. Электростатика Перечень лекций 1. Электростатическое поле в вакууме. Основные характеристики поля. 2. Основные теоремы электростатики. 3. Методы расчётов электростатических полей. 4. Электростатическое поле в проводниках. 5. Электростатическое поле в диэлектриках. 6. Энергия электростатического поля.
Основная литература: учебники 1. Савельев И. В. Курс общей физики: Т. 2 – М. : Наука, 1987. – 496 с. 2. Трофимова Т. И. Курс физики: учеб. пособие для вузов. – 7 -е изд. , стер. – М. : Высш. школа, 2003. – 542 с. : ил/ 3. Детлаф Ф. Ф. , Яворский Б. М. Курс физики: учеб. пособ. для втузов. – М. : Наука, 1989. – 608 с.
Дополнительная литература 1. Калистратова Л. Ф. , Гладенко А. А. , Аронова Т. А. , Ярош Э. М. Основы электромагнетизма. Часть 1. Электростатика. Постоянный ток. Учеб. пособие. – Омск: Ом. ГТУ, 2001. - с. 2. Калистратова Л. Ф. , Гладенко А. А. , Аронова Т. А. , Ярош Э. М. . Основы электромагнетизма. Часть 2. Магнетизм. Учеб. пособие. – Омск: Ом. ГТУ, 2001. - с. 3. Данилов, С. В. Электростатика и постоянный ток: конспект лекций. – Омск: Изд-во Ом. ГТУ, 2009. – 56 с. 4. Данилов С. В. Магнетизм: конспект лекций. – Омск: Изд-во Ом. ГТУ, 2009. - 65 с.
Литература для подготовки к тестовым коллоквиумам 1. Калистратова Л. Ф. , Калистратова Н. П. . Тестовые задания по общей физике. Электромагнетизм. Учебно-практ. пособие. Омск: Ом. ГТУ, 2001. - 77 с. 2. Брижанская Ю. А. , Брижанский Л. В. , Иванова Г. П. . Электрическеое поле в вакууме. - Тестовые задания. - Омск: Изд-во Ом. ГТУ, 2007. – 36 с. 3. Суриков В. И. , Кондратьева Т. Р. , Гапеев А. И. . Проводники и диэлектрики в электрическом поле. Конденсаторы. Энергия электрического поля. - Тестовые задания. - Омск: Изд-во Ом. ГТУ, 2006. – 24 с.
Литература для подготовки к тестовым коллоквиумам 4. Прокудина Н. А. , Ярош Э. М. , Шабалин В. П. , Л. В. Брижанский, Н. Г. Сазанова. Постоянный ток. - Тестовые задания. - Омск: Изд-во Ом. ГТУ, 2007. – 32 с. 5. Иванов В. Н. , Иванова Г. П. , Блесман А. И. , Волкова В. К. , Шабалин В. П. . Магнитное поле а вакууме. - Тестовые задания. - Омск: Изд-во Ом. ГТУ, 2007. – 26 с. 6. Калистратова Л. Ф. , Ясько С. С. . Магнитное поле в веществе. Электромагнитная индукция, энергия магнитного поля. - Тестовые задания. - Омск: Издво Ом. ГТУ, 2009. – 28 с.
Литература для практических занятий 1. Данилов С. В. , Егорова В. А. , Кондратьева Т. Н. . Электростатика. Практикум. Омск: Изд-во Ом. ГТУ, 2006. – 55 с. 2. Прокудина Н. А. , Нижникова В. О. , Павловская О. Ю. , Брижанский Л. В. Постоянный ток. Практикум по решению задач. Омск: Изд-во Ом. ГТУ, 2006. – 52 с. 3. Бердинская Н. В. , Волкова В. К. , Шабалин В. П. Электромагнетизм. Практикум по решению задач. Омск: Изд-во Ом. ГТУ, 2006. – 64 с.
Тема 1. Электростатическое поле в вакууме. Основные характеристики поля План лекции 1. 1. Введение в электромагнетизм. 1. 2. Электрические заряды. 1. 3. Точечный заряд. Закон Кулона. 1. 4. Напряжённость электростатического поля. Силовые линии. 1. 5. Потенциал электростатического поля. Эквипотенциальные линии. 1. 6. Связь потенциала с напряжённостью. 1. 7. Работа сил электростатического поля.
1. 1. Введение в электромагнетизм В основе учения об электричестве и магнетизме лежит представление об электромагнитном поле. Полем называется особый вид материи, передающий взаимодействие материальных объектов. Электромагнитное поле: – это поле, посредством которого осуществляется электромагнитное взаимодействие частиц и тел, обладающих электрическим зарядом; - обладает всеми признаками и свойствами материи – массой, энергией, импульсом и т. д.
Электромагнитное поле: - может выступать в виде отдельных, но неразрывно связанных сторон – электрического и магнитного поля. Электрическое поле: - создается электрическими зарядами; - изменяющимся магнитным полем; - передает действие электрических сил. Магнитное поле: - создается движущимися электрическими зарядами; - изменяющимся электрическим полем; - передает действие магнитных сил.
Электрические и магнитные явления обычно рассматривают раздельно, хотя в действительности они неразрывны. Систематическое изучение электричества и магнетизма началось издавна. В повседневной жизни люди встречались с явлениями природы, которые не могли быть объяснены с точки зрения гравитации (молния, свечение верхушек мачт кораблей, притяжение железных тел магнитами).
Движение электрических зарядов создает электрический ток. Получение и использование электрической энергии изменило весь образ жизни человечества. Большой вклад в понимание законов электрического тока внесли ученые Ампер, Ом, Джоуль, Ленц, Кирхгоф. Многие законы названы в их честь. Электрические цепи любой сложности можно рассчитать, основываясь на законах Ома и правилах Кирхгофа.
Классическая электронная теория проводимости, развитая в трудах Друде и Лоренца, представляет собой исторический интерес. Исходя из ее основных положений, носители тока в металлах – свободные электроны, считаются классическим коллективом частиц. Основываясь на законах идеального газа, можно вывести законы Ома и Джоуля-Ленца. Однако при выводе закона Видемана-Франца наблюдаются противоречия. Этим доказывается, что к заряженным элементарным частицам нужно применять современную теорию – квантовую механику.
В природе существуют не только постоянные, но и переменные электрические и магнитные поля. М. Фарадею пришлось проделать не менее 100 опытов, чтобы открыть явление электромагнитной индукции, отражающее взаимосвязь электрических и магнитных явлений. Переменное магнитное поле порождает ток, а, следовательно, и электрическое поле. Наоборот, переменное электрическое поле порождает магнитное поле. Явление электромагнитной индукции широко применяется в технике.
Теория электромагнетизма укладывается в рамки уравнений Максвелла, великая заслуга которого состоит в теоретическом осмыслении электрических и магнитных явлений. Уравнения Максвелла описывают свойства и распространение электромагнитного поля в любой среде. Так в вакууме электромагнитное поле (электромагнитные волны) распространяется со скоростью 3. 10 8 м/с, равной скорости света. Отсюда Максвелл проследил связь электрических и магнитных явлений с оптикой и пришел к пониманию электромагнитной природы света и излучений.
Перейдём к рассмотрению электрических явлений, которые обусловлены существованием заряженных частиц (зарядов). Электрическое поле бывает: - электростатическое: - непостоянное; - переменное. Электростатическое поле: - существует вокруг неподвижных зарядов; - оно не отделимо от них; - оно обусловливает взаимодействие неподвижных зарядов.
1. 2. Электрические заряды В природе существует четыре типа взаимодействия: гравитационное, электромагнитное, сильное и слабое. Электрический заряд (q): - внутренняя характеристика элементарной частицы, определяющая ее электромагнитное взаимодействие; - скалярная величина, измеряемая в кулонах: [q] = 1 Кл. - характеризует способность материальных объектов вступать в электромагнитное взаимодействие; - определяет интенсивность этого взаимодействия.
Электрическим зарядом обладают элементарные частицы материи – электроны, протоны, позитроны и т. д. Различают два вида зарядов: - положительный (условно заряд наэлектризованной стеклянной палочки): - отрицательный (заряд наэлектризованной янтарной палочки). Элементарными названы самые маленькие заряды природы: - отрицательный заряд имеет электрон (электрон погречески янтарь); - положительный заряд имеет позитрон (античастица электрона) и протон.
Величина заряда электрона и протона: е = 1, 6 10 – 19 Кл Почти все элементарные частицы природы имеют заряд, равный -е или +е, или являются незаряженными. Атомы вещества нейтральны: суммарный заряд электронов равен заряду ядра (или заряду протонов). Одним из способов получения зарядов является трение (так расческа, наэлектризованная о волосы, притягивает к себе легкие бумажки).
Появляющиеся при трении заряды являются суммой элементарных зарядов: +q = е+ -q = е– Для любой электрически изолированной системы справедлив закон сохранения электрического заряда: алгебраическая сумма ее электрических зарядов остается неизменной, какие бы процессы не происходили в ней: q = const
Электрический заряд – неотъемлемое свойство заряженных частиц. Заряженная частица не может «потерять» заряд, так же, как она не может «лишиться» массы. Неуничтожимость электрического заряда проявляется в законе сохранения электрического заряда. Одноименные заряды отталкиваются друг от друга, разноименные заряды - притягиваются. Электрические силы, характеризующие взаимодействие зарядов, называются электростатическими или кулоновскими.
1. 3. Точечный заряд. Закон Кулона В электростатике в качестве модели вводится понятие точечного заряда. Точечным называется заряд, сосредоточенный на теле, размерами которого в данных условиях можно пренебречь. Взаимодействие точечных зарядов происходит по линии, соединяющей заряды.
Для измерения величины заряда служит электрометр
Электрометр является достаточно грубым прибором; он не позволяет исследовать силы взаимодействия зарядов. Впервые закон взаимодействия неподвижных зарядов был установлен французским физиком Ш. Кулоном (1785 г. ). В своих опытах Кулон измерял силы притяжения и отталкивания заряженных шариков с помощью сконструированного им прибора – крутильных весов, отличавшихся чрезвычайно высокой чувствительностью.
Коромысло весов поворачивалось на 1° под действием силы порядка 10– 9 Н. Идея измерений основывалась на блестящей догадке Кулона о том, что если заряженный шарик привести в контакт с точно таким же незаряженным, то заряд первого разделится между ними поровну. Таким образом, был указан способ изменять заряд шарика в 2, 3, 4 и более раз.
В опытах Кулона измерялось взаимодействие между шариками, размеры которых много меньше расстояния между ними. Такие заряженные тела принято называть точечными зарядами.
Закон Кулона Сила взаимодействия точечных зарядов определяется законом Кулона: точечные заряды взаимодействуют с силой, прямо пропорциональной произведению величин зарядов и обратно пропорциональной квадрату расстояния между ними. Закон Кулона в векторной и скалярной формах записывается так:
q 1, q 2 – величины зарядов, r – расстояние между ними, – единичный вектор направления. k - положительный коэффициент пропорциональности, зависящий от выбора системы единиц. k – постоянная величина, равная:
Величина называется электрической постоянной, – диэлектрическая проницаемость среды. Диэлектрическая проницаемость показывает, во сколько раз сила взаимодействия точечных зарядов в среде меньше, чем в вакууме. Для воды = 81, для стекла = 2, для фарфора = 6, для вакуума и воздуха = 1.
Графическая интерпретация закона Кулона Сила Кулона пропорциональна величине заряда F Сила Кулона обратно пропорциональна квадрату расстояния F q r
Принцип суперпозиции для электрических сил
На основе закона Кулона В системе единиц СИ можно дать основной является определение 1 Кл. единица измеререния силы тока – ампер. 1 Кл – заряд, который действует на равный ему заряд, расположенный в вакууме на расстоянии 1 м, с силой 9 109 Н. 1 Кл – заряд, проходящий по проводнику при силе тока 1 А за 1 с.
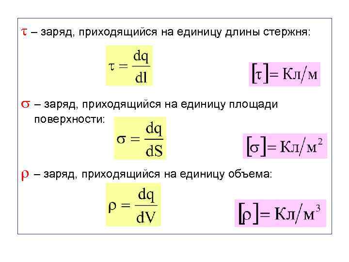
Любой большой по величине заряд q можно представить как алгебраическую сумму точечных зарядов dq. При равномерном распределении заряда в пределах тел правильной геометрической формы (например, стержень, плоскость, шар), заряд: где dq= dl, dq= d. S, dq= d. V. , , – линейная, поверхностная и объемная плотность заряда; dl, d. S, d. V – элементы длины, площади поверхности и объема соответственно.
– заряд, приходящийся на единицу длины стержня: – заряд, приходящийся на единицу площади поверхности: – заряд, приходящийся на единицу объема:
1. 4. Напряженность электростатического поля. Силовые линии Электростатическое поле: - среда, передающая взаимодействие неподвижных электрических зарядов; - существует вокруг неподвижного заряда; - существует в природе независимо от нас; - не воспринимается органами чувств человека; - материально (обладает энергией и массой). Электростатическое поле дальше для краткости будет называться просто электрическим.
Основные его характеристики (напряженность потенциал) не зависят от времени. Наличие электростатического поля посредством пробного заряда. и определяется Пробным называется малый по модулю точечный заряд, не искажающий ни величины, ни конфигурации исследуемого электростатического поля в пространстве. Пробный заряд в электростатическом поле испытывает действие силы и приобретает дополнительную потенциальную энергию.
Если в одну и ту же точку поля вносить разные по величине пробные заряды qпр1, qпр2, , то со стороны поля на них будут действовать разные силы , . Отношения сил к величине пробных зарядов равны между собой: Тогда величина называется напряженностью электрического поля.
Напряженность электрического поля: - равна силе, действующей со стороны поля на положительный единичный пробный заряд, помещенный в данную точку поля; - векторная величина; - силовая характеристика поля; - характеристика только одной точки поля; - измеряется в вольтах на метр: Для напряжённости справедлив принцип суперпозиции:
или Принцип суперпозиции: напряженность поля, созданного системой зарядов равна векторной сумме напряженностей полей, создаваемых каждым зарядом в отдельности. При непрерывном распределении зарядов суммирование заменяется интегрированием элементарных напряженностей , создаваемых отдельными элементарными порциями заряда dq.
Направление вектора напряжённости от точечного заряда Если q> 0, то вектор напряжённости направлен радиально от заряда q, создающего поле. Если q<0, то вектор напряжённости направлен к заряду q, создающему поле. +q. ПР
Принцип суперпозиции для напряжённости q 1 E 2 E q 2
Напряжённость поля точечного заряда q r qпр Е По закону Кулона: где – радиус-вектор, проведенный от заряда в точку нахождения пробного заряда. Следовательно:
Напряжённость поля точечного заряда - прямо пропорциональна величине заряда; - обратно пропорциональна квадрату расстояния до рассматриваемой точки поля; - в среде в раз меньше, чем в вакууме. Е E q r
Силовые линии Силовой линией (или линией напряжённости) называется линия, в каждой точке которой вектор напряженности направлен по касательной. Силовые линии: - начинаются на положительных зарядах (или в бесконечности) и заканчиваются на отрицательных зарядах (или в бесконечности); - не пересекаются; - густота силовых линий (число линий, пересекающих единичную площадку) равна значению напряженности в заданном месте поля.
Если бы силовые линии пересекались, то на заряд действовали бы две силы, чего быть не может.
Виды электростатических полей Электрическое поле бывает неоднородным (в разных местах поля различная густота силовых линий).
Электрическое поле бывает однородным. Однородным называется поле, в каждой точке которого напряженность имеет одну и ту же величину и направление. Силовые линии однородного поля параллельны.
Электростатическое поле бывает центральным. В центральном поле силовые линии (или их продолжения) сходятся в одной точке.
Силовые линии нельзя отождествлять с траекториями движения положительно заряженных частиц. Касательные к траекториям указывают направление скорости. Касательные к силовым линиям – направление силы, а значит и ускорения. В случае криволинейного движения направление скорости и ускорения не совпадают.
1. 5. Потенциал электростатического поля. Эквипотенциальные линии В одной и той же точке электрического поля пробные заряды разной величины qпр1, qпр2, , qпр n приобретают соответствующую различную потенциальную энергию Wп 1, Wп 2, , Wпn. Отношения потенциальной энергии к величине пробного заряда равны:
Тогда величина называется потенциалом. Потенциал электростатического поля: - равен потенциальной энергии, которой обладает единичный положительный пробный заряд, помещенный в данную точку поля; - является энергетической характеристикой поля; - характеристика только одной точки поля; - скалярная величина; - измеряется в вольтах: [ ] = B.
Как и потенциальная энергия, потенциал точки электрического поля измеряется с точностью до произвольной постоянной. Чтобы избежать неточностей в определении потенциала, рассматривают не одну, а две точки электрического поля. Тогда Поскольку убыль потенциальной энергии равна работе сил электрического поля ( ), то разность потенциалов можно записать как
Разность потенциалов двух точек поля равна работе сил электрического поля по перемещению положительного единичного пробного заряда между этими точками. Исходя из этого, потенциал точки можно определить как работу, совершаемую силами поля по переносу положительного единичного пробного заряда из данной точки поля в бесконечность (Wп = 0, 2 = 0). Потенциал положительного заряда принято считать положительной величиной ( 0), а отрицательного заряда – отрицательной величиной ( < 0).
Потенциал поля точечного заряда на расстоянии r от него определяется формулой q r
Эквипотенциальные линии Эквипотенциальная линия (или поверхность) - геометрическое место точек равного потенциала. Эквипотенциальные линии обладают следующими свойствами: 1) работа сил электрического поля вдоль эквипотенциальной линии равна нулю; 2) перпендикулярны силовым линиям в каждой точке поля; 3) уравнение эквипотенциальной поверхности имеет вид:
Докажем пункт « 2» .
Действительно, если заряд q перемещать вдоль эквипотенциальной линии, то 1 = 2. Тогда С другой стороны работу определим как Нулю может быть равен только . Следовательно, угол между направлением вектора напряженности и вектором элементарного перемещения равен 90 О:
Принцип суперпозиции для потенциала Потенциал в точке поля, созданного системой точечных зарядов, равен скалярной сумме потенциалов полей отдельных зарядов. Если заряд нельзя считать точечным, то его можно разбить на отдельные точечные заряды dq, создающие потенциалы d i. Тогда принцип суперпозиции можно записать в виде
На следующих рисунках показано графическое изображение электростатического поля с помощью силовых и эквипотенциальных линий. Поле точечного заряда
Электростатическое поле двух разноимённых зарядов (поле диполя)
Электростатическое поле двух одноимённых (положительных) зарядов
1. 5. Связь потенциала с напряжённостью Напряженность и потенциал являются характеристиками одной и той же точки электрического поля, значит они связаны между собой. Пусть в однородном электрическом поле заряд q перемещается из точки с потенциалом 1, в точку с потенциалом 2, отстоящие на расстоянии dr друг от друга. Элементарную работу сил поля можно определить как
Er – проекция вектора напряженности на направление перемещения. C другой стороны эту же элементарную работу запишем как Объединяя обе формулы, получим
Из последнего выражения следует, что напряжённость: - равна изменению потенциала на единичном расстоянии; - направлена в сторону убывания потенциала (на это указывает знак минус). В векторной форме в трехмерном пространстве формула связи потенциала с напряжённостью записывается в виде: или
Напряженность электростатического поля в каждой точке равна по абсолютной величине и противоположна по направлению градиенту потенциала в этой же точке. На рисунке показано направление векторов напряженности и градиента потенциала для поля точечного заряда.
В однородном поле связь напряжённости с потенциалом можно записать проще. d – расстояние между эквипотенциальными поверхностями с потенциалами φ1 и φ2, отсчитанное вдоль одной силовой линии поля, – абсолютная величина разности потенциалов между этими поверхностями.
Формула позволяет найти зависимость при заданной зависимости (r). От дифференциальной формы записи уравнения перейдем к интегральной форме. Если проинтегрировать левую и правую части уравнения, то получим
или Окончательная формула позволяет найти зависимость (r), если известна формула зависимости .
1. 7. Работа сил электростатического поля Пусть точечный заряд q 0 перемещается в электрическом поле другого точечного заряда q вдоль произвольной траектории. q 0
q 0
Начальная точка перемещения (точка 1) задается радиус-вектором , а конечная точка перемещения (точка 2), радиус-вектором . Между двумя зарядами q 0 в любой точке траектории действует сила F , определяемая законом Кулона: Элементарная работа этой силы на элементарном перемещении равна
Полная работа при перемещении заряда q 0 из точки 1 в точку 2 определится суммированием элементарных работ, т. е. расчётом интеграла. Выделим формулу Она определяет работу по переносу точечного заряда q. O в поле точечного заряда q (частный случай)
Работа сил электростатического поля: - определяется только положением начальной 1 и конечной 2 точек перемещения; - не зависит от формы траектории; - равна нулю по замкнутой траектории L (r 1= r 2). На основании этого можно утверждать, что электростатические силы консервативны, а электростатическое поле – потенциально.
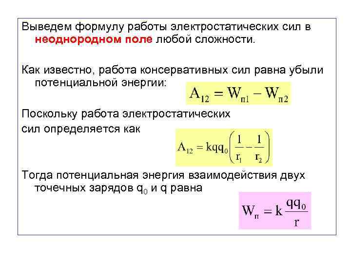
Выведем формулу работы электростатических сил в неоднородном поле любой сложности. Как известно, работа консервативных сил равна убыли потенциальной энергии: Поскольку работа электростатических сил определяется как Тогда потенциальная энергия взаимодействия двух точечных зарядов q 0 и q равна
Эта же формула определяет потенциальную энергию точечного заряда q 0, помещенного в точку поля с потенциалом φ от заряда q. Потенциал точечного заряда q на расстоянии r равен Тогда
Работа электростатических сил равна убыли потенциальной энергии перемещенного заряда. Но Следовательно, Работа, совершаемая силами электростатического поля при перемещении заряда, равна произведению величины этого заряда на разность потенциалов начальной и конечной точек пути.
qo
В однородном электростатическом поле разность потенциалов и напряжённость связаны формулой: Разность потенциалов обозначается как Тогда работа электростатических сил запишется как
q. O E = const d


