лекции мрос-ээу уп.ppt
- Количество слайдов: 81
Кафедра «Организационно кадровая работа в органах государственной власти» УЭ 1 МЕТОДИКА РАСЧЕТА И ОЦЕНКИ СОЦИАЛЬНОЭКОНОМИЧЕСКОЙ ЭФФЕКТИВНОСТИ УПРАВЛЕНИЯ для студентов 4 курса групп УЭ 1 1201, УЭ 1 1202, 3 направление подготовки 38. 03 Москва, 2016
ЛЕКЦИЯ 1. СУЩНОСТЬ ПОНЯТИЯ «ЭКОНОМИЧЕСКАЯ ЭФФЕКТИВНОСТЬ» Любое предлагаемое в мероприятие является результатом управленческого решения, которое должно приниматься с учетом оценки его эффективности, с точки зрения его результативности, полезности и прибыльности. Управленческое решение может считаться эффективным, если оно является лучшим и выбрано из множества альтернативных решений, приводящих к аналогичному результату. Следует учитывать, что любое управленческое решение направлено на изменение состояния объекта управления, в качестве которого может выступать либо организация в целом, либо ее отдельное структурное подразделение, либо индивид. В связи с этим эффективность разработок следует оценивать через изменение объекта управления, в частности, оценку эффективности его функционирования.
Эффективность является одной из основных характеристик деятельности на разных уровнях экономической системы. Это - интегральный критерий деятельности субъекта, многокритериальное понятие, характеризующее деятельность через отношение результата как одного из "элементов" деятельности ко всем ее другим "элементам" - ценностям, потребностям, целям и средствам (затратам). Каждое из выделенных отношений является частным критерием эффективности. Существующие различные точки зрения по поводу эффективности и методам ее оценки связаны с различными способами согласования частных критериев и имеют прагматическую, а не теоретическую основу.
Современная наука выделяет различные виды эффективности. С точки зрения оценки предлагаемых рекомендаций в управленческих решений интерес представляет оценка социально экономической эффективности, главным критерием которой является степень удовлетворения конечных потребностей общества и, прежде всего, потребностей, связанных с развитием человеческой личности. Социально экономической эффективностью обладает экономической системой, которая в наибольшей степени обеспечивает удовлетворение многообразных потребностей людей: материальных, социальных, духовных, гарантирует высокий уровень и качество жизни. Основой такой эффективности служит оптимальное распределение имеющихся у общества ресурсов между отраслями, секторами и сферами национальной экономики.
В экономической литературе эффективность традиционно рассматривается как сравнительная характеристика, а именно отношение объема произведенной продукции (или какого либо иного результата деятельности) к осуществленным затратам. Такой подход подчеркивает его чисто экономическую функцию решение вопроса о том, как производить, т. е. выбрать, по сути, наиболее экономичный способ удовлетворения определенной потребности (способ выполнения функции). Однако, в современных условиях при оценке эффективности все большее значение приобретает не только оценка того, «как производить» , но и «что производить» . В условиях рыночной экономики деятельность субъектов рынка, как коммерческих, так и некоммерческих направлена на достижение конечного результата, который проявляется в двух аспектах: экономический эффект и социальный эффект.
Экономический эффект, чаще всего выражающийся в виде прибыли, является целью и главным результатом деятельности коммерческих субъектов. Для некоммерческих субъектов он играет вспомогательную роль, поскольку способствует развитию главного направления — некоммерческой (неприбыльной) деятельности (требование Гражданского кодекса РФ).
Что касается социального эффекта, то в случае коммерческой деятельности, он интересует предпринимателя только с точки зрения возможностей реализации выбранной корпоративной миссии и формирования позитивного образа организации в сознании потребителей, общественности и других контактных аудиторий. Руководители коммерческих структур несут ответственность перед учредителями за социальную эффективность бизнеса, главным образом, с точки зрения ее влияния на прибыльность. Для некоммерческих субъектов социальный эффект выступает в роли главного результата деятельности, от величины и значимости которого зависит уровень их финансирования и стимулирования со стороны государства, инвесторов, призванного выражать интересы всех заинтересованных сторон. В конечном счете, величина и значимость социального эффекта для общества в целом или его отдельных сегментов должны определять саму возможность учреждения и функционирования того или иного некоммерческого субъекта. При этом его руководители должны отвечать перед учредителями за достижение намеченного социального эффекта в такой же мере, как топ менеджеры коммерческой структуры за обеспечение целевой прибыли.
С учетом вышесказанного, современный подход к оценке эффективности предполагает выделение двух основных направлений. В первом из них определяют эффективность, исходя только из экономических критериев – экономическую эффективность. Поэтому не случайно, что разрабатывается оно в основном экономистами. В рамках этого направления эффективность, как правило, трактуется как алгебраическая сумма прямого и косвенного экономического эффекта. Несмотря на различные дополнения, в рамках этого направления эффективность была и остается "одномерной", т. к. выражается в конечном счете в денежном эквиваленте. Естественно, что подобная "одномерность" удобна с различных точек зрения, в частности, исходя из процедур и методов принятия решений. Но удобство применения тех или иных процедур не является самым значимым фактором при решении вопроса о выборе критериев эффективности. Здесь мы в первую очередь должны руководствоваться тем, чтобы выбранные критерии адекватно описывали цель.
Для измерения экономической эффективности используются различные показатели: показатели производительности труда, фондоотдачи, рентабельности, окупаемости и др. С их помощью сопоставляются различные варианты развития деятельности, решения ее структурных проблем. Экономически эффективным принято считать такой способ производства, при котором фирма может увеличить выпуск продукции без увеличения расходов на ресурсы и одновременно не может обеспечить тот же объем выпуска, используя меньшее количество ресурсов одного типа и не увеличивая при этом затраты на другие ресурсы. Эффективность деятельности организации складывается из эффективности всех действующих подразделений. Эффективность организации характеризуется производством товара или услуги с наименьшими издержками. Она выражается в ее способности производить максимальный объем продукции приемлемого качества с минимальными затратами и продавать эту продукцию с наименьшими издержками. Экономическая эффективность предприятия в отличие от его технической эффективности зависит от того, насколько его продукция соответствует требованиям рынка, запросам потребителей.
Определение величины затрат и результатов по исследуемой проблеме производится по определенным правилам и показателям. Представители второго направления исходят из того, что при определении эффективности должны учитываться не только и даже не столько экономические аспекты, сколько социально политические, психологические и др. Как это ни парадоксально звучит, но для многих руководителей современных организаций возврат на инвестиции на всегда является главным критерием для принятия решения о реализации решений, а приоритетными становятся именно критерии социальной эффективности. Данная позиция представляется более адекватной, учитывающей "многомерность", многоаспектность понятия "эффективность". Правда, в этом случае довольно трудно предложить удобные и универсальные критерии определения эффективности, что снижает практическое значение эффективности как средства сравнения путей, способов, средств, методов осуществления деятельности.
В настоящее время усиливается тенденция взаимосвязи социальных и экономических аспектов эффективности. С одной стороны обостряются неэкономические проблемы (глобальные проблемы современного мира экологического и социально политического характера), что обусловливает возрастание роли «социального» в развитии общества и функционировании экономических систем. С другой стороны, выделение социального аспекта эффективности в современных условиях рассматривается с позиции усиления роли субъективного фактора в повышении эффективности. Понятие «социального» в развитии общества на уровне микроэкономики связывается и с расширением круга проблем, входящих в зону социального аспекта эффективности и возрастанием форм его проявления.
Необходимость учета социальных факторов и оценки их воздействия на результативность человеческой деятельности привели к формированию в экономической науке понятия экономической социально эффективности. Экономические системы все больше сталкиваются с взаимодействием "экономического" и "социального" в обществе, в основе которого лежит противоречие между социальным и экономическим эффектом. Противоречие это объективно и является одной из закономерностей социально экономического развития. Оценка социальной эффективности предполагает использование особых качественных индикаторов требованиям современного общества. развития, соответствующих
ЛЕКЦИЯ 2. МЕТОДЫ ЭФФЕКТИВНОСТИ УПРАВЛЕНЧЕСКИХ РЕШЕНИЙ В УПРАВЛЕНИЕ ПЕРСОНАЛОМ Управленческие решения связаны с выполнением управленчес ких ункций, в том ф числе по планированию, организации, координации и контролю каких либо процессов. Эти решения реализуются в форме распоряжения, деловой беседы, инструкции и т. д. Методы разработки и выбора УР имеют три варианта набора процедур – три альтернативы: Разработка, согласование, принятие, утверждение, реализация, контроль и архивирование Корректировка ранее разработанных и успешно реализованных управленческих решений, согласование, принятие, утверждение, реализация, контроль и архивирование Выбор из имеющихся решений, согласование, принятие, утверждение, реализация, контроль и архивирование.
Эффективность УР — это отношение нового ресурса или приро старого ресурса в результате процесса подготовки или реализа ции правленческого решения в у организации к затратам на этот процесс. В качестве ресурсов могут быть новое подразделение компа нии, инансы, материалы, здоровье персонала, организация труда ф и др. В качестве затрат — старые подразделения, персонал, финансы и др. Основу каждого вида эффективности составляет степень удов летворения потребностей и интересов человека, коллектива и ком пании в целом. Рассмотрим некоторые из основных видов функциональной эффективности УР. Организационная эффективность УР – это результат достижения организационных целей за счет меньших усилий, меньшего числа работников или меньшего времени. Результатом организационной эффективности может быть новый отдел, система стимулирования, группа превосходных органи заторов производства или управления, новый порядок и др.
Социальная эффективность УР рассматривается как результат достижения социальных целей для большего количества работников и компании за более короткое время, меньшим числом работников, меньшими финансовыми затратами. Результатом социальной эффективности может быть хороший социально психологический климат в подразделении, взаимопо мощь, неформальные отношения. Технологическая эффективность УР — это результат достижения отраслевого, национального или мирового технологического уровня производства, запланированных в бизнес плане, за более корот кое время или меньшими финансовыми затратами. Результатом технологической эффективности могут быть современные приемы творческого труда, конкурентоспособность продукции, профессионализм персонала. Психологическая эффективность УР — это результат достижения психологических целей для большего числа работников или населе ния за более короткое время, меньшим числом работников или меньшими психологическими затратами. Результаты данной эффективности могут проявляться в корпоративной культуре компании, взаимопомощи, патриотизме и лояльности.
Правовая эффективность УР оценивается степенью достижения правовых целей организации и персонала за более короткое время, меньшим числом работников или меньшими финансовыми затрата ми. Результатом правовой эффективности может быть переход на легальный бизнес, работа в правовом поле. Экологическая эффективность УР — это результат достижения экологических целей организации и персонала за более короткое время, меньшим числом работников или меньшими финансовыми затратами. Результатом данной эффективности может быть производство экологически чистой продукции, достойные человека условия тру да. Экономическая эффективность УР это соотношение стоимости прибавочного продукта, полученного за счет реализации конкретного УР и затрат на его подготовку и реализацию. Прибавочный продукт может быть представлен в виде прибыли, снижения затрат, получения кредитов. Экономическая эффективность связана с реа лизацией всех потребностей человека и компании.
Управление эффективностью управленческого решения осуществляется через систему количественных и качественных оценок на базе реальных показате лей, орм и н стандартов. Классическое соотношение, позволяющее оценить экономичес кую эффективность (Ээ), имеет следующий вид: Ээ = (Стоимость прибавочного продукта/Затраты на создание прибавочного продукта) * 100%. Реализованное в виде информации, управленческое решение формирует условия для создания продукции (товара, услуги, информации или знания). Кроме того, до конкретной реализации решение проходит еще много операций управления и производства, каждая из которых может оказать как положительное, так и отрицательное влияние на конечный резуль тат. Поэтому прямую стоимость прибавочного продукта (прибыль от реализации решения) рассчитать затруднительно. А затраты на подготов ку и реализацию решения можно легко представить по калькуляции затрат. Положительный экономический эффект от производства и реализации продукции, несомненно, связан с положительным эконо мическим эффектом от управленческого решения.
Из числа экономической известных методов эффективности для решения оценки чаще используются следующие: • косвенный метод сопоставления различных вариантов; • метод по конечным результатам; • метод по непосредственным результатам деятельности. Эти методы дают оценочные результаты некоторого диапазона, не претендуя на строгую точность.
Косвенный метод сопоставления различных вариантов основан на сравнении экономических показателей конечной продукции, полученных от реализации двух УР при одинаковом характере производ ства продукции. Данный метод позволяет вместо рыночной стоимо сти УР использовать рыночную стоимость произведенной продук ции затраты на ее производство. и Экономическая эффективность рассчитывается следующим образом: Ээ = [ К х (П 2 / З 2 – П 1 / З 1] х 100 % , (12) где К, — коэффициент пропорциональности, учитывающий долю эффективности, приходящейся на УР (обычно К = 0, 4 0, 5); П 1 — прибыль от реализации продукции при первом вариан те УР; П 2 — прибыль от реализации продукции при втором вариан те УР; 31 — затраты на производство продукции при первом вари анте УР; 32 — затраты на производство продукции при втором вари анте УР.
Метод по конечным результатам основан на расчете эффективности производства в целом и выделении из нее фиксированной (статистически обоснованной) части (К = 0, 2— 0, 3): Ээ = [ (П х К) / З ] х 100 % Этот метод целесообразен для руководителей компании. Он по зволяет обоснованно выделить средства для поощрения работников аппарата управления в связи с полученной прибылью (25% общей прибыли).
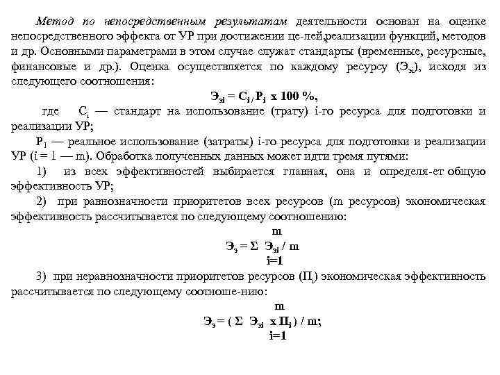
Метод по непосредственным результатам деятельности основан на оценке непосредственного эффекта от УР при достижении це лей, еализации функций, методов р и др. Основными параметрами в этом случае служат стандарты (временные, ресурсные, финансовые и др. ). Оценка осуществляется по каждому ресурсу (Ээi), исходя из следующего соотношения: Ээi = Сi / Pi х 100 %, где Сi — стандарт на использование (трату) i го ресурса для подготовки и реализации УР; P 1 — реальное использование (затраты) i го ресурса для подготовки и реализации УР (i = 1 — m). Обработка полученных данных может идти тремя путями: 1) из всех эффективностей выбирается главная, она и определя ет общую эффективность УР; 2) при равнозначности приоритетов всех ресурсов (m ресурсов) экономическая эффективность рассчитывается по следующему соотношению: m Ээ = Σ Ээi / m i=1 3) при неравнозначности приоритетов ресурсов (Пi) экономическая эффективность рассчитывается по следующему соотноше нию: m Ээ = ( Σ Ээi х Пi ) / m; i=1
ЛЕКЦИЯ 3. Оценка экономической эффективности УР При оценке экономической эффективности УР следует учитывать, что их реализация, выражающаяся в определенных организационных изменениях, тре бует дополнительных затрат (порой немалых), которые не могут быть осуществлены без обоснова ния экономической и социальной эффективности. В противном случае организация может понести большие убытки, что приведет к ухудшению положения трудового коллектива. В состав затрат при этом включаются единовременные и текущие затраты организации. При оценке эффективно сти УР следует исходить из поставленных перед системой управления целей и результатов деятельности. При этом очевидно, что экономический эффект от реализации проекта может образовываться в сфере управления, в сфере производства и в сфе ре эксплуатации продукции (услуги).
Эффект в сфере управления достигается за счет снижения трудоемкости выполнения функций управления в ре зультате избавления от излишних, несвойственных и дублируемых функций, связей, документации; излишних затрат в результате вы бора наиболее экономичных способов выполнения функций; осу ществления яда функций с р применением персональных компью теров и других технических средств управления и т. п. Эффект в сфере производства образуется за счет уменьшения простоев в производстве, непроизводительных рас ходов, снижения сверхурочных часов работы, устранения сверх нормативных апасов материальных ресурсов, снижения себесто имости родукции з п (услуг), повышения производительности труда, качества продукции (услуг) и т. п. Эффект в сфере эксплуатации продукции (услуг) образуется за счет уменьшения текущих издержек по использова нию продукции (например, удельных расходов на ремонт, расхо дование горючего) и т. п. При оценке экономической эффективности проекта совершен ствования системы управления персоналом (приня тии решения об экономической целесообразности осуществления проекта, выборе лучшего варианта) могут быть использованы методы, представленные на рисунке 1.
Методы оценки экономической эффективности проекта Простые (статистические) Простая норма прибыли (AROR) Простой срок окупаемости проекта (РР) Динамические (методы дисконтирования) Чистый приведенный доход (NVP) Индекс рентабельности (PI) Внутренняя норма рентабельности (IRR)
1. Простые (статистические) методы. 1. 1 Простая норма прибыли (accounting rate of return, AROR)- чистая прибыль проекта сопоставляется с инвестиционными затратами. Показывает, какая часть инвестиционных затрат возмещается в виде прибыли в течение одного интервала планирования. При равнении проектов выбирается проект с наибольшим значением AROR. К преимуществам следует отнести простоту расчетов. Позволяет оценить прибыльность проекта. При расчете не учитываются временной аспект стоимости денег, доходы от ликвидации старых активов. Используется с целью отбраковки проекта на самой ранней стадии. 1. 2 Простой срок окупаемости проекта (pavback period, РР) – общий объем инвестиционных затрат сравнивается с суммой чистых поступлений от операционной деятельности. Когда эти потоки сравниваются, то получается период, необходимый для возмещения затрат. Из нескольких отбирается проект с наименьшим РР.
К преимуществам следует отнести также простоту расчетов. Позволяет оценить ликвидность проекта и его рискованность. Не учитывается стоимость денег во времени. Игнорируется доходность проектов за пределами срока окупаемости. Поэтому проекты с одинаковыми сроками окупаемости, но с разными сроками жизни могут приносить различные доходы, что затрудняет их сравнение. Используется для выбора проектов в условиях высокой инфляции и нестабильности при дефиците ликвидных оборотных средств.
2 Динамические (методы дисконтирования) 2. 1 Чистый приведенный доход (net present value, NVP) – определяется как разность дисконтированных поступлений и затрат по проекту. Если NVP > 0, то проект следует принять, так как текущая стоимость доходов выше текущей стоимости затрат. Если NVP = 0, то благосостояние инвестора не изменится, хотя предприятие увеличится в масштабах. Если NVP < 0, то инвестор понесет убытки. Из нескольких проектов следует выбирать тот, у которого NVP больше. Данный метод учитывает стоимость денег во времени, ориентирован на увеличение достояния инвесторов.
2. 2 Индекс рентабельности (profitability index, PI) – определяется отношением между текущей стоимостью будущих доходов и первоначальными затратами. Характеризует относительную прибыльность проекта. Если PI > 1, то доходность инвестиций выше, чем требуют инвесторы, значит, проект является прибыльным. Если PI = 1, то доходность инвестиций равна нормативной рентабельности. Если PI < 0, то инвестиции нерентабельны. Является относительным показателем и позволяет судить о резерве безопасности проекта. Существует субъективность выбора ставки дисконтирования. Применяется при сравнении независимых проектов с различными инвестиционными вложениями и сроками жизни при формировании оптимального инвестиционного портфеля предприятия.
2. 3 Внутренняя норма рентабельности (internal rate of return, IRR) – это такая ставка дисконтирования, при которой NPV проекта равна нулю, т. е. когда все затраты окупаются. IRR характеризует нижний гарантированный максимальную ставку уровень платы за прибыльности привлекаемые проекта и источники финансирования, при которой проект остается безубыточным. IRR сравнивают со стоимостью источников средств для осуществления проекта (СС). Если IRR > СС, то проект следует принять; если IRR = СС, то проект бесприбылен; если IRR < СС, то проект убыточен. Метод прост для понимания, нацелен на увеличение доходов инвесторов. Используется при формировании инвестиционного портфеля организации.
2. 4. Дисконтированный срок окупаемости (discounted pavback period, DPP) – позволяет определить период, за который возместятся первоначальные инвестиционные затраты из чистых дисконтированных поступлений по проекту. Учитывает стоимость денег во времени и возможность реинвестирования получаемых доходов. Данный метод игнорирует доходность проектов за пределами срока окупаемости. Поэтому проекты с одинаковыми DPP, но с разными сроками жизни могут приносить различные доходы, что затрудняет их сравнение. Используется для выбора проектов в условиях высокой инфляции и нестабильности при дефиците ликвидных оборотных средств.
Реализация практически любого управленческого проекта вызывает необходимость осуществления затрат, а значит, и оценки их эффективного и рационального использования: если объем затрат для реализации проекта задан, то следует стремиться получить максимальный результат; если задан результат, который надо получить в результате осуществления затрат, необходимо искать возможности экономии ресурсов. При расчете экономической эффективности могут быть рассмотрены три вида эффективности проектов: 1. коммерческая (финансовая) эффективность; 2. бюджетная эффективность; 3. народнохозяйственная экономическая эффективность.
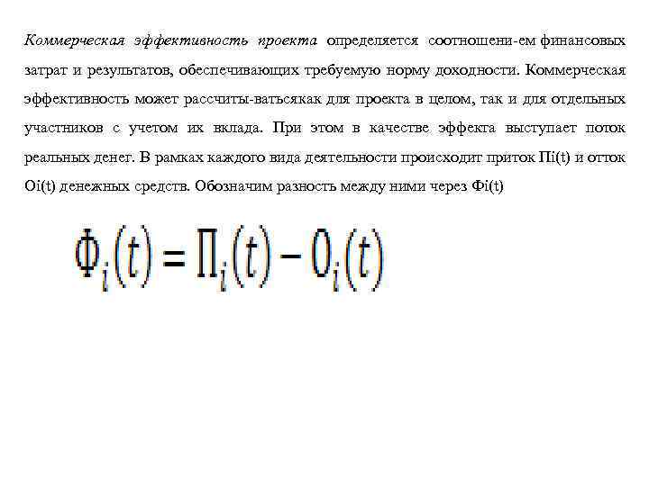
Коммерческая эффективность проекта определяется соотношени ем финансовых затрат и результатов, обеспечивающих требуемую норму доходности. Коммерческая эффективность может рассчиты ваться ак для проекта в целом, так и для отдельных к участников с учетом их вклада. При этом в качестве эффекта выступает поток реальных денег. В рамках каждого вида деятельности происходит приток Пi(t) и отток Оi(t) денежных средств. Обозначим разность между ними через Фi(t)
Потоком реальных денег Фi(t) называется разность между при током оттоком денежных средств от инвестиционной и операци онной и деятельности в каждом периоде осуществления проекта (на каждом шаге расчета):
Показатели бюджетной эффективности отражают влияние резуль татов осуществления проекта на доходы и расходы соответствующего (федерального, регионального или местного) бюджета. Основным показателем бюджетной эффективности, используемым для обо снования редусмотренных п в проекте мер федеральной и регио нальной инансовой поддержки, является ф бюджетный эффект. Бюджетный эффект (Bt) для t гo шага осуществления проекта определяется как превышение доходов соответствующего бюдже та (Д) над расходами (Р) в связи с осуществлением данного про екта:
Показатели экономической народнохозяйственной эффективности отражают эффективность проекта с точки зрения интересов народно го хозяйства в целом, а также для участвующих в осуществлении про екта егионов р (субъектов Федерации), отраслей, организаций.
ЛЕКЦИЯ 4. Оценка социальной эффективности УР В самом общем виде социальная эффективность проектов должна оцениваться степенью достижения социально значимых результатов. Это ориентирует практику управления на приоритетность людей, их потребностей и интересов, повышает возможности для объективной оценки социальных последствий любых управленческих решений. Большинство современных отечественных ученых (Г. В. Атаманчук, Ю. Е. Волков, В. Н. Иванов и др. ) считают, что главной целью, а, соответственно, критерием социальной эффективности управления в организации, отрасли, сфере жизнедеятельности и обществе должен выступать высокий уровень качества жизни людей.
Качество жизни – это комплексное понятие, в сопоставимой в пространстве и времени форме отражающее степень развития и удовлетворения материальных, культурных и духовных потребностей человека. Его уровень (низкий, средний, высокий) оценивается как по степени удовлетворенности человеком своей жизнью по его собственной субъективной самооценке, так и компетентными и информированными специалистами по набору объективных показателей. Качественная характеристика качества жизни фактически охватывает все стороны человеческого существования, включая содержание, формы и результаты трудовой деятельности, уро вень материального обеспечения, реализацию прав личности, демографические, этнографические и экологические условия. В показателях качества жизни обязательно должно учитываться и удовлетворение потребностей в творчестве, в саморазвитии и самореализации своих способностей, так как человек является не только потребителем различных товаров и услуг, но и творцом, причем не только как этих товаров и услуг, но и
Для качественной оценки социальной эффективности проектов можно использовать разнообразные методы, выбор которых зависит от целей и задач исследования, практической направленности, сложности проблемной ситуации и др. Можно использовать международные, национальные, территориальные, отраслевые эталоны (нормы) или эмпирическую информацию, полученную в результате массовых опросов населения территориальных образований необходимого уровня, персонала организаций различных сфер жизнедеятельности и экспертных опросов специалистов. В любом случае необходимо использовать имеющиеся или разработать собственные соответствующие критерии (нормы, стандарты) и соответствующие показатели социальной эффективности.
Социальная эффективность проекта – это достижение социально значимых результатов, выражающихся в степени повышения качества трудовой жизни персонала, удовлетворенности сотрудников различными аспектами своего труда в организации и имиджа организации. Критериями социальной эффективности УР могут выступать: высокое качество трудовой жизни персонала; высокая степень удовлетворенности трудом персонала компании; полная лояльность персонала к организации; низкий уровень текучести кадров; хорошие (нормальные) условия труда; рациональная организации труда; высокий профессионализм персонала; адекватное потребностям организации качество кадрового потенциала организации; удовлетворенность персонала оплатой труда и / или стимулированием; адекватные стадии развития организации культура и стиль управления персоналом; адекватная стадии развития организации организационная культура предприятия;
благоприятный социально психологический климат в коллективе; стиль развития компании в соответствии с идей «самообучающейся организации» ; высокий уровень дисциплины труда; компетентное выполнение сотрудниками своих функциональных обязанностей; высокая степень социальной ориентации производства; максимально благоприятные для работника условия тру да; высокая возможность для самовыражения и са моутверждения работников; высокая степень реализации способностей, трудового по тенциала и творческой инициативы пероснала; высокая возможность применения на практике имеющихся у персонала знаний, умений и навыков; высокое качество продукции; высокое качество обслуживания; высокий имидж организации на рынке труда; социально ответственный имидж организации и т. д.
Соответственно показателями социальной эффективности УР будут выступать: повышение качества трудовой жизни; повышение степени удовлетворенности трудом персонала компании; повышение лояльности персонала к организации; снижение текучести кадров; улучшение условий труда; рационализация организации труда; повышение профессионализма персонала; улучшение качества кадрового потенциала организации; повышение удовлетворенности персонала оплатой труда и / или стимулированием; улучшение культуры и стиля управления персоналом; улучшение организационной культуры предприятия; улучшение социально психологического климата в коллективе; приближение стиля развития компании к идее «самообучающейся организации» ; улучшение дисциплины труда;
улучшение выполнения сотрудниками своих функциональных обязанностей; усиление социальной ориентации производства; со здание максимально благоприятных для работника условий тру да; повышение возможностей для самовыражения и са моутверждения персонала; повышение возможностей для реализации способностей, трудового по тенциала и творческой инициативы персонала; повышение возможностей для применения на практике имеющихся у персонала знаний, умений и навыков; улучшение качества продукции; улучшение качества обслуживания; улучшение имиджа организации на рынке труда; улучшение имиджа организации как социально ответственной бизнес структуры и т. д.
Каждый из выбранных показателей должен быть охарактеризован более подробно. Например, удовлетворенность качеством трудовой жизни у работников проявляется через следующие показатели, которые характеризуют условия труда, деятельность и социальную активность: - содержательность труда, то есть насыщенность его элементами творчества, умственной деятельности, разнообразием выполняемых функций, самостоятельностью и ответственностью принимаемых решений; - адекватность оплаты труда и вознаграждений (стимулирующих доплат) трудовому вкладу работника; - востребованность и признание ценности труда персонала; - режим труда; - психофизиологические условия труда; - санитарно гигиенические условия труда; - уровень технической оснащенности труда; - социально психологические условия труда;
- эстетика оформления места работы; - степень и своевременность надзора со стороны руководства над процессом труда персонала; - участие персонала в принятии решений, затрагивающих их интересы и их работу; - уровень конфликтности в коллективе; - обеспеченность персонала средствами бытового и медицинского обслуживания; - уровень работоспособности персонала; - состояние дисциплины труда; - качество выполненной работы; - степень ини циативности, творческого поиска путей улучшения деятель ности и др. - оценка перспектив деятельности (карьерный рост, переход в другой отдел, увольнение); - степень удовлетворенности трудом; - степень удовлетворенности отношениями с коллегами; - степень удовлетворенности отношениями с руководством и т. д.
Для оценки социальной эффективности УР правомерно проведение социологических опросов. Причем, целесообразно провести два опроса – до и после. То есть уже для аналитической части следует провести первое анкетирование сотрудников на предмет выявления их отношения к соответствующим аспектам их деятельности или качества трудовой жизни в организации (степень удовлетворенности условиями, содержанием, оплатой и т. д. труда, социально психологическим климатом и т. д. ). После внедрения УР следует провести повторное анкетирование, которое и позволит установить, насколько изменилось мнение сотрудников о тех же аспектах деятельности после.
Для того, чтобы результаты опросов были сопоставимыми необходимо строго соблюдать два правила: 1. Опрашивать всех сотрудников или соответствующую их категорию (что не трудно в небольшой организации или отделе) или сформировать репрезентативную выборочную совокупность (что необходимо в больших организациях, где сплошной опрос требует больших материальных и временных издержек)). 2. Количество и состав респондентов должны быть одинаковыми в обоих опросах.
В анкете для выявления степени удовлетворенности персонала на основе приведенных выше (или других) показателей формулируются группы вопросов, адекватные теме дипломного проекта. Так каждая анкета заполняется индивидуально, то вопросы, соответственно, должны быть адресованы конкретному сотруднику и сформулированы следующим образом: Насколько Вы удовлетворены психофизиологическими условиями труда в вашей организации? Насколько Вы удовлетворены отношениями с коллегами? Насколько Вы удовлетворены режимом труда в организации? Как Вы оцениваете перспективы своей деятельности в организации?
Удовлетворенность качеством трудовой жизни или отдельными ее аспектами оцениваются по следующей шкале: 1. – вполне удовлетворен 2. – скорее удовлетворен, чем не удовлетворен 3. – скорее не удовлетворен, чем удовлетворен 4. – совсем не удовлетворен 5. – затрудняюсь ответить То есть в анкете, например, содержащей вопрос: «Насколько Вы удовлетворены приведенными ниже аспектами качества Вашей трудовой жизни? » , будут следующие варианты ответов:
№ п/п 1 2 3 4 5 6 Аспекты качества трудовой жизни Степень удовлетворенности Вполне Скорее не Совс Затрудня удовлетвор удовлетво ем юсь ен рен, чем не ответить не удовлетво рен летв рен орен Психофизиолог 1 2 3 4 5 ические условия труда Содержательно 1 2 3 4 5 сть труда Творческий 1 2 3 4 5 характер труда Отношения с 1 2 3 4 5 коллегами Оплата труда 1 2 3 4 5 Качество жизни 1 2 3 4 5 в целом
После обработки анкет вместо цифр, отражающих порядок расположения в анкете аспектов качества трудовой жизни ставятся количество и/или доля (%) выбравших соответствующий вариант ответа и анализируются данные линейных распределений. Для оценки изменения социальных отношений в коллективе можно использовать метод социометрического опроса (теста, процедуры), который также должен осуществляться до и после внедрения проектных мероприятий. Социометрический опрос – специальная техника опроса и обработки эмпирической информации для выявления межличностных отношений в малой группе. Социометрический опрос позволяет: раскрывать внутриколлективные и внутригрупповые отношения; измерять степень сплоченности или разобщенности в группе; изучать положение (социометрический статус) отдельных членов малых групп; определять симпатии и антипатии между членами малых групп; обнаруживать внутригрупповые объединения; выявлять неформальных лидеров; характеризовать социально психологический климат коллектива; формировать эффективные команды и т. д.
Правила проведения социометрической процедуры: - количество вопросов в социометрической карточке (анкете) не должно быть более восьми; - проводится групповым методом с минимальными временными затратами (до 15 мин. ); - можно проводить только в коллективах, имеющих не менее чем полугодовой опыт совместной деятельности; - численность респондентов в идеале не должна превышать 10 15 человек, хотя это связано лишь со сложностями обработки данных; - в зависимости от целей исследования количество выборов может быть не ограничено (непараметрическая процедура) или, напротив ограничено (параметрическая процедура); - в отличие от социологических опросов не является анонимной; - выбор самого себя исключается.
Различают два типа социометрической процедуры. Первый тип — непараметрическая процедура. В данном случае испытуемому предлагается ответить на вопросы социометрической карточки без ограничения числа выборов. Если в группе высчитывается, скажем, 15 человек, то в указанном случае каждый из опрашиваемых может выбрать 14 человек (кроме самого себя). Таким образом, возможное число сделанных каждым членом группы выборов по отношению к другим членам группы в указанном примере будет равно (N 1), где N— число членов группы. Достоинством данного типа процедуры является то, что он позволяет сделать срез многообразия межличностных связей в групповой структуре. Но при увеличении размеров группы свыше 15 человек этих связей становится много, что требует применения вычислительной техники.
Еще одним недостатком непараметрической процедуры является большая вероятность получения случайного выбора. Некоторые испытуемые, руководствуясь личным мотивом, нередко пишут в карточке: «выбираю всех» , что искажает результаты измерения, так как такой ответ отражает конформизм либо психологическую незрелость члена коллектива. Избежать подобных ситуаций позволяет непараметрическая процедура – опрос с ограничением числа выборов. Респондентам предлагают выбирать фиксированное число из всех членов группы. То есть вводится ограничение, или лимит выборов, которое позволяет стандартизировать внешние условия выборов в группах разной численности. Для этого необходимо определять величину ограничения, одинакового для всех исследуемых групп. Формулу определения такой вероятности предложили в свое время Дж. Морено и Е. Дженнингс: P(A)=d/(N-1) где Р – вероятность случайного события (А) социометрического выбора; N – число членов группы, d – социометрическое ограничение.
Определение числа выборов для разных по численности групп, но с заранее заданной величиной Р(А) в пределах 0, 14 0, 25 можно произвести, пользуясь таблицей 1. Таблица 1 – Величины ограничения социометрических выборов Социометрическое ограничение d Вероятность случайного выбора P(A) 5 -7 1 0, 20 -0, 14 8 -11 2 0, 25 -0, 18 12 -16 3 0, 23 -0, 19 Число членов групп
Несомненными достоинствами этого типа процедуры является то, что: - существенно повышается надёжность социометрических данных, так как заставляет респондентов более строго относиться к своим ответам, и выбирать только тех членов группы, которые соответствуют ролям партнера, друга или лидера; - значительно снижается также вероятность случайных ответов, что позволяет стандартизировать условия выборов в группах различной численности в одной выборке и делает возможным сопоставление данных по различным группам; - облегчается статистическая обработка материала. В самом общем виде социометрический опрос предполагает выбор конкретным членом коллектива другого (других) конкретных членов коллектива в определенных трудовых или жизненных ситуациях.
Поэтому в социометрической карточке предлагаются вопросы, направленные на осуществление этого выбора. В зависимости от целей опроса вопросы могут касаться трудовых, деловых, нравственных, личностных и других аспектов жизни. В социологической литературе есть много вариантов формулировки вопросов для социометрической карточки. Рассмотрим некоторые из них. 1. Учет приоритетности выборов, то есть каждый участник опроса обязан отвечать на поставленные вопросы, выбирая членов группы в зависимости от большей или меньшей склонности по сравнению с другими. Например: а) кого из своих коллег Вы попросили бы в случае необходимости предоставить помощь в выполнении трудного задания (в первую, вторую, третью и т. д. очередь)? б) кого из своих коллег по группе Вы не хотели бы просить в случае необходимости предоставлять Вам помощь в выполнении трудного задания (в первую, вторую, третью и т. д. очередь)?
Такой метод наиболее успешен в малых группах, имеющих тесные и постоянные контакты, так как позволяет дифференцировать выборы. Он также целесообразен при непараметрической процедуре. 2. В группах больших размеров и проведении параметрической процедуры, неприоритетными выборами, можно так как ограничиться устанавливается ограничение (лимит) выборов, что уже способствует вдумчивому подходу к заполнению карточки. Хотя и в этом случае можно установить приоритетность выборов. 3. При формулировке вопросов используются два критерия – коммуникативный, отражающий выбор члена группы, и гностический, ориентированный на выявление мнения этого же члена группы о том, кто из коллег выберет его.
Например: а) с кем из своих коллег Вы поехали бы в продолжительную служебную командировку? б) кто из Ваших коллег взял бы Вас в продолжительную служебную командировку? Как показывает практика, не всегда личный выбор члена группы совпадает с его представлениями об отношении к нему коллег, которых выбрал он. 4. Можно использовать также коммуникативные и гностические критерии, но и ввести вопрос об отрицательном выборе, что позволит расширить предпочтения членов группы. Выбор метода формулировки вопросов зависит от цели опроса и количества членов малой группы. В таблице 2 представлен пример социометрической карточки с учетом приоритетности выборов и использованием трех критериев.
№ пп Тип Критерий Выборы Досуг Таблица 2 - Социометрическая карточка n а) Кого бы Вы хотели выбрать профоргом ? 1 2 3 n а) Кого бы вы хотели пригласить на свой день рождения? 1 2 3 n б) Кого бы Вы не хотели пригласить на свой день рождения? 2 3 в) Кто бы Вас выбрал профоргом? Работа 2 б) Кого бы Вы не хотели выбрать профоргом? 1 1 1 2 3 n в) Кто бы Вас пригласил на свой день рождения? 1 2 3 n
При непараметрической процедуре (т. е. опросе без ограничения выборов) в социометрической карточке после каждого критерия должна быть выделена графа, размеры которой позволили бы давать достаточно полные ответы. При параметрической процедуре (т. е. опросе с ограничением выборов справа) от каждого конкретного вопроса на карточке чертится столько вертикальных граф, сколько выборов предполагается разрешить в данной группе. Любой способ обработки результатов социометрического опроса начинается с построения социоматрицы. В Таблице 3 приведен пример при социометрическом ограничении d = 3. Результаты выборов разносятся по матрице с помощью условных обозначений. Заполнять таблицы результатов целесообразно в отдельности по каждому виду отношений деловым и личным. По вертикали записываются с соответствующими номерами фамилии всех членов группы, которая подвергается социометрическому опросу. По горизонтали – только их номер. На соответствующих пересечениях цифрами +1, +2, +3 обозначают тех, кого выбрал каждый опрашиваемый в первую, вторую, третью очередь, цифрами – 1, – 2, – 3 —
Взаимный положительный или отрицательный выбор обводится в таблице (независимо от очередности выбора). После того, как положительные и отрицательные выборы будут занесены в таблицу, надо подсчитать по вертикали алгебраическую сумму всех полученных каждым членом группы выборов. Затем надо подсчитать сумму баллов для каждого члена группы, учитывая при этом, что выбор в первую очередь равняется +3 баллам ( 3), во вторую — +2 ( 2), в третью — +1( 1). Эта общая алгебраическая сумма баллов для каждого опрашиваемого и определяет статус в группе. Если приоритетность выборов не учитывается, то каждый выбор равен одному баллу.
№ Фамилия 1 2 3 4 5 6 7 8 9 10 +1 +2 +3 -1 1 Вебер 2 Бродель +1 +3 +2 3 Сорокин -1 +1 +2 +3 4 Валлерстайн +2 +1 +3 5 Дюркгейм +2 +1 +3 -2 6 Кант 7 Гегель +1 +3 8 Данилевский +1 +3 +2 9 Чаянов +2 +1 +3 -1 10 Струве +2 +1 +3 -1 Кол-во выборов 5 6 2 5 6 0 2 1 2 3 Кол-во баллов 4 9 4 13 12 0 0 3 2 - 4 Примечание: + положительный выбор; отрицательный выбор.
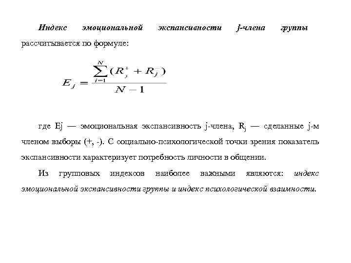
Основное достоинство социоматрицы — возможность представить выборы в числовом виде, что в свою очередь позволяет составить иерархию членов группы по числу полученных и отданных выборов, установить порядок влияний в группе. На основе данных социоматрицы можно строить различные социограммы (концентрическая, локограмма, взвешенная и т. д. ), но для дипломного проекта целесообразно рассчитывать социометрические индексы, которые более наглядно позволяют сравнить, как изменились статус сотрудника и отношения в группе в результате внедрения проектных мероприятий. Различают персональные социометрические индексы, которые характеризуют индивидуальные социально психологические свойства личности в роли члена группы и групповые социометрические индексы, которые дают числовые характеристики целостной социометрической конфигурации выборов в группе. Среди персональных индексов наиболее целесообразно рассчитывать индексы социометрического статуса и эмоциональной экспансивности. Социометрический статус — это свойство личности как элемента социометрической структуры занимать определенную пространственную позицию (локус) в ней, т. е. определенным образом соотноситься с другими элементами.
Персональный индекс социометрического статуса i члена группы определяется по формуле: где Сi — социометрический статус i члена, R+ и R — полученные i м членом выборы, ∑— знак алгебраического суммирования числа полученных выборов i члена, N— число членов группы. Расчет этого индекса позволяет выделить лидера, проранжировать членов группы по степени их значимости в коллективе, а также выявить аутсайдеров в группе.
Индекс эмоциональной экспансивности j члена группы рассчитывается по формуле: где Ej — эмоциональная экспансивность j члена, Rj — сделанные j м членом выборы (+, ). С социально психологической точки зрения показатель экспансивности характеризует потребность личности в общении. Из групповых индексов наиболее важными являются: индекс эмоциональной экспансивности группы и индекс психологической взаимности.
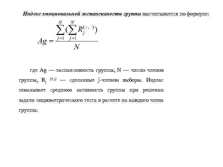
Индекс эмоциональной экспансивности группы высчитывается по формуле: где Ag — экспансивность группы, N — число членов группы, Rj (+, ) — сделанные j членом выборы. Индекс показывает среднюю активность группы при решении задачи социометрического теста в расчете на каждого члена группы.
Индекс психологической взаимности группы ( «сплоченности группы» ) рассчитывается по формуле: где Gg — взаимность в группе по результатам положительных выборов, Аij+ — число положительных взаимных связей в группе, N — число членов группы. Сравнение индексов до и после внедрения проектных мероприятий является наглядным методом оценки социальной эффективности проекта, так как показывает, насколько улучшились социальные и межличностные отношения в группе (коллективе).
ЛЕКЦИЯ 5. Метод экспертных оценок для оценки социально-экономической эффективности УР Эффективным способом оценки социально экономической эффективности проектных мероприятий является метод экспертных оценок. Этот метод целесообразно использовать, когда возникают ситуации, при которых необходимо дать оценку таким сторонам объекта, по которым расчет является громоздким и требует привлечения специалистов, а самооценка может оказаться искаженной или некорректной. Источником подобной информации служат компетентные лица – эксперты, имеющие глубокие знания об объекте исследования. Опрос и выявление суждений компетентных лиц по определенной исследуемой проблеме называется экспертным опросом, а сами суждения экспертной оценкой. Метод экспертной оценки – это получение информации путём проведения экспертного опроса. Суть метода в нашем случае состоит в проведении экспертами оценки возможных результатов (эффектов) проектных мероприятий с качественной или количественной характеристикой и последующей формальной обработкой результатов.
Применение метода экспертной оценки для определения социально- экономической эффективности Управление персоналом Экспертный опрос существенно отличается от массовых опросов в силу того, что к участию в нём приглашаются высококвалифицированные специалисты соответствующей сферы деятельности. Целесообразно включать в состав экспертов 7 10 человек, так как значимость экспертной оценки зависит не от количества экспертов, а от их качественного состава и степени согласованности мнений по исследуемой проблеме. В качестве экспертов для оценки проектных мероприятий, внедряемых в организации, могут выступать: высший руководящий состав (директор, заместители директора, главный инженер, главный бухгалтер, главный экономист); руководители структурных подразделений (начальник производственного отдела, начальник отдела кадров, начальник финансового отдела, начальник отдела маркетинга, и т. д. );
Требуемый набор показателей, которые могут быть улучшены в результате УР, может быть сформирован из представленных ниже списков: 1) Социальные: повышение степени удовлетворенности трудом персонала компании; повышение лояльности персонала к организации; снижение текучести кадров; улучшение условий труда; улучшение организации труда; повышение профессионализма персонала; улучшение качества кадрового потенциала организации; повышение удовлетворенности персонала оплатой труда и / или стимулированием; улучшение культуры и стиля управления персоналом; улучшение организационной культуры предприятия; улучшение социально психологического климата в коллективе; приближение стиля развития компании к идее «самообучающейся организации» ; улучшение дисциплины труда; улучшение выполнения сотрудниками своих функциональных обязанностей; улучшение качества продукции; улучшение качества обслуживания; улучшение имиджа организации на рынке труда; улучшение имиджа организации как социально ответственной бизнес структуры и т. д.
1) Экономические: повышение производительности труда персонала; рост валовой выручки; рост выручки от реализованной продукции (услуг); снижение себестоимости продукции (услуг); снижение управленческих расходов; рост прибыли; повышение рентабельности; снижение расходов на 1 рубль произведенной продукции; повышение уровня жизни персонала; увеличение численности клиентов; увеличение объема производства; снижение количества рекламаций за произведенный брак; снижение затрат времени на производство продукции (услуг); повышение конкурентоспособности предприятия и т. д.
Для примера выберем из списка шесть показателей, каждому из которых присвоим свой персональный номер: 1) повышение удовлетворенности трудом персонала организации; 2) снижение текучести кадров, 3) улучшение социально психологического климата в коллективе; 4) рост прибыли; 5) увеличение численности клиентов; 6) увеличение объема производства. Показателей может быть и больше, как и другим может быть их состав, который зависит от темы дипломного проекта и критериев эффективности проектных мероприятий. Могут использоваться только социальные или только экономические показатели.
Получившийся список показателей раздается каждому из экспертов. Состав экспертов зависит от темы дипломного проекта и организационной структуры предприятия. Например, в качестве экспертов выступили: 1) генеральный директор; 2) заместитель генерального директора по финансам; 3) главный бухгалтер; 4) начальник производственного отдела; 5) начальник отдела кадров; 6) начальник отдела маркетинга; 7) ведущий специалист отдела IT.
Каждый из указанных эффектов может проявиться в различной степени. Поэтому с целью выявления значимости мероприятий для улучшения конкретных показателей экспертам предлагается произвести их ранжирование. Задача экспертов произвести ранжирование показателей, т. е. последовательно каждому из них каждым из экспертов присваивает определенный вес. Чем больше вес, тем более велик эффект от предложенных мероприятий. Примерные результаты ранжирования приведены в таблице 4.
Таблица 4 – Результаты экспертного ранжирования Ранжируе мые показател и NN экспертов 1 2 3 4 5 6 7 1 2 3 1 1 1 2 3 2 1 1 3 2 2 3 1 4 4 5 2 3 3 4 6 6 5 5 5 6 2 4 4 5 6 4 3 3 4 5 5 4 Для нахождения согласованной оценки группы экспертов определяется сумма весов оценок по каждому показателю. Это отображено в таблице 5.
Таблица 5 Расчет сумм весов оценок экспертных оценок NN экспертов Ранжируемые показатели Суммы весов экспертных оценок 1 2 3 4 5 6 7 1 2 3 1 11 2 3 2 1 1 3 2 2 14 3 1 4 4 5 2 3 3 22 4 6 6 5 6 6 41 5 5 5 6 2 4 4 5 31 6 4 3 3 4 5 5 4 28 Далее следует произвести упорядочивание весов (по возрастанию) и связанных с ними номеров показателей. Это можно увидеть в таблице 6.
Таблица 6 Определение согласованного ранжирования. NN экспертов Согласованная оценка экспертов 1 2 3 4 5 6 7 Ранжированные суммы по возрастанию 1 2 3 1 11 2 3 2 1 1 3 2 2 14 3 1 4 4 5 2 3 3 22 6 4 3 3 4 5 5 4 28 5 5 5 6 2 4 4 5 31 4 6 6 5 6 6 41
Результат ранжирования, который представляет согласованную оценку экспертов, будет выглядеть следующим образом (показатели выстроены по степени улучшения показателей): 1) повышение удовлетворенности трудом персонала организации; 2) снижение текучести кадров, 3) улучшение социально психологического климата в коллективе; 4) увеличение объема производства, 5) увеличение численности клиентов, 6) рост прибыли.
Как видно из результатов ранжирования экономические показатели, по мнению экспертов, улучшатся в большей степени, чем социальные. Наивысшую оценку получил показатель «рост прибыли» , а наименьшую – «повышение удовлетворенности трудом персонала организации» . Произведем оценку степени согласованности мнений экспертов. Данная оценка свидетельствует о значимости данных показателей и производится путем вычисления коэффициента конкордации (согласования) по формуле: где, где Х квадрат m – количество экспертов n – количество эффектов. S – сумма квадратов весов оценок.
Полученный коэффициент W оценивается по шкале от 0 до 1. В случае если W >= 0, 5, то согласование мнений экспертов является положительным и согласованное ранжирование может использоваться на практике, т. е. эксперты постановили, что проектные мероприятия необходимы и актуальны для улучшения социальных и экономических показателей деятельности организации. Если W < 0, 5, то согласование мнений экспертов – неудовлетворительное и оно отбрасывается, а стало быть, внедрение мероприятий не является актуальным и значимым. Подсчитаем коэффициент согласования для нашего примера. Величина коэффициента согласования W=0, 7>0, 5 указывает на положительное согласование мнений группы экспертов (рисунок 2).
Рисунок 2 Графическое представление коэффициента конкордации Из рисунка видно, что значение коэффициента конкордации (WW=0, 7) превышает пороговое значение 0, 5, что свидетельствует о допустимости использования согласованной оценки. Полученное согласованное ранжирование устойчивое, что свидетельствует о социально экономической эффективности предлагаемых ур.
лекции мрос-ээу уп.ppt