КАФЕДРА Эи. ФП Анализ финансово



































































































АФХД- СПО передел. (1).ppt
- Количество слайдов: 99
КАФЕДРА Эи. ФП Анализ финансово хозяйственной деятельности коммерция (по отраслям) Усанов Александр Юрьевич К. э. н. , доцент
Литература Экономический анализ: учебник/ Ю. Г. Ионова, И. В. Косорукова, А. Кешокова, Е. В. Панина, А. Ю. Усанов; под общ. Ред. И. В. Косоруковой. – М. : Московская финансово промышленная академия, 2012. – 432 с. (университетская серия )
ТЕМЫ ДИСЦИПЛИНЫ Тема 2. 1. Теоретические и методологические основы анализа финансово хозяйственной деятельности Тема 2. 2. Анализ производства и реализации продукции. Тема. 2. 3. Анализ результатов финансово хозяйственной деятельности 3
Тема 2. 1. Теоретические и методологические основы анализа финансово хозяйственной деятельности Учебные вопросы: 1. Анализ финансово хозяйственной деятельности в системе управления организацией 2. Методология и методика анализа финансово хозяйственной деятельности.
1. Анализ финансово хозяйственной деятельности в системе управления организацией Анализ в переводе с греческого означает расчленение, разложение изучаемого объекта на части, элементы, на внутренне присущие этому объекту составляющие. Экономический анализ — это научный способ познания сущности экономических явлений и процессов, основанный на расчленении их на составные части и изучении их во всем многообразии связей и зависимостей. 1. 1. Теория экономического анализа. 2. 2. Экономический анализ: • Финансовый анализ • Управленческий анализ — это 5
1. Анализ финансово-хозяйственной деятельности в системе управления организацией Возрастающая роль анализа как средства управления производством возрастает в связи с: • необходимостью повышения эффективности производства в связи с ростом стоимости сырья, повышением наукоемкости и капиталоемкости производства; • постепенным переходом крыночным отношениям; • с разгосударствлением экономики, приватизацией предприятий и прочими ме роприятиями экономической реформы.
1. Анализ финансово-хозяйственной деятельности в системе управления организацией Основные задачи анализа хозяйственной деятельности субъекта хозяйствования. 1. Изучение характера действия экономических законов, установление закономерностей и тенденций экономических явлений и процессов в конкретных условиях предприятия. 2. Научное обоснование текущих и перспективных планов. 3. Контроль за выполнением планов и управленческих решений, за экономным использованием ресурсов. 4. Изучение влияния объективных и субъективных, внутренних и внешних факторов на результаты хозяйственной деятельности. 5. Поиск резервов повышения эффективности функционирования предприятия на основе изучения передового опыта и достижений науки и практики. 6. Оценка результатов деятельности предприятия по выполнению планов, достигнутому уровню развития экономики, использованию имеющихся возможностей и диагностика его положения на рынке продуктов и услуг.
1. Анализ финансово-хозяйственной деятельности в системе управления организацией В целом, анализ как наука представляет собой систему специальных знаний, связанных с исследованием тенденций хозяйственного развития, научным обоснованием планов, управленческих решений, контролем за их выполнением, оценкой достигнутых результатов, поиском, измерением и обоснованием величины хозяйственных резервов повышения эффективности производства и разработкой мероприятий по их использованию.
1. Анализ финансово-хозяйственной деятельности в системе управления организацией Предметом той или иной науки принято считать то специфическое, что позволяет отличить ее среди множества других наук. Предметом анализа хозяйственной деятельности являются причинно- следственные связи экономических явлений и процессов. Объектами экономического анализа являются экономические результаты хозяйственной деятельности.
1. Анализ финансово-хозяйственной деятельности в системе управления организацией Принципы экономического анализа 1. Научность. 2. Комплексность. 3. Системность. 4. Объективность. 5. Действенность. 6. Регулярность. 7. Оперативность. 8. Массовость. 9. Государственный подход. 10. Эффективность.
1. Анализ финансово-хозяйственной деятельности в системе управления организацией Тесная роль экономического анализа с другими науками обусловлена следующими обстоятельствами: 1. Экономический анализ использует информационный фонд 2. Экономический анализ использует инструментарий для обработки полученной информации. 3. Экономический анализ является источником информации.
1. Анализ финансово-хозяйственной деятельности в системе управления организацией
1. Анализ финансово-хозяйственной деятельности в системе управления организацией Для определения роли анализа в процессе принятия управленческих решений необходимо рассмотрение хозяйственного механизма управ ления коммерческой организацией. Коммерческая организация может быть представлена как саморегулируемая система, включающая два структурных компонента: ♦ управляющая система — субъекты управления: соб ственники(учредители), генеральный директор, совет директоров, департаменты, подразделения; ♦ управляемая система — хозяйственная деятельность, включающая следующие элементы: техника, техноло гия, организация производства, организация труда, экономика, внешнеэкономические связи, социальные усло вия персонала, природоохранная деятельность.
1. Анализ финансово-хозяйственной деятельности в системе управления организацией
1. Анализ финансово-хозяйственной деятельности в системе управления организацией Таким образом, экономический анализ является промежу точнымзвеном между процессами сбора, обработки инфор мации и принятия управленческих решений; выступает ос новой научного управления хозяйственной деятельностью организации.
1. Анализ финансово-хозяйственной деятельности в системе управления организацией • Экономическая информация — это совокупность сведений, характеризующих экономическую сторону производства и являющихся объектом хранения, передачи и преобразования • Информационное обеспечение экономического анализа включает следующие базы данных: плановые, • прогнозные , • нормативные, • учетные, • отчетные, • внеучетные
1. Анализ финансово-хозяйственной деятельности в системе управления организацией • «. . . Финансовая отчетность — это структурированное представление информации о финансовом положении и финансовых результатах деятельности организации» (МСФО 1).
1. Анализ финансово-хозяйственной деятельности в системе управления организацией • Финансовой информации в бухгалтерской отчетности должна характеризоваться: • 1. уместностью, информация является уместной, когда она влияет на экономические решения пользователей. • 2. надежной, т. е. в ней не должно быть существенных ошибок и искажений • 3. сопоставимостью во времени. • 4. понятностью. • 5. нейтральностью, т. е. должна быть непредвзятой. • 6. полнотой, т. е. содержать все достаточно значимые данные с необходимой степенью их детализации, которые позволят заинтересованному пользователю получить достоверное и полное представление о финансовом положении и финансовых результатах деятельности компании. • 7. своевременностью. • правдивостью, т. е. содержать информацию, адекватно отражающую результаты деятельности компании;
1. Анализ финансово-хозяйственной деятельности в системе управления организацией Годовой бухгалтерской отчетности включаются следующие элементы. • Бухгалтерский баланс • Отчет о финансовых результатах • Отчет об изменении капитала • Отчет о движении денежных средств • Пояснения к финансовой отчетности • Пояснительная записка Итоговая часть аудиторского заключения
1. Анализ финансово-хозяйственной деятельности в системе управления организацией • Принципы организации аналитической работы • 1. четкое распределение обязанностей по проведению анализа между отдельными исполнителями. От того, насколько рационально распределены обязанности, зависит полнота анализа, предупреждается дублирование одной и той же работы различными службами, более эффективно используется служебное время различных специалистов. • 2. обеспечение экономичности и эффективности аналитического процесса, т. е. выполнение наиболее полного и всестороннего исследования при минимуме затрат на его проведение. • 3. регламентация в организации аналитической работы (разработка для каждого исполнителя обязательного минимума таблиц и выходных форм анализа). • 4. Унификация (стандартизация) анализа, которая предполагает создание типовых методик и инструкций, выходных форм и таблиц, стандартных программ, единых критериев оценки, что обеспечивает уменьшение затрат времени на анализ и в итоге способствует повышению его эффективности.
1. Анализ финансово-хозяйственной деятельности в системе управления организацией Организационные этапы аналитической работы: • определение субъектов и объектов АХД, выбор организационных форм их исследования и распределение обязанностей между отдельными службами и подразделениями; • планирование аналитической работы; • информационное и методическое обеспечение АХД; • оформление результатов анализа; • контроль за внедрением в производство предложений, сделанных по результатам анализа.
1. Анализ финансово-хозяйственной деятельности в системе управления организацией Семь основных видов информации: • 1) экономическая информация по технической (конструкторской и технологической) подготовке производства; • 2) нормативная информация; • 3) плановая информация; • 4) оперативный учет; • 5) бухгалтерский учет; • 6) статистический учет; • 7) отчетность.
1. Анализ финансово-хозяйственной деятельности в системе управления организацией Основные формы статистической отчетности характеризуют сведения: • об объемах производства и затратах на производство товаров и услуг в различных отраслях экономики; • о занятости и оплате труда работников в отраслях экономики; • о ценах и тарифах; • о наличии и движении капитала; • о демографической ситуации; • о развитии социальной сферы; • о состоянии окружающей среды.
2. Методология и методика анализа финансово хозяйственной деятельности. • Метод экономического анализа — это диалектический подход, способы и приемы изучения, измерения и обобщения влияния многочисленных факторов на результаты деятельности организации как экономической системы.
2. Методология и методика анализа финансово хозяйственной деятельности. Методика — это совокупность правил, способов и приемов для выполнения исследований или какой либо работы. Она всегда конкретна и включает в себя следующие элементы: • Задачи и цели исследования; • объект исследования; • содержание программы и методы исследования; • вид экономического анализа; • сроки проведения исследования; • отчет об исследовании.
2. Методология и методика анализа финансово хозяйственной деятельности. • Общую методику понимают как систему исследования, которая одинаково используется при изучении разных объектов экономического анализа в различных отраслях национальной экономики. (Например методика анализа ликвидности баланса) • Частные методики конкретизируют общую относительно определенных отраслей экономики, типов производства, объектов исследования, видов анализа.
2. Методология и методика анализа финансово хозяйственной деятельности. • Стандартные приемы анализа бухгалтерской отчетности : • 1. Чтение отчетности и анализ абсолютных показателей. • 2. Горизонтальный (динамический) анализ • 3. Вертикальный (структурный) анализ • 4. Структурно-динамический анализ • 5. Трендовый анализ • 6. Коэффициентный анализ
2. Методология и методика анализа финансово хозяйственной деятельности.
2. Методология и методика анализа финансово хозяйственной деятельности. Показатели экономического анализа: • а) стоимостные и натуральные — в зависимости от положенных в основу измерителей; • б) количественные и качественные — в зависимости от того, какая сторона явлений, операций, процессов измеряется; • в) объемные и удельные — в зависимости от применения отдельно взятых показателей или же их соотношений.
2. Методология и методика анализа финансово хозяйственной деятельности. Под факторным анализом понимается методика комплексного и системного изучения и измерения воздействия факторов на величину результативных показателей. Виды факторного анализа Различают следующие типы факторного анализа: • детерминированный (функциональный) и стохастический (корреляционный); • прямой (дедуктивный) и обратный (индуктивный); • одноступенчатый и многоступенчатый; • статический и динамический; • ретроспективный и перспективный (прогнозный).
2. Методология и методика анализа финансово хозяйственной деятельности. • Основные этапы факторного анализа. • 1. Отбор факторов для анализа исследуемых показателей. • 2. Классификация и систематизация их с целью обеспечения системного подхода. • 3. Моделирование взаимосвязей между результативными и факторными показателями. • 4. Расчет влияния факторов и оценка роли каждого из них в изменении величины результативного показателя. • 5. Работа с факторной моделью (ее практическое использование для управления экономическими процессами).
2. Методология и методика анализа финансово хозяйственной деятельности. • Моделирование — это один из важнейших методов научного познания, с помощью которого создается модель (условный об раз) объекта исследования. • Модель – условный образ объекта управления (исследования), она конструируется субъектом управления (исследования) так, чтобы отобразить характеристики объекта свойства, взаимосвязи, структурные и функциональные параметры и т. п. , существенные цели для управления (исследования)
2. Методология и методика анализа финансово хозяйственной деятельности. Процесс моделирования можно условно подразделить на три этапа: • 1) анализ теоретических закономерностей, свойственных изучаемому явлению или процессу, и эмпирических данных о его структуре и особенностях; на основе такого анализа формируются модели. • 2) выбор методов решения задач • 3) анализ полученных результатов – всесторонний анализ результата, полученного при изучении экономического явления или процесса.
2. Методология и методика анализа финансово хозяйственной деятельности. Требования предъявляемые к ДФ моделей • факторы, включаемые в модель, должны реально существовать, а не быть надуманными абстрактными величинами или явлениями; • факторы, входящие в модель, должны находиться в причинно следственной связи с изучаемым показателем. • все показатели факторной модели должны быть количественно измеримыми, т. е. иметь единицу измерения и необходимую информационную базу; • факторная модель должна обеспечивать возможность измерения влияния отдельных
2. Методология и методика анализа финансово хозяйственной деятельности. • 1. Аддитивные модели: Y = ∑ xi =х1+х2+. . . + хп Они используются в тех случаях, когда результативный показатель представляет собой алгебраическую сумму нескольких факторных показателей. • 2. Мультипликативные модели: • Y =Пxi = x 1*x 2*x 3…. . xn Этот тип моделей применяется в том случае, когда результативный показатель представляет собой произведение нескольких факторных показателей. • 3. Кратные модели: • Y=X 1/X 2 • 4. Смешанные (комбинированные) модели — сочетание в различных комбинациях предыдущих моделей: • • Y =( a+b)/c, Y = a/(d+c), Y = a*b/c, Y = (a + b)c и т. д. •
2. Методология и методика анализа финансово хозяйственной деятельности. • Основные приемы моделирования
2. Методология и методика анализа финансово хозяйственной деятельности.
2. Методология и методика анализа финансово хозяйственной деятельности.
2. Методология и методика анализа финансово хозяйственной деятельности.
2. Методология и методика анализа финансово хозяйственной деятельности. • В детерминированном анализе используются следующие способы: • цепной подстановки, • индексный, • абсолютных разниц, • относительных разниц, • пропорционального деления, • интегральный, • логарифмический.
2. Методология и методика анализа финансово хозяйственной деятельности. Метод цепных подстановок у0 = a 0*b 0*c 0*d 0, у1 = a 1*b 1*c 1*d 1, где у0 величина результирующего показателя базисного периода, у1 – величина результирующего показателя фактического отчетного периода, a 0, b 0, c 0, d 0, факторы влияющие на результативный показатель. Последовательные подстановки имеют следующие зависимости: Уусл 1 = a 1*b 0*c 0*d 0, Уусл 2 = a 1*b 1*c 0*d 0, Уусл 3 = a 1*b 1*c 1*d 0, Расчет влияния каждого фактора на результирующий показатель вычисляется следующим образом: Δуа = Уусл 1 – У 0, Δуb = Уусл 2 – Уусл 1, Δуc = Уусл 3 – Уусл 2, Δуd = У 1 – Уусл 3, Баланс отклонений имеет вид: Δу= Δуа + Δуb + Δуc + Δуd.
2. Методология и методика анализа финансово хозяйственной деятельности. Способ абсолютных разниц у0 = a 0*b 0*c 0*d 0, у1 = a 1*b 1*c 1*d 1, где у0 величина результирующего показателя базисного периода, у1 – величина результирующего показателя фактического отчетного периода, a 0, b 0, c 0, d 0, факторы влияющие на результативный показатель. Расчеты влияния исследуемых факторов представляют следующую зависимость: ΔУa = Δa 1*b 0*c 0*d 0, ΔУb = a 1*Δb*c 0*d 0, ΔУc = a 1*b 1*Δc*d 0, ΔУd = a 1*b 1*c 1*Δd. Баланс отклонений имеет вид: Δу= у1 уо = Δуа + Δуb + Δуc + Δуd.
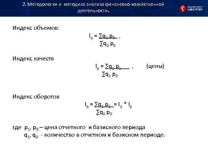
2. Методология и методика анализа финансово хозяйственной деятельности. Индексный метод. Индексы – относительные показатели, характеризующие изменение сложного явления с функциональными связями, составные части которого непосредственно несоизмеримы. Принято при исчислении объемных индексов в качестве веса использовать цены (ро), а при исчислении индексов качественных показателей объемы (q 1).
2. Методология и методика анализа финансово хозяйственной деятельности. Индекс объемов: Iq = ∑q 1 p 0 , ∑q 0 p 0 Индекс качеств Iр = ∑q 1 p 1 , (цены) ∑q 1 p 0 Индекс оборотов Iо = ∑q 1 p 1 = Iq * Iр ∑q 0 p 0 где р1, р0 – цена отчетного и базисного периода q 1, q 0 количество в отчетном и базисном периоде.
2. Методология и методика анализа финансово хозяйственной деятельности.
2. Методология и методика анализа финансово хозяйственной деятельности. Тема 2. Анализ ресурсного потенциала организации и производства и реализации продукции. Учебные вопросы: 1. Анализ производства и реализации продукции. 2. Анализ состояния и использования основных средств 3. Анализ состояния и использования трудовых ресурсов
1. Анализ производства и реализации продукции Анализ производства и реализации продукции 48
1. Анализ производства и реализации продукции Основные задачи анализ производства и реализации продукции • оценка степени выполнения плана и динамики производства и реализации продукции; • определение влияния факторов на изменение величины этих показателей; • выявление внутрихозяйственных резервов увеличения выпуска и реализации продукции; • разработка рекомендаций по освоению выявленных резервов 49
1. Анализ производства и реализации продукции Объектами анализа объемов производства и реализации продукции являются: • показатели объемов производства и реализации; • ассортимент и структура продукции (работ, услуг); • качество и конкурентоспособность продукции; • ритмичность производства и реализации;
1. Анализ производства и реализации продукции • Целью анализа является поиск путей увеличения объемов реализации продукции, расширение рынка сбыта для максимальной загрузки производственных мощностей и увеличения экономических показателей деятельности предприятия.
1. Анализ производства и реализации продукции Основными задачами анализа объемов производства и реализации являются: • оценка рыночной позиции предприятия; • оценка выполнения производственной программы и плана продаж выпущенной продукции (работ, услуг); • оценка динамики выпуска и продаж продукции (работ, услуг); • оценка качества и конкурентоспособности продукции (работ, услуг) и их влияние на стоимостные показатели; • установление причин снижения объемов производства и неритмичной работы предприятия; • оценка резервов повышения объемов производства и реализации продукции (работ, услуг)
1. Анализ производства и реализации продукции •
1. Анализ производства и реализации продукции • Валовая продукция – вся произведенная продукция (выполненные работы, услуги), включая незавершенное производство. В настоящее время наиболее употребляемым является термин произведенная продукция (ВП). • Товарная продукция – это вся произведенная продукция (выполненные работы, услуги) без учета незавершенного производства и внутрихозяйственного оборота. Товарная продукция отличается от валовой тем, что в нее не включают остатки незавершенного производства и внутрихозяйственный оборот и выражается в действующих отпускных ценах (без налога на добавленную стоимость).
1. Анализ производства и реализации продукции • Реализованная продукция (РПр) – это продукция, на которую перешло право собственности. Другими словами реализованная продукция –стоимость реализованной продукции отгруженной и оплаченной Учет реализованной продукции осуществляется либо в момент отгрузки продукции либо в момент ее оплаты покупателями.
1. Анализ производства и реализации продукции
1. Анализ производства и реализации продукции
1. Анализ производства и реализации продукции
1. Анализ производства и реализации продукции
1. Анализ производства и реализации продукции
1. Анализ производства и реализации продукции Простой ассортимент – набор товаров, представленный небольшим количеством групп, видов и наименований. Характерен для магазинов повседневного спроса. Сложный ассортимент объединяет значительное число видов, разновидностей, которые удовлетворяют однотипные разнообразные потребности (ткани, обувь, швейные изделия). Групповой ассортимент – перечень товаров, удовлетворяющих однородные потребности (товары для детей, товары комплекса «одежда» ).
1. Анализ производства и реализации продукции • Цель анализа ассортиментного портфеля – выработка рекомендаций по изменению ассортимента и структуры выпускаемой продукции для повышения прибыльности компании.
1. Анализ производства и реализации продукции
1. Анализ производства и реализации продукции
1. Анализ производства и реализации продукции
1. Анализ производства и реализации продукции
1. Анализ производства и реализации продукции
1. Анализ производства и реализации продукции
1. Анализ производства и реализации продукции
1. Анализ производства и реализации продукции Анализ качества и конкурентоспособности Под конкурентоспособностью понимается характеристика продукции, отражающая ее отличие от аналогичной продукции конкурента как по степени соответствия конкретной общественной потребности, так и по затратам на ее удовлетворение.
1. Анализ производства и реализации продукции Параметры товара для удовлетворения потребностей покупателей • техническим (свойства товара, область его применения и назначения); • • эстетическим (внешний вид товара); • • эргономическим (соответствие товара свойствам человеческого организма); • • нормативным (соответствие товара действующим нормам и стан дартам); • • экономическим (уровень цен на товар, сервисное его обслуживание, размер средств, имеющихся у потребителя для удовлетворения данной потребности).
1. Анализ производства и реализации продукции
2. Анализ состояния и использования основных средств Задачи анализа Основных производственных фондов: - определить обеспеченность предприятия и его структурных подразделений основными средствами и уровень их использования по обобщающим и частным показателям; установить причины изменения их уровня; определить эффективность использования основных средств в целом и по группам; рассчитать влияние использования основных средств на объем производства продукции и другие показатели; изучить степень использования производственной мощности предприятия и оборудования; выявить резервы повышения интенсивности и эффективности использования основ ных средств.
2. Анализ состояния и использования основных средств Анализ основных производственных фондов предприятия
2. Анализ состояния и использования основных средств • Цель анализа основных средств – выявить факторы, влияющие на эффективность использования основных средств и производственных мощностей предприятия, для обеспечения снижение издержек производства и роста производительности труда на предприятии. •
2. Анализ состояния и использования основных средств • а) объект предназначен для использования в производстве продукции, при выполнении работ или оказании услуг, для управленческих нужд организации либо для предоставления организацией за плату во временное владение и пользование или во временное пользование; • б) объект предназначен для использования в течение длительного времени, т. е. срока продолжительностью свыше 12 месяцев или обычного операционного цикла, если он превышает 12 месяцев; • в) организация не предполагает последующую перепродажу данного объекта; • г) объект способен приносить организации экономические выгоды (доход) в будущем.
2. Анализ состояния и использования основных средств • Объектами анализа являются активы предприятия, попадающие под определение «основные средства» , а именно: • здания, • сооружения, • рабочие и силовые машины и оборудование, • измерительные и регулирующие приборы и устройства, • вычислительная техника, • транспортные средства, • инструмент, производственный и хозяйственный инвентарь и принадлежности, рабочий, • продуктивный и племенной скот, • многолетние насаждения, • внутрихозяйственные дороги • и прочие соответствующие объекты.
2. Анализ состояния и использования основных средств Анализ обеспеченности предприятия ОФ и эффективность их использования Полная первоначальная стоимость (Fnn) Первоначальная стоимость за вычетом износа (Fп. о. ) (остаточная стоимость) выражает стоимость основных средств, еще не перенесенную на произведенную продукцию. Полная восстановительная стоимость (Fв. п. ) это стоимость воспроизводства основных фондов в новых производственных условиях (данного года). Ликвидационной стоимостью называют остаточную стоимость основных средств, выбывающих в результате износа.
2. Анализ состояния и использования основных средств В зависимости от назначения основные фонды делятся на 2 группы: I. Основные производственные фонды. II. Основные непроизводственные фонды. В зависимости от влияния на конечные результаты производства ОПФ подразделяются на активную и пассивную часть.
2. Анализ состояния и использования основных средств
2. Анализ состояния и использования основных средств
2. Анализ состояния и использования основных средств
2. Анализ состояния и использования основных средств
2. Анализ состояния и использования основных средств
2. Анализ состояния и использования основных средств Значение коэффициента замены менее 1 говорит о превышении доли поступивших основных средств над долей выбывших в результате износа, значение коэффициента выше 1 является тревожным сигналом, так как указывает на отставание темпов поступления нового оборудования взамен изношенного выбывшего оборудования.
2. Анализ состояния и использования основных средств
2. Анализ состояния и использования основных средств Обобщающие показатели обеспеченности ОФ • Уровень технической вооруженности труда определяется отношением стоимости производственного оборудования к среднесписочному числу рабочих в наибольшую смену.
2. Анализ состояния и использования основных средств Анализ эффективности использования ОПФ Основные показатели эффективности использования ОПФ: Фондоотдача определяется как годовой выпуск (объем) продукции, деленный на средней годовой стоимость основных средств, с помощью которых произведена это продукция (эк. словарь) Фондоемкость обратный показатель по отношению к фондоотдаче. Он выражает отношение среднегодовой стоимости основных производственных фондов к стоимости валовой продукции, валового дохода или чистого дохода. Фондорентабельность это отношение годовой суммы прибыли, полученной от реализации продукции к среднегодовой стоимости основных производственных фондов. Показатели отдачи характеризуют выход готовой продукции на 1 руб. ресурсов. Показатели емкости характеризуют затраты или запасы ресурсов на 1 руб. выпуска продукции.
2. Анализ состояния и использования основных средств
2. Анализ состояния и использования основных средств
2. Анализ состояния и использования основных средств Эффективность использования основных производственных фондов можно существенно повысить за счет следующих факторов: 1)обеспечения оптимальной структуры основных производственных фондов. 2)достижения оптимальных пропорций между силовыми и рабочими машинами. 3)достижения пропорций между основными и материальными оборотными средствами. 4)за счет обновления основных средств путем приобретения, строительства новых, реконструкции и ремонта старых объектов. 5)рациональной организации труда, повышения материальной и моральной заинтересованности работников в повышении фондоотдачи.
2. Анализ состояния и использования основных средств
2. Анализ состояния и использования основных средств
2. Анализ состояния и использования основных средств Коэффициент сменности характеризует количество смен, отработанных каждой единицей оборудования за определенный период времени, он рассчитывается отношением числа отработанных станко смен (машино смен) к числу возможных станко дней (машино дней) работы, т. е. к произведению числа единиц установленного оборудования и числа рабочих дней периода
2. Анализ состояния и использования основных средств
2. Анализ состояния и использования основных средств
2. Анализ состояния и использования основных средств
2. Анализ состояния и использования основных средств
2. Анализ состояния и использования основных средств
2. Анализ состояния и использования трудовых ресурсов Анализ состояния и использования трудовых ресурсов

