К РЕШЕНИЮ ЗАДАЧ РАСЧЕТА НАДЕЖНОСТИ КОНСТРУК- ЦИЙ С

Скачать презентацию К РЕШЕНИЮ ЗАДАЧ РАСЧЕТА НАДЕЖНОСТИ КОНСТРУК- ЦИЙ С Скачать презентацию К РЕШЕНИЮ ЗАДАЧ РАСЧЕТА НАДЕЖНОСТИ КОНСТРУК- ЦИЙ С

6-nyyu_dichy.pptx

  • Количество слайдов: 13

>К РЕШЕНИЮ ЗАДАЧ РАСЧЕТА НАДЕЖНОСТИ КОНСТРУК- ЦИЙ С МНОГОПАРАМЕТРИЧЕСКИМ РЕГУЛИРОВАНИЕМ СИЛОВЫХ ФАКТОРОВ Выполнили: Студент К РЕШЕНИЮ ЗАДАЧ РАСЧЕТА НАДЕЖНОСТИ КОНСТРУК- ЦИЙ С МНОГОПАРАМЕТРИЧЕСКИМ РЕГУЛИРОВАНИЕМ СИЛОВЫХ ФАКТОРОВ Выполнили: Студент 420а гр. А.А. Шестаков. Студент 420 гр. А.А. Жбанов. Научный руководитель Канд. Техн. наук, проф. В.Г. Себешев.

>Предмет исследования Оптимизация надежности конструкции, с учетом нелинейного регулирования. Объект исследования Статически определимая многопролетная Предмет исследования Оптимизация надежности конструкции, с учетом нелинейного регулирования. Объект исследования Статически определимая многопролетная балка.

>Цели и задачи Построение методики и определение расчетных формул для вероятностного расчета, с учетом Цели и задачи Построение методики и определение расчетных формул для вероятностного расчета, с учетом регулирования силовых факторов. Определение характеристик надежности конструкции. Построение графиков характеристик надежности Анализ полученных зависимостей, и их использование для задач проектирования балочных конструкций с учетом надежности.

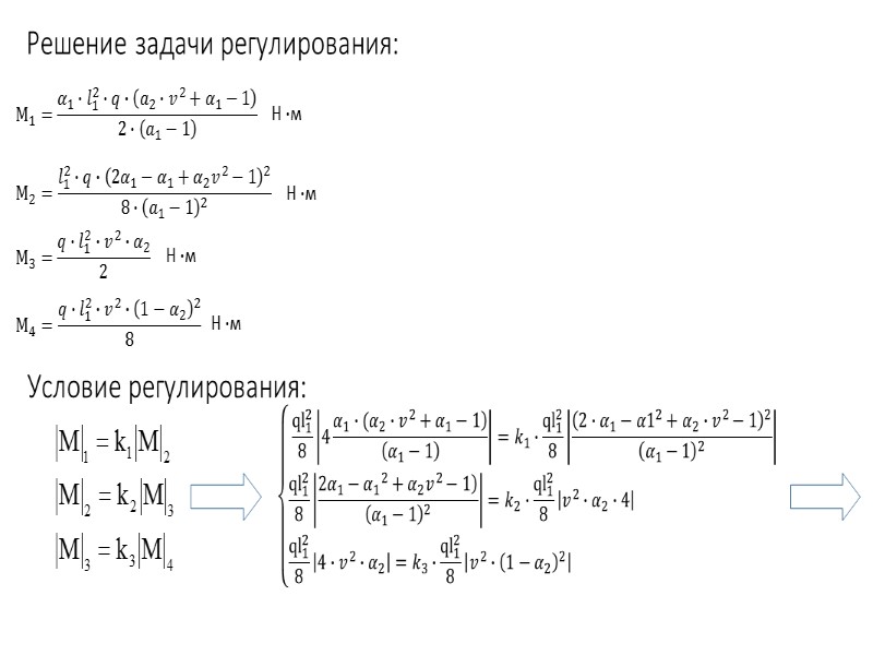
>Постановка задачи надежности Методы расчета  Алгоритм расчета надежности систем с регулируемыми параметрами. Постановка Постановка задачи надежности Методы расчета Алгоритм расчета надежности систем с регулируемыми параметрами. Постановка задачи регулирования Решение нелинейной задачи регулирования Определение параметров НДС, входящих в условие безотказности. Формирование системы критериев работоспособности (безотказности). Задание критериев регулирования, выбор регулируемых параметров, методов регулирования и регуляторов. Выражение усилий, напряжений, через параметры воздействий, регуляторы и характеристики системы Построение графиков зависимости вероятности отказа, от коэффициентов регулирования.

>Алгоритм решения нелинейной задачи регулирования Нахождение уравнений зависимости между регуляторами, регулируемыми параметров, параметрами заданной Алгоритм решения нелинейной задачи регулирования Нахождение уравнений зависимости между регуляторами, регулируемыми параметров, параметрами заданной системы и характеристиками воздействий. Ввод параметров регулирования. Определение значений регуляторов решением нелинейных уравнений. Получение нелинейных уравнений регулирования, выраженных через регуляторы

>Расчет модельной задачи Нелинейные Регуляторы: Расчет модельной задачи Нелинейные Регуляторы:

>

>

>

>

>