ПРомыс1.ppt
- Количество слайдов: 40
«Кәсіпшілік геофизика» пәні. Оқытушы: Байгазиева Гульзат Тұрғамбекқызы Геофизика кафедрасы, 518 ауд. БОҒ 1
Негізгі әдебиеттер: • • «Кәсіпшілік геофизика» Алматы: ҚазҰТУ, 2008, оқу әдістемелік құрал Нурмагамбетов А. Геофизикалық барлау әдістерінің негіздері. Алматы, 2003 Добрынин В. М. , Вендельштейн Б. Ю. , Резванов Р. А. , Африкян А. Н. Промысловая геофизика. М. : Нефть и газ, 2004. Горбачев Ю. Геофизические исследования скважин. М. : Недра, 1990
Кіріспе ҰҢҒЫМАНЫ ГЕОФИЗИКАЛЫҚ ӘДІСТЕРМЕН ЗЕРТТЕУДІҢ НЕГІЗГІ БАҒЫТТАРЫ: 1. ұңғыманың геологиялық қимасын зерттеу 2. ұңғыманың техникалық жағдайын бақылау 3. мұнай және газ кен орындарының игерілуін бақылау 4. ұңғымаларда ату жару және басқада жұмыстарын жүргізу Осылайша ҰГЗ дің негізгі нәтижелері МӘЛІМЕТ болып табылады. Мәліметке қойылатын талаптар: • ұңғыма айналасындағы кеңістіктегі қабат параметрлері мен жатын геометриясын бейнелеу үшін – ол нақты болу қажет; • мәлімет бұрғылау процессі кезінде қиманы бағалау үшін шешім қабылдауға керек – ол уақытында орындалу қажет; • мәлімет бір уақытта барлық қажетті параметрлер жайлы мәліметтер алу үшін керек – ол бірінің орынын толтыру үшін кешенді болу қажет.
Ұңғымалық зонд түрлері
Ұңғымаларда геофизикалық әдістермен зерттеулер жүргізу барысы
Мұнай мен газ ұңғыма қималарын нақтылауға қолдалынатын бұл зерттеулерді – кәсіпшілік геофизика депте атайды. Бұнымен қоса тәжірибеде «каротаж» термині қолдалынады (Carottage француз тілінен carotte сәбіз немесе бұрғылау тасбағаны деген мағынаны білдіреді). Геофизикалық әдістер тау жыныстарының физикалық қасиеттеріне байланысты электрлік , радиоактивтілік, акустикалық, магниттік, механикалық, геохимиялық, термиялық және т. б. болып бөлінеді. Кез келген геофизикалық әдістің негізі ұңғыма қиып өткен тау жыныстарының бір немесе бірнеше физикалық қасиеттерін сипаттайтын, ұңғыма оқпаны бойымен түсірілетін арнайы датчиктер көмегімен өлшеуден тұрады.
Электрлік әдістер КК – Көрінерлік кедергі әдісі (кедергі каротаж) БЭЗ (БКЗ) – Бүйірлік электрлік зондылау әдісі (бүйірлік каротажды зондылау әдісі ) МЗ – Микрозонд әдісі (микрозондылау) БК Бүйірлік каротаж немесе экрандалған зонд әдісі ИК – Индукциялық каротаж ӨП – Өзіндік потенциалдар әдісі 9
Радиоактивті әдістер ГК (ГМ) –гамма каротаж ГГК –гамма каротаж: ГГК П – тығыздықты гамма каротаж ГГК С – селективті гамма каротаж ННК –нейтронды каротаж: ННК Т жылу нейтрондары бойынша нейтронды каротаж ННК НТ – жылу асты нейтрондары бойынша нейтронды каротаж НГК – нейтронды гамма каротаж 10
Акустикалық әдіс АК (АМ) – акустикалық каротаж – жарықшақты коллекторлардың кеуектілігін анықтау 11
Магниттік әдіс ЯМК (ЯММ) – ядролық магниттік каротаж (әдіс) – тікелей тиімді кеуектілік коэффициентті анықтау 12
Геохимиялық әдіс 1. Ұңғымалық газометрия 2. Люминесцентті шламды талдау 13
Механикалық әдіс 1. Кавернометрия 2. Профилеметрия 3. Инклинометрия 14
ҰҢҒЫМАНЫ ГЕОФИЗИКАЛЫҚ ӘДІСТЕРМЕН ЗЕРТТЕУДІҢ НЕГІЗГІ БАҒЫТТАРЫ: 1. ҰҢҒЫМАНЫҢ ГЕОЛОГИЯЛЫҚ ҚИМАСЫН ЗЕРТТЕУ 2. ҰҢҒЫМАНЫҢ ТЕХНИКАЛЫҚ ЖАҒДАЙЫН БАҚЫЛАУ 3. МҰНАЙ ЖӘНЕ ГАЗ КЕН ОРЫНДАРЫНЫҢ ИГЕРІЛУІН БАҚЫЛАУ 4. ҰҢҒЫМАЛАРДА АТУ ЖАРУ ЖӘНЕ БАСҚАДА ЖҰМЫСТАРЫН ЖҮРГІЗУ 15
1. ҰҢҒЫМАНЫҢ ГЕОЛОГИЯЛЫҚ ҚИМАСЫН ЗЕРТТЕУ 1. Қималарды геофизикалық бөлу және геофизика лық реперлерді анықтау 2. Ұңғыма қимасын құраушы жыныстарды анықтау (литология) 3. Коллекторларды бөлу және олардың қасиеттерін анықтау (кеуектілік, өткізгіштік, саздылық және т. б) 4. Сандық мұнай газ қанықтылықты бағалау 5. ГМЖ, СМЖ, ГСЖ орынын анықтау 16
2. ҰҢҒЫМАНЫҢ ТЕХНИКАЛЫҚ ЖАҒДАЙЫН БАҚЫЛАУ 1. Инклинометрия – ұңғыма оқпанының қисаюын анықтау 2. Кавернометрия – ұңғыма диаметрін анықтау 3. Профилеметрия – 4. Цементометрия – ұңғыманың цементтелу сапасын анықтау 5. Термометрия – цементтің көтерілу биіктігін және т. б. мәселелерді анықтау 17
3. МҰНАЙ ЖӘНЕ ГАЗ КЕН ОРЫНДАРЫНЫҢ ИГЕРІЛУІН БАҚЫЛАУ 1. 2. 3. 4. Дебитометрия Расходометрия Притокометрия Термометрия 18
4. ҰҢҒЫМАЛАРДА АТУ ЖАРУ ЖӘНЕ БАСҚАДА ЖҰМЫСТАРЫН ЖҮРГІЗУ 1. Шегенделген құбырларды перфорациялау 2. Бұрғыланған ұңғыма қабырғаларын құраушы жыныстардан үлгі алу 3. Қабат флюидтерінен үлгі алу 4. Торпедалау 19
2 Дәріс
Таужыныстардың коллекторлық қасиеттерi және мұнай-газ қанықтылығы Тығыздық ( ) зат массасының көлемiне қатынасын сипаттайтын өте маңызды физикалық қасиеттердiң бiрi. Дененiң орташа тығыздығы (г/см 3): s= m/V (1) Қабат суының тығыздығы – 1, 0÷ 1, 24 г/см 3 Мұнай тығыздығы – 0, 5÷ 0, 95 г/см 3 Газ тығыздығы – 0, 3 г/см 3 Өтiмдiлiк (проницаемость). Таужыныстың өтiмдiлiгi деп қысым мөлшерiндегi айырмашылықтар салдарынан таужыныстың өз бойынан сұйық және газ түйiршiктерiн өткiзу қабiлетiн айтады. Өтiмдiлiк физикалық (абсолюттiк), тарамдық (тиiмдi) және салыстырмалы болып бөлiнедi. Кеуектiлiк (пористость). Таужыныстардың кеуектiлiгi деп олардың абсолюттi құрғақ кезiндегi қатты тарамын (фазасын) құрайтын бөлшектер арасындағы қуыстар жүйесiн айтады. Кеуектiлiк таужыныс құрамында қуыстардағы сұйық пен газдың мөлшерiн анықтайтын және таужыныстардың коллекторлық қаситеттерiн сипаттайтын ең басты параметр. Таужыныстардың iшкi қуыстар жүйесi шығу тегiне, пiшiнiне, 21 мөлшерiне байланысты әр түрлi болады.
Жалпы кеуектiлiк коэффициентi таужыныс үлгiсiнiң құрамындағы қуыстардың жалпы көлемiнiң Vпор үлгiнiң жалпы көлемiне Vобр қатынасына тең (өлшем бiрлiгi %). k. П = Vпор. общ/Vобр (2) Ашық кеуектілік коэффициенті k. П. о= Vпор. о/Vобр (3) мұнда Vпор. о – таужыныс үлгісіндегі ашық қуыстар көлемі. Жабық кеуектілік коэффициенті k. П. з= Vпор. з/Vобр (4) мұнда Vпор. з – таужыныс үлгісіндегі жабық қуыстар көлемі.
Таужыныстардың су қанықтылығы және мұнай-газ қанықтылығы. Таужыныстардың ылғалдығы оның құрамындағы судың мөлшерiне байланысты, ал таужыныстардың суды өз бойында ұстап тұру қабiлеттiлiгi ылғал сыйымдылық деп аталады. Таужыныстардың су қанықтылығы. Таужыныстар бойындағы судың жағдайы, оның құрамындағы қатты бөлшектермен әрекеттесуiне байланысты әр түрлi жағдайда болуы мүмкiн: байланысты су және еркін су. Мұнай қанықтылық. Коллекторлық таужыныстардың қуыстарында сумен қатар мұнай мен газ да болуы ықтимал. Олардың (су, мұнай, газ) бiрiмен сандық ара қатынасы және таралу ерекшелiктерi таужыныстың сутартқыштық (гидрофильность) және сутепкiштiк (гидрофобность) қасиеттерiне байланысты болады. Әдетте, шөгiндi таужыныстар сутартқыш минералдардан тұрады, сондықтан да табиғатта мұнай мен газ көбiнесе сутартқыш коллекторларда кездеседi.
1 т. жынысының қаңқасы; 2 кеуектілік кеңістігі. а), б), в) – түйіршікті кеуектілік (алғашқы, гидрофильді ) г), д), е) – жарықшақты, каверналы кеуектілік (екіншілік, гидрофобты) а) – минималды МЭК (флюидтің МЭК мен Кп бірдей кезінде), е) – максималды МЭК
Таужыныстардың қуыстарында шоғырланған мұнай мен газ кен орындарын пайдалану барысында, мұнай және газ толық емес жарым жартылай алынады. Сондықтан, практикада, алынатын және қалдық мұнай қанықтылық (газ қанықтылық) коэффиценттерi деп бөледi: kн= kн. извл+ kн. ост
ҰГЗ ның ЗЕРТТЕУ ОБЪЕКТІСІ (а) шегенделмеген және (б) шегенделген ұңғымалардағы тау жыныстары қималарының сұлбасы 26
Ұңғымадан алынған геофизикалық параметрлердің тіркелу диаграммалары 27
Таужыныстардың электрлiк, магниттiк, радиобелсенділік, акустикалық және т. б. қасиеттерi 28
Ұңғыманы геофизикалық әдiстермен зерттеу таужыныстардың электрлiк, магниттiк, акустикалық, радиобелсенділік және т. б. қаситеттерiне негiзделген: 1) меншiктi электр кедергi ; 2) диэлектрлiк (абсолюттiк) өтiмдiлiк ; 3) табиғи электрхимиялық қарқындылық; 4) таужыныстардың поляризацияланауы; 5) таужыныстардың магниттiк қасиеттерi; 6) радиобелсенділік; 7) таужыныстардың серпiмдiлiк қасиеттерi және т. б. 1. Меншiктi электрлік кедергi. Таужыныстың электрлік сипаттамалары арасында ең толық зерттелген меншікті электр өткізгіштігі, немесе оған кері шама – меншікті электр кедергісі болып табылады. Электр өткізгіштік процесі зарядталған бөлшектердің (иондар, электрондар) сыртқы электр өрісі әсерінен бағытталған қозғалысымен байланысты. Ал, таужыныстың өз бойынан электр тоғын өткiзу қабiлетi меншiктi электр кедергiсiмен сипатталады. мұнда R– таужыныс үлгiсiнiң толық электр кедергiсi (ом); S, L – үлгiнiң көлденең қимасының ауданы (м 2) мен ұзындығы (м).
Сонымен, таужыныстың меншiктi электр кедергісi дегенiмiз көлемi 1 м 3, табанының ауданы 1 м 2 және биiктiгi 1 м таужыныстың куб тәрiздi үлгiсiнiң куб жазықтығына перпендикуляр бағытта өлшенетiн толық электр кедергiсiне тең шама. Меншiктi электр кедергiнің өлшем бірлігі Ом м (СИ жүйесі бойынша). Таужыныстың меншiктi электр кедергiсi, оның қуыстарын толтыратын қатты, сұйық және газ тарамдарының меншiктi электр кедергiсiне және көлемдерiнiң бiрiмен қатынасына, олардың таужыныс құрамында таралуларына және температурасына байланысты. Таужыныстың қатты құрамын құрайтын минералдардың электр өткiзгiштiгі үш түрге бөлiнедi: өткiзгiш, жартылай өткiзгiш және диэлектрик. Өткiзгiштер қатарына саф (сомтумалық) тобын құрайтын алтын, күмiс, платина, мыс және т. б. минералдар кiредi. Таужыныстардың негiзгi қаңқасын құрайтын минералдар жартылай өткiзгiш және диэлектрик болады, олар электрондық және иондық электр өткiзгiштердiң қаситеттерiмен анықталады. Жартылай өткiзгiш минералдарда (сульфидтер мен олардың баламалары, кейбiр тотықтар) электрондық электр өткiзгiштiк басым болады. Диэлектрик минералдарда, керiсiнше, иондық электр өткiзгiштiк электрондыққа қарағанда әлдеқайда жоғары.
2. Табиғи электрхимиялық белсенділік. Таужыныстың әр түрлi физикалық химиялық факторлар әсерiнен поляризацияланау қабiлетiн табиғи электрхимиялық белсенділік деп атайды. Поляризацияланауды тудыратын физикалық химиялық процестердiң жаратылыс тегiне байланысты электрхимиялық белсенділік бiрнеше түрге бөлiнедi: 1) Диффузиялық-адсорбциялық электр қозғаушы күш (ЭҚК) таужыныс құрамындағы қатты минералды бөлшектердің электролит ерітіндісінен бөлетін айырылым беткейінде қос электрлік қабаттың пайда болуынан туындайды. Петрофизикада таужыныстың ерітіндіден диффузия кезінде иондарды жұтып алу (адсорбировать) қабілеттілігін сипаттау үшін, диффузиялық адсорбциялық белсенділік АДА деп аталатын параметр пайдаланады. АДА= к. ДА-к. Д= (5) мұнда к. Д диффузиялық ЭҚК тің коэффициенті; к. ДА - диффузиялық адсорбциялық ЭҚК тің коэффициенті; 1 және 2 - таужыныстың және ерітіндінің меншікті электр кедергілері. Диффузиялық адсорбциялық белсенділік (АДА) таужыныс құрамындағы саздың немесе басқа бiр цементтеушi материалдың заттық құрамына байланысты. Бұл параметрдiң сандық мәнi 25 70 м. В аралығында жатыр. Таза құм, құмтас, құмайттас (алевролит), доломит үшiн АДА мәнi ең төмен болып саналады.
2) Тотығу-тотықсыздану белсенділік потенциалдары электрондық өткізгіштігімен сипатталатын денелер арасында және жуынды сұйығы мен қабаттық су арсында жүретін химиялық реакция нәтижесінде пайда болады. Олар негiзiнен төмендегi таужыныстарда байқалады: 1) сульфидтi рудаларда (жоғары қарқындылықты); 2) металдар тотықтары бар таужыныстарында; 3) қазба көмiрде. 3) Сүзілу (сүзгiлену) – таужыныс қуыстары арқылы судың қозғалысы барысында, онда электр өрiсiнiң пайда болуын сипаттайды. Таужыныстардың сүзілу (сүзгiлену) белсенділігі сұйықтардың химиялық құрамы мен мөлшерi белгiлi, қысымы 105 Па мен таужыныстар арқылы сүзiлуi арқасында пайда болатын потенциалдар айырымымен сипатталады. Мұндай сұйық қатарына хлорлы натрийдiң ертiндiсi (ас тұзы) жатады. Аф= (6) мұнда UФ сүзілу потенциалы; сүзiлу сұйығының меншiктi кедергiсi; Р – сүзiлу процесi жүретiн қысымның мәнi. Сүзiлу белсенділігі және оның потенциалы таужыныстың химиялық құрамы мен коллекторлық қасиеттерiмен тiкелей байланысты. 3. Таужыныстардың поляризацияланауы. Таужыныстар арқылы электр тогы өту нәтижесiнде элементар бөлшектер (атомдар, иондар және молекулалар) поляризацияланады. Сонымен қатар, электр тогы әсерiнен таужыныста басқа да физикалық химиялық процестер жүрiп, электрхимиялық поляризация пайда болады. Мұндай процестi таужыныстардың жасанды электрхимиялық поляризацияланауы (Ав) деп атайды. Ав = (7) мұнда U және Е – сыртқы өрiстiң потенциалдар айырымы және кернеулiгi; UВП және ЕВП – поляризация өрiсiнiң потенциалдар айырымы мен кернеулiгi; 0 таужыныстың поляризациялану коэффициентi.
Жасанды электрхимиялық белсенділік Ав таужыныстың химиялық құрамына, ылғалдылығына, қуыстарындағы су мөлшерiне және оның химиялық құрамына байланысты. 4. Радиобелсенділік - таужыныстың ядролық физикалық қасиеттерінің бірі болып саналады. Радиобелсенділік табиғи және жасанды болып екiге бөлiнедi. Табиғи радиобелсенділік деп кейбiр химиялық элементтердiң тұрақсыз изотоптарының өздiгiнен ыдырау барысында ядроның құрылысы, құрамы және энергиясының өзгеру процесін айтады. Радиобелсенді изотоптар деп атом ядросы тұрақсыз, келесі бір мезетте өздiгiнен басқа бiр изотоптың атом ядросына ауысуын айтады. Радиобелсенді ыдырау барысындағы ядроның құрылысы, құрамы және энергетикалық күйінің өзгерісі белгілі бір статистикалық заңдылықпен жүреді. Радиобелсенді ядролардың өмір сүру ұзақтығы жартылай ыдырау мерзімімен сипатталады (Т – радиобелсенді элемент атомдарының жартылай бөлігінің ыдырайтын уақыт аралығы). Атомдық номері 83 тен жоғары (висмут) барлық химиялық элементтер радиобелсенді болып саналады. Таужыныс құрамындағы кеңінен таралған табиғи радиобелсенді элементтер қатарына уран 238 U және торий 232 Th, калий 40 K кальций, рубидий, циркон, қалайы, кобальт, висмут және т. б. элементтердің радиобелсенді изотоптары жатады. Уран мен торий және олардың ыдырау өнімдері бірнеше элементтерден тұратын қатар құрайды (10 15 изотопқа дейін). Бұл элементтер біртіндеп ыдырап, соңғы өнімдері қорғасын болып табылады. Әрбір радиобелсенді ядро басқа ядроға байланыссыз өздігінен ыдырайды. Өте аз уақыт аралығында dt ыдыраған ядро саны d. N, t уақытында әлі ыдырап үлгермеген ядро санына N прапорционал болады: d. N= - N dt (8) мұнда ыдырау тұрақтысы – белгілі бір уақыт бірлігінде ыдырайтын ядролар ықтималдығын сипаттайтын коэффициент, оның өлшем бірлігі – уақыт-1(с 1, жыл-1 және т. б. ). Таңба алдындағы минус уақыт өткен сайын ядролар санының азаятындығын білдіреді.
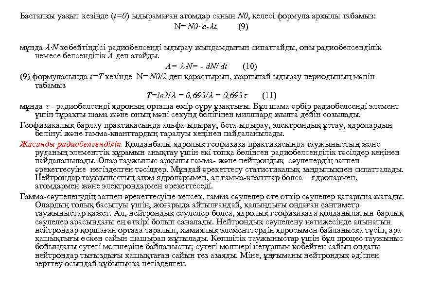
Бастапқы уақыт кезінде (t=0) ыдырамаған атомдар санын N 0, келесі формула арқылы табамыз: N= N 0 e- t. (9) мұнда N көбейтіндісі радиобелсенді ыдырау жылдамдығын сипаттайды, оны радиобелсенділік немесе белсенділік А деп атайды. А= N= - d. N/ dt (10) (9) формуласында t=Т кезінде N= N 0/2 деп қарастырып, жартылай ыдырау периодының мәнін табамыз T=ln 2/ = 0, 693 (11) мұнда радиобелсенді ядроның орташа өмір сүру ұзақтығы. Бұл шама әрбір радиобелсенді элемент үшін тұрақты шама және оның мәні секунд бөлігінен миллиард жылға дейін созылады. Геофизикалық барлау практикасында альфа ыдырау, бета ыдырау, электрондық ұстау, ядролардың бөлінуі және гамма кванттардың таралуы кеңінен пайдаланылады. Жасанды радиобелсенділік. Қолданбалы ядролық геофизика практикасында таужыныстың және руданың элементтік құрамын анықтау үшін екі топқа бөлінген радиобелсенділік тәсілдер кеңінен пайдаланылады. Олар таужыныс арқылы гамма және нейтрондық сәулелердің затпен әрекеттесуіне негізделген тәсілдер. Мұндай әрекеттесу статистикалық заңдылықпен сипатталады. Нейтрондар таужыныстың атом ядроларымен, ал гамма кванттар болса – ядролармен, атомдармен және электрондармен әрекеттеседі. Гамма сәулеленудің затпен әрекеттесуіне келсек, гамма сәулелер өте өткір сәулелер қатарына жатады. Олардың толық басылуы үшін, жоғарыда айтылғандай, қалыңдығы ондаған сантиметр таужыныстар қажет. Ал, нейтрондық сәулелер болса, ядролық геофизикада қолданылатын барлық сәулелер арасындағы ең өткірі болып саналады. Нейтрондық сәулелену нәтижесiнде алынатын нейтрондар қоршаған ортада таралып, химиялық элементтердiң ядросымен байланысқа түсiп, ара қашықтығы өскен сайын шашырап жұтылады. Көпшiлiк таужыныстар үшiн бұл процес таужыныс бойындағы сутегi мөлшерiне байланысты; сутегi мөлшерi неғұрлым көбейген сайын ондағы нейтрондар тығыздығы қашықтаған сайын тез азаяды. Мiне, ұңғыманы нейтрондық әдiспен зерттеу осындай құбылысқа негiзделген.
5. Таужыныстардың сейсмоакустикалық қасиеттерi серпімді толқындардың таралу заңдылықтарын анықтайды. Іс жүзінде, сейсмоакустикалық әдістерді пайдалану өлшенетін сейсмоакустикалық параметрлер мен таужыныстың құрамы, жағдайы және физикалық механикалық қасиеттері арасындағы байланысқа негізделген. Бiр орынға кенеттен түсiрiлген қимыл күштiң әсерiнен серпiмдi толқын пайда болып, ол дененi бойлай таралады. Жер қыртысын құрайтын таужыныстар серпiмдiлiк қасиеттермен сипатталады: iшкi күштердiң әсерiнен таужыныстар бiрқалыпты сығылысып, өздерiнiң көлемiн және форма сын өзгертедi, яғни деформацияланады. Сейсмикалық толқындардың ең басты және бiрiншi түрi алғашқы немесе қума толқын деп аталады (P prima). Оның көпшiлiк қасиеттерi су бетiнде шеңбер түрiнде тарала тын толқынға ұқсас. Шеңбердiң бiрi су бетiнен жоғары көтерiлiп жоталанып тұрса (су бөлшектерiнiң қысылу әсерiнен), екiншiсi төмен түсiп ойыстанады (су бөлшектерiнiң ыдырауынан). Жер қойна уында пайда болатын қума толқындардың кеңiстiкте таралу заңды лықтары да осыған ұқсас: зат бөлшектерiнiң толқын таралу бағытына сәйкес тербелуiне, яғни осы бағытта заттың көлемi ұлғая отырып немесе кiшiрейе отырып өзгерiске ұшырауына байланысты қума толқын дар таралады Сонымен, серпімді ортада пайда болатын деформациялар қума және көлденең толқындардың таралуына себеп болады. Қума толқындар (Р) көлемдік деформация әсерінен (созылу – сығылу), көлденең (S) – ығысу – бұралу деформациясы нәтижесінде пайда болады. Қума толқындар қай ортада болсын таралады (газ, сұйық, қатты денелерде), өйткені барлық заттар көлемдік сығылуға серпімді кедергілікпен сипатталады. Көлденең толқындар тек қана қатты ортада таралады. Қума және көлденең толқындар бүкіл көлемде таралады, сондықтан оларды кейбір әдебиеттерде көлемдік толқындар деп те атайды. Таужыныстың серпімділік қасиеттеріне қума, көлденең және беткейлік толқындардың таралу жылдамдықтары (Vp, VS, VL, R), толқындардың жұтылу (сіңу) коэффициенттері Р және S (жұтылу декременттері Р, S) жатады. Серпiмдi толқындардың сіңуі (жұтылуы). Қоздыру көзінен қашықтаған сайын толқындар деңгейi (амплитуда шегi) төмендеп, азая түседi. Мұндай өзгерiстi толқындардың басылуы (жұтылуы) деп атайды.
6. Таужыныстардың жылулық қасиеттерi. Жердің табиғи жылу өрісі үш түрлі себептерге байланысты: 1. Жылу энергиясы көздерінің (Жер бетінің Күн сәулесімен және атмосфералық жауын шашынмен жылынуы, элементтердің радиобелсенділік ыдырауы, таужыныстың тығыздалуымен байланысты экзотермиялық процестер, минералдардың өзгеруі, кристализациялануы және т. б. ) кеңістікте таралуы. 2. Әр түрлі жылулық қасиеттері бар таужыныстардың кеңістікте таралуы және конвекциялық процестер. 3. Таужыныстардың температуралық градиент әсерінен жылу алмасу қабілеттілігін сипаттайтын жылулық қасиеттері. Жер бетінен 10 30 км тереңдікке дейінгі ортаның температурасы Күн радиациясы қарқындылығының мерзімділік және температураның жылдық өзгерістерімен анықталады. Бұл беткейден төмен температура біртіндеп өседі, оның қарқындылығы геотермиялық градиентпен grad. T анықталады. grad. T жылу ағыны тығыздығы q мен таужыныстың жылу өткізгіштігіне тәуелді параметр. Іс жүзінде, геотермиялық градиент деп таужыныс температурасының (0 С) 100 м интервалда өзгерісін сипаттайды: grad. T=100 (12)
Геотермиялық градиентке кері, 1 м ге келтірілген шаманы геотермиялық саты деп атайды. Оның ең үлкен мәні кристалдық қалқанда 100 м/град ке жетеді. Платформа аумағында геотермиялық саты 8 30 м/град, ал жанартаулық аймақтарда – 5 20 м/град. Таужыныстардың жылулық қасиеттерi қатарына жылу өткiзгiштiк ( ) немесе жылу кедергiсi ( =1/ ), жылу сиымдылығы (с) және температура өткiзгiштiгi (а) жатады.
Тау жыныстарының мэк-не қабат суының және температураның әсері. 38
Таужыныстарының МЭК 1. Мұнайқанықтылық әсері (ρ=1091016) 2. Газқанықтылық әсері (изолятор) 39
КОЛЛЕКТОР- ҚАБАТТЫҢ МЭК-НІҢ КЕҢІСТІКТЕ ТАРАЛУЫ 40
ПРомыс1.ppt