ИЗВЛЕЧЕНИЕ ЗОЛОТА ИЗ УПОРНОЙ








![Основные группы методов вскрытия тонковкрапленного золота К ним относятся [17]: Основные группы методов вскрытия тонковкрапленного золота К ним относятся [17]:](https://present5.com/presentation/1/344824431_437244391.pdf-img/344824431_437244391.pdf-9.jpg)




























![Схема переработки руды на фабрике Кемпбелл [41] Схема переработки руды на фабрике Кемпбелл [41]](https://present5.com/presentation/1/344824431_437244391.pdf-img/344824431_437244391.pdf-38.jpg)









![Список литературы [1] http: //ru. wikipedia. org/wiki/%C 7%EE%EB%EE%F 2%EE [2] http: //goldomania. Список литературы [1] http: //ru. wikipedia. org/wiki/%C 7%EE%EB%EE%F 2%EE [2] http: //goldomania.](https://present5.com/presentation/1/344824431_437244391.pdf-img/344824431_437244391.pdf-48.jpg)
![Список литературы [25] Масленицкий И. Н. , Чугаев Л. В. , Борбат В. Список литературы [25] Масленицкий И. Н. , Чугаев Л. В. , Борбат В.](https://present5.com/presentation/1/344824431_437244391.pdf-img/344824431_437244391.pdf-49.jpg)

Упорные золото-пиритные руды.pptx
- Количество слайдов: 50
ИЗВЛЕЧЕНИЕ ЗОЛОТА ИЗ УПОРНОЙ ЗОЛОТОСОДЕРЖАЩЕЙ РУДЫ ЗОЛОТО-ПИРИТНЫЕ РУДЫ Выполнили: Аксенов Н. И. , Никищенко В. А.
Содержание работы • Золото. Физико-химические свойства; • Упорные золотосодержащие руды; Золото-пиритные руды; • Современная техника и технология переработки золото-пиритных руд; Современные схемы и методы переработки золотосодержащих руд ; Основные группы методов вскрытия тонковкрапленного золота; • Технологическая схема переработки золото-пиритной руды; • Рудоподготовка. Дробление и измельчение; Рис. Участок измельчения; Мельница полусамоизмельчения SAG; Вертикальная мельница VERTIMILL; Роллер-прессы; Рудоподготовка. Грохочение; Грохот Derrick; Гравитационное обогащение; Гидроциклон Рудоподготовка. Грохочение; Cavex; Концентратор KNELSON; ; • Флотационное обогащение; Реагенты, применяемые при флотации пирита; Схемы Флотационное обогащение; Реагенты, применяемые при флотации пирита; С флотации для обработки золото-пиритных руд (Примеры 3 фабрик); Скоростная флотация; Центробежные отсадочные машины «Келси» ; • Процесс Albion; • Методы переработки золото-пиритных руд. Окислительный обжиг; Окислительно- хлорирующий обжиг; Автоклавное окисление; Автоклавное выщелачивание сульфидных золотосодержащих концентратов в кислых и щелочных средах; Бактериальное окисление; Комбинированная схема переработки упорных золотосодержащих концентратов с применением бактериального и автоклавного выщелачивания; • Вывод по проделанной работе; • Список литературы. 2
Золото. Физико-химические свойства Латинское название Aurum Au Химический элемент периодической I группы таблицы Менделеева Атомный номер 79 Атомная масса 196. 9665 Плотность 19. 32 г/см 3 Точка плавления 10640 С Металл Драгоценный График изменения цены на золото Цвет Желтый с 2000 по 2014 гг. , цена в $/год [2] Химически инертный, не меняет своих свойств в воздушной среде, даже при нагреве Чистое золото чрезвычайно мягкое и подвержено быстрому износу [1] быстрому износу Производство золота, тонн/год [1] Золото в слитках [3] Золотой самородок [1]
Упорные золотосодержащие руды Литературные источники по геологии золотых руд по разному классифицируют типы залегания золота, но с точки зрения переработки классификация может быть такой: - легкообогатимая золотая руда, - упорная золотая руда, - комплексная сульфидная руда [4]. На рубеже 60 -х и 70 -х годов прошлого столетия проявились объективные «технологические» обстоятельства (рост потребности в благородных металлах, истощение месторождений богатых и легкообогатимых руд), определившие повышенное внимание к проблемам, связанным с переработкой упорных золотосодержащих руд. Данные причины стимулировали как модификацию существовавших технологий, так и внедрение процессов, как тонкое и сверхтонкое измельчение, автоклавное и биологическое окисление, интенсивное и кучное цианирование, угольная и ионообменная сорбция и др. Экономическим стимулом, повлиявшим на расширение добычи и переработки упорных золотосодержащих руд, явилось изменение рыночной цены золота, которая за 40 лет (с 1970 - по конец 2010) выросла в 40 раз. Упорные золотые руды – это руды, в которых большая часть золота содержится в пределах решетки сульфидного минерала, обычно пирита, пирротина и арсенопирита. Золото может быть как химически связано так и быть в виде зерен нано-размера. К категории упорных относят руды и концентраты, переработка которых в «стандартных» условиях цианирования не обеспечивает требуемого извлечения золота или же связана с повышенными затратами на отдельные технологические операции (измельчение, выщелачивание, обезвоживание, выделение золота из растворов и т. д. ) [5]. Главными причинами упорности при использовании цианидной технологии являются тонкая вкрапленность золота в рудообразующих минералах, сорбционная активность природных органических веществ, а также наличие минералов-цианисидов и труднофильтруемых глин [6]. 4
Упорные золотосодержащие руды Для выбора оптимальной технологии переработки упорных золотосодержащих руд приходится учитывать разнообразные (и к тому же переменные) свойства рудного материала: • Минералогические характеристики золота, рудо- и породообразующих минералов; • Содержание мышьяка, сульфидной серы и органического углерода; • Тип руды (сульфидный, окисленный или смешанный) [6]. Основными вмещающими минералами, с которыми в рудах в виде макро- и микровключений ассоциировано золото, являются: • Кварц; • Слюды типа мусковита, различные сланцевые и глинистые минералы; • Сульфаты; • Пирит различных морфологических типов (от массивного до микрокристаллического); • Арсенопирит, пирротин и другие сульфидные минералы; • Окисленные минералы; • Органическое (углеродистое) вещество [7]. Повысить извлечение золота можно усложнением технологических схем: • многостадиальным измельчением, • многостадиальной флотацией или цианированием, • гравитационным обогащением хвостов и промпродуктов, • обработкой песковой фракции отвальных хвостов, • использованием термохимических способов. Чем больше запасы исследуемой руды и чем выше содержание в ней полезных компонентов, тем сложнее может быть предложена технологическая схема для ее обработки. В результате могут быть разработаны два варианта схемы: более простой, но дающий относительно низкое извлечение золота и спутников, и более сложный, а следовательно, более дорогой, но позволяющий полнее извлекать ценные компоненты из руды. Оптимальный вариант определяется технико-экономическим расчетом [8]. 5
Золото-пиритные руды В золото-пиритных рудах тонкодисперсное золото обычно связано с пиритом, поэтому его выделяют флотацией вместе с пиритом. Для получения отходов с отвальным содержанием золота удлиняют фронт контрольной флотации с получением в каждой контрольной операции готового концентрата, который направляется на цианизацию. Если тонковкрапленное в пириты золото не извлекается цианизацией, флотационный концентрат перед цианизацией выжигают при температуре 650 – 700 о. С с получением пористого недогарка, который обеспечивает раскрытие зёрен золота. Упорное золото, заключенное в пирите [11] Иногда для уменьшения потерь золота с отвальными отходами применяют их цианизацию. Однако , если в руде есть свободное золото, при выжигании оно поглощается легкоплавкими компонентами руды и при дальнейшей цианизации не извлекается. В этом случае применяется схема, в которой цианизации подвергается гравитационный концентрат с растворением свободного золота. Отходы цианизации направляются на сульфидную флотацию с дальнейшим выжигом и цианизацией концентрата [9]. Из десяти выделенных, в соответствии с классификацией Иргиредмета технологических разновидностей золоторудного сырья особое внимание заслуживают три наиболее распространенных в природе технологических типа: 1. Пирит - арсенопиритовые руды с тонковкрапленным золотом в сульфидах (физическая депрессия золота в цианистом процессе); 2. Медистые золотосодержащие руды, цианирование которых сопровождается химической депрессией золота минеральными компонентами (цианисидами); 3. Углистые сорбционно-активные руды, характеризующиеся повышенной сорбционной активностью по отношению к растворенным в цианиде благородным металлам [10]. 6
Современная техника и технология переработки золото-пиритных руд По оценкам экспертов, доля пирит – арсенопиритовых руд составляет порядка 30 % всех мировых запасов золота. Таким образом разработка пирит-арсенопиритовых руд видится перспективной в будущем. Пирит является наиболее распространенным минералом золоторудных месторождений. Пирит концентрирует золото и много исследований посвящено механизму накопления и форм нахождения золота в нём. Многочисленные исследования сульфидных руд показали, что золото в них преимущественно мелкое и тонкодисперсное. Размер золотин в сульфидах может колебаться от 0, 1 до 150 мкм. Ряд исследователей полагают, что происходит концентрирование дисперсного золота на поверхности пирита и золото практически не входит в структуру пирита. Другие авторы считают, что золото входит в кристаллическую структуру сульфидов в анионной форме, замещая атомы серы и мышьяка, а также в катионной форме, изоморфно замещая атомы железа [12[. По характеру взаимоотношений золота с рудными компонентами в монографии В. В. Лодейщикова , , выделены три категории: 1 – золотины, поверхность которых полностью изолирована – тонковкрапленное золото; 2 – золотины с частично обнаженной поверхностью – золото в сростках, покрытое не сплошными пленками; 3 – золотины с полностью обнаженной поверхностью – свободное золото. Значительная часть золота в пирите и арсенопирите представлена дисперсными частицами первой категории, при этом часто крупность золотин лежит за пределами разрешающей способности оптических микроскопов [13]. При переработке золотосодержащих руд необходима достоверная информация о характере вкрапленности золотин, их ассоциации с другими минералами, о структурных, морфологических параметрах свободных и находящихся в сростках золотин, а также о дефектности структуры вмещающих золото минералов [14]. 7
Современные схемы и методы переработки золотосодержащих руд Наиболее распространенными методами извлечения золота из руд являются: гравитация, флотация и цианирование. Гравитационное обогащение обычно используется перед сорбционным цианированием, включает операции отсадки и концентрации на столах и используется на всех ЗИФ. Анализ работы зарубежных ЗИФ показывает, что общее извлечение золота из руд, перерабатываемых по комбинированным схемам, тем выше, чем полнее извлечение гравитационными способами. Это объясняется тем, что ни флотация, ни цианирование не обеспечивают извлечения всех форм свободного золота. При флотации не извлекаются крупные частицы металла (крупнее 0, 07 мм) и частицы с покрытиями из гидрооксидов железа и марганца, а также глинистых минералов. При цианировании с хвостами теряются частицы с плотными покрытиями, непроницаемыми для цианистых растворов, и не успевшие раствориться крупные частицы. Кроме того, цианирование более богатого золотом материала, как правило, сопровождается повышенными потерями растворимого золота [15]. Характеристика золотосодержащих минералов [16] Минерал Формула Содержание S, % Плотность, г/см 3 Твердость Пирит Fe. S 2 54, 3 4, 9 -5, 2 6 -6, 5 Пирротин Fe 7 S 8 до 41 4, 58 -4, 7 3, 5 -4, 5 Эти минералы отличаются изоморфными и флотационными свойствами. 8
Основные группы методов вскрытия тонковкрапленного золота К ним относятся [17]: 1. Механический (тонкий и сверхтонкий помол). 2. Термохимический: • окислительный обжиг; • окислительно-хлорирующий обжиг; • арсенатизирующий обжиг; • окислительно- сульфидизирующий обжиг; • термическое вакуумирование; • плавка на железный штейн; • плавка на саморассыпающийся шлак. 3. Химический: • кислотно-кислородное выщелачивание; • автоклавное окисление и выщелачивание; • щелочное вскрытие золотопиритных руд и концентратов; • бактериальное выщелачивание. 9
Технологическая схема переработки золото-пиритной руды В настоящее время золото извлекают из руд либо с помощью гидрометаллургическ их процессов, либо с применением комбинированных схем, в которых большую роль играют приемы обогащения различными методами. Так как добытая руда представляет собой крупные куски (до 500 мм, а иногда и крупнее), то ее прежде всего дробят и измельчают [18]. 10
Рудоподготовка. Дробление и измельчение Задача этих операций – разрушение и уменьшение размеров кусков руды под действием внешних механических, тепловых, электрических сил, направленных на преодоления внутренних сил сцепления, связывающих между собой частички твёрдого тела для полного или частичного раскрытия зерен золотосодержащих минералов, в основном, частиц самородного золота, и приведение руды в состояние, обеспечивающее успешное протекание последующих обогатительных и гидрометаллургических процессов. По физике процесса между дроблением и измельчением нет принципиальной разницы. Условно принято считать, что при дроблении получают частицы крупнее 5 мм, а при измельчении — мельче 5 мм. Размер наиболее крупных зёрен, до которого необходимо раздробить или измельчить руду при ее подготовке к обогащению, зависит от размера включений основных компонентов, входящих в состав руды, и от технических возможностей оборудования, на котором предполагается проводить следующую операцию переработки руды. Схемы дробления и измельчения руды варьируют в зависимости от вещественного состава руд и их физических свойств [18]. Одностадиальные схемы и Двустадиальные схемы 11
Рудоподготовка. Дробление и измельчение. Рис. Участок измельчения Необходимая степень измельчения должна обеспечить возможность контакта растворов с раскрытыми зернами золотых минералов. Тем тоньше вкрапленность золота, тем глубже должно быть измельчение. Для руд с крупным золотом обычно бывает достаточно грубого измельчения (90% класса – 0, 4 мм). Но поскольку в большинстве руд наряду с крупным золотом присутствует и мелкое, то чаще всего руды измельчают более тонко (до 0, 074 мм). Мировой опыт показывает, что для извлечения золота из упорных сульфидных руд требуется сверхтонкое измельчение (до 0, 044 мм) [18]. Опыт мировой практики так же показывает необходимость использования 2 стадий измельчения для переработки руд с тонковкрапленным золотом, например: I стадия измельчения – мельница полусамоизмельчения SAG. II стадия измельчения – шаровая мельница VERTIMILL. 12
Мельница полусамоизмельчения SAG Процесс самоизмельчения (СИ) для уменьшения крупности материала в барабанной мельнице использует в качестве мелющих тел куски самого питания. В процессе полусамоизмельчения (ПСИ) в мельницу вместе с питанием подаются специальные мелющие тела. Наиболее часто в качестве мелющих тел используются стальные шары. Мельницы МСИ/МПСИ обычно применяются для измельчения исходной руды или продукта дробилки первой стадии. Крупность питания мельницы ограничивается только тем, какого размера куски могут быть реально транспортированы и загружены в мельницу. Продукт мельницы может иметь крупность, уже подходящую для переработки, либо иметь промежуточную крупность, подходящую для окончательного измельчения в шаровой мельнице, галечной мельнице или вертикальной мельнице VERTIMILL. Мокрое измельчение ведется в пульпе с содержанием твердого 50 – 80 % [19]. 13
Вертикальная мельница VERTIMILL Это шаровая мельница, использующая высокопрочный шнек для перемешивания мелющих тел и пульпы. Питание пульпы подается через отверстие в верхней части мельницы. Внешний рециркуляционный насос поддерживает заданную подъемную скорость, которая обеспечивает классификацию частиц в верхней части корпуса мельницы. Измельчение достигается истиранием/трением, а эффективность измельчения улучшается за счет высокого давления между мелющими телами и измельчаемыми частицами под воздействием гравитационных сил. Внутренние поверхности корпуса мельницы защищены от износа магнитной футеровкой типа Orebed (Рудная постель). Эти магнитные «плитки» притягивают и удерживают мелющие тела. Сами тела служат в Схема мельницы VERTIMILL компании Metso качестве поверхности износа. Эти установки работают до 8 лет без замены футеровки мельницы. Изнашиваемые части шнека представляют собой специальные металлические пластины, которые болтами закреплены на спиральных пролетах шнека, покрытых резиной. Рисунок слева дает детальный чертеж крупной мельницы. Срок износа футеровки шнека обычно достигает 6 -8 месяцев для нижней части, тогда как верхние плиты служат свыше года [20]. 14
Роллер-прессы Являются валковыми дробилками высокого давления, которые могут заменять дробилки мелкого дробления и даже стержневые мельниц. принцип действия валковых дробилок высокого дробления основан на использовании высокого давления, необходимого для измельчения материала, за счет усилия, придаваемого к подвижному валу. Эти дробилки имеют массивную раму, выдерживающую большие динамические нагрузки, валки достаточно большого диаметра и подшипники, смонтированные на подушках. Один из валков закреплен неподвижно при помощи подшипников на несущей раме, другой может свободно передвигаться на скользящих направляющих. Давление создается за счет гидроцилинтров, которые прижимают подвижный валок к неподвижному. Поверхность валков покрывается твердосплавной бронефутеровкой. , что позволяет увеличить время их службы до 8000 часов. В валковых дробилках высокого давления измельчающее усилие прикладывается к массе материала, а не к отдельным частица руды. Степень сжатия материала достигает столь высокого значения, что выгружаемый продукт имеет форму пластин, плотность которых составляет около 85% реальной плотности руды. Максимальный размер кусков руды, подаваемой на дробление, должен быть меньше зазора между валками и составляет 30… 50 мм [21]. 15
Рудоподготовка. Грохочение - процесс разделения (сортировки) сыпучих материалов по крупности частиц (кусков) на грохотах. Грохочение — важный элемент рудоподготовки, комбинируется, как правило, с дроблением. По последовательности выделения классов крупности грохочение разделяют от крупного к мелкому, от мелкого к крупному, а также комбинированное. По крупности наибольших кусков в исходном материале и требуемым классам крупности различают грохочение: крупное (до 1200 мм) — на классы от 300 до 100 мм; среднее (до 350 мм) — на классы от -60 до +25 мм; мелкое (до 75 мм) — на классы от -25 до +6 мм; тонкое (до 10 мм) — на классы от -5 до +0, 5 мм; особо тонкое грохочение. (до 0, 045 мм). Приведённое разделение условно. Разделение частиц по крупности размером от 1 мм до 40 мкм осуществляют, как правило, классификацией. По характеру движения исходного материала на просеивающих поверхностях грохота выделяют грохочение на неподвижных, частично подвижных, подвижных и вращающихся грохотах. При грохочении материал перемещается по ситу грохота слоем. Частицы, размер которых в поперечнике меньше размера отверстия сита (так называемый нижний класс), достигнув поверхности сита, проваливаются через отверстия, то есть просеиваются (в нижний, подрешётный, продукт), более крупные частицы (так называемый верхний класс) перемещаются по ситу и образуют верхний, надрешётный, продукт. Из-за ограниченности длины грохота не все частицы с размерами меньше размера отверстия сита успевают просеяться, часть из них остаётся в надрешётном продукте, засоряя его и уменьшая массу подрешётного. Грохочение возможно лишь при перемещении слоя материала с соблюдением некоторых условий, благоприятствующих проходу куска или зерна через отверстия. Непрерывное перемещение слоя по ситу при небольшой скорости исключает возможность перелёта зёрен через отверстие. При грохочении мелких зёрен периодически очищают отверстия от зёрен, размер которых близок к размеру отверстия. При большом количестве крупных кусков в исходном материале, частично закрывающих отверстия сита, эффективность грохочения снижается. В некоторых случаях хорошие результаты даёт мокрое грохочение (с орошением материала водой из брызгал или частичным погружением сита в пульпу), применяемое при просеивании влажных или содержащих пыль материалов [22]. 16
Грохот Derrick Тонкое грохочение сегодня признано одной из самых эффективных технологий обогащения. Применение процесса классификации частиц по их геометрическому размеру с использованием тонких грохотов дает эффективность до 90 процентов. Derrick Corporation — мировой лидер в области производства оборудования тонкого грохочения. Грохот Derrick Stack Sizer определил новую концепцию эффективного тонкого мокрого грохочения. На сегодняшний день ни один другой грохот в мире не обладает настолько высокой производительностью на единицу занимаемой площади. Конструкция состоит из пят дек, размещенных друг над другом и работающих параллельно, и может быть оснащена высокоэффективными долговечными полиуретановыми панелями (ситами) производства Derrick. Эта уникальная комбинация позволяет получать невероятно высокие результаты, добиться которых ранее представлялось невозможным [23]. 17
Гравитационное обогащение - процесс и технология обогащения руды, основанный на использовании действия силы тяжести, при которой минералы отделяются от пустой породы за счёт разницы их плотности и размера частиц [24]. В схемах обработки упорных золотых руд значительное место занимают операции классификации измельченного материала по крупности, так как в большинстве золотосодержащих руд содержится определенное количество крупного свободного золота, которое плохо извлекается не только флотационным обогащением, но и при гидрометаллургической переработке. Поэтому предварительное выделение его гравитационным обогащением в начале технологического процесса позволяет снизить потери золота с отвальными хвостами и выделить часть его в виде быстро реализуемого Золото, извлекаемое гравитацией золотосодержащего концентрата. Золотые руды перед гидрометаллургической обработкой или обогащением флотацией обесшламливают, если шламы обеднены золотом и отрицательно влияют на технологические операции. Для обесшламливания используют гидроциклоны. Таким приемом обычно удаляется в отвал до 30 -40% резко обедненного материала, что не только улучшает технологические показатели, но и сокращает объём аппаратуры для проведения последующих операций [25]. На большинстве современных золотоизвлекательных фабрик в качестве классифицирующих аппаратов на всех стадиях обработки, широкое распространение получили: гидроциклоны и концентраторы. Наиболее популярными и распространенными среди концентраторов являются концентраторы. канадские концентраторы фирм «Knelson» и «Falcon» и российские концентраторы компании «Итомак» (г. Новосибирск) [26]. 18
Гидроциклон Cavex Гидроциклоны заняли прочное место среди аппаратов для классификации тонкоизмельченных материалов по крупности. В гидроциклонах процесс классификации значительно ускоряется за счет центробежной силы, создаваемой при вращении пульпы в гидроциклоне. Конструкция Гидроциклона Cavex в разрезе Предлагаемые конструкции гидроциклонов CAVEX являются новейшей разработкой напорных цилиндроконических гидроциклонов классического типа. Новая концепция создания гидроциклонов CAVEX заключается не столько в разработке внутренней формы, проточной части гидроциклона, задающей направление потоку пульпы, обеспечивая максимальное снижение турбулентных пульсаций, сколько в применяемой методике моделирования процесса классификации в заданных условиях ограничений модульной конструкции гидроциклона с учетом 1 – сливной патрубок; 2 – сменные вкладыши; свойств среды при заданных параметрах 3 – цилиндрическая часть; 4 – конусы; 5 – конус из колец; разделения [27]. 6 – песковая насадка; 7 – питаюший патрубок; 8 – резиновая диафрагма; 9 – разделительная диафрагма; 10 – манометр 19
Концентратор KNELSON Основное применение концентратора – это извлечение свободного золота в схемах измельчения золотоизвлекательных фабрик. Лучше всего концентратор KNELSON можно Концентратор KNELSON охарактеризовать как высокоскоростную эффективно улавливает частицы золота центрифугу, в которой центробежная сила действует против силы разрыхляющей воды. крупностью до 20 мкм. Концентратор применяется когда: - в пробах с россыпных месторождений обнаружено присутствие золота; - обнаруживается видимое золото; - в хвостах фабрики обнаруживаются потери свободного золота; - высокие содержания золота обнаруживаются в замкнутом цикле измельчения; - золото обнаруживается при замене футеровок мельниц, зачистке зумпфов и др. местах - «гравитационных ловушках» [28]. 20
Концентра- Концентратор KNELSON ционный Поток Отверстия для конус вывода илов Во время работы ротор разрезе Вид концентратора в жидкого вращается по часовой стрелке с питания определенной скоростью, и в результате образуется центробежная сила, равная 60 g (или более в зависимости от модели концентратора). Для сравнения традиционные обогатительные Постель Флюидиза- аппараты такие как: отсадочные концентрата ционные машины, концентрационные столы и отверстия шлюзы работают с силой только в 1 g. Кольца Принцип работы: (рифли) Флюидизационная вода поступает конуса в водяную рубашку через вал ротора. Поток Под действием давления вода флюидизационной Водяная поступает через флюидизационные воды рубашка отверстия в концентрационные кольца. Конструкция концентратора KNELSON в разрезе Пульпа поступает в концентратор и распределяется распределителем питания. По действием центробежной силы твердое прижимается к стенкам конуса. Начиная снизу, твердые частицы заполняют каждое кольцо. По мере заполнения колец, формируется концентрационная постель. Вода, которая подается из водяной рубашки, разжижает и разрыхляет постель. Оптимальной флюидизацией считается, когда поступающий в постель поток воды уравновешен центробежной силой. Это позволяет тонким частицам золота «оседать» в пористой постели концентрата. Будет происходить концентрация тяжелых частиц, и осуществляться отсортировка легких частиц. Продолжительность цикла обогащения зависит от конкретного применения. По завершению цикла обогащения накопленный концентрат смывается в приемник концентрата [28]. 21
Флотационное обогащение Флотация — один из методов обогащения полезных ископаемых, который основан на различии способности минералов удерживаться на межфазовой поверхности, обусловленный различием в удельных поверхностных энергиях. В зависимости от характера и способа образования межфазных границ (вода — масло — газ), на которых происходит закрепление разделяемых компонентов различают несколько видов флотации: • Масляная. При перемешивании измельченной руды с маслом и водой сульфидные минералы избирательно смачиваются маслом и всплывают вместе с ним на поверхность воды, а порода осаждается. • Пленочная. Способность гидрофобных минеральных частиц удерживаться на поверхности воды, в то время как гидрофильные тонут в ней. • Пенная. Через смесь частиц с водой пропускают мелкие пузырьки воздуха, частицы определённых минералов собираются на поверхности раздела фаз «воздух-жидкость» , прилипают к пузырькам воздуха и выносятся с ними на поверхность в составе трехфазной пены (с добавлением пенообразователя, который регулирует устойчивость пены). Пену в дальнейшем сгущают и фильтруют. • Электрофлотация. Перспективный метод для применения в химической промышленности, заключается во всплытии на поверхности жидкости дисперсных загрязнений за счет выделения электролитических газов и флотационного эффекта. Процесс флотации главным образом осуществляют, обуславливают и регулируют при помощи специальных химических веществ, называемых флотореагентами. Существует несколько типов флотореагентов, отличающихся принципом действия: 1. Собиратели — реагенты, избирательно сорбирующиеся на поверхности минерала, который необходимо перевести в пену, и придающие частицам гидрофобные свойства. Типичными собирателями для сульфидных минералов являются: ксантогенаты и дитиофосфаты. Расход собирателей составляет сотни граммов на тонну руды; 2. Регуляторы — реагенты, в результате избирательной сорбции которых на поверхности минерала, последний становится гидрофильным и не способным к флотации. В качестве регуляторов применяют соли неорганических кислот и некоторые полимеры; 3. Пенообразователи — предназначены для улучшения диспергирования воздуха и придания устойчивости минерализованным пенам. Пенообразователями служат слабые поверхностно-активные вещества. Расход пенообразователей составляет десятки граммов на тонну руды [29]. 22
Флотационное обогащение Флотационный процесс осуществляется в специальных устройствах, называемых флотационными машинами. Для ведения флотационного процесса флотационная машина должна обеспечивать: 1. Перемешивание пульпы для поддержания частиц во взвешенном состоянии. 2. Аэрацию пульпы. 3. Спокойную зону пенообразования на поверхности машины. 4. Непрерывную раздельную разгрузку пенного и камерного Принципиальная схема механи- продуктов. ческой флотационной машины Принцип действия: по центру каждой камеры устанавливается импеллерный блок, обеспечивающий перемешивание пульпы и засасывание воздуха. В верхней части флотомашин, вдоль камер, устанавливаются пеносъёмные устройства для разгрузки пенного продукта – концентрата. В начале флотомашины, на первой камере устанавливается загрузочный карман для подачи в машины исходной пульпы. В конце машины, на последней камере устанавливается разгрузочный карман для вывода хвостов флотации. Основной рабочей деталью машины является импеллер – диск с радиально расположенными вертикальными лопатками. При вращении импеллера за его лопатками образуется разрежение и в поток пульпы засасывается воздух, поступающий по центральной трубе. Ударами лопаток импеллера воздух и пульпа перемешиваются. Исходная пульпа (смесь твёрдых частиц с водой), обработанная реагентами, по трубе поступает под импеллер и разбрасывается им по периферии. Одновременно укороченными лопатками импеллера через трубу засасывается воздух. При столкновении гидрофобные частицы закрепляются на пузырьках воздуха. Образуется комплекс пузырёк–частица. Процесс происходит селективно. Гидрофильные частицы к пузырькам не прилипают. Комплексы пузырёк–частица поднимаются на поверхность камеры, образуя минерализованную пену (флотоконцентрат). Концентрат удаляется из машины пеносъёмным устройством в приёмный желоб и транспортируется на обезвоживание. Несфлотированные частицы (камерный продукт) направляются на дальнейшую обработку в следующую камеру. Отходы (хвосты флотации) удаляются из переливного кармана последней камеры [30]. 23
Флотационное обогащение Золото-пиритные руды подвергают флотационному обогащению, извлекая в концентрат золото- содержащие сульфиды и мелкое свободное золото. Полученный флотационный концентрат перерабатывают различными методами. Если крупность золотин не чрезмерно мала и позволяет вскрыть золото тонким измельчением, флотационный концентрат доизмельчают и цианируют. Применение флотации в этом случае дает возможность устранить дорогую операцию тонкого измельчения всей массы исходной руды и ограничиться доизмельчением небольшого количества богатого флотационного концентрата, выход которого обычно не превышает 5 -8 % массы исходной руды. Однако, часто вкрапленность золота в сульфидах настолько мелка, что даже сверхтонкое измельчение материала не позволяет достичь необходимой степени вскрытия. Участок доизмельчения флото- концентрата В этих случаях тонкодисперсное золото вскрывают с помощью: окислительного обжига с последующим цианированием, окислительно-хлорирующий обжиг, автоклавное выщелачивание и бактериальное выщелачивание [31]. Флотомашины ФПМ-100 24
Реагенты, применяемые при флотации пирита Слабоокисленный пирит относится к наиболее легкофлотируемым сульфидам. Пирит может флотироваться в слабощелочной и слабокислой среде. В щелочной среде наблюдается его резкая депрессия, а в кислой среде полная флотация. В результате окисления в присутствии воды на его поверхности образуется пленка гидроокиси железа Fе(ОН)3 , приводящая к резкой гидрофилизации минерала и мешающая закреплению собирателя. Флотоконцентрат В качестве дешевых и эффективных флотореагенов применяют сернистый газ и серную кислоту, одновременно выполняющих функции активаторов и регуляторов среды. Данные продукты можно получать на самом предприятии путем обжига пиритных концентратов или сжиганием комковой серы. В ФРГ для флотации золото-пиритных руд запатентован способ пенного обогащения, где в качестве реагентов-собирателей используют моноариловые или моноалкиловые дитиокарбоминаты. Наиболее распространенным депрессором пирита является известь. При этом депрессирующее действие оказывают гидроксильные и кальциевые ионы. Защитное действие от депрессии известью Известь Сернокислый оказывают аммониевые соединения, растворяя гидрат закиси железа. цинк Эффективным депрессором пирита является цианид, однако из-за ядовитости применение его ограничено. Депрессирущее действие цианида обусловлено гидроксильными ионами, образующимися при гидролизе Na. CN, а также ионами CN-. Последние при значительной концентрации препятствуют закреплению собирателя или даже разрушают уже образовавшуюся коллекторную пленку. Хороший Медный Сернистый эффект дает применение цианида совместно с известью. купорос натрий Для восстановления флотации депрессированного пирита используют кислую или содовую среду, иногда сернистый натрий или повышение расхода собирателя [32]. 25
Реагенты, применяемые при флотации пирита Количество подаваемых реагентов зависит от характера руды и в среднем обычно составляет: 110 г/т собирателей, 30 г/т вспенивателей, 20 г/т модификаторов, 70 г/т активаторов. Контакт пульпы с реагентами на большинстве фабрик осуществляется в течение 5 минут в специальных контактных чанах. Перечень наиболее распространенных флотореагентов, применяемых при флотации золото-пиритных руд, приведены в таблице [33]. Наименование реагента Области применения Примеры фабрик Реагенты-активаторы Активация пирита при флотации сульфидных золотосодержащих руд и Дални Медный купорос восстановление растворенного золота при флотации хвостов цианирования (расход 250 -500 г/т) Сернистый натрий Активация золотосодержащего частично окисленного пирита Фабрики Чили Сернистый газ Активация золотосодержащего частично окисленного пирита Грейт Боулдер Серная кислота Активация золотосодержащего частично окисленного пирита Пачука Реагенты-собиратели Аэропромотор 404 Флотация золото-полиметаллических руд для извлечения частично Портовело (расход (меркаптобензотиазол) окисленного пирита 11 г/т) Моноариловые или Флотация частично окисленных золото-пиритных руд, хвостов Фабрики ФРГ моноалкиловые цианирования (расход 18, 3 г/т) дитиокарбоматы Реагенты-вспениватели Дауфрос 250 (смесь эфи- Коминко-Кон Флотация золото-пиритных руд ров и пропиленгликолей) (расход 25 г/т) Реагенты-депрессоры Паракала (расход Сернокислый цинк Для подавления сульфидов железа (пирита) 114 г/т), Квемонт Цианистый натрий Для подавления сульфидов железа (пирита) Айрон Кинг Известь Для подавления пирита Оянкос 26
Схемы флотации для обработки золото-пиритных руд К наиболее распространенным схемам флотации для обработки золото-пиритных руд относятся: 1. Флотация-обжиг концентрата-цианирование огарка. Примером может служить золотоизвлекательная фабрика Дални. Переработка руды осуществляется следующим образом: исходную руду дробят в две стадии с последующим мокрым измельчением сначала в стержневой мельнице, затем в шаровой мельнице, работающей в замкнутом цикле с гидроциклоном. Слив гидроциклона флотируют в 4 стадии с использованием реагентный режим флотации на фабрике Дални представлен в таблице [34]. Место подачи Реагент Расход на тонну реагента флотируемого материала, г Стержневая Сода, бутиловый и 750 мельница амиловый ксантогенаты Медный купорос, 65 Шаровая мельница Бутиловый ксантогенат, 30 Дауфрос 250 10 Медный купорос 20 Питание гидро- Бутиловый и амиловый 10 циклонирования ΙΙΙ ксантогенаты Медный купорос 20 Пески гидро- Бутиловый и амиловый 10 циклонирования ΙΙΙ Схема обогащения руды на фабрике Дални ксантогенаты Дауфрос 250 10 Питание флотации Аэрофлот 25 15 27
Схемы флотации для обработки золото-пиритных руд 2. Флотация с последующим цианированием хвостов и промпродуктов и обработкой концентратов на месте по схеме обжиг-цианирование. Таким методом перерабатывают руду на фабрике Лейк Вью энд Стар. Руду, прошедшую стрехстадиальное дробление и четырехстадиальное измельчение концентрирования упорной части присутствующего в руде золота. Концентрат флотации, после обезвоживания, обжигают при t=500 -550 °C для вскрытия золотосодержащих сульфидов перед цианированием. Огарок цианируют в две стадии, с промежуточной двойной декантацией и фильтрацией пульпы. Концентрация реагентов при выщелачивании: 0, 07% Na. CN, 0, 02% Ca. O. Особенность технологической схемы обработки руды на фабрике Лейк Вью энд Стар – широко развитое фабрике гравитационное обогащение, в результате которого улавливаются относительно крупные частицы свободного золота. Гравитации подвергают не только исходную руду, но и огарок окислительного обжига концентратов. Выделяемые гравиоконцентраты амальгамируют. Извлечение золота на фабрике составляет 94, 2%, в том числе, %: • Обогащение руды на шлюзах - 13, 02; • Обогащение огарка на шлюзах – 20, 0; • Цианирование огарка – 57, 6; • Цианирование хвостов флотации – 3, 6. Технологическая схема переработки руды на фабрике Лейк Вью энд Стар [35] фабрике 28
Схемы флотации для обработки золото-пиритных руд 3. Цианирование руды с последующей флотацией хвостов цианирования и обработкой концентратов на месте. Такая схема применяется на фабрике Коминко-Кон. Золото в руде связано с сульфидами. Руда обогащается по схеме, включающей цианирование руды, флотацию хвостов цианирования, обжиг флотационного концентрата и цианирование огарка. Руду измельчают в одну стадию в цианистом растворе в шаровой мельнице. Для улавливания крупного свободного золота в цикле измельчения установлены отсадочные машины, концентрат которых амальгамируют. Кеки цианирования руды перед флотацией репульпации до необходимой плотности пульпы. Флотацию золотосодержащих сульфидов проводят с дозировкой 350 г/т медного купороса, 80 г/т собирателя СХ 31, 25 г/т доуфроса 250. Флотационный концентрат обжигают. Огарок цианируют обычным методом. Технологическая схема переработки руды на фабрике Коминко-Кон [36] Технологическая схема переработки руды на фабрике 29
Скоростная флотация представляет собой мгновенную флотацию высвобожденных минеральных частиц из рециркулирующей нагрузки в контуре измельчения, скоростная флотация хорошо работает по причине того, что ценные минералы мягче, чем вмещающая порода, имеют более высокий удельный вес и концентрируются в рециркулирующей нагрузке контура измельчения. Это может привести к переизмельчению ценных минералов до их выхода в слив гидроциклона, что, в свою очередь, может привести к снижению извлечения в контуре флотации. В сравнении, условия флотации на песках гидроциклона значительно лучше, чем на сливе гидроциклона из-за присутствия быстрофлотирующих высвобожденных частиц. В песках гидроциклона содержится меньше Конструкция флотационной машины шламов и частицы ценных минералов имеют скоростной флотации Skim. Air® более чистые и менее окисленные поверхности. компании «Оутотек» в разрезе По этой причине установка специально спроектированной флотационной камеры Skim. Air® компании «Оутотек» в контуре измельчения может существенно повысить технологические показатели обогатительной фабрики. Питание во флотационную машину Skim. Air® подается через распределительную коробку, которая разделяет пески гидроциклона. Обычно в Skim. Air® направляется половина или две трети потока сгущенного продукта гидроциклона. Остальная часть потока возвращается в питание мельницы. 30
Скоростная флотация В питание добавляется вода для снижения плотности пульпы примерно до 65 % твердого. Так как для получения оптимальных технологических показателей при флотационном обогащении необходима меньшая плотность пульпы, это требует добавления дополнительного количества воды для разбавления. А так как основная часть питания переходит в хвосты, дополнительная вода возвращается в мельницу, снижая ее производительность. В связи с этим необходимо определить баланс между производительностью мельницы и эффективностью работы Skim. Air®. Гидрофобные минеральные частицы флотационной крупности контактируют с пузырьками воздуха в механизме, поднимаются на поверхность пенного слоя и извлекаются в концентрат. Массовый выход концентрата обычно составляет всего 1– 2 % и может быть достаточно высокого качества для непосредственного объединения с конечным концентратом традиционного контура. Очень грубые частицы в питании, которые не могут находиться в суспензии во взвешенном состоянии и флотировать, разгружаются с хвостами через дно камеры конической формы. Эти частицы, как правило, обходят Skim. Air® и возвращаются в мельницу для дальнейшего измельчения. В связи с этим размер частиц в питании Skim. Air® может достигать 10 мм. Другими словами, эта установка работает в качестве флотационной камеры и классифицирующего устройства. Однако скоростная флотация может предотвратить переизмельчение ценных минералов и образование шламов. Еще одним важным преимуществом является то, что Skim. Air® обеспечивает буфер для традиционного флотационного контура, когда качество питания существенно колеблется. Если качество питания высокое, Skim. Air® может извлечь дополнительный объем металла и обеспечить более стабильное питание для традиционного контура флотации. На это преимущество часто не обращают внимания. Так как свободные минералы, обладающие высокой кинетикой флотации, извлекаются в контуре измельчения, это позволяет уменьшить фронт основной флотации при строительстве новой обогатительной фабрики. Также необходимо отметить, что гранулометрический состав концентрата Skim. Air® является более грубым по сравнению с традиционной флотацией, поэтому при добавлении его к конечному концентрату улучшается обезвоживание концентрата, снижаются затраты на фильтрацию и уменьшается влажность конечного концентрата [37]. 31
Центробежные отсадочные машины «Келси» Основные преимущества: - возможность извлечения частиц свободного золота крупностью до 5 мкм и золотосодержащих сульфидов — крупностью до минус 10 мкм; - высокая степень концентрации ценных компонентов (до 100) в одну стадию; - непрерывный режим работы; - отсутствие промпродуктов (только концентрат и хвосты); - полностью закрытое оформление аппарата, обеспечивающее сохранность металла. Сепарационная камера КСJ представляет собой вращающуюся чашу (обычно помещаемую в кожух), боковые стенки которой снабжены цилиндрическими грохотами из клиновидной проволоки. На поверхности грохотов (со стороны питания) располагается слой дробленого материала (крупностью 0, 5– 1 мм), плотность частиц которого подбирается в соответствии с плотностью разделяемых тяжелых (концентрат) и легких минералов. Данный материал выполняет роль «постели» , применяемой в обычных отсадочных машинах. Однако, в отличие от последних, постель располагается не горизонтально, а вертикально, прижимаясь к поверхности грохотов благодаря центробежной силе, создаваемой вращением чаши. Питание и вода подаются в сепарационную камеру сверху через автоножные трубы: питание — к внешней, a вода — к внутренней поверхности грохота (камера концентрата). Под действием высокочастотного пульсатора вода проходит через грохот и постель, препятствуя прохождению легких минеральных частиц в концентрационную камеру. Образующийся концентрат по мере накопления выводится из камеры через спиготы. Выпускаемые модели KCJ имеют производительность от 30 кг до более 70 т в час по твердому питанию [38]. 32
Процесс Albion сочетает в себе ультратонкое измельчение и окислительное выщелачивание под атмосферным давлением. Питанием Процесса Albion является концентрат, содержащий полиметаллы или драгоценные металлы. Процесс Albion применяется для окисления сульфидных минералов, присутствующих в концентрате, и высвобождения металлов для дальнейшего извлечения обычным способом. Процесс Albion был разработан в 1994 году компанией Glencore и запатентован по всему миру. В настоящее время эксплуатируется три предприятия, применяющих этот процесс. На двух из них, расположенных в Испании и Германии, перерабатывается концентрат сульфида цинка. Третье предприятие, расположено в Доминиканской республике и перерабатывает упорный золотосеребряный концентрат с получением. Тонкое измельчение также предотвращает пассивирование выщелачиваемого минерала продуктами реакции выщелачивания. Пассивирование, как правило, происходит, как только толщина слоя выпавшей в осадок фазы достигает 2 - 3 мкм. Ультратонкое измельчение минерала до класса 80% 10 - 12 мкм предотвращает пассивирование, поскольку выщелачиваемый минерал распадается до образования слоя осадка достаточной для пассивирования толщины. После тонкого измельчения концентрата пульпа подвергается выщелачиванию в чанах с перемешиванием, причем для окисления сульфидных минералов в пульпу подается кислород. Реакторы выщелачивания Albion - это емкости с перемешиванием, специально разработанные компанией XT. Перемешивание в реакторе выщелачивания Albion производится двойными гидродинамическими рабочими колесами при подаче кислорода в пульпу со сверхзвуковой скоростью для эффективного окисления сульфидов. Реактор Albion рассчитан на эксплуатацию в условиях, близких к точке кипения пульпы, без внешнего подогрева или охлаждения. Избыточное тепло, производимое процессом окисления, отводится посредством увлажнения отходящих из чана газов. 33
Процесс Albion. Сверхтонкое измельчение Isa. Mill Isa. Mill представляет собой промышленную энергоэффективную технологию непрерывного измельчения, специально разработанную для переработки упорных металлических руд. XT – компания разработчик, поставляет установки Isa. Mill на горнодобывающие предприятия по всему миру. В настоящее время в эксплуатации находится более 110 мельниц. Камера измельчения мельницы Isa. Mill отличается очень высокой энергоемкостью (300 к. Вт/м 3), что обеспечивает компактность и простоту установки и обслуживания. Isa. Mill масштабируется непосредственно по результатам лабораторных маломасштабных тестов. XT поставляет Isa. Mill в виде модульной установки измельчения, состоящей из мельницы, систем подачи и разгрузки пульпы, встроенных точек отбора проб, системы подачи среды, контрольно-измерительной аппаратуры и системы управления, а также необходимых металлоконструкций и платформ. Isa. Mill отличается удобством доступа к мельнице и обслуживания благодаря небольшой эксплуатационной высоте Isa. Mill и установки измельчения. Обслуживание Isa. Mill не сложнее текущего обслуживания насоса для пульпы. Isa. Mill обеспечивает крутую гранулометрическую характеристику в открытом цикле, поскольку питание проходит через несколько зон измельчения последовательно, прежде чем попасть в сепаратор продукта. Пробковый режим потока препятствует замыканию цикла и позволяет эффективно направлять энергию на более крупные частицы питания. Isa. Mill может эксплуатироваться в открытом цикле с высокой плотностью пульпы. Эта отличительная особенность способствует эффективности цикла выщелачивания за счет уменьшения количества добавляемой воды и сокращения расходов на поддержание водного баланса. В Isa. Mill используется инертная среда измельчения, позволяющая получать чистые полированные минеральные поверхности, улучшающие кинетику выщелачивания. Крутая гранулометрическая характеристика обеспечивается в самой мельнице. Класс измельчения 98% на стороне разгрузки мельницы, как правило, превышает класс измельчения 80% менее чем в 2, 5 раза. Поэтому в цикл выщелачивания поступает незначительное количество невысвобожденного материала, что обеспечивает очень высокие показатели извлечения металла. 34
Процесс Albion. Окислительное выщелачивание После тонкого измельчения и высвобождения сульфидного концентрата он подвергается выщелачиванию в атмосферных условиях в цикле окислительного выщелачивания, состоящем из соединенных между собой реакторов выщелачивания Albion. Реактор выщелачивания Albion - это выщелачиватель без давления, разработанный XT для получения высокого массового переноса кислорода, необходимого для окисления сульфидных минералов с низкими капитальными и эксплуатационными затратами. Кислород подается в основание реактора выщелачивания Albion посредством сверхзвуковых газовых эжекторных трубок Hyper. Sparge. TM, разработанных XT. Преимущества системы Hyper. Sparge. TM использованы в проектировании системы перемешивания, чтобы обеспечить высокую скорость массового переноса кислорода в реакторе. Мощность перемешивающего устройства невелика, и окружная скорость рабочего колеса выбирается с учетом скорости подачи Hyper. Sparge. TM, чтобы получить оптимальную скорость массового переноса в реакторе выщелачивания Albion. Реактор выщелачивания Albion Корпус и нижняя часть реактора выщелачивания Albion изготовлены из коррозионно-устойчивой легированной стали и установлены на кольцевое балочное или сплошное основание. 35
Процесс Albion. Окислительное выщелачивание Отношение диаметра емкости к его высоте выбрано так, чтобы оптимально сбалансировать высокую скорость массового переноса кислорода и эффективность улавливания газов. В реакторах используется центральное установленное на корпус перемешивающее устройство с гидродинамическими рабочими колесами, подобранными XT. Hyper. Sparge подает кислород со сверхзвуковой скоростью в диапазоне 450 - 550 м с-1 с образованием струи сжатого газа на окончании каждой из трубок. Это обеспечивает очень высокую скорость массового переноса в реакторе выщелачивания Albion и препятствует закупориванию сопла. Реакторы Albion не нуждаются в системах подогрева или охлаждения. Реактор эксплуатируется при равновесной температуре, которая, как правило, составляет 90 - 95 о. С. Источником тепла является реакция окисления сульфидных минералов с отведением тепла из емкости увлажнением отходящих газов. Не требуется ни прямой, ни косвенной системы управления температурой (градирня, испарительная емкость), что упрощает конструкцию и обслуживание емкости. Реактор может быть теплоизолирован для эксплуатации вне помещений в холодных климатических условиях [39]. 36
Методы переработки золото-пиритных руд. 1. Окислительный обжиг Относится к наиболее распространенным методам вскрытия дисперсного золота, ассоциированного с сульфидами железа (пирит, арсенопирит). В результате окисления сульфидов происходит резкое изменение физической структуры минеральных зерен. Образующиеся поры и микротрещины позволяют цианидным растворам проникать внутрь зерна и растворять тонкие включения золота. Цель окислительного обжига: • перевести плотные золото-содержащие сульфиды в пористые соединения (гематит Fe 2 O 3 ); • удалить из флотоконцентрата мышьяк, который мешает при цианировании, в газовую фазу. Обжиг проводят при t=500 -700 °C, так как окисление Fe. S 2, Fe. As. S начинается при t=450 °C. При более высокой температуре (выше 700 °C) происходит частичное оплавление материала, за счет образования легкоплавких эвтектик. Протекают следующие реакции: Fe 2 + O 2 = Fe. S + SO 2; Fe. S + O 2 = Fe 3 O 4 + SO 2; Fe 3 O 4 + O 2 = Fe 3 O 2; Fe. As. S + O 2 = Fe. S + As 2 O 3 ↑; Fe. S + O 2 = Fe 3 O 4 + SO 2; Fe 3 O 4 + O 2 = Fe 3 O 2. Если есть избыток кислорода, то: As 2 O 3 + O 2 = As 2 O 5 ↓ - вредно! [40] 37
Схема переработки руды на фабрике Кемпбелл [41] Технология извлечения золота из флотационного концентрата включает окислительный обжиг (с пыле- и газоочисткой), гравитационное обогащение и цианирование огарка. Обжиг концентрата производится в двухстадиальной печи КС. Принятый режим обеспечивает максимальную степень окисления и отгонки из концентрата серы. Общее извлечение золота из руды по приведенной технологии составляет 95, 8%. Изучена возможность замены обжиговой технологии на другие альтернативные варианты вскрытия золотосодержащих сульфидов. В качестве последних рассмотрены бактериальное окисление и автоклавное выщелачивание в кислой среде. Выполненные исследования и технико-экономические расчеты показали преимущества автоклавного окисления, обеспечивающего извлечение золота при последующем цианировании 38
Методы переработки золото-пиритных руд. 2. Окислительно-хлорирующий обжиг. Также как и окислительный обжиг относится к наиболее распространенным методам переработки данных руд. Цель окислительного-хлорирующего обжига та же, что и у окислительного: • перевести плотные золото-содержащие сульфиды в пористые соединения (гематит Fe 2 O 3 ); • удалить из флотоконцентрата мышьяк, который мешает при цианировании, в газовую фазу. Суть метода: Флотоконцентрат с содержание серы 5% смешивают с Na. Cl (в количестве 20% от массы флотоконцентрата) и подвергают окислительному обжигу при t=500 -700 °C. Если серы больше 5 % то сначала проводят просто окислительный обжиг (без Na. Cl). При этом сера переходит в SO 2, As в As 2 O 3. Далее проводят окислительно-хлорирующий обжиг. При этом: Fe. S 2 = Fe. S + S 2; Fe. S 2 + O 2 = Fe. S+ SO 2; Na. Cl + S + O 2 = Na 2 SO 4 + Cl 2; Na. Cl + SO 2 + O 2 = Na 2 SO 4 + Cl 2; Fe. S + Cl 2 + O 2 = Fe. Cl 3 (Fe. Cl 2) + SO 2; Fe. Cl 2 + O 2 = Fe 2 O 3 + Cl 2; Fe. Cl 3 + O 2 = Fe 2 O 3 + Cl 2. Таким образом, образуется очень пористый материал – гематит, что улучшает доступ Na. CN при цианировании золота и повышает его извлечение [42].
Методы переработки золото-пиритных руд. Автоклавное окисление. В применении к золотосодержащему сырью, интересны два возможных варианта технологии: • Автоклавное вскрытие (окисление) сульфидов с сохранением золота в нерастворенном остатке, из которого его легко извлечь цианированием или амальгацией; • Автоклавное кислородно-аммиачное выщелачивание, в котором процесс вкрытия золотосодержащих сульфидов совмещен во времени и аппаратуре с процессом растворения золота. Разложение сульфидов под давлением кислорода может осуществляться в водной, щелочной и кислой среде. Наиболее полно исследование выщелачивания пирита в кислых средах выполнено Мак Кеем и Холперном. Установлено, что образование элементарной серы по реакции: Fe. S 2 + 2 O 2 + 2 Н 2 O → Fe. SO 4 + S способствует высокая кислотность (кислая среда) и низкие температуры. Напротив, низкая кислотность (водная среда) и высокие температуры приводят в основном к образованию серной кислоты: 2 Fe. S 2 + 7 O 2 + 2 Н 2 O → 2 Fe. SO 4 + 2 H 2 SO 4 По мнению Корнелиуса и Вудкова, дополнительной причиной образования элементарной серы может явиться взаимодействие пирита с возможным продуктом его окисления – сульфатом трехвалентного железа: Fe. S 2 + Fe 2 (SO 4) 3 → 3 Fe. SO 4 + 2 S. По Грею, оптимальные условия автоклавного окисления пирита – температура 200 °C и давление кислорода 32 атм [43]. 40
Автоклавное окисление. Оборудование финской компании Outotec для автоклавного окисления упорного золота [44] Типичная технологическая схема автоклавного окисления [45] 41
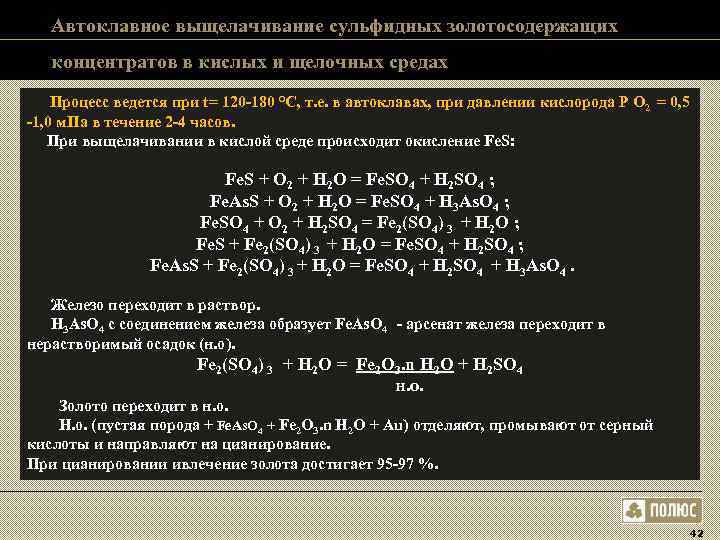
Автоклавное выщелачивание сульфидных золотосодержащих концентратов в кислых и щелочных средах Процесс ведется при t= 120 -180 °C, т. е. в автоклавах, при давлении кислорода Р O 2 = 0, 5 -1, 0 м. Па в течение 2 -4 часов. При выщелачивании в кислой среде происходит окисление Fe. S: Fe. S + O 2 + Н 2 О = Fe. SO 4 + Н 2 SO 4 ; Fe. As. S + O 2 + Н 2 О = Fe. SO 4 + Н 3 As. O 4 ; Fe. SO 4 + O 2 + Н 2 SO 4 = Fe 2(SO 4) 3 + Н 2 О ; Fe. S + Fe 2(SO 4) 3 + Н 2 О = Fe. SO 4 + Н 2 SO 4 ; Fe. As. S + Fe 2(SO 4) 3 + Н 2 О = Fe. SO 4 + Н 2 SO 4 + Н 3 As. O 4. Железо переходит в раствор. Н 3 As. O 4 с соединением железа образует Fe. As. O 4 - арсенат железа переходит в нерастворимый осадок (н. о). Fe 2(SO 4) 3 + Н 2 О = Fe 2 O 3. n Н 2 О + Н 2 SO 4 н. о. Золото переходит в н. о. Н. о. (пустая порода + Fe. As. O 4 + Fe 2 O 3. n Н 2 О + Au) отделяют, промывают от серный кислоты и направляют на цианирование. При цианировании ивлечение золота достигает 95 -97 %. 42
Автоклавное выщелачивание сульфидных золотосодержащих концентратов в кислых и щелочных средах При выщелачивании в щелочной среде железо в раствор не переходит, а в окисленной форме остается в н. о. Мышьяк переходит в раствор, сера переходит в раствор: 2 Fe. S 2 + 8 Na. OH + 7, 5 O 2 = Fe 2 O 3 + Na. SO 4 + 4 Н 2 О ; н. о. 2 Fe. As. S + 10 Na. OH + 7 O 2 = Fe 2 O 3 + 2 Na 3 As. SO 4 + 2 Na. SO 4 + 5 Н 2 О ; н. о. Fe 2 O 3 - н. о. Аu - н. о. Пустая порода – н. о. Na. SO 4 и Na 3 As. SO 4 – раствор, то есть обеспечивается еще более полное вксрытие золота. При цианировании н. о. извлечение золота составляет 97 -99 %. НО! Щелочной метод более дорогой, чем кислотный [46, 47]. 43
Методы переработки золото-пиритных руд. 4. Бактериальное окисление упорных руд и концентратов основано на том, что в присутствии микроорганизмов (аэробных бактерий) золотосодержащие сульфиды железа окисляются до водорастворимых сульфатов. Биоокисление осуществляется в реакторах с механическим перемешиванием при атмосферном давлении и нормальной температуре [48]. Биореакторы Продукт биоокисления 44
Бактериальное окисление Микроорганизмы , которые используются в процессах биотехнологии металлов – это прежде всего бактерии и археи, окисляющие Fe 2+, S 0 и сульфидные минералы. Перечень бактерий, окисляющих Fe 2+, S 0 и сульфидные минералы Строение клетки бактерии: 1 — слизистая капсула; 2— клеточная стенка; Род 3— мезосомы; Acidithiobacillus Род 4— цитоплазматическая Ferroplasma Metallosphaеra Sulfobacillus мембрана; 5— цитоплазма; Род 6— нуклеотид; Sulfolobus Leptospirillum Acidianus 7—рибосомы; 8—жгутик Активная деятельность бактерий проявляется при введении в процесс серной кислоты, питательных добавок, кислорода. Бактерии окисляют сульфидные минералы как косвенным так и прямым путем. В первом случае бактерии лишь катализируют окисление кислородом ионов Fe 2+ до Fe 3+, a ионы Fe 3+ окисляют сульфиды чисто химическим путем, без участия бактерий (рис. а, б). Во втором случае разрушение кристаллической решетки сульфидов происходит при непосредственном участии микроорганизмов (рис. в) [49]. 45
Комбинированная схема переработки упорных золотосодержащих концентратов с применением бактериального и автоклавного выщелачивания
Вывод по проделанной работе Резюмируя проделанную работу можно сделать вывод, что для упорных золото-пиритных руд и концентратов возможно применение всех трех методов вскрытия золотосодержащих сульфидов: окислительного обжига, автоклавного окисления и бактериального выщелачивания, каждый из которых обладает своими достоинствами и недостатками. В целом при переработке упорных золотосодержащих руд необходима достоверная информация о характере вкрапленности золотин, их ассоциации с другими минералами, о структурных, морфологических параметрах свободных и находящихся в сростках золотин, а также о дефектности структуры вмещающих золото минералов. 47
Список литературы [1] http: //ru. wikipedia. org/wiki/%C 7%EE%EB%EE%F 2%EE [2] http: //goldomania. ru/menu_003. html [3], [19], [21], [28], [48] Материалы и фото ЗАО ЗДК «Полюс» . [4]http: //rivs 2010. rivs. ru/wp-content/uploads/2010/12/12 cytec. pdf [5] Захаров Б. А. , Меретуков М. А. // Золото: упорные руды// – стр. 3. [6] Захаров Б. А. , Меретуков М. А. // Золото: упорные руды// – стр. 5. [7] Захаров Б. А. , Меретуков М. А. // Золото: упорные руды// – стр. 44. [8], [15] http: //uz. denemetr. com/docs/768/index-70434 -1. html [9]https: //ru. wikipedia. org/wiki/%CE%E 1%EE%E 3%E 0%F 9%E 5%ED%E 8%E 5_%E 7%EE%E B%EE%F 2%EE%ED%EE%F 1%ED%FB%F 5_%F 0%F 3%E 4 [10], [12] http: //pandia. org/text/77/350/76743. php [11] http: //m. upcscavenger. net/wiki/Witwatersrand%20 Basin/#page=wiki [13] http: //cyberleninka. ru/article/n/analiz-prichin-upornosti-rud-s-dispersnym-zolotom-pri- tsianirovanii [14] http: //geo. web. ru/conf/khitariada/5 -2000. 1/hydroterm 34. pdf [16] http: //kristallov. net/pirit. html [17] Лодейщиков В. В. //Технология извлечения золота и серебра из упорных руд// – стр. 77 [18] Масленицкий И. Н. , Чугаев Л. В. , Борбат В. Ф. , Никитин М. В. , Стрижко Л. С. //Металлургия благородных металлов// - стр. 38 [20] http: //www. zolotonews. ru/news/24054. htm [22] http: //www. mining-enc. ru/g/groxochenie [23] http: //thrane. ru/derrick-screens [24] https: //ru. wikipedia. org/wiki/Гравитационное_обогащение 48
Список литературы [25] Масленицкий И. Н. , Чугаев Л. В. , Борбат В. Ф. , Никитин М. В. , Стрижко Л. С. //Металлургия благородных металлов// - стр. 42 [26] http: //www. ntpo. com/patents_extraction/extraction_1/extraction_443. shtml [27] http: //vostokgipromash. com. ua/produkciya/klassifikatory/gidrociklony/ [29] https: //ru. wikipedia. org/wiki/%D 4%EB%EE%F 2%E 0%F 6%E 8%FF [30] http: //studopedia. ru/2_14591_flotatsionnie-mashini. html [31] Масленицкий И. Н. , Чугаев Л. В. , Борбат В. Ф. , Никитин М. В. , Стрижко Л. С. //Металлургия благородных металлов// - стр. 272 [32] Лодейщиков В. В. //Техника и технология извлечения золота из руд за рубежом// – стр. 107 -115 [33] Лодейщиков В. В. //Техника и технология извлечения золота из руд за рубежом// – стр. 102 -106 [34] Лодейщиков В. В. //Техника и технология извлечения золота из руд за рубежом// – стр. 85 -87 [35] Лодейщиков В. В. //Техника и технология извлечения золота из руд за рубежом// – стр. 52, 90 [36] Лодейщиков В. В. //Техника и технология извлечения золота из руд за рубежом// – стр. 91 -93 [37] http: //zolotodb. ru/articles/placer/factory/10770 [38] http: //zolotodb. ru/articles/placer/separation/10313 [39] http: //www. albionprocess. com/RU/about. Albion. Process/Pages/default. aspx [40] Захаров Б. А. , Меретуков М. А. // Золото: упорные руды// – стр. 224 -232 [41] Лодейщиков В. В. //Технология извлечения золота и серебра из упорных руд// – стр. 523 -527 [42] Лодейщиков В. В. //Технология извлечения золота и серебра из упорных руд// – стр. 267 -275 [43] Лодейщиков В. В. //Техника и технология извлечения золота из руд за рубежом// – стр. 257 [44] http: //miningworld-russia. primexpo. ru/media/47/presentation/outotec. pdf. [45] Лодейщиков В. В. //Техника и технология извлечения золота из руд за рубежом// – стр. 259 [46] Лодейщиков В. В. //Технология извлечения золота и серебра из упорных руд// – стр. 114 -126 [47] Захаров Б. А. , Меретуков М. А. // Золото: упорные руды// – стр. 235 -245 [49] Захаров Б. А. , Меретуков М. А. // Золото: упорные руды// – стр. 247 -253 49
СПАСИБО ЗА ВНИМАНИЕ!!! 50

